基于软件无线电的CDMA通信系统接收机设计毕业论文
2020-02-17 22:33:38
摘 要
本文介绍了软件无线电技术的研究和发展现状,以及CDMA技术在通信领域中的发展和应用。通过labview软件和XSRP软件无线电平台实现通信系统的方法,其中通过matlab软件实现通信系统算法的仿真,通过软硬结合的方式构建简单的通信系统,设计CDMA通信系统的接收机,测试该系统,并优化该接收机的性能指标后使设计出的CDMA接收机满足一定的指标要求。
论文主要研究了软件无线电技术和CDMA通信系统的原理,和软件无线电技术在CDMA通信系统中的应用,将软件无线电技术应用到CDMA通信系统中去,设计出基于软件无线电的CDMA通信系统接收机,并用labview软件进行仿真,最后与XSRP软件无线电平台硬件联调,测试其功能,优化指标,使设计出的CDMA通信系统接收机达到一定的指标要求。
研究结果表明:软件无线电的技术应用到CDMA通信系统中后,CDMA系统具有了软件的可编程、可升级的优势,这个通信系统也比传统的通信系统更灵活,不再完全依赖硬件。
本文的特色:不同于以往的单独使用硬件或单独使用软件来进行CDMA通信系统接收机的设计,本文的设计结合了软件和硬件两种模式,通过设计软件、编写MATLAB程序来控制硬件的执行,通过软件无线电硬件平台来表达软件程序的思路。
关键词:CDMA通信系统;软件无线电;CDMA接收机;软硬件联调
Abstract
This paper introduces the research and development status of software radio technology, as well as the development and application of CDMA technology in the field of communication. The communication system is realized by LabVIEW software and XSRP software radio platform, in which the simulation of communication system algorithm is realized by MATLAB software, and a simple communication system is constructed by combining hardware and software. So far, the receiver of the CDMA communication system is designed, the system is tested, and the performance index of the receiver is optimized so that the designed CDMA receiver meets certain targets.
This paper mainly studies the principle of software radio technology and CDMA communication system, and the application of software radio technology in the CDMA communication system. The software radio technology is applied to the CDMA communication system. The receiver of the CDMA communication system based on software radio is designed, and simulated by LabVIEW software. Finally, it is debugged with the hardware of XSRP software radio platform to test its function and optimize
the target,so that the designed receiver of the CDMA communication system can meet certain target requirements.
The results show that after the application of software radio technology in the CDMA communication system, the CDMA system has the advantages of software programmability and upgradability. This communication system is more flexible than the traditional communication system, and no longer depends entirely on hardware.
The characteristics of this paper: Unlike the previous design of receiver for CDMA communication system using hardware or software alone, the design of this paper combines two modes of software and hardware. It controls the execution of hardware by designing software and writing MATLAB program, and expresses the idea of software program through software radio hardware platform.
Key Words:CDMA Communication System; Software Radio; CDMA Receiver; Debugging of hardware and software
目录
第1章 绪论 1
1.1 技术背景 1
1.1.1 CDMA通信系统 1
1.1.2 软件无线电 2
1.2 设计内容 2
1.2.1 研究内容 2
1.2.2 预期目标 3
第2章 CDMA系统接收机设计 4
2.1 设计原理 4
2.2 CDMA接收机的MATLAB仿真 8
2.2 RAKE接收机 11
2.3 接收机实现方案 12
2.4 接收机MATLAB仿真 14
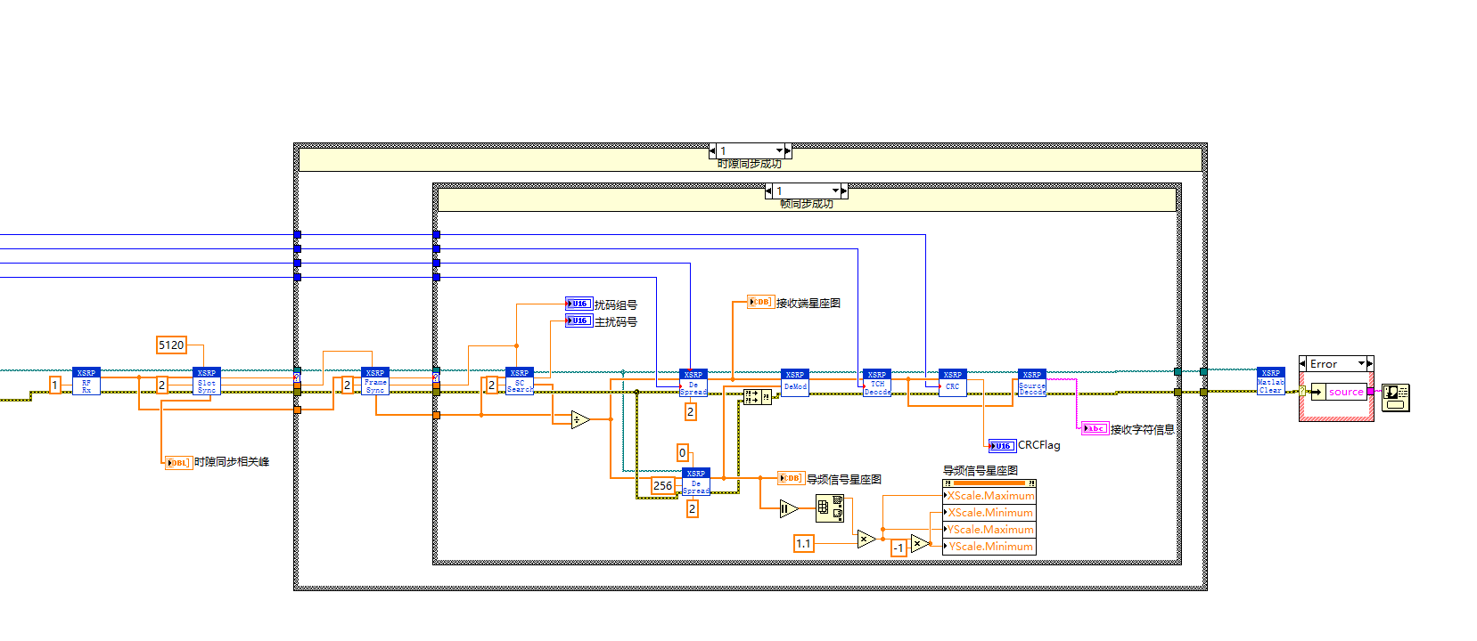
第3章 软硬件联调 16
3.1 Labview仿真 16
3.1.1 设置MATLAB代码路径 18
3.1.2 配置接收网口数据 19
3.1.3 时隙同步 19
3.1.4 帧同步 20
3.1.5 扰码搜索 21
3.1.6 解扩 23
3.1.7 导频信道解扩 24
3.1.8 解调 24
3.1.9 信道译码 25
3.1.10 CRC校验 26
第4章 仿真结果 28
4.1 CDMA通信系统接收机仿真界面 28
4.2 实验参数调整 28
4.3 结果对比分析 30
第5章 结论 31
第1章 绪论
软件无线电提出了一种设计、制造和使用无线通信系统的新思想,摆脱了针对用途而完全依赖硬件的模式。通过一个通用的硬件,把系统从固定电路的方式中解放出来,利用软件可编程、可升级的优势把通信系统提高到一个新的高度。本文研究了CDMA通信系统及软件无线电技术在CDMA通信系统中的应用,设计基于软件无线电的CDMA通信系统接收机,并进行仿真和性能分析。
- 技术背景
 
1.1.1 CDMA通信系统
通信,在如今高度信息化的时代,和人们的生活方式、经济发展、政治、军事等方面是密不可分、影响深远的,是现代社会的“命脉”。
CDMA技术在通信领域中被广泛应用,CDMA技术是一种由扩展频谱技术衍生而来的多址复用方法,具有优良的抗干扰能力、抗多径干扰、多址干扰能力和保密性好等许多优良的性能。同时CDMA系统还有系统容量较大、覆盖面积较大、频谱利用率较高和建设成本较低等许多优点,是当今和未来的通信系统中非常重要的技术,有着深远的研究、设计的意义[1]。
软件无线电技术中,构造通用的可编程硬件平台,用软件的方式将传统的模拟信号进行数字化处理。基于软件无线电设计的系统,将具有可重构的软件设计和良好的模块化设计,软件无线电技术也是我国无线通信领域的一个重要的组成部分。
如果把软件无线电的技术应用到CDMA通信系统中,CDMA系统将具有软件的可编程、可升级的优势,这个通信系统也将比传统的通信系统更灵活,不再完全依赖硬件。
CDMA通信系统以三种技术指标为主,分别是WCDMA、TD-SCDMA/UARA-TDD以及CDMA2000。其中,WCDMA是目前发展最快的一种技术,也在全世界都有着广泛应用;TD-SCDMA是我国率先提出的,并且在国际上被广泛认可了的标准,TD-SCDMA在我国甚至与全球的电子通信的历史上都有非常重大的影响;CDMA2000是沿用IS-95的基本技术思想和主要的技术之后,基于IS-95的标准的基础进行演变而来的标准,也是窄带CDMA通信系统过渡到三代通信系统的标准,CDMA2000的适用范围相比WCDMA来说较小,应用地区也难以覆盖至全球,目前只在中日韩以及北美等地得到了推广应用[2]。在这三种技术标准中,TD-SCDMA的起步最晚,相对于其他两种技术来说不够成熟。
1.1.2 软件无线电
软件无线电的概念,指的是多频段的无线电技术,软件无线电同时具有宽带的前端、天线、A/D和D/A转换。软件无线电可以通过软件来对不止一个空中接口和协议进行定义,将多种通信功能实现与一体化。软件无线电技术中,构造通用的可编程硬件平台,用软件的方式将传统的模拟信号进行数字化处理[3]。基于软件无线电设计的系统,将具有可重构的软件设计和良好的模块化设计,软件无线电技术也是我国无线通信领域的一个重要的组成部分。
软件无线电技术为了实现多模式、多频段和多速率的通信功能的硬件架构,其中心思想就是在标准、通用和开放的一个硬件平台上尽量多用软件来编程,尽量利用软件来实现通信系统的功能,以达到不同通信系统能在统一的硬件体系架构下兼容。
软件无线电技术在国内外的无线电广播、卫星跟踪、无人机研发等许多领域都占着相当重要的地位。国内已经有基于软件无线电技术设计的卫星跟踪平台,这种卫星跟踪平台具有开放性、模块化、可软件重构的特点,平台的功能可以进行拓展和升级,来满足不同卫星跟踪任务的需要。这种基于软件无线电技术设计的卫星跟踪平台已经成功地应用于国际出口卫星的跟踪测控,并可以在跟踪测控卫星领域中推广使用。在现代无线电广播的领域中,软件无线电技术的成功应用也可以提升无线电广播的各种性能,如抗干扰能力、无线电广播的质量、用户的体验等[4]。软件无线电技术正推动着无线电广播事业的研究与发展。
-  设计内容
- 研究内容
 
 
-  设计内容
 
(1)研究软件无线电技术和CDMA通信系统原理
软件无线电的基本概念是,用软件定义无线电(SDR,Software-DefinedRadio),它是一种无线电通信系统,传统通信系统中的部分组件,比如混频器、调制/解调器、放大器等器件,是用传统的硬件方法实现的,在软件无线电通信系统中,一些组件可以通过嵌入式系统或计算机中的软件进行实现。软件无线电技术最初的应用是国外的军用战术电台,而随着商业的需求和软件无线电技术的蓬勃发展,软件无线电技术已经在现代通信领域得到了广泛的应用,在城市生活如电网领域、智能家居等许多领域得到了较好的推广和应用。
CDMA即码分多址技术,多址技术是一种用来分割信号的技术,主要用于区分并识别不同用户的地址。移动通信系统中不同用户经常需要同时通过相同的基站与其他的用户进行通信,而码分多址技术(CDMA)就是根据码型不同来区别用户,在频率与时隙上共享,来达到对不同的用户和不同的基站发出的信号进行区分的目的,以便于基站能够在不同用户发出的信号中准确地区分各个用户发出的信号,不同用户也能分别准确地识别来自于基站的信号。由于不同用户在CDMA通信系统中的时间和频率是重叠的,CDMA技术的关键就是如何产生数量足够、原码不同的地址码分配给各个用户进行使用,再根据不同的地址码来对这些不同的用户进行区别。
(2)研究软件无线电技术在CDMA通信系统中的应用
软件无线电技术在我国制定的3G标准---TDS-CDMA中有着较成熟的应用。TDS-CDMA标准的3G通信的带宽比2G时代的带宽提升了许多,而3G通信中无线基站的主要技术支持也是来源于软件无线电的分布式基站技术。在软件无线电分布式基站技术中,射频单元和天线在布设原址保留,在地理位置上较近的基站处理单元由光纤网络集中,使得资源能够被更合理得共享,以此提高通信系统中基站的灵活和扩展性,同时也大大降低了通信系统的成本[5]。
- 预期目标
 
本次基于软件无线电的CDMA通信系统接收机设计中,预期目标是在充分理解、掌握软件无线电技术和CDMA通信系统的原理和发展背景,熟悉软件无线电技术和CDMA通信系统结合的应用,用MATLAB、SIMULINK来仿真CDMA通信系统接收机的设计,通过不断地使用labview与软件无线电硬件平台联调来优化CDMA通信系统接收机的性能,在一直完善、优化直至设计出的接收机的性能指标达到一个较好的水准后,改变设计出的该通信系统中的参数,分析改变参数对该通信系统及改接收机造成的影响。
第2章 CDMA系统接收机设计
2.1 设计原理
在本次基于软件无线电的CDMA通信系统接收机设计中,CDMA信号的产生是基本遵循3GPP定义的WCDMA系统物理层的处理,再在该基础上根据XSRP硬件平台提供的具体资源做一些参数的调制和简化、优化。
CDMA收发系统的工作原理如图2.1所示。在CDMA通信系统的发送端,用户的地址码和用户信息的数据相乘后经过扩频(调制)再发出;在CDMA通信系统的接收端,解扩(解调)信号后对比本地的已知地址码,通过其相关性的差异来鉴别收到的信号,将其中地址码与本地地址码不同的信号剔除,将与本地地址码相同的信号选出,即完成了CDMA通信系统收发信号的工作[6]。
m(t) s(t)
功放
调制
c(t) f0
m(t) s(t) n(t)
解调
混频
判决
采样 c(t) fn
图2.1 CDMA收发系统示意图
在CDMA通信系统中的接收端,接收机接收到宽带信号,在该系统中被载波同步解调之后的信号既有所需的宽带信号s(t)又有窄带脉冲噪声n(t),窄带脉冲噪声n(t)会对信号造成较大干扰,所以最后所得合成信号为s(t) n(t)[7]。再用地址码c(t)解调之后,地址码c(t)的相关函数特性较尖锐,可将c(t)c(t)近似为1,调制前的窄带信号为m(t),则可得出:
{s(t) n(t)}·c(t)=s(t)c(t) n(t)c(t)=m(t)c(t)c(t) n(t)c(t)=m(t) n(t)c(t) (2.1)
n(t)c(t)是调制了窄带噪声n(t),把窄带噪声n(t)的频率扩展为较宽的频域,而噪声的频带变快后,功率不变,导致单位频带的噪声功率下降,对信号的干扰影响降低,即n(t)c(t)是调制后的宽带低功率噪声。而解调后的信号在通过基带滤波器后,除了原始基带信号,只输出了位于滤波器通带中的噪声和干扰,该通信系统的输出信噪比就被很好得改善。
本次基于软件无线电的CDMA通信系统接收机设计的原理框图如图2.2
导频比特
同步码
信源1
信源2
图2.2 设计原理框图
在本文的设计中,原理框图内省略了物理信道映射过程和交织过程。在3GPP定义的WCDMA通信系统中,下行专用信道的贞结构如图2.3所示[8]。
Tslot=2560chips,10*2kbits(k=0..7)
One radio frame,Tr=10ms
图2.3 WCDMA系统下行专用信道帧结构
在该WCDMA系统的下行专用信道中,每一帧分成了15个时隙,每个时隙中有2560个码片,其中承载了数据比特和TPC、TFCI以及导频比特等。TPC和TFCI用于功率控制、格式检测等。本文中设计较为简化,认为WCDMA系统下行专用信道中只承载了数据比特,每一帧只有6个时隙,而每个时隙仍有2560个码片。
简化设计后,该CDMA通信系统的接收过程如图2.4所示。
射频接收
帧头信息
扰码组号
扰码
导频信号
信源
图2.4 CDMA通信系统接收过程原理框图
同WCDMA信号产生的原理类似,在本文的CDMA通信系统接收过程中也省略了解交织和解信道映射的过程。
2.2 CDMA接收机的MATLAB仿真
在MATLAB中打开SIMULINK工具,用SIMULINK设计一个简单的CDMA通信系统仿真模型,仿真模型原理框图如图2.5。

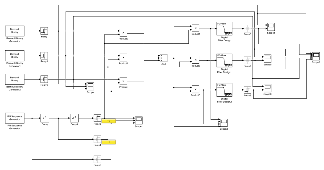
图2.5 CDMA通信系统在SIMULINK中的仿真模型图
以上是毕业论文大纲或资料介绍,该课题完整毕业论文、开题报告、任务书、程序设计、图纸设计等资料请添加微信获取,微信号:bysjorg。
相关图片展示:
![C:\Users\Administrator\AppData\Roaming\Tencent\Users\1075029166\QQ\WinTemp\RichOle\W%~V]KEPBUDL43{C@]B~P9E.png](http://www.biyelunwen.org/wp-content/uploads/2020/02/lw3504_2020217223336569.png)
![D:\Backup\Documents\Tencent Files\1075029166\Image\C2C\3HBDN6)~}RSFX4]3`8SJ$4W.png](http://www.biyelunwen.org/wp-content/uploads/2020/02/lw3504_2020217223336584.png)
![C:\Users\Administrator\AppData\Roaming\Tencent\Users\1075029166\QQ\WinTemp\RichOle\3R]](JT8HVBJ7M_)[B{CG$I.png](http://www.biyelunwen.org/wp-content/uploads/2020/02/lw3504_2020217223336596.png)





        
            
