基于STM32的心电信号检测系统的设计与实现毕业论文
2020-05-15 21:54:22
摘 要
近些年,随着物质生活水平的提高,人们开始逐渐关注自身健康,随之而来的就是市场上出现了各种各样的健康相关的电子消费品。心电图信号(ECG)是人体健康相关的一项很重要的参数,通过对ECG信号的分析可以找出人体出现的各类心脏疾病,同时通过ECG信号还可以对健康人群起到监护预防作用,近些年市场上出现比较多的此类电子消费品。但是市场上的心电监测设备存在价格比较昂贵,同时在质量上也不能得到保证。本设计旨在设计出一种价格相对低廉,但同具有较高的测量精度的心电信号检测系统,该系统同时具有测量信号分析信号存储信号的功能,同时在使用上便捷简单。本设计使用AD8232作为模拟前端来采集放大处理人体的心电信号,使用STM32F103VET6作为主控芯片来对模拟前端的信号进行进一步滤波处理,最终使用上位机将处理后的信号进行分析保存,在硬件端可以通过简单的按键来控制检测系统的使用,并且通过OLED显示屏来显示相应的数据。本系统实现了硬件与上位机配合使用的方式,当然也可以仅仅使用硬件端做简单的信息采集,正文部分从内容上细分为硬件配置和软件设计两部分。硬件部分详细论证了各模块的实现原理、器件选型和参数配置,软件部分仔细分析了系统功能的实现逻辑、控制思路及算法流程。系统使用STM32F103VET6作为最主要的处理单元,可以对信号进行快速的滤波处理,保证信号的实时上传,使用AD采样配合DMA传输,可以快速的将信号采集出来,同时模拟前端自身具有的信号放大以及滤波的能力可以更好的保证信号的精度。经过多次的实际测量以及对多人进行心电数据采样后,分析得出该系统在信号的质量以及精度上能得到很好的保证,同时也做到了使用便捷,具有较高的实际价值。
关键词:STM32 ECG 上位机 AD8232 滤波
Design and Implementation of the STM32 ECG Detection System
Abstract
In recent years, with the improvement of living standards, people are increasingly cared about themselves,research shows that health problems, followed by the emergence of a variety of consumer electronics products and health related markets. ECG is a very important parameter related to human health, through the ECG signal analysis, we can identify the type of the human heart, and healthy .people can also play a preventive role by monitoring the ECG, in the last few in a growing number of consumer electronics products in the market. However, the presence of ECG monitoring equipment on the market is more expensive, but the quality can not be guaranteed. The design aims to design a relatively inexpensive, but with higher accuracy and ECG detection system, which has a function of the measurement signal, while the signal stored in the signal analysis, using both simple and convenient. This design uses the amplification process AD8232 analog front end ECG collected using STM32F103VET6 as the master chip analog front end signal filtering, and finally by signal processing in the host uses to store hardware detection system you can control by simply buttons, and displays the appropriate data through the OLED screen. Hardware and PC combination, of course, there may be only the hardware side for simple information gathering, segmented body configuration and hardware content on software design from two portions. Details of the hardware selection and configuration parameters of the module principle, the equipment, the software part of the logic functions carried out a detailed analysis, control thought processes and algorithms. The system uses STM32F103 as the main processing unit, the signal can be filtered quickly, be sure to use DMA transfer AD sampling signal in real-time upload, quick signal acquisition from, and analog front end has its own signal amplification and filtering, can better ensure the signal accuracy. After the actual measured several times and the people of ECG data analysis showed that the system of quality and accuracy of the signal can be a good guarantee, but also to achieve easy to use having a high practical value.
Key Words: STM32; ECG; PC; AD8232; Filtering
目 录
摘 要 I
Abstract II
第一章 引 言 1
1.1 设计简介 1
1.2 设计内容 1
1.3 论文结构 2
第二章 方案论证 4
2.1 MCU选择 4
2.2 模拟前端选择 5
2.3 显示模块选择 6
第三章 硬件设计 8
3.1 系统原理框图设计 8
3.2 系统主要元器件介绍 8
3.2.1 STM32F103VET6主控芯片 8
3.2.2 AD8232模拟前端芯片 11
3.2.3 SSD1306 OLED显示模块 11
3.2.4 HC-05蓝牙模块 12
3.2.5 XL6009 DC-DC电源模块 13
3.3 系统模块电路设计 13
3.3.1 AD8232模拟前端电路设计 13
3.2.2 按键控制以及LED电路设计 15
3.3.3 OLED显示模块电路设计 16
3.3.4 蓝牙模块与MCU连接电路设计 16
3.3.5 电源模块 17
3.3.6 整体电路连接 18
3.4 硬件设计小结 18
第四章 软件设计 20
4.1主程序算法流程分析 20
4.2 子程序算法流程分析 21
4.2.1 模块初始化子程序设计 21
4.2.2 ADC配置以及DMA传输配置程序 23
4.2.3 数字滤波器设计程序 23
4.2.4 模式切换及OLED显示程序 28
4.3 上位机设计 29
4.3.1 串口数据接收程序 29
4.3.2 波形显示控件设计 31
4.3.3 数据处理及保存 32
4.4 软件设计小结 37
第五章 系统调试 38
5.1 硬件设计制作与系统调试 38
5.2 软件设计与调试 40
5.3 系统综合调试 40
总 结 45
参考文献 46
致 谢 48
第一章 引 言
1.1 设计简介
伴随着人口老龄化问题的日趋严重,心脏类疾病的发病率越来越高,人们对于心电监护类消费品的需求逐渐加大,心电监护仪是一种新一代的医用电子仪器用户在家中使用它就可以完成心电图的测量。它与监护诊断仪器不同,心电监护仪必须长时间实时监护病人的心电图,才能检测出心率变化趋势,保存失常的心电图信号,为医务人员提供治疗的参考依据,起到缓解并移除病情的作用。
市面上普遍存在的心率测量方式为通过光线照射毛细管来检测心率,虽然这种方式可以有效的测量出人的心率,但无法提供心电图形的测量。另一方面现阶段市场上很多能买到心率仪器普遍价格高昂,不是很能被大众接受,但同时那些廉价的心率仪存在质量差,信号测不准,数据不准确等多种问题,因此本设计可以提供一种价格便宜数据准确且同时具有较强的数据分析功能的心电信号采集系统。
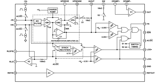
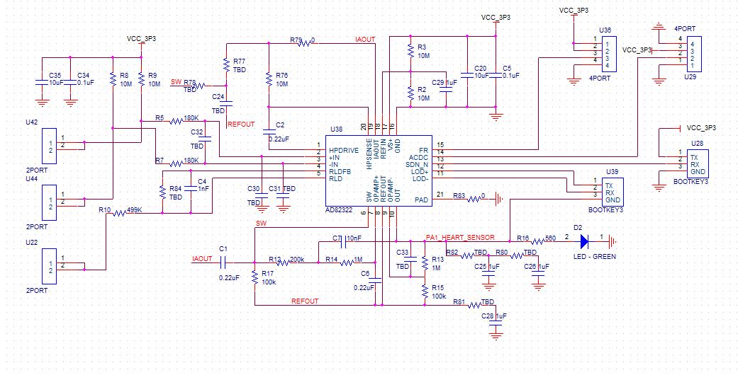
在本设计中,心电信号的采集系统主要分为模拟前端对数据的采集,微处理器对信号进行采样滤波上传,上位机部分对心率、心电波形的计算以及存储。在本设计中模拟前端采用ADI公司的一款用于心电以及其它生物电测量的集成信号调理芯片AD8232,该芯片集成了仪表放大器、增益放大器、右腿驱动电路还具有导联脱落检测功能可实现高共模抑制能力。本设计采用AD8232芯片作为信号采集模块的模拟前端,用于对人体心电信号的采集。
在考虑到本设计需要较强的信号处理能力因此微处理器采用的是STM32F103VET6,使用该芯片的原因是应为该处理器兼具了较强性能以及便宜的价格,该芯片主要用于对数据采样,并且进行IIR滤波将处理好的数据通过串口上传到上位机,同时还可以将波形数据通过显示模块显示出来。本设计最后一部分为上位机,上位机使用C#语言编写,主要实现串口读取、数据显示、数据处理保存等功能。基于以上的分析本设计采用AD8232与STM32F103的搭配设是符合设计要求的。
1.2 设计内容
(1) 设计背景
相关图片展示:









