无线测温系统中汇聚节点的设计毕业论文
2020-04-22 19:34:49
摘 要
无线测温作为无线传输技术中最为普遍和基础的技术,广泛的运用于人们的日常生活生产中,特别是在工业生产中,对于温度的检测要求十分严格,需要低功耗、高精度、多点采集等指标,特别是其中的多点采集,常常对多个系统的温度进行采集发送。本次设计将对多点温度采集系统进行研究,实现无线测温中多点采集数据后汇聚到一点的要求。首先对无线传输系统的现状和主流芯片进行分析,并给出了本次设计中所用的芯片及其优势,然后讨论了在无线传输中最容易出现的信号碰撞的问题并给出了解决方案,采用随机数的方法实现信号的稳定传输,最后通过搭建实物对此系统进行调试总结。本次设计中的无线测温系统汇集节点设计包括了汇聚接收、分析判断、串口输出三部分组成,主要采用STM32L4实现整体控制,通过SX1280进行数据接收,并最后通过CH340G串口记录数据。通过测试,确定本次实验各个模块功能正常,并能解决无线传输过程中信号碰撞的问题,达到本设计的相应要求。
关键词:无线传输 Lora SX1280 信号碰撞
Design of sink node in wireless temperature measuring system
Abstract
Wireless temperature measurement as a wireless transmission technology of the most common and basic technology, widely used in people's daily life in production, especially in industrial production, the temperature of the test is very strict, need low power consumption, high precision and multipoint collecting index, especially the multipoint sampling, often for a few system temperature acquisition. In this design, the multi-point temperature acquisition system will be studied to realize the requirement that the data collected from multi-points in wireless temperature measurement can be gathered to one point. The status quo of the wireless transmission system and the mainstream chip is analyzed, and gives the used in the design of the chip and its advantage, and then discusses the most frequent phenomenon which occurs in the wireless transmission of signal collision problem and presents a solution, the stability of signal transmission is realized by using random number method, finally through constructing physical for debugging of this system. The collection node design of wireless temperature measurement system in this design consists of three parts: convergence and reception, analysis and judgment, and serial port output. STM32L4 is mainly used to realize the overall control, and data is received through SX1280, and data is finally recorded through CH340G serial port. Through the test, it is confirmed that the function of each module in this experiment is normal, and it can solve the problem of signal collision in the process of wireless transmission, meeting the corresponding requirements of this design.
Key words: Wireless transmission, Lora, SX1280, Signal collision
目 录
摘要 I
Abstract II
第一章 绪论 1
1.1 课题研究背景 1
1.2 课题研究现状 1
1.3 课题研究的目的和意义 2
1.4 论文结构安排 3
1.5 本章小结 4
第二章 方案设计与选择 5
2.1 无线传输模块方案选择 5
2.2 信号碰撞方案选择 5
2.3 系统总体方案设计 7
2.4 核心器件选择 8
2.5 本章小结 9
第三章 硬件电路设计 10
3.1 系统设计的需求 10
3.2 单片机的介绍 11
3.3 其他模块介绍 12
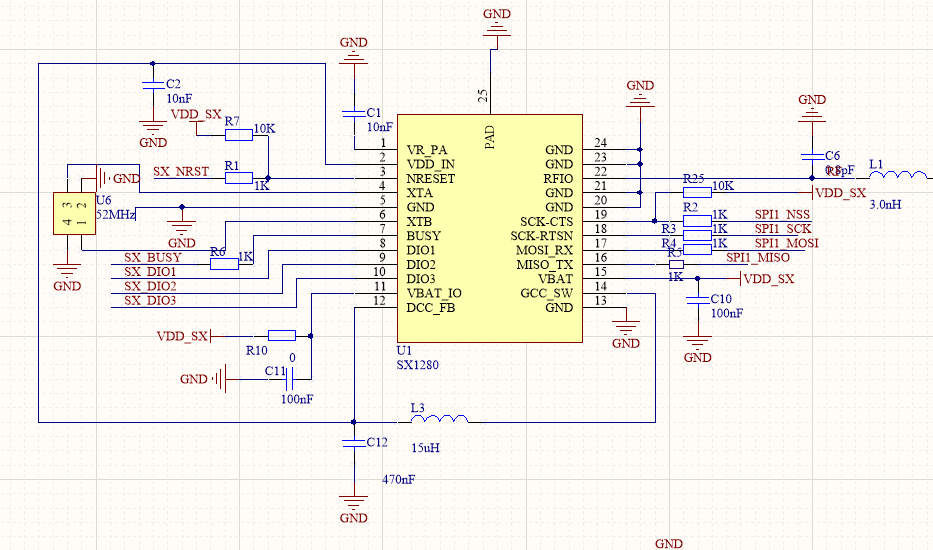
3.3.1 无线传输模块 12
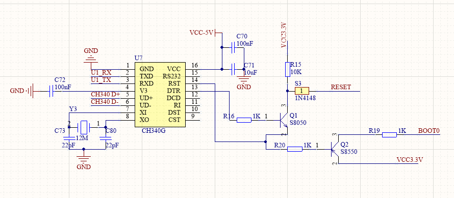
3.3.2 串口传输模块 14
3.3.4 稳压模块及其他电路 15
3.4 本章小结 16
第四章 无线测温软件设计 17
4.1 接收端主程序模块 17
4.2 SX1280传输模块 18
4.3 随机数生成模块 22
4.4 本章小结 23
第五章 系统调试与结果展示 24
5.1 系统调试 24
5.2 结果展示 24
5.3 本章小结 27
第六章 总结展望 28
6.1 工作总结 28
6.2 课题展望 28
参考文献 30
致 谢 33
附录1 实物连接图 34
第一章 绪论
1.1 课题研究背景
全球范围内部署了85个低功耗广域网(LPWAN)在整个在2016年,是2015年的三倍之多,低功耗广域网拥有功耗低、带宽低、传输距离较远的特点,是物联网发展用于连接的一个产物,在近几年来已经起到了一种至关重要的作用,并且逐步成为了一种革命性的技术。但物联网无线传输技术又分为了两种:一种是以WIFI、Bluetooth、Zigbee等为主要技术的短距离的传输技术,第二种就是我们熟知的2G、3G、4G还有接下来将要大放异彩的5G技术。这些技术各有优缺点,但是在各个问题的权衡之下,最终可以达到一个平衡,使其能既保持长距离传输和低功耗的性能,同时也可以节约很多中继器的使用,可谓一举两得。
其中Lora作为低功耗广域网中最具有代表性的技术,在近几年得到了突飞猛进的发展,一开始是因为美国一家名为Semtech提出并开发,在四年前成立了Lora联盟,Semtech公司在频段上面也下了一番功夫,致使其最后的终端成本也十分的低廉,又由于其低功耗的特性,获得了很多中小公司的青睐,与此同时Semtech也为很多知名的运营商提供了自己力所能及的帮助,和一些问题方案的解决,同时这些运营商为Lora的推广提供了帮助,并加入Lora联盟,目前在全球范围内Lora技术等到了广泛的应用,特别是在物联网飞速发展的今天,学习和研究Lora也是十分重要的一部分。
1.2 课题研究现状
目前在市面上流行的Lora芯片主要都是由Semtech公司生产的Lora模块SX1280、SX1278、SX1268都有远距离传输、性能高、低功耗等特点,但相比于SX1278和SX1268这些芯片来说,SX1280是2017年最新推出的一款Lora芯片在各个方面有所改进和提升主要在以下几个方面。
相关图片展示:









