多功能智能计步器的设计毕业论文
2020-04-18 20:06:54
摘 要
21世纪,人们的生活水平有了极大的提高。关注健康的人也与日俱增。我们都知道跑步是运动的典型方式,的确,健康需要走出来,那么,如何将人体的健康状况通过客观的数据表达出来也成了人们关注的重要问题。本文将设计一款能够解决此问题并满足用户其他需求的智能计步器。
本文首先对计步器的种类及算法的研究现状进行了概述,提出了本设计所用的方法,继而分析了硬件模块的组成及每个模块的功能,然后进行软件程序设计,最后调整测试并总结。本文的智能计步器设计包括加速度数据的采集、储存与发送、计步参数的显示和手机端数据同步四个部分。ADLX345三轴加速度传感器先获取加速度数据,经过STC89C52控制模块的数据处理之后连同身高体重、步长、卡路里等数据一起在LCD上给予显示,然后利用蓝牙模块实现数据与手机客户端的同步。
通过测试,本课题各个模块的功能基本达到本设计的要求。
关键词:单片机;液晶显示;加速度传感器
Design of intelligent pedometer for health indicators
Abstract
In the 21st century, people's living standards have greatly improved. People who care about health are also growing.We all know that running is a typical way of exercising. Indeed, health needs to come out. Then, how to express the health status of the human body through objective data has become an important issue of concern. This article will design a smart pedometer that solves this problem and meets other user needs.
This article firstly summarizes the research status of pedometer and the research status of the algorithm, and puts forward the method used in this design, then analyzes the composition of the hardware module and the function of each module, then carries on the software program design, and finally adjusts the test and summarizes . The intelligent pedometer design of this paper includes four parts: acquisition, storage and transmission of acceleration data, display of step counting parameters and data synchronization of mobile terminals. The ADLX345 triaxial accelerometer first acquires the acceleration data. After the data processing of the STC89C52 control module, it is displayed on the LCD together with the data such as height, weight, step size, calories, etc., and then the Bluetooth module is used to link the data to the mobile phone.
Through testing, the functions of each module of this subject basically meet the requirements of this design.
Key words: single chip microcomputer; liquid crystal display; acceleration sensor
目录
摘要 I
Abstract II
第一章 绪论 1
1.1 研究目的及意义 1
1.2 国内外计步器的发展 1
1.3 计步器的原理及分类 2
1.3.1 单功能计步器............................................................................................3
1.3.2 3D计步器..................................................................................................3
1.3.3 计步器手表................................................................................................4
1.4 论文结构安排 4
第二章 方案设计与模块选择 5
2.1 基于蓝牙和计步器的融合定位算法......................................................... ...5
2.2 基于信号能量自适应门限检测方法.............................................................5
2.3 智能运动计步器监测算法.............................................................................6
2.4 设计总方案 7
2.5 本章小结 8
第三章 硬件电路设计 9
3.1 系统设计需求 9
3.2 单片机最小系统原理介绍及定性分析 10
3.3 其余子模块原理介绍及定性分析 10
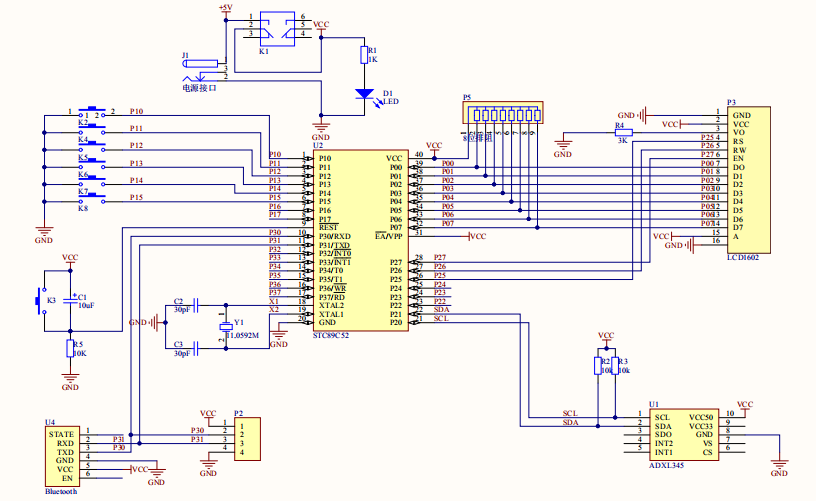
3.3.1 ADXL345加速度传感器 10
3.3.2 LCD1602液晶显示屏 12
3.3.3 HC-05蓝牙模块 12
3.3.4 按键电路设计 14
3.4 硬件原理定量分析 14
3.5 本章小结.......................................................................................................17
第四章 计步器软件设计
4.1 主程序模块 18
4.2 数据采集模块 18
4.3数据显示模块 21
4.4 其余子程序模块 22
4.5 本章小结 23
第五章 系统测试与结果展示 24
5.1 系统测试 24
5.2 结果展示 24
第六章 总结与展望 25
6.1 工作总结 25
6.2 工作展望 25
参考文献 26
致 谢 28
第一章 绪论
1.1 研究目的及意义
当今社会,智能仪器已广泛运用于各种各样的领域,尤其是工业领域。顺应智能化的潮流,越来越多以单片机为中心的智能仪器步入电子市场。计步器在生活中深受人们喜爱,计步是其基本功能,能计算总步数。 此外,卡路里,距离也是计步器的普遍功能。本文选择加速度作为参数,由于人在走路或者跑步的时候,脚、腿、腰部、手臂都在运动,产生的加速度变化与时间成正弦曲线关系,并会在某一点处形成峰值。一位美国医学专家说过:身体状况良好的人10分钟能走完1000步;身体状况优秀的人20分钟能走完2000步[2]。
总之,计步器不仅能用于计数,它更是一个能用于督促运动的必备品。
1.2 国内外计步器的发展
1932年,德国人制造了摆式陀螺加速度计。此后,由于测量惯性的元件在各个领域的用途非常之大,新型加速度计不断地被开发,性能和精度有了很大的完善和提高[3]。
以上是毕业论文大纲或资料介绍,该课题完整毕业论文、开题报告、任务书、程序设计、图纸设计等资料请添加微信获取,微信号:bysjorg。
相关图片展示:









