面向老年人的多功能拐杖的设计毕业论文
2020-04-18 20:06:47
摘 要
随着各国都在逐渐步入老龄化社会,社会中老年人比例不断增长,老年人安全问题正变得越来越重要。除了疾病,意外跌倒也是对许多老年人造成伤害的一个不可忽视的原因,而现在市面上的智能拐杖很少专注于老年人安全问题。论文研究了一款专门面向老年人摔倒问题的智能拐杖系统。
论文首先对摔倒检测的技术现状进行了综述,并根据优缺点的对比选择了最适合设计的方案,然后讨论了主要元器件的选择方案与硬件电路及软件的设计,最后总结调试过程。论文中的智能拐杖系统包括了姿态检测、数据显示、发送短信和定位坐标等四个部分。STM32首先通过MPU6500传感器获取拐杖姿态数据,经过将原始数据转化为角度和角速度后,将数据发送到OLED上显示,经过程序判断拐杖已经摔倒时,向目标手机号发送跌倒求助短信,并读取当时的定位信息一并发送给手机。
通过测试,确定本设计各个模块的功能均已达到本设计的相关要求。
关键词:姿态测量 摔倒检测 定位
Design of intelligent walking stick system for the elderly
Abstract
As countries are gradually entering the aging society, the proportion of the elderly in the society is increasing, the safety of the elderly is becoming more and more important.In addition to illness, accidental falls are also a non-negligible cause of injury for many older people, while most of the smart walking sticks on the market today do not focus on elderly safety.This design will study an intelligent walking stick system specially designed for elderly people with falls.
In this paper, the current situation of fall detection technology is reviewed, and the most suitable design scheme is selected according to the comparison of advantages and disadvantages. Then, the paper talks about the hardware circuit and software. Finally, the debugging process is summarized. The intelligent walking stick system in this paper includes four parts: attitude detection, data display, sending short messages and positioning coordinates.STM32 first obtains the posture data of crutches through the MPU6500 sensor. After converting the original data into Angle and angular velocity, it sends the data to OLED display. When the program judges that the crutches have fallen, it sends a message to the target phone number to ask for help.
Through testing, it is confirmed that the functions of each module in the design are almost successful.
Key words: attitude measurement, fall detection, positioning
目录
摘要 I
Abstract II
第一章 绪论 1
1.1 课题研究背景 1
1.2 课题研究现状 1
1.2.1摔倒检测研究现状 1
1.2.2定位功能研究现状 2
1.3 课题研究的目的和意义 3
1.4 论文结构安排 4
1.5 本章小结 5
第二章 方案设计与选择 7
2.1 摔倒检测方案选择 7
2.2定位功能方案选择 7
2.3 总体方案设计 8
2.5 核心元器件选择 9
2.6 本章小结 10
第三章 硬件电路设计 11
3.1 系统设计的需求 11
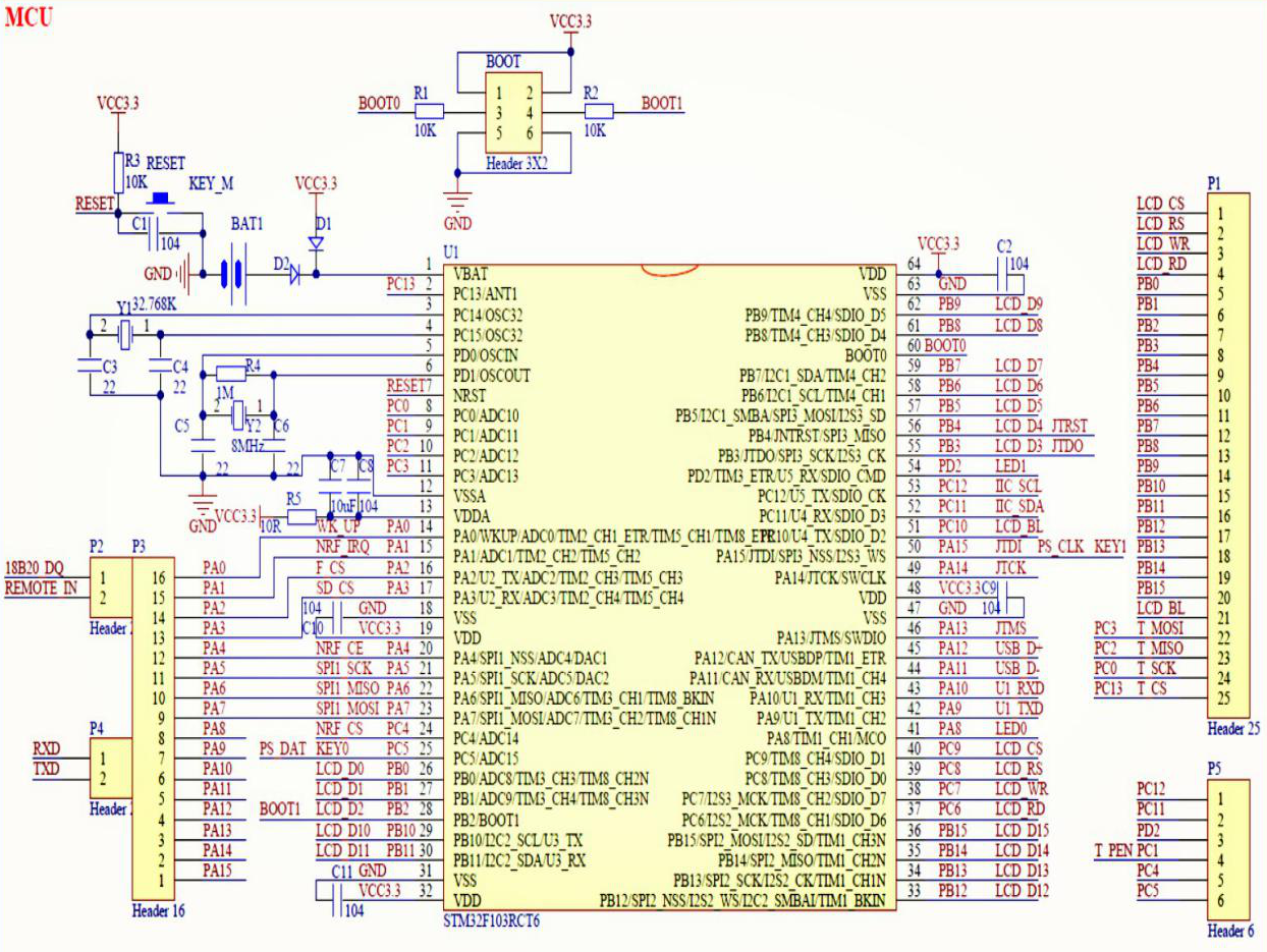
3.2 微处理器模块 12
3.3 其他子模块的设计 13
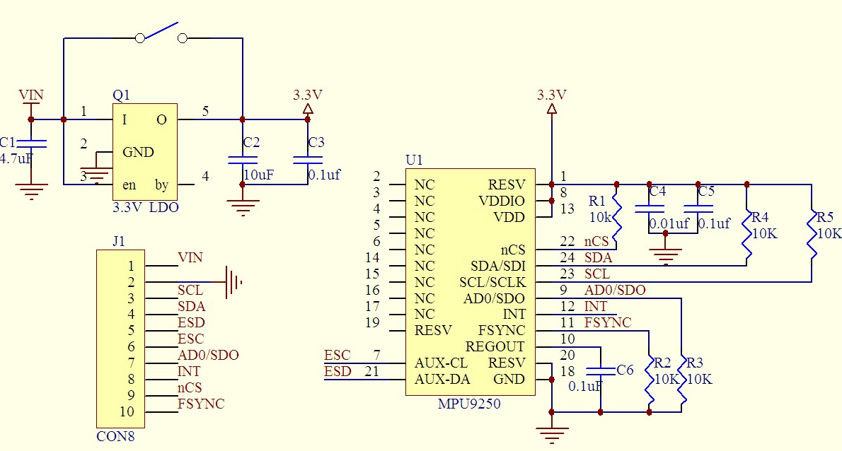
3.3.1 六轴传感器模块的设计 13
3.3.2 OLED显示模块的设计 15
3.3.3 GSM短信模块的设计 16
3.3.4 蜂鸣器电路的设计 17
3.4 本章小结 17
第四章 智能拐杖系统的软件设计 19
4.1 主程序的设计 19
4.2姿态测量功能的实现 20
4.3 OLED显示功能的实现 22
4.4 GSM通讯功能的实现 24
4.5 本章小结 25
第五章 系统调试与结果展示 27
5.1 系统调试 27
5.2 结果展示 28
5.3 本章小结 31
第六章 总结展望 33
6.1 工作总结 33
6.2 课题展望 33
参考文献 35
致 谢 39
附录1主程序 41
第一章 绪论
1.1 课题研究背景
七十年代以来,由于预期寿命的提高和独生子女政策带来的低生育率,使中国老龄化速度正在日益加快。在一九九六年中国进入老龄化,老龄人口以每年约百分之三的速度增长,远远超过全国总人口的增长速度。根据预计,到三十年后中国高龄口占总人口比重将上升约百分之二十,从此中国会进入一个高度老龄化时代。
老龄人口的急速增长,必定会带来一系列复杂的问题,而老年人安全问题必定是其中的重点问题之一。老年人由于身体各项机能的衰退和反应力的逐渐下降,所以对突然发生的事件的处理能力不足,在老年人独自出行时,时常会因为突发事件摔倒,严重者甚至会摔伤。而当前我国老龄化产品的设计与研究还比较落后,市面上面向老年人的产品很少。目前市面上的智能拐杖功能多样,但是这些的大多数功能并没有针对性,都是功能的堆砌。市面上智能拐杖的功能包括SOS一键求助、 收音机、通话功能、LED手电筒等,对于保障老年人安全并没有太大的帮助。而协助扶起的智能拐杖和助行器等成本太高,且使用较为繁琐,较难在市场上推广。因此,智能拐杖在中国并没有很好地普及开来。
1.2 课题研究现状
1.2.1摔倒检测研究现状
当前有关摔倒检测所使用的技术总体来说有以下三种。一是基于穿戴式传感器的摔倒检测,其检测方法在于将用于接收信息的传感器通过穿戴的方法置于目标身上,以此来达到实时检测的效果。这种方法检测准确率高,但是失误率也高。二是基于场景装置的检测,其检测方法是根据所处场景的声音、震动等来判断目标是否摔倒。三是基于视频的摔倒检测,其检测方法是对视频的人体姿态的处理来检测摔倒。
下面具体介绍一下几种摔倒检测方法。
以上是毕业论文大纲或资料介绍,该课题完整毕业论文、开题报告、任务书、程序设计、图纸设计等资料请添加微信获取,微信号:bysjorg。
相关图片展示:









