基于工业总线的分布式数据采集系统设计开题报告
2020-04-08 13:20:11
1. 研究目的与意义(文献综述)
21世纪,我们正在从工业时代进入信息化时代。在工业、科研和日产生活中,信息的获取和分析成为现代社会必不可少的。在工业生产中,模拟量的测量和控制是我们经常碰到的。为了对工业生产中各个传感器,包括温度、压力、流速、位移等物理量进行测量和控制,我们都需要将上诉物理量转换成能模拟物理量的电信号,再将电信号经过处理转换成计算机能够识别的数字量,送入计算机,这就是数据采集。它是计算机在监测、管理和控制一个系统的过程中,取得原始数据的主要手段。
数据系统刚开始出现是在20世纪50年代,美国首先研发在用在军事上的数据采集测试系统。20世纪60年代后期,国外就有成套的数据采集测试设备进入市场,此阶段的数据采集设备多属于专用的系统。20世纪70年代,随着计算机的普及应用,数据采集系统赶得到了极大的发展,开始出现了通用数据采集与自动测试系统。20世纪80年代后期,数据采集系统发生了巨大的变化,由于工业计算机、单片机和大规模集成电路组合,并用软件管理,使系统的成本降低,体积减少,功能成倍增加,数据处理能力大大增加。
通信技术的发展,促使传送数字化信息的网络技术开始得到广泛应用。与此同时,基于质量分析的维护管理与安全相关系统的测试记录、环境监测需求的增加,都要求仪表能在当地处理信息,并在必要时允许被管理和访问,这些也使现场仪表与上级控制系统的通信量大增,此外,从实际应用的角度出发,控制界也不断在控制精度、可操作性、可维护性、可移植性等方面提出了新的需求。因此,导致了现场总线的产生。
2. 研究的基本内容与方案
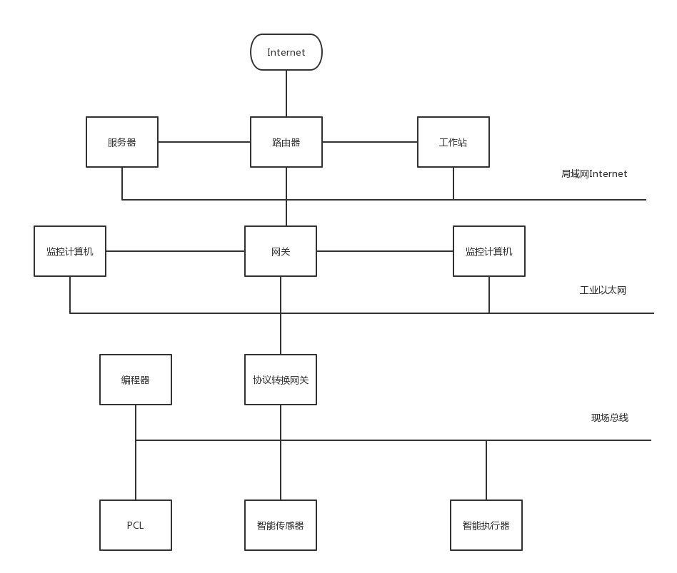
我准备利用现场总线实现海上船只的分布式数据采集系统,利用各种类型传感器的数据收集和获取分析,保障船只的海上行驶安全。在各种现场总线中,我选择了工业以太网(ethernet/ip)现场总线进行实现。
以太网是应用广泛的、标准化的通信结构,它采用多种通信介质(同轴电缆、双线电缆、光纤、无线电)进行通信,并且与上层通信软件相结合组合形成了众多局域网基础。数据处理量的增加以及互联网的出现使计算机得到广泛的应用,计算机的普及又导致了现有网络资源的使用加剧和新网络资源的建立。网络通信和各种网络协议已经被集成到所有的操作系统中,因此对用户来说网络通信简单可行。同时,在办公应用中,以太网占据了超过90%的全球市场份额,并且人们预期以太网将在工业化领域有一个与之相似的发展趋势。
今天,以太网和与之相关的通信软件已经是一种成熟、可靠和有效益的技术,这种技术几乎给各种应用提供高速数据传输。所以利用以太网已经规划好的各种通信协议和应用软件构造我的船上现场总线分布式数据采集系统将是一件比较成熟和高效益的方式。设计框图如下所示:
3. 研究计划与安排
第1周:确定论文主题方向,进行论文题目的筛选。
第2周:以论文题目为核心,对相关资料进行收集和翻阅。
第3-4周:对已搜集的资料加以整理,论证分析论文的可行性、实际性,将论文题目和大致范围确定下来,进行开题报告。
第5-8周:根据查找的数据和相关资料,进行深入详实的论文编写工作,对论文编写过程中所发现的问题,研究其解决方案,推敲整合,并进行修改完善,准备论文中期检查。
第9-13周:完成论文的初稿部分,向指导老师寻求意见,优化论文的结构,润色语句,修改不当之处,补充不足之处。
第14-16周,论文资料整合,最终定稿,为最终的答辩做好各方面准备,熟悉论文内容,增强自己对论文内容的把握,进行一定的思维发散,设计论文答辩。
第17周:论文答辩
4. 参考文献(12篇以上)
[1]博尔曼《工业以太网的原理与应用》国防工业出版社 2010.05.01
[2]李正军《现场总线与工业以太网及其应用技术》机械工业出版社 2009.02
[3]任家富,庹先国,陶永莉《数据采集与总线技术》北京航空航天大学出版社2008.02


