基于LabVIEW的声音密码识别毕业论文
2020-07-01 21:12:43
摘 要
语音是人类语言历史的符号,是人类天生具有的自然属性,是人与人之间沟通和交流的主要形式。语音通过语言来赋予声音必要的信息,是人类之间相互交流的基础和载体。因为生理构造上的个体差异和后天所处的环境的不同,不同个体的语音具有完全不同的自我特征,也因此,通过相关的技术分析来识别说话人的个体是有所依据的。在技术高度信息化的今天,声音识别技术和一系列应用已经成为社会中不可缺少的信息载体。说话人的识别是通过提取说话人声音的个人特征来识别人的身份。说话人识别中使用的语音识别是人类生物学上的特性,具有鲜明的特征,很难被完全模仿,同时可以随时使用,并且进行远程的网络服务。与传统的文字密码等识别的方式对比,它更安全、更有效、更可靠。相信伴随着技术的发展,声音识别技术的应用也会越来越广泛和实用。本此设计实现了基于LabVIEW的声音密码识别,将识别内容限定为多位数字,从而简化识别难度。同时也具备了在声音密码应用方面发展的可能性。
关键词:声音识别 语音密码 LabVIEW
Voice Password Recognition Based on LabVIEW
Abstract
Speech is a symbol of the history of human language. It is a natural attribute of human nature and is the main form of communication and communication between people. Speech can give voice necessary information through language, and it is the foundation and carrier of human communication. Because the individual differences in physiological structure and the different environment in the future, the phonetics of different individuals have completely different self characteristics, and therefore, it is based on the relevant technical analysis to identify the speaker's individual. In today's highly technical information technology, voice recognition technology and a series of applications have become indispensable information carriers in the society. Speaker recognition is to identify the identity of others by extracting the personal characteristics of the speaker's voice. Speech recognition used in speaker recognition is a characteristic of human biology. It has distinct characteristics. It is difficult to be completely imitated, and can be used at any time, and can be used for remote network service. It is safer, more effective and reliable than traditional methods such as text and password recognition. With the development of technology, the application of voice recognition technology will be more and more extensive and practical. This design realizes the voice and password recognition based on LabVIEW, and the content of the recognition is limited to multi digit, thus simplifying the difficulty of recognition. At the same time, it also has the possibility of developing the application of voice and cryptography.
Key Words: Voice Password; Voice Recognition;LabVIEW
目录
摘要 Ⅰ
Abstract Ⅱ
目录 Ⅲ
第一章 绪论 1
1.1 声音识别技术背景和意义 1
1.2声音识别技术应用和前景 1
1.3研究工作概述 2
1.4论文章节概要 3
第二章 基于LabVIEW的声音信号采集 5
2.1 LabVIEW介绍 5
2.2声音采集系统的设计 5
2.2.1语音的产生 5
2.2.2声音信号的采集和数字化 6
2.2.3声卡设置 7
2.3声音信号的处理 9
2.3.1预处理 9
2.3.2声音截取 9
2.3.3动态时间规整 10
第三章 基于labview的声音特征提取 14
3.1 声音特征参数概述 14
3.2 Mel倒谱系数 14
3.3 MFCC系数提取 14
第四章 声音密码识别系统设计 17
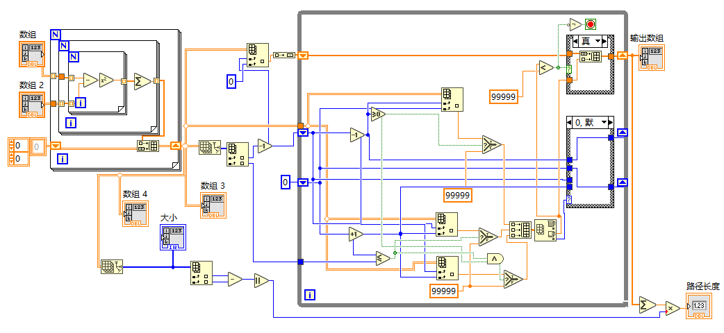
4.1 系统程序流程设计 17
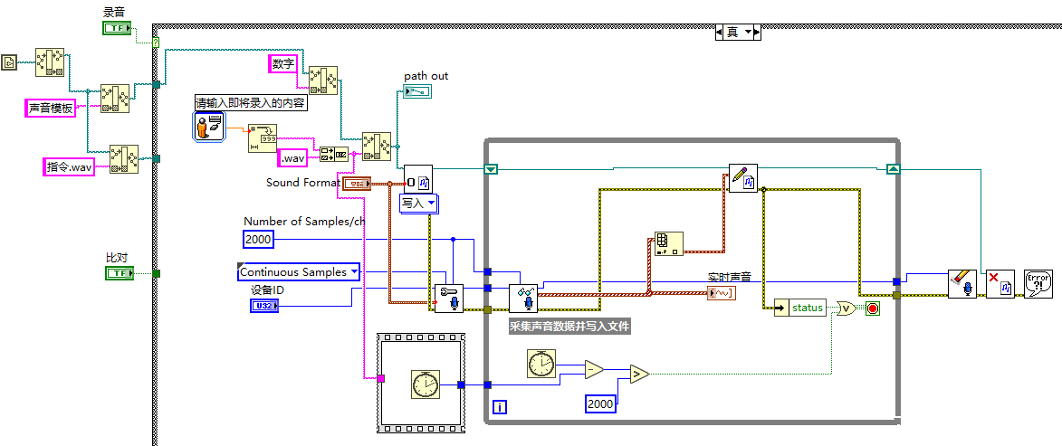
4.1.1声音信号的采集与存储 17
4.1.2 Mel特征参数的算法 18
4.1.3声音密码的对比识别 19
4.2前面板设计 20
4.3实验结果与分析 21
第五章 小结 23
参考文献 24
致谢 26
附录 27
第一章 绪论
1.1 声音识别技术背景和意义
声音识别技术研究的起源是为了实现人与计算机的交流,让计算机识别人类日常生活中或基于电子设备工作时的语音,比如词汇、与二进制数字等。也被称作自动语音识别技术。与说话人识别和确认不同,后者意图实现对发声人的识别判断,而非识别声音中的内容字词等。
在计算机尚且未被创造出来的时候,有关于声音识别技术的各种构思就已经产生了萌芽,最开始的声码器就是是声音识别技术的产物。在20世纪20年代生产的一种电子玩具狗是最早出现的该技术的科技产物[1],当人喊出设定好的相应的声音密码即玩具狗的名字时,它会直接弹起来。最早出现的在计算机平台上的自动语音识别的设计是AUDREY声音识别系统。该系统通过追踪语音中的共振峰,成功的实现了对0~9的数字的识别。系统的正确率接近100%,达到了98%。在玩具狗出现的30年后,伦敦大学的丹尼斯成功的把语法概率添加到了声音音识别之中。
二十世纪60年代,声音识别技术研究体系通过人工神经网络得以更进一步。线性预测编码技术(Linear Predictive Coding),和动态时间规整算法(Dynamic Time Warping)是这个年代里该技术上的最大突破。
相关图片展示:









