基于单片机的环境参数监测系统毕业论文
2020-06-08 21:18:06
摘 要
环境参数是现在各行各业生产中都特别重视的一部分,对各项环境参数的检测是必不可少的。利用传感器监测环境中的温度、湿度、光照强度和空气压强有着高精度、简单便捷、成本低的优点,适合广泛的推广普及到各行各业中。传统的环境参数检测方法由于受到环境变化的影响容易产生较大的误差,已经不适用于当前的需求和标准了。本次系统是以STM32F103ZET6位主控芯片,外接三个传感器,分别是温湿度传感器、光照强度传感器和空气压强传感器,作为采集环境参数信号的装置。传感器对信号的采集,放大信号之后通过滤波电路,最后在到STM32单片机上进行信号处理,最后将处理的信号数据显示在LCD显示屏上面。此次系统经过多次测试以后得出能够比较精准的检测出以上环境参数。
关键词:环境参数 检测系统 传感器
Environment parameter monitoring system based on single chip microcomputer
Abstract
The environmental parameters is now part of production in all walks of life are paying special attention to the detection of various environmental parameters. It is necessary to use sensors to monitor the environmental temperature, humidity, light intensity and air pressure with high precision, simple and convenient, low cost, suitable for wide popularization in all walks of life. The detection method the traditional environmental parameters influenced by environmental change prone to large errors and is not suitable for the current needs and standards. This system is based on STM32F103ZET6 control chip, outside the three sensors, which are temperature and humidity sensor, light intensity sensor and The air pressure sensor, as the device parameters of signal acquisition environment. Sensor signal acquisition, amplification signal through the filter circuit, and finally in the signal processing to the STM32 microcontroller, the signal processing of the final data will be displayed on the LCD screen above. The system tested many times obtains more accurate detection of the above parameters.
Key Words: Environmental parameters; detection system; sensor
目录
摘要 I
Abstract II
第一章 绪论 1
1.1 引言 1
1.2 研究背景与意义 2
1.3 国内外研究现状 3
1.4 论文研究的目的及内容 4
1.5 论文结构 5
第二章 系统的总体设计方案 6
2.1 系统设计思路 6
2.2 系统总体框架 6
2.3 主要模块的方案选择 7
2.3.1 主控芯片 7
2.3.2 传感器模块 9
2.3.3 液晶显示模块 13
第三章 系统软件设计与实现 15
3.1 软件主流程 15
3.2 传感器程序设计 16
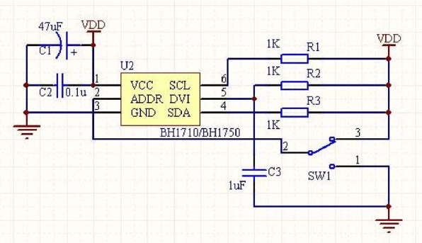
3.2.1 光照传感器BH1750FVI 模块 16
3.2.2 GY-68 BMP180温度 气压传感器模块 17
3.2.3 单总线数字温湿度传感器 DHT11模块 18
3.3 LCD液晶显示屏 22
第四章 系统的调试 28
4.1 硬件调试 28
4.1.1 各个传感器的检测 28
4.1.2 主控模块 29
4.2 软件调试 29
4.3 调试结果 30
4.3.1 测试实现结果 30
4.3.2 调试结论 31
第五章 结论与展望 32
5.1 结论与展望 32
5.2 下一步的工作 33
参考文献 34
致谢 36
系统原理图 37
第一章 绪论
1.1 引言
当今中国经济高速发展,尤其是现在工业和农业生产的发展需要科学的数据检测来支撑。现如今不管是工业生产还是农业生产,都对温度、湿度、气体压强、光照强度等环境参数的控制要求愈来愈高,这种情况下使得对环境参数的测量与掌控运用愈加的普遍。很多不同的产业对温度、湿度等环境条件有着很高的标准:在食粮储备、生物化学制药、制作集成电路和温室环境等范畴都要求准确的温度、湿度等环境。所以在现代生产中,对环境参数的监测和有效的控制已成为工业、农业生产过程中不可缺少的重要技术。
众所周知。我国是一个依赖农业的大国。随着人们生活消费成都的一直提高,人们食用家禽和蔬菜类食品几乎呈现几何式上升。因此为了供应人们生活日益增长的需要,必须扩大养殖和种植的生产规模,所以必须要以科学的数据来支撑生产发展,才能打破自然季节和气候影响和束缚,才能一年四季都能稳定规模生产,成为一种新型方式。它对大力促进农业的开展,提高我们农民的经济效益有着很大而且积极的推进作用。众所周知,农业生产中环境的影响十分的重要。幼苗和幼雏的成活和环境有离不开的联系,环境是幼苗和幼雏是成活的关键。不论是温度、湿度、光照强度,都对幼苗和幼小牲畜的成长至关重要。这些数据偏高偏低,都会导致幼苗和幼雏不健康成长,甚至生病死亡。
就比如大棚蔬菜和必须依靠室内养殖的一些热带鱼类就必须依赖控制环境的参数,如果参数控制不好,造成的损失不止一点点的大,很容易使得农户亏损严重,造成的损失是不可挽回的。其中温度的控制特别的重要,温度一旦没监管到位,大棚里面的蔬菜很容易被烧死,更或者会被霜打死。养殖热带鱼类呢就更加有着高标准和严格的要求,这些鱼类只能在特定的温度区间内生存,一旦低于或者是高于它的生存温度,就会导致全部死亡。要是它的生存环境中对温度监管不力,会造成巨大的损失。养殖成功的很关键的一步,就是对生存环境的温度要严格的把控,所以必须依赖一个稳定、精度高的环境检测系统。有的农作物环境检测一旦没控制好,它的产量就打不到预期的效果,到时候农民也会损失很大的经济效益因此,掌握好环境参数对产量及产值有十分重大的意义。
1.2 研究背景与意义
二十世纪以来,人们的消费程度和生活水平不断的提高,老百姓的饮食水平越来越好,吃的好同时生产水平就要逐渐发展提高。传统的生产方式靠天吃饭已经不复存在,所以传统的种植、养殖方式已经在被逐渐的淘汰。人类的智慧是无穷无尽的,在这个时代的人们生产方式就会很科学。
现代社会讲究的是科学,人们对科学的崇尚推动了我们的生产。如今我们的生活到处充满了科技,我们人们赖以生存的生产更是离不开科技。以前人们靠天吃饭,掌握不了生产,那个时候人类的发展史缓慢的。如今科技对工农业的影响,我们人类的发展加速了,人类的数量的增长就是一个很好的例子。如果没有好的生产方式,就养活不了那么多的人。所以科学的发展合理的生产方式是必须的。
相关图片展示:









