18米级纯电动船舶直流电力系统保护方案选择研究毕业论文
2020-02-18 10:58:32
摘 要
短路是每个电力系统中最常见也是对电力系统影响最严重的故障之一。短路电流的计算可以对整个电力系统网络的电气设备选型、验证电气设备的稳定能力、继电保护的规划提供有效且十分必要的数据,从而利用仿真软件对船舶电力系统准确的计算短路电流十分有意义。
本文首先介绍了纯电动船舶直流电力系统设计方案,制定了船舶的储能电池、蓄电池充放电变换器、推进电机及变频器、交流逆变器相对完整的纯电动船舶电力系统方案,整个电力系统模型拥有完整的发、输、配、用四大部分,使得此模型更具有实际意义。
其次,根据所制定的方案对纯电动船舶电力系统进行仿真模型的搭建。运用SIMULINK软件对储能电池、蓄电池充放电变换器、推进电机及变频器、交流逆变器进行仿真建模,并且分析了目前常用的模型的理论依据。
最后,对搭建的整个纯电动电力系统进行仿真,并且于电源端、母线端、用电负载支路三个常见基本的故障点进行短路仿真实验。对仿真的结果进行短路电流理论分析,并且选择相应的熔断器型号及合理的参数,为各器件能够正常安全稳定的工作进行保护,使得纯电动电力系统更具稳定性、耐受性、抗干扰性。
关键词:短路;纯电动船舶;SIMULINK;熔断器。
Abstract
Short circuit is one of the most common and serious faults in every power system. The calculation of short-circuit current can provide effective and necessary data for the selection of electrical equipment in the whole power system network, the verification of the stability of electrical equipment and the planning of relay protection. Therefore, it is very meaningful to use simulation software to calculate the short-circuit current accurately in the marine power system.
Firstly, this paper introduces the design scheme of DC power system for pure electric ship, and establishes a relatively complete scheme of ship's pure electric ship's power system, including energy storage battery, battery charge-discharge converter, propulsion motor, frequency converter and AC inverter. The whole power system model has four parts: complete generation, transmission, distribution and use, which makes this model more practical.
Secondly, the simulation model of pure electric ship power system is built according to the proposed scheme. SIMULINK software is used to simulate and model energy storage battery, battery charge-discharge converter, propulsion motor, frequency converter and AC inverter, and the theoretical basis of the commonly used models is analyzed.
Finally, the whole pure electric power system is simulated, and the short-circuit simulation experiments are carried out at three basic fault points: power supply, bus and load branch. The simulation results are analyzed by short-circuit current theory, and the appropriate fuse type and reasonable parameters are selected to protect the normal, safe and stable operation of each device, which makes the pure electric power system more stable, tolerant and anti-interference.
Keywords: Short circuit; Pure electric ship; SIMULINK; Fuse
目录
摘要 I
Abstract II
第1章 绪论 1
1.1研究背景及意义 1
1.2国内外研究现状 2
1.3本文研究内容及章节安排 3
第2章 纯电动船舶直流电力系统设计方案 5
2.1储能电池方案 5
2.2储能充放电变换器方案 6
2.3推进变频方案 7
第3章 纯电动船舶直流电力系统仿真模型搭建 10
3.1储能电池建模 10
3.2 储能充放电变换器建模 11
3.3 直流负载变换器建模 14
3.4推进电机变频器建模 15
3.5交流逆变器建模 16
第4章 短路保护方案选择及仿真 18
4.1纯电动船舶直流电力系统仿真 18
4.1.1短路工况分析 18
4.1.2纯电动船舶直流电力系统仿真 21
4.2纯电动船船舶直流电力系统短路及保护方案选择 22
4.2.1熔断器原理 22
4.2.1熔断器建模 23
4.2.3熔断器参数选择 24
4.3本章小结 28
第5章 总结与展望 29
5.1工作总结 29
5.2工作展望 29
参考文献 30
致谢 31
第1章 绪论
1.1研究背景及意义
海陆空的发展可以评判一个国家的发展程度,内陆运输交通缺少不了船舶所带来的体量大耗能低的优势,现如今大多数内陆小型船舶都还是内燃机驱动,虽然相比于汽车和飞机运输耗能要少很多,但其优势还可以进一步提升。船舶运行所需要的能源利用率也是评价各国家船舶能力的一大指标。为了实现能源的可持续发展,不得不改变能源结构。相比于燃料汽油等能源的不断紧缺,电力电子技术太阳能发电技术燃料电池技术的不断壮大,格式各样的清洁能源都能以电能的形式表现出来,使得船舶电力在为世界环保节能减排的事业上给予不小的贡献。电力船舶必然会成为未来海上运输的发展方向[1]。
船舶电力系统是由电能产生、传输、输电、用电器四部分所构成。对于大型船舶来说电能的产生由发电机或蓄电池来所供给,而小型船舶的电能主要由蓄电池发出。全船电力系统由电缆和配电系统连接起来,是产生电能和使用电能的连接体,主要起到输送和分配电能的作用。船舶电力系统负载主要包含动力系统、应急系统、照明系统等[2-3]。
船舶电力系统短路通常由带电体异常接触,电气、电缆老化所导致。由于其电网独立运行,电缆线路短,电压等级较少,因而相比于陆地电力系统船舶短路电流会偏大[4]。原因如下:
(1) 电压等级数量较少。
(2) 电缆线路短导致线路的阻值小。
船舶电力系统短路电流的危害:
(1) 发电设备烧毁
(2) 负载设备起火并毁坏
(3) 设备失灵
船舶在行驶中,如果发生故障很难进行救援。倘若电力系统发生短路可能会出现火灾并且导致主设备和舵机部分失灵因此短路是十分危险的,因而精确的计算出短路电流并为其设计完好的保护装置,当系统发生短路时能快速准确不多也不少的断开线路,使短路支路与系统分开是十分有必要的。
与陆地电力系统相似,船舶电力系统一开始也是采用直流电力系统,在二十世纪六十年代开始兴起转变为交流电力系统。由直流电力系统转变为交流电力系统由如下几方面的影响:首先是交流电机的兴起,相比于交流电机直流电机的结构上并不那么有优势,然而交流电机凭借其不需要换向器,并且其体积重量结构等一系列优势,成为了继直流电力系统后船舶电力系统的最佳选择,并且以鼠笼式电动机为代表等一系列电机可直接启动。简单的启动方式,还有方便的保养和维修成为了当时研究船舶工业人员的追捧。第二,也是由于20世纪电力电子技术比较落后,处于研究交流电机的氛围十分良好。从而让交流电力系统成为船舶电力系统的主导方向[5-6]。
在提出船舶综合电力系统之前,交流电力系统似乎是解决船舶电力的唯一方案,但是随着交流电力系统的应用与发展,尤其是船舶吨位的不断增加,对船舶电力系统的电力质量的要求不断增加,使得其缺点不断暴露。首先,需要接入交流电力系统的电机阻尼很大,用来减少谐波对电网的干扰。在此同时,控制系统的的复杂程度不断增加:所有的发电机都得同步并且特性也需要相应的匹配[7]。
1.2国内外研究现状
无论是在陆地还是海洋,虽然热能机依旧是当今社会的主流,但是随着近年来电力系统的蓬勃发展,电动机会将逐渐引领世界的潮流。电力电子技术和电力拖动技术在逐渐成熟,使得交流电力系统和直流电力系统在未来将会以合并的姿势展现在世人面前。我国船舶工业研究院和相关公司早已开展直流电力系统的研究,上海造船厂已经实现船舶直流电力系统的实际运用。
早已在1986年,美国就已经提出海上革命的展望,各学校公司积极响应发展船舶电力推进控制系统,并且早已将其运用在各式各样的船舶当中,美国海军早已将综合电力系统作为未来战舰包括航母在内的设计方案。美国在直流电网领域的研究主要是以下三个方面:(1)美国电气可靠性技术解决方案联合会最早提出直流电网的概念和即插即用和对等控制的设计理念和控制思想。(2)美国与GE公司合作,将搭建直流电网框架使其能源管理电路保护电网控制统为一个整体。(3)IEEE标准协调委员会支持P1547.4标准的制定[8]。
直流电力系统的主要思想和关键问题在美国得到了详细的描述和总结,并且已经在微电网实验室得到了成功的验证。MAD REVER是由美国北部电力系统搭建的第一个微电网工程。电能的可靠性,质量需求,智能控制,高效已经成为美国对于直流电力系统的发展重点[8]。
欧盟提出要将电力电子技术、分布式能源与直流微电网紧密相连。2005年所提出的Smart Power Networks概念充分的展现了欧洲所追求的智能化、能量多元化的特点。欧盟对于直流微电网的研究,所提出的第五框架极化已经完成,主要在动静态仿真工具和互联的运行理念、本地黑启动策略有不错的理论验证,并且对之后的第六框架计划有一定的启发。在第二框架计划中,其主要研究直流微电网的控制器,控制与通信的标准和集成实验。
日本由于国内能源紧缺,国内的负荷不断地增加,其也开展了直流电网的研究。主要目的能源供给多样化,节能减排和对电网的控制和能源的储备。三菱公司把直流电网的规模分为大中小三个部分。2003年,就开展了具有可再生能源区域电网区域项目。在直流电网的基础上利用FACTS灵活快速的控制实现电网结构的优化[9]。08年日本东北大学就已经实验了锂电池直流供给直流电于用电器。
1994年英国海军就已参与船舶综合电力系统的研究。1997年英国就已成为第一个签署“电力船”方案的国家[10]。德国E-MS公司于2007年最先研发出船舶直流电力系统,并且在09-15年内大量应用于船舶并且得到一致好评。ABB公司于13年交付了四艘直流电网船舶,其主推400V、690V[11-12]。
源于欧洲超前的环保意识,国家的法规和发达的技术使得世界上电动船舶的制造和市场主要集中于欧洲国家。目前来看欧洲电动船舶市场的领头羊是挪威Fjord1运营商。2017年Fjord1于在Havyard Ship Technology定制了5艘渡船,2018年,Fjord1 又定制了7艘纯电池动力渡船[13]。
21世纪,我国也加大环保的力度,对船舶的动力能耗提出新的要求,为国家的节能减排策略做出新的部署。至今为止,我国已有电力船舶应用实例,例如广船国际有限公司所建造的2000吨的纯电动船舶,一次充满电可持续航行80公里。国内首艘柴电混合动力船是由711所所打造。
对于纯电动船舶的保护,目前制定的准则是[14-16]:
(1)灵敏度,快速隔离短路点,使得系统正常工作;
(2)健壮性,能够对电能质量要求高的负载持续供电;
(3)可靠性,自动诊断并且修复小的电路故障;
(4)经济性,减少安装成本和后期的维修预算;
(5)简洁性,降低线路的复杂程度;
1.3本文研究内容及章节安排
新能源纯电动航道快艇直流系统短路计算选择性分析首先需要实现的仿真有两方面:第一是运用Simulink建立仿真模型,搭建各种交-交、直-交、交-直变换器并实现纯航道快艇的稳定直流系统的建立。第二在不同故障条件下进行短路分析,搭建断路器和线路测量模块并设置相应合适的参数进行短路电流的测量仿真。 根据继电保护选择性要求,设计弧前容量、完全熔断容量选择熔断器型号,并使得一条线路的短路不会影响其他线路正常工作。
本文共由五部分组成,各部分内容安排如下:
第 1 章介绍本文的研究背景和意义。
第2章主要搭建蓄电池的类型结构等,船舶的充放电变换器,推动变频电机的选择,交流逆变器的设计为之后的短路仿真做出贡献。
第3章运用SIMUKINK仿真软件为储能电池,直流电力电子变换器,推进电机变频器,交流逆变器进行模块化的建模仿真。
第4章搭建纯电动船舶电力系统,建立熔断器模型并仿真,并对线路进行短路实验,得到最后的数据并调整好熔断器的参数,能够得到一个安全稳定的相对简单的船舶直流电力系统。
第5章对全文进行总结,然后提出下一步研究发展方向。
第2章 纯电动船舶直流电力系统设计方案
纯电动船舶直流电力系统是由发、输、配、用四个部分组成,图2.1所示,为纯电动船舶直流电力系统示意图:

图2.1纯电动船舶直流电力系统示意图
如图2.1所示,岸电为380V的三相交流电,通过三相整流器送入到750V的直流母线当中。船舶自载锂电池510V通过BOOST电路升至750V的直流母线。750V直流母线上的能量通过三相逆变器,输出545V的交流电供给于负载。
2.1储能电池方案
蓄电池和充放电变换器是蓄电池的储能系统中两大重要组成部分,蓄电池主要起到能量的储存和释放的功能,充放电变换器是蓄电池能量双向传递的高速通道。两者之间缺一不可。在此选择锂电池作为纯电动船舶的蓄电池。
在纯电动船舶电力系统中,锂电池模块为了得到所需要的510V-745V电压,采用如下方式组成,如图2.2所示,具体由8并12串电池箱构成基本模块。再由15个电池箱组成一簇,5簇并联组成一组,2组并联组成最终的锂电池模块。
若每块锂电池的电压为,则总电压为12*15V。
图2.3所示:

图2.2 八并十二串电池箱

图2.3锂电池模块组成
2.2储能充放电变换器方案
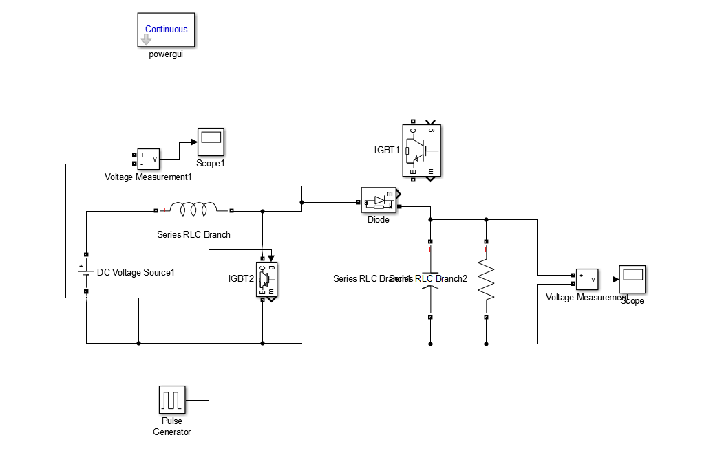
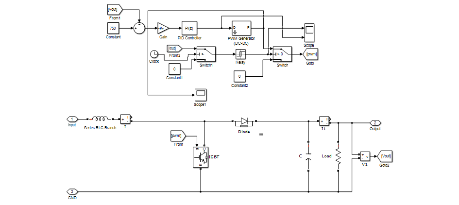
船舶储能充放电变换器是一种双向DC-DC变换器,当蓄电池为直流母线放电时,变换器以BOOST电路的工作模式工作,当直流母线端向蓄电池充电时,变换器是以BUCK电路的工作模式工作。BUCK-BOOST变换器结构简单、驱动电路和控制电路相对简单,拥有LCL滤波,有效地减少输出的纹波电压与电流。如图2.4所示:

图2.4 BUCK-BOOST变换器示意图
此BUCK-BOOST电路,从左至右蓄电池放电,此变换器以BOOST模式工作:IGBT 1持续关断占空比为0,只有IGBT 1并联的续流二极管起到正向导通的作用,IGBT 2开关占空比为:
从右至左为直流母线段向蓄电池充电,750V到510V为降压,此变换器为BUCK模式,此时的IGBT 1输入所需要的开关占空比,而IGBT 2的开关占空比为0作为短路处理。
2.3推进变频方案
由于近年来,电力电子技术的功能越来越强大及完善,交流电机也在调速上得到了不错的发展。由于交流电机有明显的优势:体积小噪声小重量轻且方便维修和保养因此目前交流电机已经成为了船舶电机的主流。同步电机的最大功率比直流电机大的多,因此特别是在大型船舶的发展历程中,交流电机已经取代了直流电机的位置。
船舶电机所要用的交流电机大多可以分为三大类:
交-交变频器与交流同步电机的组合:
作为一种直接式变频器,在电力推进中主要用于速度很低但扭矩很大的小型船舶中(例如破冰船之类的)。整流和逆变中的不存在直流部分,并且此类变频器所输出的效率更低而且产生的谐波也是十分的大。
电压源型变频器与异步电动机组合:
在近年来,运用较为多的就是这种交流电压型逆变器,这种变频器应用于同步电机时,其控制性能、能量效率、输出谐波等方面是远超其他的变频器的。电压源型变频器如今已经可以输出的最大功率达到30M瓦,由此无论什么体型的船舶都可以运用在上面。
本方案选用永磁同步电机来做纯电动船舶的船舶推动系统。永磁同步电机与普通感应电机一样主体部分可以分为定子和转子。基于永磁同步电机的永磁体磁极放置位置不同,可将其可分为三大类:嵌入式、插入式、粘贴式。
以上是毕业论文大纲或资料介绍,该课题完整毕业论文、开题报告、任务书、程序设计、图纸设计等资料请添加微信获取,微信号:bysjorg。
相关图片展示:







您可能感兴趣的文章
- 一种确定磁探针集总电路参数的标定方法外文翻译资料
- 一种人体可接触的大气压低温等离子体射流装置研究(适合电气B方向)毕业论文
- 氩氧中大气压DBD放电特性研究(适合电气B方向)毕业论文
- 大气压氩等离子体射流放电影响因素的仿真研究(适合浦电气B方向)毕业论文
- 含氧高活性均匀DBD改性聚合物薄膜研究(适合浦电气B方向)毕业论文
- 反应器结构对气液两相DBD放电特性的比较(适合浦电气B方向)毕业论文
- 南京某公司研发楼电气设计毕业论文
- 金帆北苑地块经济适用住房——02栋商住楼电气设计(适用于浦电气1004~06A方向学生)毕业论文
- 扬州人武部大楼电气设计毕业论文
- 金帆北苑地块经济适用住房——04栋商住楼电气设计(适用于浦电气1004~06A方向学生)毕业论文


