提高两级式逆变器中后级变换器的稳定性方法毕业论文
2020-02-18 10:57:24
摘 要
由于全球化石能源紧缺和环境污染等问题,光电、风电和燃料电池等新能源发电技术以高效、无污染等优点,得到了广泛的使用。由于光伏发电等产生的直流电电压较低,所以常见的新能源用逆变器为两级式逆变器,它通常先由前级直流斩波器提升直流电压,之后再经由逆变装置将直流电转化为满足用电设备或电网要求的交流电。在此应用背景下,两级式逆变器的稳定性研究有着至关重要的作用。
在由前级DC/DC变换器和后级单相逆变器组成的级联系统中,前级变换器相当于非理想源,后级变换器相当于负载,当前级变换器的输出阻抗和后级变换器的输入阻抗不满足Middlebrook稳定判据时会使级联系统产生稳定性问题。
本文以前级Boost变换器和后级单相全桥逆变器所组成的两级式逆变器为研究对象,设计有源阻尼变换器来提高级联系统的稳定性并加以验证。首先通过稳定性判据和恒功率负载特性分析造成级联系统不稳定的原因,引出现有的三类方法并分析其利弊,通过分析在直流母线上并联电容时系统稳定性提升但电解电容存在寿命短及可靠性低等问题引出有源阻尼的方法,通过在直流母线上并联有源阻尼模块来等效为阻抗,从而减小直流母线上的电压振荡,提高两级式逆变器的稳定性。
本文的仿真验证用PLECS软件实现。设计输入为200V直流电,输出为有效值220V交流电,直流母线电压为400V直流电的两级式逆变器以及有源阻尼模块并进行仿真,通过对比加入有源阻尼模块前后的波形,验证有源阻尼模块能够有效地提高级联系统的稳定性的结论。
关键词:两级式逆变器;稳定性;有源阻尼
Abstract
Due to the global shortage of fossil energy and environmental pollution, new energy generation technologies such as photovoltaic, wind power and fuel cells have been widely used due to their advantages of high efficiency and no pollution. As the DC voltage generated by photovoltaic power generation is low, the common new energy inverter is a two-stage inverter, which usually first increases the DC voltage from the front-stage DC/DC converter, and then converts the DC voltage into ac voltage through the inverter to meet the requirements of electrical equipment or power grid. In this context, the stability of two-stage inverter is very important.
In a cascade system composed of a front-stage DC/DC converter and a back-stage single-phase inverter, the front-stage converter is equivalent to a non-ideal source, and the back-stage converter is equivalent to a load. When the output impedance of the current stage converter and the input impedance of the back-stage converter do not meet the Middlebrook stability criterion, the cascade system will have stability problems.
In this paper, the cascade system composed of the former Boost converter and the latter single-phase full-bridge inverter is taken as the research object, and the active damping method is used to improve the system stability and be verified. First through the stability criterion and the constant power load characteristic analysis of the cause of cascade system is not stable, lead to the existing three kinds of methods and analyzes their advantages and disadvantages, through the analysis of shunt capacitance on the dc bus system stability when ascending and electrolytic capacitor short life and low reliability problems lead to active damping method, through the active damping module in parallel on the dc bus equivalent resistance, thereby reducing on the dc bus voltage oscillation and improve the stability of the two levels of inverter.
The simulation of this part is realized by PLECS software. The two-stage inverter with an input of 200V dc and an output of 220V ac and a dc busbar voltage of 400V dc are designed and the active damping module is simulated. By comparing the waveforms before and after the active damping module is added, the conclusion that the active damping module can effectively improve the stability of the cascade system is verified.
Keywords: Two-stage inverter; active damping; stability
目录
摘要 I
Abstract II
第1章 绪论 1
1.1 研究背景及意义 1
1.2 研究现状 2
1.3 研究内容 3
第2章 两级式逆变器的不稳定性 4
2.1 两级式逆变器不稳定原因分析 4
2.2 有源阻尼方法的提出 6
2.3 本章小结 8
第3章 不含有源阻尼的两级式逆变器设计 9
3.1 前级Boost变换器的原理与设计 9
3.1.1 Boost变换器工作原理 9
3.1.2 Boost升压电路的设计 10
3.2 后级全桥逆变器的原理与设计 11
3.2.1 全桥逆变器工作原理 11
3.2.2 全桥逆变电路的设计 12
3.3 不含有源阻尼的两级式逆变器的PLECS仿真 13
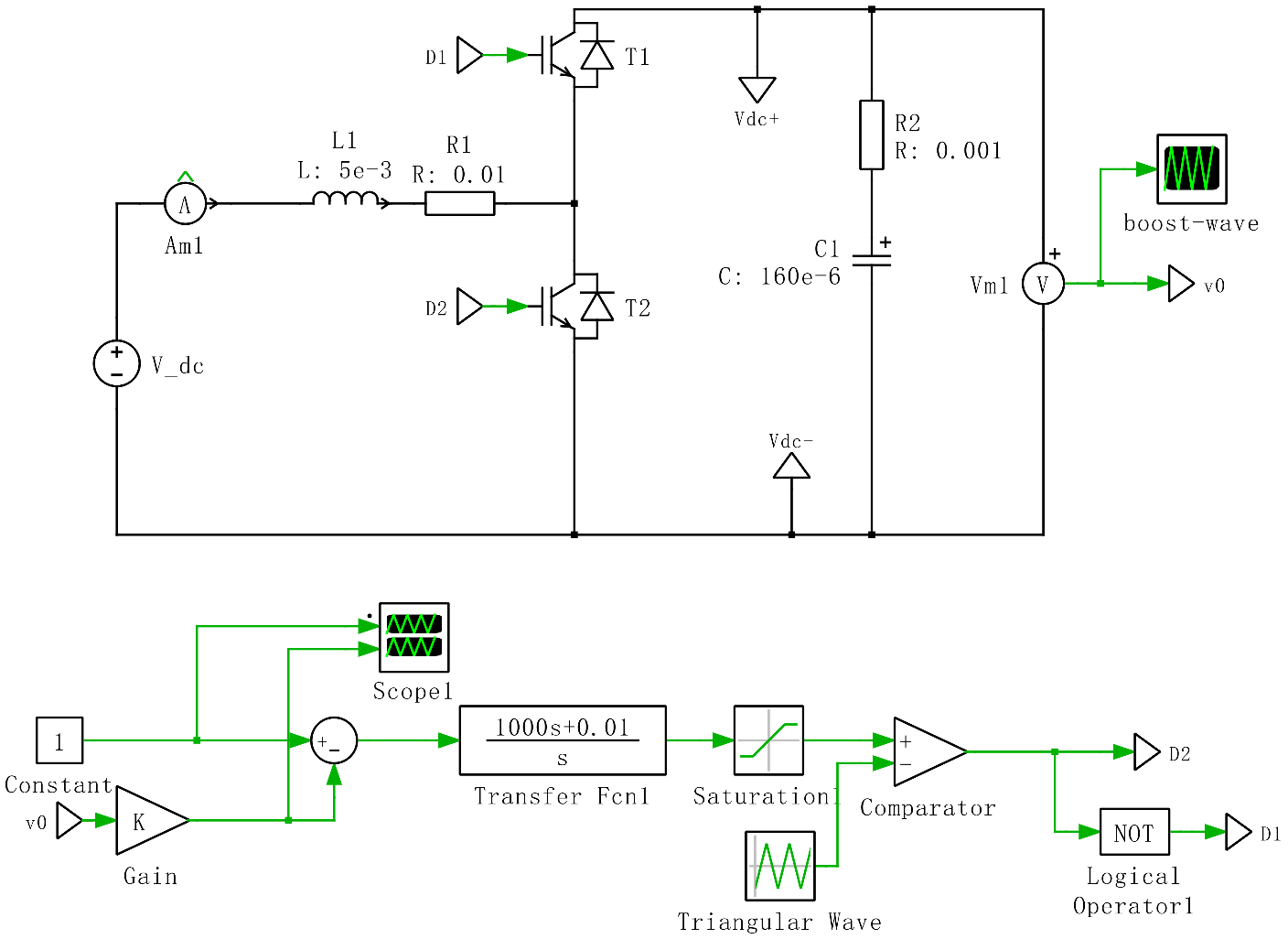
3.3.1 控制方式与控制策略 13
3.3.2 不含有源阻尼的两级式逆变器仿真 15
3.4 本章小结 20
第4章 有源阻尼电路的原理与设计 21
4.1 有源阻尼电路工作原理 22
4.2 有源阻尼变换器设计 25
4.2.1 有源阻尼变换器主电路设计 25
4.2.2 有源阻尼变换器的控制策略 26
4.3 含有源阻尼的两级式逆变器仿真 27
4.4 本章小结 29
第5章 总结与展望 30
5.1 本文总结 30
5.2 课题展望 31
参考文献 32
致谢 34
绪论
- 研究背景及意义
 
电能是迄今为止最方便,最高效和最灵活的能源。由于传统发电所需的化石能源逐渐枯竭以及空气污染、气候变暖等环境问题使得人类的生存和发展受到了严重威胁,迫使人们转而寻求新的发电方式,而新能源因其可再生和环境友好等优点受到越来越多的关注。我国是世界上新能源领域发展最快的国家,从起步到世界第一只用了短短十年。2016年,中国并网风力发电和光能发电已占总发电量的5.1%,风力发电和光能发电装机量都已居世界第一 [[1]]。
新能源领域中,燃料电池、风力发电和光伏发电是三大研究方向,光伏发电更是备受关注,它可以通过太阳能电池板将太阳能转化为电能,具有清洁安全等诸多优点。由于太阳能电池板直接转换为的电能为直流电,所以还需并网逆变器将光伏电源的直流电逆变为符合要求的交流电才能并入电网或提供给负载。由于光伏发电等可再生能源的利用和微电网技术的高速发展,有源逆变技术得以快速发展。并网逆变器是分布式发电并网的核心装置,对并网逆变的研究意义重大。
并网逆变器可根据是否级联以及级联数分为单级、两级和三级串联等拓扑结构。单级逆变器的优点是效率高,而且元器件少、结构简单,因此易于控制,但通常情况下,单级逆变器由于电气隔离问题需要在输出侧增加工频变压器,正是由于变压器的存在,增大了系统的体积和重量并且加重噪声污染。除此,由于广泛利用的光伏发电技术等受环境因素制约,太阳能电池板产生的直流电压常常波动,这种波动的直流电压因变压器变比大而使得开关管的电压应力高、不好选型。三级式逆变器结构一般为 DC/DC DC/DC DC/AC,广泛应用于需高频隔离的情况。其分类主要有两种,一种是使用如全桥 LLC 谐振或移相全桥电路之类满占空比不调制的DC/DC 变换器作为三级式逆变器的中间级高频隔离变换器。另外一种称为准三级结构,它由中间级电路直接将直流电压转换为全波电压[[2]],然后再通过后级逆变电路转换为正弦波电压[[3]]。由于三级式逆变结构复杂,其实际应用比较少。相较之下,在光伏发电系统中,逆变器的 DC/DC DC/AC 两级式结构因其实用性得到了更为广泛应用。
太阳能是天然的资源,其使用受到周围环境的制约,地理位置和海拔等自然条件和天气、昼夜等不确定的气象因素都会影响光照强度,光照强度又直接影响光伏阵列的输出,使得光伏发电的稳定性很低,光伏阵列的输出不稳定又容易造成逆变器的输出畸变,从而影响电能质量。DC/DC DC/AC 两级式结构可以很好地解决以上问题,其在单级逆变器的基础上增加一个 DC/DC 直流变换器来控制光伏阵列的输出直流电压以满足正常逆变所需的输入电压,同时此变换器还可保持直流母线电压的稳定。两级式逆变器中前级 DC/DC 变换器可以用来实现电压匹配和电气隔离,采用 MPPT 控制实现最大功率点跟踪,再通过后级逆变器将直流电逆变为符合要求的交流电,这种结构使得并网逆变器可以适应更宽的电压波动。结构图如下。
 
图 1.1 两级式逆变器结构图
两级式逆变器虽有上述优点,但也存在一些问题。在两级式逆变器中,前级DC/DC变换器和后级单相逆变器组成级联系统,后级变换器相当于前级的负载,前级变换器相当于后级的非理想源。前级和后级的变换器的交互作用会影响整个级联系统的稳定性,单独设计好的前级升压变换器和后级逆变器级联使用时会出现系统不稳定现象,而对于控制系统,稳定性是其最重要的指标,因此对于两级式逆变器的稳定性研究也意义重大。
- 研究现状
 
最初解决级联系统不稳定问题的方法是在直流母线上并联电解电容。但工作时的温度会对电解电容的寿命产生很大的影响,电容电流通过电容等效串联电阻(ESR)时发热,随着电解电容内部核温的高,电解液从电容封端挥发的过程会加剧造成电容容量降低并且 ESR 增大,反过来导致温度升高,恶性循环加速电容的老化失效,因此DC-Link电解电容的寿命十分有限[[4]]。虽然无源阻尼法存在电解电容的稳定性和寿命等问题,但这给研究者们提供了有源阻尼的思路。
2002年,Pekik Argo Dahono发表论文提出了虚拟电阻的概念,这种方法是利用控制算法实现电阻的作用,既可以阻尼掉三相整流电路中的震荡,又不会有功率损耗[[5]]。
2005年,Mariusz Malinowski和Wojciech Szczygiel等人通过在LCL滤波器的电容上串联虚拟电阻来减小滤波器的固有谐振尖峰,广泛应用在光伏发电的并网逆变器设计中 [[6]]。
2014年D. Rana,和B. Hafez等人提出了利用全桥电路结构模拟电感特性应用在变换器中的方法,这样就可以替代电路中的大容量电感,系统的体积减小,功率密度提高 [[7]]。
潘冬华和庄超等人分别发表论文,利用对LCL滤波器的电流进行采样然后进行反馈控制的方法来增大系统的阻抗,但是这种方法需要在电路中加入电流传感器,增加了系统结构的复杂性[[8]][[9]]。
2017年H. Wang 等人提出二端口有源电容的概念,通过有源器件和少量的无源器件构建有源电容变换器,用来代替DC-Link电容,解决其存在的可靠性低、体积大等问题[[10]]。
综合研究现状可知,有源阻尼法在各类级联系统中都有广泛的应用。其方法有在原有的电力电子变换器的控制框图中添加额外的控制环路,从而调节电力电子变换器的输入输出阻抗特性;也有使用有源器件构建有源阻抗变换器,模拟实际的无源器件(电阻、电容、电感)的特性并应用在电路中以提高级联系统的稳定性,而且可以减小损耗,提高效率等。在学者们的改进下有源阻尼方法逐步完善,得到了更广泛的应用。
- 研究内容
 
本毕业设计以前级为boost电路,后级为DC/AC全桥逆变电路的级联型逆变器为例,设计有源阻尼模块验证其对两级式逆变器稳定性的影响。当单独设计好可以正常工作的电路直接级联后系统出现不稳定性现象时,利用在直流母线上并联有源阻尼的方法来提高级联系统的稳定性而不改变原有电路的结构和各元器件参数。分别设计boost电路和DC/AC全桥逆变电路,在两电路直接级联会出现系统不稳定的情况下,设计一种有源阻尼电路并联入直流母线提高其稳定性,完成整个系统的仿真验证。
本文的内容安排如下:
第1章:先介绍对两级式逆变器稳定性研究的背景及意义,由于两级式逆变器前后级的相互作用导致系统出现不稳定现象,而新能源分布式发电系统中并网逆变器具有极其重要的作用,所以对提升两级式逆变器稳定性方法的研究意义重大。随后介绍了级联系统稳定性的国内研究现状,并给出了本文的研究内容。
第2章:通过恒功率负载的负阻特性和Middlebrook稳定判据分析导致级联系统不稳定的原因,随后提出三类提升级联系统稳定性的方法:非线性控制方法,无源阻尼法、有源阻尼法并分别分析其利弊,最终决定设计并联型有源阻尼模块以提高级联系统稳定性。
第3章:主要为不含有源阻尼的两级式逆变器设计。分别介绍前级Boost变换器和后级全桥逆变器的工作原理及其主电路参数设计,选用PWM调制进行电压单闭环比例积分控制的控制策略,在PLECS分别搭建前后级变换器仿真电路并观察其输出电压波形,保证其可以独立正常工作后,将两电路不做参数调整直接级联并仿真观察波形,级联系统无法稳定工作。
第4章:先介绍四种有源阻尼电路的拓扑结构并在分析后选用半桥升压型有源阻尼变换器并对其工作原理加以介绍。随后进行有源阻尼主电路和控制电路的设计并在PLECS软件中进行仿真电路的搭建,将其并联入不含有源阻尼的级联系统中,通过对比并联有源阻尼前后的电压波形验证有源阻尼模块可以提升两级式逆变器的稳定性。
第5章:对本文的研究内容做出总结与评估并进一步提出需要完善与讨论的问题。
两级式逆变器的不稳定性
- 两级式逆变器不稳定原因分析
 
本文的研究对象为两级式逆变器,前级为Boost升压变换器,后级为单相全桥逆变器,如图 2.1所示。为分析两级式逆变器的不稳定原因,先单独分析前后级的输入和输出阻抗特性[[11]]。
 
图 2.1 两级式逆变器结构图
用Zo来表示前级Boost变换器的输出阻抗,Zo与后级变换器的等效阻抗无关,其相频特性曲线如图 2.2中虚线所示。由相频特性曲线可以看出,当电压频率f 在小于前级变换器电压谐振频率fs的频段内,阻抗Zo的相角为90o,呈电感性;当电压频率f 在小于 输入滤波器电压谐振频率fs的频段内,阻抗Zo的相角为-90o,呈电容性。且从图中可以看出,当电压频率f等于fs 时, Zo为峰值Zop,此时阻抗Zo的相角为0,即阻抗为纯电阻性。
 
以上是毕业论文大纲或资料介绍,该课题完整毕业论文、开题报告、任务书、程序设计、图纸设计等资料请添加微信获取,微信号:bysjorg。
相关图片展示:







您可能感兴趣的文章
- 一种确定磁探针集总电路参数的标定方法外文翻译资料
 - 一种人体可接触的大气压低温等离子体射流装置研究(适合电气B方向)毕业论文
 - 氩氧中大气压DBD放电特性研究(适合电气B方向)毕业论文
 - 大气压氩等离子体射流放电影响因素的仿真研究(适合浦电气B方向)毕业论文
 - 含氧高活性均匀DBD改性聚合物薄膜研究(适合浦电气B方向)毕业论文
 - 反应器结构对气液两相DBD放电特性的比较(适合浦电气B方向)毕业论文
 - 南京某公司研发楼电气设计毕业论文
 - 金帆北苑地块经济适用住房——02栋商住楼电气设计(适用于浦电气1004~06A方向学生)毕业论文
 - 扬州人武部大楼电气设计毕业论文
 - 金帆北苑地块经济适用住房——04栋商住楼电气设计(适用于浦电气1004~06A方向学生)毕业论文
 

        
            
