基于单片机的PWM型功率放大器设计毕业论文
2020-04-12 16:06:30
摘 要
由于数字功放的高效率,与数字音频信号源的连接方便等优点,它在现实生活中的应用越来越广泛。这次的毕业设计内容是基于一个单片机来仿制一个D类放大器。功率放大器系统利用增强型单片机的AD转换模块收集模拟信号的大小,然后将音频正弦信号波形跟踪电压转换成PWM波形,其中会根据所采集到的信号进行调制PWM的占空比,并通过功率放大器放大所通过的根据输入音频变化的PWM信号。之后,在放大电路输出的端口,通过LC低通滤波器对输出的放大电路的PWM波形进行解调,以驱动扬声器的声音信号。该系统采用8051单片机STC12C5410AD与AD转换器作为输入和采集音频信号。接着通过采集到的数字信号进行编程,并最终读取数据转换为SPWM信号。该设计系统的信号功率放大模块采用功率型高速MOSFET管H桥式推挽放大电路,主要用于对输出的SPWM信号进行功率的放大。之后经过滤波器处理后,从而恢复音频电信号,最终放大的声音信号通过扬声器输出。实验验证表明,本次设计最终生产的D类放大器具有较多的优点,比如结构简单,功耗相对较低,输出音频质量较高等,具有较好的实用价值。
关键词:D类功放;A/D转换;H桥推挽放大;SPWM;LC低通滤波器
Abstract
Digital power amplifier has been widely used in real life because of its high efficiency and easy connection with digital audio source. This design based on single chip microcomputer made a class D power amplifier. The audio sinusoidal waveform tracking voltage is then converted into a PWM waveform, where the PWM duty cycle is modulated according to the acquired signal, and the passed PWM signal, which varies according to the input audio, is amplified by a power amplifier. After that, at the output port of the amplifier circuit, the PWM waveform of the output amplifier circuit is demodulated by the LC low-pass filter. The system takes the audio conversion of the AD converter of the 8051 kernel MCU STC12C5410AD as the core, and the internal algorithm realizes the SPWM signal conversion through the single chip microcomputer. The signal power amplification module of the design system adopts a power type high-speed MOSFET H-bridge push-pull amplifier circuit and is mainly used for power amplification of the output SPWM signal. After being processed by the filter, the audio electrical signal is restored, and finally the amplified sound signal is output through the speaker. The N output amplifies the voice signal. Through test and verification, the D class power amplifier is used in this paper, which has the characteristics of low power consumption, low cost, simple circuit and good sound quality.
Key Words: Digital power amplifier; A/D protection; H-bridge push-pull amplifier; PWM; Low-pass filter
目 录
第1章 绪论 1
1.1 项目设计背景 1
1.1.1 D类功放的发展 1
1.1.2 D类功放的研究现状 2
1.2 项目设计思路和内容 3
1.3 论文的文章结构 3
第2章 D类功放与STC12C5410AD单片机简介 4
2.1 D类功率放大器 4
2.1.1 D类功放的工作原理 4
2.1.2 D类功率放大器的优点 5
2.1.3 主要技术指标 6
2.2 STC12C5410AD单片机介绍 6
2.2.1 正弦脉宽调制技术SPWM 7
2.2.2 STC12C5410AD生成SPWM波原理 8
2.2.3 STC12C5410AD单片机内部A/D转换器的结构 9
第3章 单元电路的设计 12
3.1 脉宽调制电路模块 12
3.1.1 前置整流放大电路 12
3.1.2 STC12单片机外围电路 13
3.2 模拟信号放大电路模块 13
3.2.1 模拟信号驱动电路 13
3.2.2 H桥互补对称放大电路 14
3.3 低通滤波器电路模块 14
第4章 STC12C5410AD单片机内部程序设计 16
4.1 A/D转换程序框图 16
4.2 PWM生成程序框图 16
第5章 仿真 18
5.1 理想情况下定频率脉宽调试仿真 18
5.1.1 基于200kHz载波作为仿真分析案例 19
5.1.2 基于200kHz载波下的仿真结果及分析 20
5.2 设计中的定频率脉宽调试仿真 20
第6章 总结与展望 22
6.1 本次毕业设计的总结 22
6.2 设计中存在的问题及改进 22
6.2.1 关于PWM脉宽调制问题 22
6.2.2 问题及改进 23
参考文献 24
致 谢 25
附录A:元器件列表 26
附录B:系统设计图纸 27
附录C:STC12单片机A/D和PWM转换程序 30
第1章 绪论
科技的不断更新,社会的不断进步,促使着人们对电子产品(如音响)的要求也有所增加,同时便携性设备,包括手机的普及,也对音频功放的便携性和低功耗提出了更高的要求。而较低的负载阻抗和较高的输出功率是实现这些要求的主要技术点。作为用于放大音频功率的设备核心的功率放大器,更是在追求EMI和高保真等指标上进一步提升和发展的主要途径。
1.1 项目设计背景
1.1.1 D类功放的发展
通常情况下,A类,B类和AB类放大器可以达到处理这些器件的早期性能的要求和成本要求。然而,线性功率放大器的很多局限性已经无法适应当今消费者的需求。所以,在当今对音频技术要求进一步提高的消费者市场,D类放大器正在利用自己的优点逐步挑战着之前线性功率放大器的音频领域地位。D类放大器相比于之前几代的放大器,在功放效率方面,理论数据上来说是应该可以达到100%,实际生产出来的设备则大多数具有85%以上。音频放大器的电路更简单,从而达到减小音量的效果。许多终端设备,如LCD(LCD TV)、等离子电视和新PC都需要提供更高的输出效率。原有的高功率D类放大器将逐渐应用于低功耗便携式磁带产品,而不是增加成本,同时保持原有体积和更小尺寸[7]。它的优势在于所需要的工作电压偏低,对场景的适应能力强,输出信号能达到较高的功率,转换的程度及效率比较高,功率消耗比较低,元件最终集成度比较高。这一趋势增加了对D类放大器的需求,使其有可能在短时间内实现快速发展。而现在很多D类放大器已经进入原本由线性功率放大器占领的市场。D类功率放大器在消费市场的应用主要原因在于其高效率。D类放大器可以达到85%的效率,因为它们的工作方式类似于开关电源,即MOSFET工作在饱和状态。无论是处于关闭状态,它可以降低开关晶体管的功率损耗,提高放大器的效率。同样需要解释的是,切换时间和非切换时间总会有一些损失。真正意义上的开关特性即为这样的情况,而集电放大器则就因此能够实现这种程度上的高效率音频信号的转换。换句话说,D类放大器的效率是目前开发的功率放大器中最高效的功率放大器。下面简要介绍D类放大器的发展历史[1]。
音频放大器已经存在了一个多世纪。音质好、功率效率高、发热量低的D型放大器已成为市场需求。而由于D类放大器的低功耗和低热量消耗,越来越多的人关注环保市场的认知。如今,便携式电子设备的生产时间一直是制造商正在全力追求的最重要的性能指标。滤波器D类放大器以几十伏的功率电平替换原来的AB类设备。传统的音频功率放大器都是比较笨重,占用的面积相对较大,不易于携带,但D类放大器的出现及使用,是在保证音质良好的基础上实现便携性设备的小型化[2]。因此,实现对轻便便利电子产品的需求已经导致传统放大器向数字放大器的转变。
简而言之,在发展音频放大的过程中已经出现有三代D类放大器的设计;第一代放大器由Kayah Kata设计,D类放大器的概念已被证实,但该技术仍不能提供足够的性能,从而提高了第一代D放大器的实用性。第二代D类放大器,如光子模拟源信号和PWM信号,与集成输出级和片外滤波器集成。这个时期的放大器需要复杂的前端推动的相关功能,如信号源的调制,选择和声道控制,这些附加功能增加了额外的复杂性。但首先,这一代的放大器已经能够经受住这种复杂性。其次它已经达到了一定的市场消费的应用水平,因为它在低功耗等其他方面接近甚至超过了传统的AB类放大器[10]。第三代是最近的时期;它们在很多核心技术解决方案方面取得重大突破和进展,包括成本和音质还有外观。为了确保音频信号的高准确度和不失真,用于输入的MOSFET管需要工作在系统约定动态范围之内进行。通过采用相对比较复杂的内部控制逻辑系统来修改和完善输出信号之外增加一系列额外的MOSFET管,这些MOSFET管可以实现音频信号输入的更精确的拾取。
1.1.2 D类功放的研究现状
以上是毕业论文大纲或资料介绍,该课题完整毕业论文、开题报告、任务书、程序设计、图纸设计等资料请添加微信获取,微信号:bysjorg。
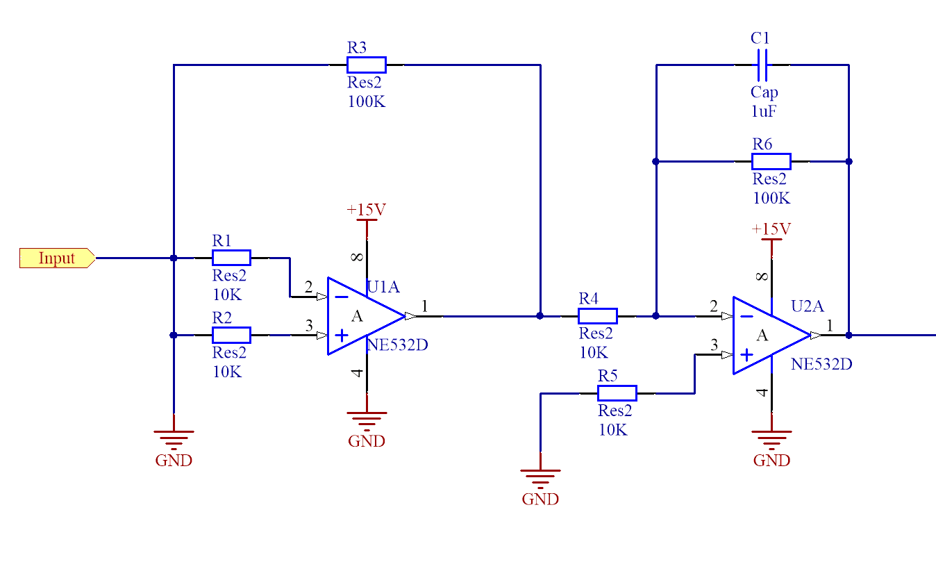
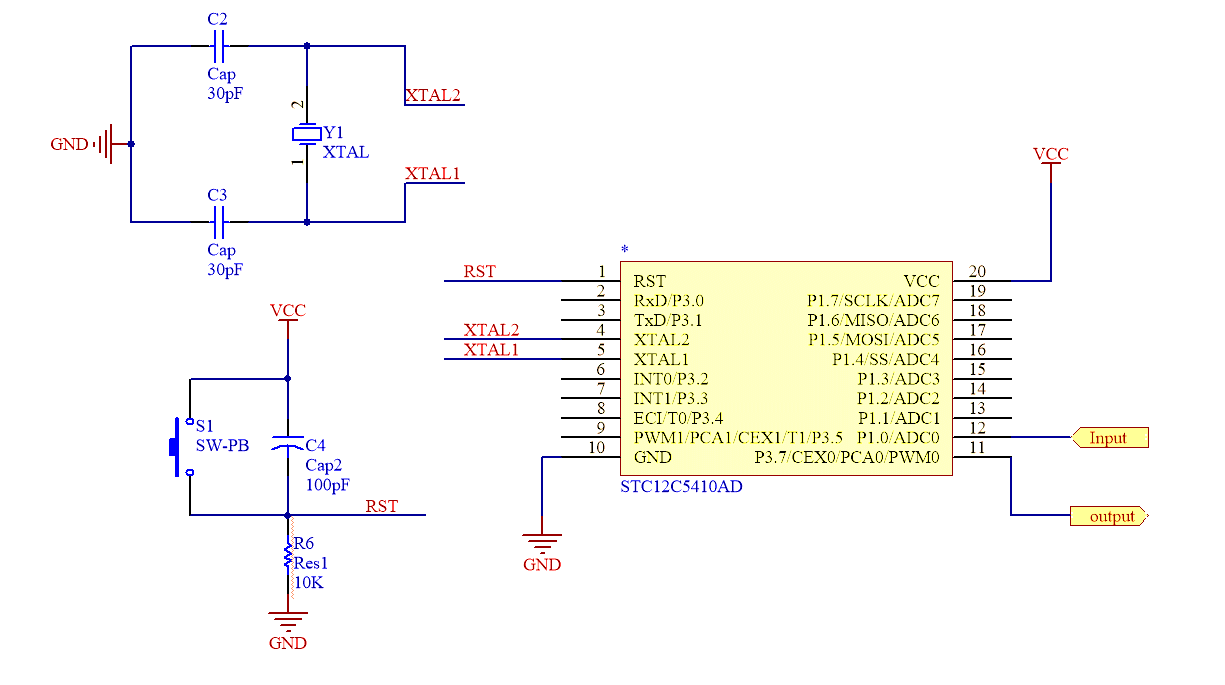
相关图片展示:







您可能感兴趣的文章
- 一种确定磁探针集总电路参数的标定方法外文翻译资料
- 一种人体可接触的大气压低温等离子体射流装置研究(适合电气B方向)毕业论文
- 氩氧中大气压DBD放电特性研究(适合电气B方向)毕业论文
- 大气压氩等离子体射流放电影响因素的仿真研究(适合浦电气B方向)毕业论文
- 含氧高活性均匀DBD改性聚合物薄膜研究(适合浦电气B方向)毕业论文
- 反应器结构对气液两相DBD放电特性的比较(适合浦电气B方向)毕业论文
- 南京某公司研发楼电气设计毕业论文
- 金帆北苑地块经济适用住房——02栋商住楼电气设计(适用于浦电气1004~06A方向学生)毕业论文
- 扬州人武部大楼电气设计毕业论文
- 金帆北苑地块经济适用住房——04栋商住楼电气设计(适用于浦电气1004~06A方向学生)毕业论文


