电动汽车燃料电池系统信号采集电路设计毕业论文
2020-04-12 15:54:47
摘 要
燃料电池本身是一个非常复杂的物理化学过程,其输入输出也是不同类型的物理量,燃料电池信号采集和检测对燃料电池的正常工作和使用寿命有着很重要的意义。
本设计完成对电动汽车燃料电池系统信号采集电路的设计,采集电压、电流、温度、压力等燃料电池信号,并通过滤波电路和DSP进行信号处理。设计了DSP最小系统、二阶巴特沃斯滤波电路、通信电路,最后完成了原理图的制作和PCB制作。最后,通过Altium Designer对采集系统进行电路设计,画出原理图,并进行PCB布线。
最后,通过Altium Designer对采集系统进行电路设计,画出原理图,并进行PCB布线。
关键词:燃料电池 二阶巴特沃斯滤波电路 DSP RS-485通信 CAN通信
Abstract
The fuel cell is a very complex physics process, and its input and output are also different types of physics quantities. Fuel cell signal acquisition and detection are of great significance to the normal operation and life of the fuel cell.
This thesis mainly designs the signal collection circuit of the electric vehicle fuel cell system to achieve real-time acquisition of signals such as voltage, current, temperature, pressure, and signal processing. First of all, this system takes DSP as the processor, and introduces the function module and interface of TMS320F28335 DSP of TI company, designs the 28335 minimum system; Secondly, it processes the collected signal and externally adds the filter circuit to filter the signal and then input it to DSP. Through the serial communication, DSP can communicate with the PC and the fuel cell control unit. Finally, RS-485 and CAN communication were introduced, and the communication circuit design was completed using ADM2587 and ADM3053 chips.
Finally, the circuit of the acquisition system is designed through Altium Designer, the schematic diagram is drawn, and the PCB layout is performed.
Key Words: fuel cell; second-order butterworth filter circuit; DSP; RS-485 communication; CAN communication
目 录
第1章 绪论 1
1.1研究目的与意义 1
1.2燃料电池检测技术发展现状 1
1.2.1国外现状 1
1.2.2国内现状 2
1.3设计的基本内容和目标 2
第2章 采集系统总体方案设计 4
2.1需求分析 4
2.2采集系统总体结构 5
2.3本章小结 5
第3章 采集系统具体设计方案 6
3.1 TMS320F28335最小系统设计 6
3.1.1电源电路设计 6
3.1.2复位电路设计 9
3.1.3时钟电路设计 10
3.1.4 JTAG接口电路 10
3.1.5 掉电保护 11
3.2滤波电路 12
3.2.1 4~20mA电流信号滤波电路 12
3.2.2 0~5V电压信号滤波 13
3.2.3 80~100V精密电压采样 14
3.2.4 200~300A电流采样 14
3.3 开关量采样 15
3.4 静电保护 15
3.5通信电路设计 16
3.5.1 DSP与PC机的RS-485通信 16
3.5.2 DSP与控制单元的CAN通信 17
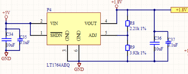
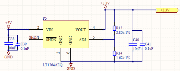
3.6供电电路设计 18
3.6.1滤波电路的供电 18
3.6.2通信电路的供电 19
3.7 Altium Designer绘制原理图与PCB 19
3.8本章小结 20
第4章 结论与展望 21
参考文献 22
附录A:滤波及数字采样原理图 23
附录B:DSP最小系统原理图 24
附录C:通信电路原理图 25
致 谢 26
第1章 绪论
1.1研究目的与意义
目前人类主要使用的化石能源,如今石油和煤炭资源已经越来越匮乏,加上全球环境污染已经越发严重,开发新型能源已成为当今全世界的重要课题。燃料电池成为汽车行业的发展重点,燃料电池是将储存在设备里的氢和氧通过电化学反应直接转化为电能的装置,这种装置能够实现较大的能量转换效率,可以使燃料电池汽车的行驶速度、加速性能、续行驶能可以和目前的传统燃料汽车相媲美,且副产物不污染环境。
燃料电池内部的电化学反应是一个比较复杂的过程,反应过程中会产生很多不同的物理量,这些物理量代表着燃料电池的工作状态,所以,燃料电池信号采集和检测对燃料电池的正常工作和使用寿命有着很重要的意义。[2]实时检测单片电压的功能,可以用来监测电池是否安全可靠运行;检测湿度、压力、温度、流量等参数,可以监测电池是否工作在最佳状态。如果不能合适地控制而导致燃料电池的负载频繁变化,则可能出现氧气饥饿、质子交换膜忽干忽湿,导致膜疲劳损伤,催化剂局部氧化、脱落等现象,影响燃料电池寿命。[3]从这个角度来看,燃料电池监测和控制系统不仅在燃料电池系统的开发阶段非常重要,而且在结束维持燃料电池的正常工作之后也是不可缺少的一部分。同时,燃料电池的检测与控制也是一个存在困难的课题,干扰强、检测信号弱、不确定因素多、参数耦合严重等特点。[4]因此有必要对如何检测燃料电池各个参数进行研究和设计。
1.2燃料电池检测技术发展现状
1.2.1国外现状
目前,国际上主要的汽车、电气和石油公司正在大力投资开发燃料电池的测试系统,但目前还没有燃料电池测试的国际标准,也没有标准的测试设备或测试设备供应商。
世界各国政府以及各大主要汽车制造商都纷纷投入巨资到燃料电池电动汽车的研发之中,美国通用汽车公司推出的世界上第一个可驾驶的燃料电池汽车已经具备了相应的监控系统。[ 3 ]很多国外的大学和实验室,如美国的NIST和弗吉尼亚理工学院把燃料电池测试系统的开发设为一个主要的研究方向。一些可以应用的燃料电池检测系统已经被国外机构开发出来了,如加拿大氢气生产公司、美国仪器公司、美国这些公司都在大力发展燃料电池检测系统的硬件和软件的开发,这些公司的很多产品已经满足大多数检测的需求。[5]比如美国制造出的燃料电池监测器可以实时检测单片电压,可以用来监测电池运行状态,能够较为准确地检测出压力、温度、氧气和氢气的流量和压力,可以监测电池是否在最佳状态。此外,美国仪器公司是全球领先的燃料电池检测系统研发公司之一,该公司的产品可用于检测很多种燃料电池数据。他们的产品结构包括负载、燃气控制部分、加湿器和燃料电池盒以及测试软件。日本丰田公司于1992年开始研发电动车,1996年推出了储氢燃料电池,目前,丰田公司已经把车用燃料电池监控系统作为一个重要项目进行研发,除了丰田,福特公司和美国通用公司也进行了研发工作。
1.2.2国内现状
中国科学院大连化学物理研究所进行了中国第一个燃料电池研究开发项目,该项目在上世纪60年代就开始了。目前,小功率的燃料电池检测系统已经由该所研发出来了,与此同时,国内一些高校已经进行了相应的研发工作,比如清华大学和中山大学,最先对燃料电池的检测技术进行研发和研究,大连新源动力股份有限公司和大连理化研究院科研公司联合宣布的“质子交换膜燃料电池关键技术标准”项目也早已得到了国家科技部的支持。[5]我国诸多与燃料电池检测技术相关的诸多项目也已经立项。目前,还没有制定出一个国际通用的物理量测量标着,这个标准的制定有待我国和发达国家相关研究部门的合作。
1.3设计的基本内容和目标
在燃料电池发电系统中,有许多必要的参数需要实时的反馈到人机界面,比如:燃料电池各种压力、温度及相关开关量等。燃料电池信号采集电路可以实时地采集燃料电池的相关物理量,然后传输给人机界面,让操作者能够根据所得到的数据进行相应的操作,实现和提高操作的实时性、安全性以及准确性。
本设计是对电动汽车燃料电池系统各个参数(如压力、温度、流量、湿度)以及单片电池电压、电流、温度进行实时检测,设计传感及信号采集电路,并进行信号处理。这些参数影响电池的工作状态,所以在电池工作过程中对他们进行实时检测,使燃料电池更好地工作。
本文主要针对电动汽车燃料电池系统信号采集电路进行设计,达到实时采集电压、电流、温度、压力等信号,并进行信号处理。首先,本系统以DSP为核心,介绍了TI 公司TMS320F28335 DSP 的功能模块、接口,设计出28335最小系统;其次,对采集到的信号进行处理,外部加上滤波电路将传感器输出的信号进行滤波后输入DSP,通过串行通信将处理好的信号传输给PC机和燃料电池控制单元。最后介绍了RS-485和CAN通信,并用ADM2587和ADM3053芯片进行通信电路设计。
第2章 采集系统总体方案设计
2.1需求分析
本设计的采样电路要求如下:
表2.1采样电路需求
采样信号 | 信号值大小 | 采样路数 | 精度值 |
模拟电流信号1 | 4~20mA | 10路 | 1% |
模拟电压信号1 | 0~5V | 2路 | 5% |
模拟电压信号2 | 80~120V | 2路 | 0.1% |
模拟电流信号2 | 0~300A | 2路 | 0.1% |
此外,需要将上述的信号滤波后通过A/D转换输入给DSP进行信号处理,而TMS320F28335内部集成了ADC模块,具有A/D转换功能,所以可以直接将信号输给28335的ADC模块。最后后需要将DSP处理的信号输给PC机和燃料电池系统内部的控制单元。
2.2采集系统总体结构

图2.1采集系统总体结构
以上是毕业论文大纲或资料介绍,该课题完整毕业论文、开题报告、任务书、程序设计、图纸设计等资料请添加微信获取,微信号:bysjorg。
相关图片展示:







您可能感兴趣的文章
- 一种确定磁探针集总电路参数的标定方法外文翻译资料
- 一种人体可接触的大气压低温等离子体射流装置研究(适合电气B方向)毕业论文
- 氩氧中大气压DBD放电特性研究(适合电气B方向)毕业论文
- 大气压氩等离子体射流放电影响因素的仿真研究(适合浦电气B方向)毕业论文
- 含氧高活性均匀DBD改性聚合物薄膜研究(适合浦电气B方向)毕业论文
- 反应器结构对气液两相DBD放电特性的比较(适合浦电气B方向)毕业论文
- 南京某公司研发楼电气设计毕业论文
- 金帆北苑地块经济适用住房——02栋商住楼电气设计(适用于浦电气1004~06A方向学生)毕业论文
- 扬州人武部大楼电气设计毕业论文
- 金帆北苑地块经济适用住房——04栋商住楼电气设计(适用于浦电气1004~06A方向学生)毕业论文


