基于自抗扰控制的地铁高频充电机动态特性研究毕业论文
2020-03-23 09:31:20
摘 要
在城市轨道交通列车,例如地下铁路列车中,充电机就是一件最为基础的城市轨道交通车辆装备,扮演着至关重要的角色,首先它负责对列车上的蓄电池进行充电,以保障列车在突发情形下,车内的控制系统、照明系统等各项设备有不间断电源的供应以及正常运行。其次,在地铁列车正常运行的情况下,充电机还负有为列车上直流负载设备提供电能的任务。
本文首先简单介绍了地铁高频充电机的主要结构组成及其控制基本原理,通过查阅大量资料已完全掌握全桥整流变换器,包括全桥逆变器、全波整流电路以及LC滤波电路的工作原理,初步理解了基于电压前馈的PWM控制原理,在此基础上本文第二章中详细叙述了基于电压前馈的PWM控制原理以及计算公式的推导过程,而PID控制模块主要参数的推导则结合系统的构建一同写在本文第三章,最后基于PID控制所暴露出的缺点,本文引入了由韩京清先生所提出的自抗扰控制理论,并尝试对已有地铁高频充电机系统进行进一步优化。
在本文的第三章,通过MATLAB/simulink仿真软件成功搭建了地铁高频充电机系统,并尝试对其进行仿真。
关键词:高频充电机;电压前馈PWM控制;PID控制;自抗扰控制;MATLAB仿真
Abstract
In urban rail transit trains, such as underground railway trains, the charger is the most basic equipment for urban rail transit vehicles and plays a vital role. First, it is responsible for charging the batteries on the train to ensure that the train is in Under the circumstances, the control systems, lighting systems and other equipment in the car have uninterrupted power supply and normal operation. Secondly, under the normal operation of the subway train, the charger also has the task of supplying power to the DC load equipment on the train.
This thesis first briefly introduces the main structure and control principle of the subway high-frequency charger, and has fully grasped the full-bridge rectifier converter, including the full-bridge inverter, full-wave rectifier circuit, and LC filter circuit, by consulting a large amount of data. In principle, the principle of PWM control based on voltage feedforward is preliminarily understood. Based on this, the principle of PWM control based on voltage feedforward and the derivation process of the calculation formula are described in detail in Chapter 2, and the derivation of the main parameters of the PID control module is described. The construction of the combined system was written in the third chapter of this thesis. Finally, based on the shortcomings exposed by PID control, this thesis introduced the theory of auto disturbance rejection control proposed by Mr. Han Jingqing and tried to further develop the existing high frequency charger system for subways. optimization.
In the third chapter of this paper, a high-frequency subway charger system was successfully built by MATLAB/simulink simulation software and tried to simulate it.
Key words: high-frequency charger;voltage feedforward PWM control;PID control;auto disturbances rejection controller;MATLAB simul
目 录
第1章 绪论 1
1.1 课题研究背景及意义 1
1.2 国内外充电机发展简述及未来发展方向 1
1.3 地铁高频充电机与一般整流式充电机对比 2
1.4 地铁接触网基本背景 2
1.5 地铁高频充电机在实际应用场景中面临的主要问题 2
第2章 地铁高频充电机及其控制技术基本原理 4
2.1 DC-DC全桥变换器 4
2.1.1 直流斩波电路 4
2.1.2 带隔离的直流-直流变流电路 4
2.1.3 DC-DC变换器拓扑选择 5
2.1.4 整流电路的选择 9
2.2 PID调节器与自抗扰控制 10
2.2.1 PID控制简述及其特点 10
2.2.2 自抗扰控制技术 12
2.3 基于电压前馈的PWM脉宽调制技术 13
2.3.1 传统电压前馈控制电路 14
2.3.2 新型电压前馈pwm控制原理 14
2.4 本章小结 17
第3章 地铁高频充电机模型的建立及仿真 18
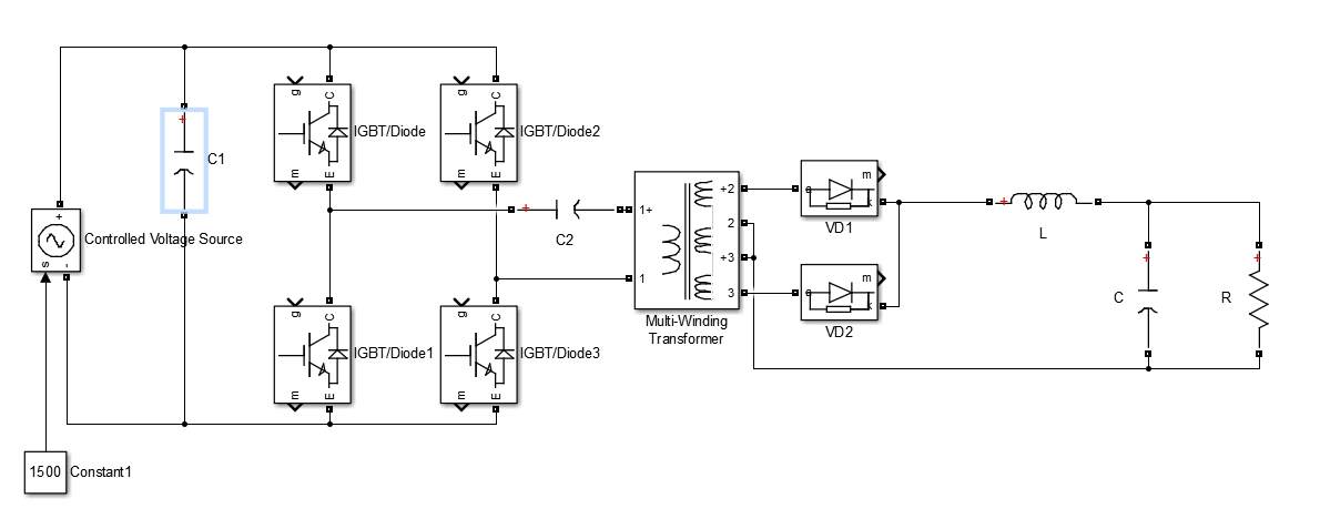
3.1 系统模型的搭建 18
3.1.1 全桥整流器模型的搭建 18
3.1.2 电压前馈PWM模型搭建 19
3.1.3 PID控制器模型搭建 22
3.1.4 自抗扰控制器模型搭建 24
3.1.5 系统总体模型的搭建 24
3.2 模型的仿真 25
3.3 本章小结 26
第4章 结论与展望 27
致谢 28
参考文献 29
附录 30
第1章 绪论
1.1 课题研究背景及意义
近年来,我国经济实力以突飞猛进的速度发展,城市化进程随之加快,城市规模与城市人口也在急剧增加,老百姓的出行问题也就自然而然地出现在每一个城市管理者的眼前,此时优先发展城市公共交通无疑是当前最优解,而使用电能驱动的城市轨道交通也正凭借着其高效能、低污染、运输量大的优势成为大部分城市的优先发展对象。作为世界各国各大城市公共交通系统的主动脉,城市轨道交通早已不限于最初的地下铁路,还包括有轻轨列车、有轨电车等其他种类,让人遗憾的是我国的城市轨道交通建设起步较晚,但是可以预见的是中国的轨道交通建设将进入跨越式的发展,在此背景下,针对城市轨道交通装备的研制便具有重大意义。
在城市轨道交通列车,例如地下铁路列车中,充电机就是一件最为基础的城市轨道交通车辆装备,扮演着至关重要的角色,首先它负责对列车上的蓄电池进行充电,以保障列车在突发情形下,车内的控制系统、照明系统等各项设备有不间断电源的供应以及正常运行[1]。其次,在地铁列车正常运行的情况下,充电机还负有为列车上直流负载设备提供电能的任务。
所以可以说地铁列车充电机是城市轨道交通车辆的核心技术设备,而在我国目前快速发展城市轨道交通车辆及其装备的大背景下,针对地铁车辆充电机的研究,对于提高我国轨道交通车辆的制造水平,以及我国城市轨道交通现代化建设都是极其关键的。
1.2 国内外充电机发展简述及未来发展方向
令人遗憾的是在国内外现代城市轨道交通的发展历程中,我国起步较晚,而大部分西方国家包括日本、新加坡等国都已经发展出成熟的城市轨道交通系统,并且城市轨道交通车辆装备的研制也具有较高的水平,在当今阶段国外城市轨道交通车辆相关装备生产商主要有庞巴迪、阿尔斯通、西门子等著名公司。但是单就充电机来说,无论是应用在哪一个方向,它的发展与其性能的提升都和蓄电池紧密相关。人类在二十世纪初发明了二次电池,也正是从那时起充电机技术也随之得到了充分的发展,从初期充电电流小,充电时间长的普通型充电机发展成为现在普遍使用的分阶段充电的快速型充电机。回看国内,虽然我国对于快速型充电机的研究历史较短,仅仅有短短的三十年左右,但依然取得了令世界为之瞩目的成就,目前我国对于充电机技术进行研究的单位有解放军二炮智能充电研究所、北京华能电子仪器厂、国营755厂等。
在了解了国内外充电机技术发展历程之后,可以看出充电机技术在未来将朝着如下几个主要方向发展:
一是功率器件的集成化、密集化和微型化,二是开关电源的高频化,开关频率的提高有利于缩小充电机的整体体积从而相应地减小其总体重量,三是充电机的网络化与智能化,随着信息技术的高速发展,人类社会已经逐步进入信息社会的时代,网络以及其他的各种通信手段也逐渐地应用在电力电子领域,通过充电技术的网络化及智能化我们能够更便捷地监控充电机的工作状态以及提升充电机的工作性能。四是充电机的大功率化,大功率的充电机可以为更多的设备提供稳定的能源支持,并且在地铁列车中大功率的充电机可以让车辆的直流负载设备更加集中,方便工作人员的维护工作。
1.3 地铁高频充电机与一般整流式充电机对比
一般的整流器式的充电机采用的是简单的AC-DC变换电路,存在有如下缺点:首先是转换效率太低、其次是充电机体积过大、充电时间过长、以及充电效率会受到充电时间变化的影响。它的优点是:不太会损伤蓄电池,可以增加蓄电池的使用时间[2]。
为了获得更高的功率密度,地铁充电机大多采用大功率高频DC-DC变换器技术实现,通过一个中间的DC-DC转换,得到一种间接地的AC-DC变,从而避免了以上缺点。具有效率高、体积小、重量轻、充电时间短、充电不受供电电源的影响、输入电压范围宽和输出纹波低等优点。但是地铁高频充电机依然存在着一些缺陷例如: 它会对蓄电池内部化学成分造成损伤,会减少蓄电池的使用时限。
1.4 地铁接触网基本背景
地铁高频充电机输出侧产生短时振荡的主要影响因素有接触网电压波动以及车辆负载扰动,所以有必要理解地铁接触网的基本背景。
接触网是电气化铁路中常见的供电网络方式,在电气化铁路中,架设在轨道上方,呈“之”字型的,向使用电能驱动的的列车供电的高压输电线路即为接触网,接触网是电气化铁路工程的主要架构,由支持装置、接触悬挂、定位装置、支柱与基础几部分组成。
1.5 地铁高频充电机在实际应用场景中面临的主要问题
当地铁高频充电机应用在实际场景中时,有几种情况会引起输出侧电压的短时振荡,一是接触网的电压波动,二是轨道交通车辆负载的扰动,上述两种情况导致的输出侧电压短时振荡都会影响到系统的稳定性。以下是对两种情况的详细分析。
地铁高频充电机的输入侧与接触网连接,每当轨道路线中出现车辆起动或制动且频率较高的情况时都会引起接触网线路电压出现波动,严重时波动幅度甚至可达正负300伏,随之带来的后果便是输出电压的剧烈振荡以及导致输出侧电压的突变,严重时会引起地铁车辆内部的断路器工作,这无疑会对整车控制系统的可靠性造成严重影响。另外,当地铁车辆内部的负载设备例如照明系统等突然地开通或关闭时,输出电压也会经历振荡的情况,这对于车辆控制系统的稳定性也会产生一定的影响。
所以,为了保障整车控制系统的工作可靠性、稳定性以及保障地铁车辆内部各类负载设备的电能供给质量,地铁车辆所应用的高频充电机的稳定性、可靠性以及动态响应都有了具体且严苛的要求。而在现阶段,开关电源的应用中,关于改善系统的动态响应已经有了许多成熟可参考的的案例,唯独在城市轨道交通的应用中,由于接触网线路电压在实际情况中的波动较为频繁,以及地铁车辆内部各种负载设备工作的特殊性,对于怎样改进地铁高频充电机动态响应的研究成果较为缺乏。
第2章 地铁高频充电机及其控制技术基本原理
2.1 DC-DC全桥变换器
DC-DC变换器是地铁高频充电机的主电路核心环节,而直流-直流变流电路的核心功能是将一输入的直流电变换为另一个电压不同的直流电,此处输出电压既可是固定的也可以是可调的,DC-DC变换器又包括有直接直流变换器以及间接直流变换器[3]。直接直流变换器也被称作斩波电路,它的作用就是直接将直流电变成另一个不同的直流电,在这类情形下输入的直流电与输出的直流电互不隔离。而间接直流变换器则是在直流变流电路中间增加了一个交流环节,通常都是使用一个变压器作为这个交流环节实现输入直流电与输出直流电的相互隔离,因此间接直流变换器也被称为带隔离的直流-直流变流电路。一般情况下DC-DC变换器包含以上两种情形甚至更多的指间接直流变换器。
2.1.1 直流斩波电路
直流斩波电路又分为多个种类,主要包括buck斩波电路、boost斩波电路、buck-boost斩波电路、cuk斩波电路、sepic斩波电路以及zeta斩波电路这六种最基本的斩波电路,而另有其他复合斩波电路则是将上述不同的斩波电路进行组合即可得到。同理,多相多重斩波电路是把同样结构的基本斩波变换器组合而成的,使得斩波器的整体性能都得到提高,具体来说是因为多相多重斩波电路具有备用功能,每一个斩波器单元都互为备用,假设某一斩波器单元停止运行,其他的斩波器单元还可以继续运行,这无疑提高了总体的可靠性。
2.1.2 带隔离的直流-直流变流电路
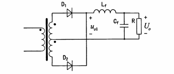
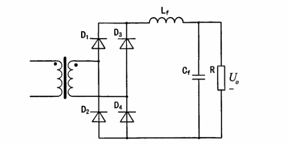
带隔离的直流-直流变流电路目前广泛应用于各类电子设备的开关电源中,是电力电子领域的热点研究方向之一。一般的带隔离的直流-直流变流电路可以分成单端电路与双端电路两个种类,单端电路中变压器中的励磁电流是直流脉动电流,而在双端电路中,变压器中的励磁电流是正负对称的交流电流。单端电路包含有正激变换器与反激变换器两类,而双端电路包含有全桥变化器、半桥变换器以及推挽变换器三类。
带隔离的直流-直流变流电路的结构图如下所示。与直流斩波电路相比,间接直流变换器在直流变流电路中间增加了一个交流环节,通常都是使用一个变压器作为这个交流环节实现输入直流电与输出直流电的相互隔离,因此间接直流变换器也被称为带隔离的直流-直流变流电路。
直流
逆变电路
变压器
整流电路
滤波器
直流
交流
交流
脉动直流
图2.1 带隔离的直流-直流变流电路的结构图
需要采用结构较为复杂的带隔离的直流-直流变流电路来进行直流-直流变换的主要原因有:
(1)输入端与输出端需要进行隔离。
(2)在一些实际的应用中需要有相互隔离的多路输出。
(3)输出电压与输入电压之比远小于或远大于1。
(4)中间隔离的交流环节使用较高的工作频率可以大大地降低变压器、滤波电感与电容的体积和重量。
2.1.3 DC-DC变换器拓扑选择
而在城市轨道交通车辆充电机的实际应用场合中,要求充电机具有大功率、输出电压低的特点,并且由于地铁充电机的功率较大,从安全角度出发需要进行输入输出的电气隔离,此外在第一章中可以了解到地铁充电机技术未来将朝着微型化与大功率化方向发展,故在这里选择带隔离的直流-直流变流电路进行直流-直流变换。
由于正激变换器与反激变换器都属于单端输入电路,输出功率较小,并且变压器磁通曲线工作在第一象限,容易发生磁芯饱和,导致励磁电流急剧增加并且损坏开关管,所以单端输入型的正激变换器以及反激变换器更常应用于小功率场合[4]。以下主要介绍双端输入的全桥变换器、半桥变换器以及推挽变换器。
(1)半桥变换器

图2.2 半桥变换器电路原理图

图2.3 半桥变换器工作波形图
半桥变换器的电路原理图如图2.2所示,工作时的波形图如图2.3所示。
从半桥变换器的电路原理图中我们可以清楚地看到变压器一次侧的两端连接在两个电容
、
以及两个开关器件
、
的中点。而两电容的中点电压是
,而通过两个开关
、
的交替开通与关断,可以使得变压器一次侧有幅值为
的交流电压输入,再通过改变开关器件的占空比就可以改变变压器二次侧整流电压
的均值,从而改变输出电压
的大小。
当开关器件
开通时,二极管
自然处于导通状态,开关器件
开通时,则二极管
处于导通状态,当两个开关器件全部关断时,变压器一次侧绕组中的电流为0,而由变压器的磁动势平衡方程可以知道变压器二次侧的两个绕组中流过的电流大小相等方向相反,所以此时二极管
、
都处于导通状态。开关器件
或
处于开通状态时电感
的电流渐渐上升,反之两开关器件全部断开时电感
上流过的电流逐渐减小。
由于电容本身隔离直流的特性,半桥变换器对由两个开关器件开通时间不对称而导致的变压器一次侧的直流电压分量可以起到自动平衡的作用,故产生变压器偏磁以及直流磁饱和的风险较低。
以上是毕业论文大纲或资料介绍,该课题完整毕业论文、开题报告、任务书、程序设计、图纸设计等资料请添加微信获取,微信号:bysjorg。
相关图片展示:







您可能感兴趣的文章
- 一种确定磁探针集总电路参数的标定方法外文翻译资料
 - 一种人体可接触的大气压低温等离子体射流装置研究(适合电气B方向)毕业论文
 - 氩氧中大气压DBD放电特性研究(适合电气B方向)毕业论文
 - 大气压氩等离子体射流放电影响因素的仿真研究(适合浦电气B方向)毕业论文
 - 含氧高活性均匀DBD改性聚合物薄膜研究(适合浦电气B方向)毕业论文
 - 反应器结构对气液两相DBD放电特性的比较(适合浦电气B方向)毕业论文
 - 南京某公司研发楼电气设计毕业论文
 - 金帆北苑地块经济适用住房——02栋商住楼电气设计(适用于浦电气1004~06A方向学生)毕业论文
 - 扬州人武部大楼电气设计毕业论文
 - 金帆北苑地块经济适用住房——04栋商住楼电气设计(适用于浦电气1004~06A方向学生)毕业论文
 

        
            
