单相无源逆变电源的设计毕业论文
2020-03-23 09:30:59
摘 要
社会的进步与发展都离不开电,所以电源的发展与社会的发展密切相关,现如今电源的发展越来越趋近于高效化、智能化。逆变电源的发展也运用于历史的潮流,与我们的生活密切相关,走进了我们的生活圈。随着科学技术的高速发展,逆变电源研究方法更加新颖和创新,使电源装置具备更多的优势,从而逆变电源具有更为普遍的意义。
本论文主要设计了一台500W12V|220V逆变电源,能输出稳定的工频电压。整体设计方案把单片机作为控制核心,以直-交-直-交作为转换形式,将直流转化为交流,经过变压器的升压转换,再把交流整流成直流的形式,最后再利用全桥逆变,将直流转换为所需要的工频交流供负载使用。
本文首先分析了逆变电源的研究背景、发展现状和趋势,在此基础上通过对设计要求的分析,确定了系统的总体设计方案;其次,进行系统的硬件设计,绘制了相应的电路原理图;再次,进行了软件设计,给出了以单片机为控制核心的程序流程,分析了SPWM的产生原理和方法;最后以SIMULINK/MATLAB软件作为工具,分别对各级电路进行建模和仿真,并对仿真结果进行了分析。
本设计能满足我们生活中大部分的用电需求,除了转换效率高之外,结构简单、成本也低、性能稳定,适用于各种负载,并且控制简单、可靠性较高,具有很高的应用价值。
关键词:单片机;逆变电源;SPWM;Matlab仿真
ABSTRACT
Social progress and development are inseparable from electricity. Therefore, the development of power supply is closely related to the development of society. Nowadays, the development of power supply has become more and more efficient and intelligent. The development of inverter power supply is also used in the historical trend. It is closely related to our life and has entered our life circle. With the rapid development of science and technology, the research methods of inverter power supply are more novel and innovative, which makes the power supply device have more advantages, and thus the inverter power supply has more universal significance.
This paper mainly designs a 500W12V|220V inverter power supply, which can output a stable power frequency voltage. The overall design program takes the single-chip microcomputer as the control core and uses direct-AC-DC-AC as the conversion form. It converts DC into AC, boosts the voltage conversion of the transformer, and then rectifies the AC to DC, and finally uses the full-bridge inverter. Convert DC to the required power frequency AC for load use.
This paper first analyzes the research background, development status and trends of inverter power supply. Based on this analysis, the design of the system is determined, and the overall design of the system is determined. Secondly, the hardware design of the system and the corresponding circuit schematic are drawn. Thirdly, software design was carried out, and the program flow with single-chip microcomputer as the control core was given. The principle and method of SPWM generation were analyzed. Finally, the SIMULINK/MATLAB software was used as a tool to model and simulate each level of circuit separately. The simulation results were analyzed.
This design can meet most of the electricity demand in our lives. In addition to high conversion efficiency, the structure is simple, the cost is low, and the performance is stable. It is suitable for all kinds of loads, and it has simple control, high reliability, and high Value.
Keywords: SCM;Inverter;SPWM;Matlab simulation
目 录
摘 要 I
ABSTRACT II
第1章 绪论 1
1.1研究背景 1
1.2逆变技术国内外发展现状及趋势 1
1.2.1逆变电源的发展 1
1.2.2国内外研究现状 1
1.2.3发展趋势 2
1.3研究目的和意义 2
第2章 方案论证与设计 3
2.1设计要求 3
2.2总体设计的论证 3
2.3方案的选择与设计 4
2.3.1各级电路的实现方案 4
2.3.2脉宽调制的实现 5
2.3.3总体方案的选择 5
第3章 系统硬件设计 7
3.1硬件原理分析 7
3.2前级输入逆变主电路的设计 7
3.2.1前级升压电路设计 7
3.2.2前级控制电路设计 10
3.3后级输出逆变主电路的设计 11
3.3.1后级逆变电路的设计 11
3.3.2后级控制电路设计 12
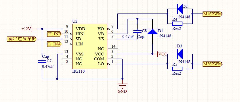
3.3.3驱动电路设计 14
3.4保护电路的设计 15
3.4.1输入过压保护 15
3.4.2输入欠压保护 16
3.4.3输出过压保护 16
3.4.4输出过流保护 17
第4章 系统软件设计 19
4.1单片机程序流程图 19
4.2 SPWM信号产生的原理和方法 20
4.2.1 SPWM正弦波脉宽调制方法 20
4.2.2正弦波脉宽的生成 20
第5章 系统硬件仿真 21
5.1仿真软件介绍 21
5.2各级电路模型及仿真 21
5.2.1前级DC/DC电路仿真 21
5.2.2后级DC/AC电路仿真 23
5.3仿真过程中遇到的问题和解决方法 26
5.3.1仿真过程中遇到的问题 26
5.3.2解决方法 26
第6章 结论 27
参考文献 28
附录:系统硬件原理图 29
致 谢 33
第1章 绪论
1.1研究背景
社会的进步与发展都离不开电,所以电源的发展与社会的发展密切相关,现如今电源的发展越来越趋近于高效化,智能化。而逆变电源的发展也运用于历史的潮流,与我们的生活密切相关,走进了我们的生活圈,随着科学技术的高速发展,对SPWM波形生成原理和软件设计方法进行了分析,根据研究的成果制定合理的方案,并且通过建模仿真进行了验证。这种逆变电源的研究方法,使电源装置更具各种优势,使得逆变电源具有更有普遍的意义。
1.2逆变技术国内外发展现状及趋势
1.2.1逆变电源的发展
供电系统是现代大批量生产不可缺少的组成部分,其整体性能是直接影响生产的效率和生产的质量。在许许多多电力系统中,1969年的逆变电源是相当突出的,并在那后来几年迅速占领了电力市场的峰顶。这个电源不仅稳定、可调和可靠等方面十分突出以外,还能够与其他电力系统在体积、质量和功耗方面进行比较,并取得很好的效果。
在20世纪60年代,逆变电源成为电力电子学科飞快迅速发展的成果。逆变电源的不断进步和发展由器件的发展一步步推进。以前的逆变器多选择晶闸管来作为逆变器的开关器件,并被称为晶闸管逆变器。然后,功率电子器件伴随着半导体技术和变流技术的发展逐渐兴起,更多类型的器件开始被运用。逆变器的性能因为自动闭合装置在逆变器中的运用飞快地提升。得益于运用了自动闭合装置,开关频率迅速提升,逆变桥的输出电压的谐波性能更加令人满意,输出环节的滤波的体积更小,非线性负载在可靠性方面更加优化。输出有效值或反馈控制方案虽然具有非常多的优点,但依旧存在很多不可忽视的缺点比如动态性能平庸等等。
于是,人们采用了更为进步的实时反馈控制方案,来克服这些并不令人满意的缺点,这种方案是最近多年以,逐渐新兴起来的电源控制方案。这种技术,如今依旧在慢慢地进步,逆变电源的性能会凭借实时反馈控制方案的运用和发展,更加完善和优秀。
1.2.2国内外研究现状
在国外,电源的发展历程总体上可以被划分成四代:第一代是直流电机电源,能源利用率很低,第二代是“汽车硅整流”直流电源,运用了耦合变压器来调整输入的电压。第三代是可控硅电源,第四代是开关直流型电源,便携性高,精确度更加完善,是今后的行业中更加中流砥柱的动力来源。
中国电力工业发端于1949年,在缓慢经历几个发展阶段后,业已变为各个工业等电源的开发和生产。许许多多的外国设备公司慢慢进驻进中国。电力电子设备伴随着电子技术的进步,也从静态的高独立性状态演变到到体积更小更容易携带的集成型系统,已然变为电子设备所配备电源的不可或缺组成部分,从集中式电源模型到分布式电源模型的发展,效率变得更高,便携性更强,绿色数字型更显著。随着高频功率转换技术和设备的发展,交换设备也已经出现。
逆变电源的飞速进步与电力电子器件的不断前进密切相关,相互补充,器件的发展牵动逆变电源的进一步前进和完善。
1.2.3发展趋势
逆变电源逆变电源技术凭借其的独特优势,使其在生产中得到非常广泛的应用,并且越来越广泛的应用反过来又导致逆变电源技术的飞速进步。基于更高效率,更完备的可靠性,更低的低谐波污染,对环境更加的友好,电磁干扰也很低的逆变器技术方案不断呈现。逆变器的发展变得越来越复杂。特别是对于半导体功率器件,计算机的进步和应用在逆变器的发展中呈现出一些很有参考价值的趋势。
这些趋势大概可以概括为逆变电源的开关频率更高,提高装置的便携性,减小噪声;电源之间多采用并联且模块化的形式,这样利于将更小容量的模块化小电源进行随意组合;电源的输入功率因数更高,提高电源对电能的利用比率,更可以减小逆变电源对电网产生的谐波的污染;性能更高具有良好的电压性能和高波形质量,电压不平衡性更小;变压器可能放在输入部分,这样使得逆变电源更加小型化;电源更加智能,能够智能地检测各种故障,并指出故障地点和解决的方案等。
科技的不断进步,使得人们对电源技术发展的期待越来越高。电源的形式也更加多样化,其规格品种也精彩纷呈。在今后的进程中,随着电力电子技术发展和完善,以及与计算机科学理论的合作与渗透,高效率和功率因数与集成化、模组化、智能化、高频化等特性将会成为逆变电源技术的发展方向的参考,并在环境保护方面不断地提升和优化,进而实现绿色电源这个美好的目标。
伴随着科学技术的发展,对供电技术的要求更加苛刻,各种规格也越来越丰富。展望今后的发展,伴随着电力电子的进一步进步和发展,逆变电源技术将更加便携,模块化更突出,功率因素更高,性能更加优秀,智能化进一步普及,逐渐实现绿色电力的目标。
1.3研究目的和意义
本次研究主要是为了获得性能优良、控制简单、可靠性较高的逆变电源,提高逆变电源的普及率和使用率,方便人们的日常生活。通过了解逆变电源的发展历史、现状及趋势,以及其发展历史中的重大突破的背景和影响。可以将理论知识与实际设计相互融会贯通,把单相无源逆变电源的工作原理理解透彻,并将这些知识综合运用起来,进行详细的设计分析,能够掌握其电源输出保护以及单片机检测与控制的方法,更能理解逆变电源领域复杂工程问题解决方案的设计开发思想。
第2章 方案论证与设计
2.1设计要求
变频器是一种方便的功率变换器,它可以将12V的直流电转换成220 V的交流电。为满足逆变电源的便携性和较小的空间占用率,因此要求电源的设计要有良好电气性能,而且要具备便携性高、成本较低、抗干扰能力强、可靠性高等优点。
它的应用范围由其转换程度的大小和带负载能力的强弱直接影响着,逆变器质量的好坏也是直接影响着这电子设备的可靠性,所以逆变器的输出必须是准正弦波,那么方波逆变电路不能带感性负载的问题得以解决。
由于转化效率和负载能力的高低强弱可以非间接地影响到到它的运用程度,逆变器的质量就能够更加直观地影响电子设备的性能。所以逆变器的输出波形必须是更标准的正弦波,才能使得不能带感性负载的劣势得以修饰。
除了这些以外,本次设计还要求该逆变器有以下作用:
- 能够输入过压和欠压情况及时反映,当输入的电压过高或低的情况下,电源输出会被立即停止;
 - 输出过压、过流保护,当电路输出电压和电流过大时逆变器能够自动停止工作。
 
2.2总体设计的论证
除了要满足重量、体积、电磁兼容性等基础要求,逆变电源对本身的电气性能也要求达到较高的指标。这些指标包括输出电压要能够保持稳定,电压波形失真不明显,强劲的负载能力及抗负载冲击能力,动态状况下响应十分迅速等。
如今市面上许许多多的逆变电源均采取的一次性逆变的技术,以此作为输出来供给负载去使用。但是事实上来说,这种逆变的形式输出的电压波形稳定性有些低,不能直接使用,并且输出调整来说也是不那么方便,而且变压器的便携性不高。伴随着高频开关器件变换技术更加成熟和便宜,现如今逆变器的主要电路结构已然更多变化成为直-交-直-交的变换形式,从而多被大家接受。这种方案即是将直流转化为交流,以便于减小变压器的空间占有率以及提升电源的便携性。同时也更加有利于调整和变化,实现的途径是通过改变触发信号的占空比,来达到稳定输出电压的目的。
从设计要求来说,可以了解到需将12V直流电变换成为220V的工频正弦交流电,以达到供电器使用的目的。于是,本次设计结构将会采取二次逆变的技术方案,即是先通过高频开关器件将12V的直流变为交流,通过变压器进行升压变换,之后再利用整流电路进行整流变换,最后直流在经过开关管组成的逆变电路后,直到被逆变成220V的工频正弦交流电,结合LC滤波之后输出以供给负载使用。
2.3方案的选择与设计
2.3.1各级电路的实现方案
在电力电子技术中,逆变电路的形式丰富多样,但主要的形式可以分为三种,他们分别是半桥式、全桥式和推挽式。这三种形式的电路图如图2.3所示。
          
(a)半桥式 (b)推挽式

(c)全桥式
图2.3 逆变电路拓扑结构
推挽电路和全桥电路的电压利用效率是同等的,均是半桥电路的两倍。但由于推挽和全桥的电路都存在电流不稳定的情况,需要另外想办法解决。
推挽电路的最主要的优势是电压损失不大,直流母线电压只有一个开关器件的管压降损耗;此外,两个开关器件的驱动电路电源可以共同使用,驱动电路并不复杂。推挽电路的情况则较适合于那些低电压输入的场景,低电压输入的推挽变压器原边绕组匝数不多,一般采用并绕形式,以增加两绕组的对称性,工艺上难度不小。
中大容量逆变器更采用全桥结构,他的控制方法相对灵活,主要有双极性和单极倍频两种。
对于开关器件的选择,小容量的逆变器倾向于采用电力MOSFET,大容量的正弦波输出的逆变器倾向于采用IGBT,特大容量的逆变器则会倾向于GTO等等。
根据上面所述,可知前级逆变属于小容量逆变器,可以选用推挽式逆变电路;后级逆变属于中型容量逆变,可采用全桥结构,开关器件选择电力MOSFET。
2.3.2脉宽调制的实现
PWM是通过调制一系列脉冲宽度,从而获得所需波形(包括形状和振幅)的技术手段。在如今的形式下,PWM技术被广泛应用于中小功率逆变电路中,并且取得很好的效果。PWM的优点之一是,以数字形式出现的控制信号,不需要中间变换。噪声抗扰度的提高是PWM相对于模拟控制的另一个优点,这也是PWM在一段时间内用于通信的原因。
总之,PWM既节约又经济,具有较强的抗噪性。这是一个值得许多工程师在许多设计和应用领域使用的技术。在PWM调制过程当中,依据正弦规则将脉冲序列的占空比排列出来。此种形势下的电压脉冲信号,最大的优势是能够极大地减少负载产生电流中的各种高次谐波分量。这技术被学术上命名为正弦脉宽调制技术。
正弦脉宽调制(SPWM)是一种比较成熟和广泛应用的PWM方法。这种方法中脉冲相等可以说是采样理论的一个重要结论,各式各样的窄脉冲被添加到惯性环节之中,其效果显示出来基本相同。SPWM调制技术,使得输出脉冲电压的面积等于期望的输出正弦波。逆变器电路的输出电压的频率和幅值可以通过速率和幅值来调节。
SPWM控制方案有两种:单极调制和双极调制。通过技术条件和效果上比较这两种产生的SPWM波,可以得出结论相同载波比的情况下,产生的双极性SPWM波的谐波量会相对较大,而在正弦逆变器的控制中,双极性SPWM波的控制更为复杂,因此一般采用单极控制的形式。
以上是毕业论文大纲或资料介绍,该课题完整毕业论文、开题报告、任务书、程序设计、图纸设计等资料请添加微信获取,微信号:bysjorg。
相关图片展示:







您可能感兴趣的文章
- 一种确定磁探针集总电路参数的标定方法外文翻译资料
 - 一种人体可接触的大气压低温等离子体射流装置研究(适合电气B方向)毕业论文
 - 氩氧中大气压DBD放电特性研究(适合电气B方向)毕业论文
 - 大气压氩等离子体射流放电影响因素的仿真研究(适合浦电气B方向)毕业论文
 - 含氧高活性均匀DBD改性聚合物薄膜研究(适合浦电气B方向)毕业论文
 - 反应器结构对气液两相DBD放电特性的比较(适合浦电气B方向)毕业论文
 - 南京某公司研发楼电气设计毕业论文
 - 金帆北苑地块经济适用住房——02栋商住楼电气设计(适用于浦电气1004~06A方向学生)毕业论文
 - 扬州人武部大楼电气设计毕业论文
 - 金帆北苑地块经济适用住房——04栋商住楼电气设计(适用于浦电气1004~06A方向学生)毕业论文
 

        
            
