1.5kW LLC谐振变换器设计开题报告
2020-03-18 16:51:39
1. 研究目的与意义(文献综述)
1.1设计的目的及意义
电力电子技术在不断增加开关电源功率密度时受到器件尺寸的限制。采取高频运行,可以大大降低器件尺寸,但是高频运行会导致过高的开关损耗。于是各种软开关随之出现,软开关技术实际上是利用电感和电容来改善开关器件的开关轨迹,减小开关损耗。最早的方法是采用rlc缓冲电路来实现。从能量的角度来看,它是将开关损耗转移到缓冲电路中消耗掉,但是这种方法对变换器的变换效率没有提高反而会使效率有所降低。所以近些年所研究的软开关技术不再采用有损耗的缓冲电路,而是真正减小开关损耗不是开关损耗的转移。而谐振式开关因其可在电压过零点开通器件,实现零电压开通,尤其是适合采用mosfet作为开关器件的装置。
最普遍的谐振转换器为lc串联谐振转换器。在该电路结构中,lc谐振网络与负荷在一起,形成分压器。通过改变驱动电压频率调节输出电压。由于分压作用,lc串联谐振转换器的增益总是小于1。在轻载条件下,相比谐振网络的阻抗而言,负载阻抗很大,全部输入电压都是加在负载上,所以在轻载情况下很难调节输出。llc的转换器的出现,突破了串联谐振变换器的限制。通过在变压器初级绕组放一个并联电感而实现,是lc串联谐振转换器的一种改进版本。它具有许多超越串联转换器的优点,能够在较宽的电源和负载波动范围内调节输出,且全负载范围内切换可实现零电压开关(zvs)。但因为其设计复杂困难,所以在过去很少受到关注。不过,这几年间,ic制造商已开发出用于llc谐振转换器的控制器,而且发表了许多相关技术说明和设计工具,让其设计变得更容易,并使得这种技术获得更多的关注。
2. 研究的基本内容与方案
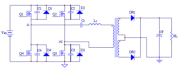
2.1设计的基本内容和目的
本次设计的目标是完成1.5kw llc谐振变换器设计。设计要求:输入电压为直流500v-600v,稳压输出电压为直流400v,额定输出功率1.5kw,输出电压稳态误差小于1%,额定工况效率不低于95%。近年来,llc谐振全桥电路因为成本低、效率高而且结构简单,获得了电源工程师的广泛认可,从而迅速在中低功率(100w-2000w)范围内得到了广泛应用。所以我准备用llc全桥谐振电路设计,电路图如图1。q1,q2,q3和q4为一次mosfet。c1,c2,c3和c4为mosfet漏极和源极之间的寄生电容器。d1,d2,d3和d4为mosfet的体二极管。lr和cr为谐振电感器和谐振电容器。lm为变压器的磁电感器。n为一次和二次线圈的匝数比。d1和d2为二次整流二极管。cf为输出电容器。rl为负载。vin为输入电压,而vo则为输出电压。

3. 研究计划与安排
第1周:明确毕业设计题目,查阅相关文献资料,明确研究内容,了解研究所需专业知识。
第2周:继续查阅相关资料,并英文文献翻译
第3周:确定设计方案,完成开题报告。
4. 参考文献(12篇以上)
[1] 周小军, 伟 李, 练荣辉. llc谐振变换器:, cn 101471606 a[p]. 2009.
[2] 胡海兵, 王万宝, 孙文进,等. llc谐振变换器效率优化设计[j]. 中国电机工程学报, 2013, 33(18):48-56.
[3] 周伟成, 马皓, 张海军. 半桥llc谐振变换器效率优化方案的研究[j]. 电力电子技术, 2007, 41(9):57-59.
您可能感兴趣的文章
- 一种确定磁探针集总电路参数的标定方法外文翻译资料
- 一种人体可接触的大气压低温等离子体射流装置研究(适合电气B方向)毕业论文
- 氩氧中大气压DBD放电特性研究(适合电气B方向)毕业论文
- 大气压氩等离子体射流放电影响因素的仿真研究(适合浦电气B方向)毕业论文
- 含氧高活性均匀DBD改性聚合物薄膜研究(适合浦电气B方向)毕业论文
- 反应器结构对气液两相DBD放电特性的比较(适合浦电气B方向)毕业论文
- 南京某公司研发楼电气设计毕业论文
- 金帆北苑地块经济适用住房——02栋商住楼电气设计(适用于浦电气1004~06A方向学生)毕业论文
- 扬州人武部大楼电气设计毕业论文
- 金帆北苑地块经济适用住房——04栋商住楼电气设计(适用于浦电气1004~06A方向学生)毕业论文


