低温等离子发生器的高压高频电源设计毕业论文
2020-02-25 22:47:37
摘 要
等离子体发生器被广泛应用于生产生活中,根据适用场景不同,分为高温,低温,超高温等各类场景,每种应用场景都有与之相适应的不同产生方法。在低温条件下,介质阻挡放电技术是目前主要产生方式之一。介质阻挡放电之所以能得到较好的应用,主要因为它的生产环境不需要特殊条件,并且电源特性较好。
本文主要针对于目前低温等离子发生器的高频高压电源的设计,设计一种输出频率可调且能适时显示的电源。电源的结构大致包括:输入市电,整流电路,斩波电路,逆变电路,高频变压器,电力电子器件的控制芯片及单片机测量显示系统。设计指标为:输入电压220V,输出电压10KV,输出频率1KHz~20KHz可调,并且设计单片机最小控制系统,实现最基本的数据显示及保护功能。
其中主要使用到了全控性电力电子器件IGBT,电源设计思路围绕于IGBT器件的保护,驱动,控制进行阐述。针对于这一器件,文中提出了采用PWM控制策略进行控制。针对PWM控制策略引出了PWM波的产生,以及目前应用较多的SG3525这一芯片的相关介绍。
关键词:等离子体 介质阻挡放电 IGBT PWM SG3525
Abstract
Plasma generators are widely used in production and life. According to different application scenarios, they can be divided into various scenarios such as high temperature, low temperature, and ultra-high temperature. Each application scenario has its own different generation methods. Dielectric barrier discharge technology is currently one of the main production methods under low temperature conditions. Dielectric barrier discharge can be better applied because its production environment does not require special conditions and power supply characteristics are better.
This article mainly aims at the design of the high-frequency high-voltage power supply of the low-temperature plasma generator, and designs a power supply with adjustable output frequency and timely display. The structure of the power supply generally includes: input power, rectifier circuit, chopper circuit, inverter circuit, high frequency transformer, control chip of power electronic device and single-chip measurement display system. Design indicators are: input voltage 220V, output voltage 10KV, output frequency 1KHz ~ 20KHz adjustable, and design the minimum control system microcontroller to achieve the most basic data display and protection.
Among them, the fully controlled power electronic device IGBT is mainly used. The power supply design ideas are described in terms of protection, drive, and control of the IGBT device. For this device, a PWM control strategy is proposed for control. The PWM control strategy has led to the generation of PWM waves and the introduction of the SG3525 chip, which is currently used in many applications.
Keywords: plasma dielectric barrier discharge IGBT PWM SG3525
目录
第1章 绪论 1
1.1 等离子体概述 1
1.2 等离子体的应用 1
1.3 等离子体的产生方式 2
1.4 本文的意义及主要内容 3
第2章 DBD等离子发生器 4
2.1 介质阻挡放电 4
2.1.1 介质阻挡放电的原理 4
2.1.2 放电的特性 5
2.1.3介质阻挡放电的物理模型 5
2.2 DBD等离子放电的装置 6
第3章 系统的整体电路设计 8
3.1 主电路设计 8
3.1.1 整流电路 8
3.1.2 Buck斩波电路 10
3.1.3 逆变电路 11
3.2 控制驱动电路设计 12
3.2.1 IGBT的选择 13
3.2.2 IGBT元件的保护 13
3.2.3 SG3525芯片电路产生PWM波 14
3.2.4 TLP250 芯片驱动电路 16
3.3.1 电源的保护 18
3.3.2 电源的其他保护策略 20
3.4 基于51单片机系统的测量显示电路 20
3.4.1 单片机最小系统 21
3.4.2测量显示电路原理图 22
第4章 高频变压器的选择 23
4.1磁芯选择 23
第5章 仿真及结果分析 24
5.1 检测显示电路仿真结果 24
5.2 主电路仿真结果 25
第6章 结论 27
参考文献 28
附录A:各部分电路图 29
附录B:显示检测电路程序 34
致谢 37
第1章 绪论
本章主要介绍了等离子体的物理模型及物理意义。对于等离子体的应用及产生方式做了简要说明。同时论述了本文选题的思想和设计的主要内容。
1.1 等离子体概述
众所周知,物质会随着温度的变化进行固态、液态、气态的相互转换,这就是我们物理学上的三态的意义。粒子之间距离最近,呈现出固态的表现,其次是液态,之后是气态。对于气态的物质来说,很多时候时候都会呈现出一些粒子电离的情况,但是一般情况下数量较少,还不能够引起质变的产生。但是当我们人为的改变物质的环境,或者是在自然界特殊的条件下,使得气态物质中电离粒子数量达到一定的浓度后,对于外在来看,其中中性粒子的物理性质表现开始被带电粒子掩盖,虽然在很多方面气态物质与通常的这些流体依然表现出相似的物理形态,但是由于带电粒子的主导作用,从而表现出一些新的物理性质,这样的由于完全或部分电离的气体,我们把它称为等离子体[1]。它也被叫做除气态、固态、液态之外的物质的第四态。但是从整体来看它仍然是呈现电中性的,这是因为虽然经过了电离,但是正离子和负离子的带电总和是相同的,所以整体依然是电中性。而且,等离子体并不罕见,在宇宙中大部分的宇宙物质都是呈现出等离子态的,雷雨天的闪电,霓虹灯光,火焰等等都是属于我们常见的等离子体。
1982年拉谬尔(Langmuir)最先采用了这一词。但在更早之前不列颠协会的威廉就已经通过实验认定了存在“第四态”这一概念[2-4]。关于等离子体的分类,一般将其分为低温等离子体和高温等离子体。一般在
~
K由于高温产生的等离子叫高温等离子,也叫作热平衡等离子(Thermal plasma)。低温等离子(非平衡等离子)(Nonthermal equilibrium plasma)是通过燃烧或者是气体放电产生的,实验室里或者工业设备中进行制作的温度较低的电离气体。其中有可包括:热等离子,非平衡等离子,燃烧等离子这几种。
1.2等离子体的应用
等离子体由于其特殊的物理性质,在生产生活中有着极其广泛的应用,包括但不限于以下几点:
(1)环境保护中等离子体的特殊作用
随着社会经济的日益发展,人类工业化的不断进步,人类的物质需求生活水平得到空前满足,人类对于自己生存环境的关注也远超从前。但是环境问题却日益加剧,甚至已经影响到了人类的健康以及社会的发展。而且,由于各类工业污染物的产生,这些污染物通常都具有污染严重,难以通过普通手段进行安全处理的特点。因此,传统的处理手段以经无法满足于现在复杂的污染处理,所以等离子体污染处理技术现在已经成为环保行业研究的热点之一。
等离子体作为一种新技术,较之传统处理手段来说具有:处理的效果好,消耗资源较少,不易产生二次污染等特点。
由于等离子体的强氧化性,使得它能很好地处理各类需要氧化的废气。包括氮氧化物以及一些硫氧化物。能与氨气和水氧化生成硝酸盐。等离子体因为带有较多高能电子,能够与一些有机大分子污染物进行反应[5]。其中高能电子与有机分子进行各种碰撞,使得其中的化学键断裂,有机大分子被分解为包含
和
的各种简单化合物。如果把等离子体技术与催化技术一起使用,更能加快反应效果。等离子体一个主要应用就是来产生臭氧[6],由于臭氧能很好的溶于水并且具有强氧化性,所以等离子体在处理液体污染物方面也得到广泛应用。
综上,等离子体无论在处理气体污染物还是液体污染物都有很好的表现,对于环境保护来说意义重大。
- 等离子体对于材料表面性能的改善
 
放电过程中,等离子体获得一定的能量,这些能量又能以某种方式进行转移,当转移到某些物质的表面时,这些物质就会在表面产生各类的物理化学反应,使其具有不同的特性。对于各类金属材料,高分子材料来说,等离子体能改变他们表面的光特性,电特性,表面分子膜的孔特性,使其具有良好的疏水性或者亲水性。这种方法具有高效,无污染等良好的经济效益,所以在材料领域得到广泛应用。
同时等离子体在传统镀膜领域也有着很好地表现,不同于传统电镀膜,化学镀膜的高能源消耗,产生较多污染物的缺点。等离子体具有更经济,更环保发特点,能很好地提高材料表面性能从而达到改变粘接性的目的。对于金属材料,表面性能的改变往往能带来等好多抗腐蚀能力,更好的硬度。这些都具有广泛的研究前景。
- 等离子体与化学合成
 
等离子体电离特性相当于其他状态的物质来说,往往具有更好的化学活性。这些良好的化学活性正是等离子体在化学合成中的独特优势,由于其他方法很难产生类似的活性粒子,所以这也为化学合成提供了一条新的思路。比如,Bai等人就能在较低气压环境下,使用等离子体技术,通过氮气和氢气合成氨。另外,等离子体应用较多的在于臭氧合成,这些受电离的高活性的带电氧离子不断的碰撞,形成臭氧分子。这种方法较之传统方法来说,具有较低的能耗,因此,等离子放电产生臭氧是目前应用最广泛的臭氧产生装置。
此外,等离子体在气体放电,等离子体显示中也有着良好的表现[7]。
1.3等离子体的产生方式
随着温度的升高,分子得到较多能量,运动加快,气体物质自然电离,产生等离子体,这种方式由于所需要的温度较高,较多的应用于可控核聚变,核裂变等设备中。对于工业生产和实验室研究来说,我们较为常见的是冷等离子和燃烧等离子。
由于实际条件的束缚,在工业生产中由于较少的前期投入,操作必须保证便捷,并且温度压强有限这一系列外界因素。我们较多在生产生活中使用电晕放电和介质阻挡放电的方式进行等离子体的产生。
但是介质阻挡放电较之电晕放电来说具有更大的反应区域,大气压强就能工作,并且反应均匀稳定等特点来说,它具有更良好的应用前景。本文就选用的DBD介质阻挡放电技术。
1.4本文的意义及主要内容
综上所述,等离子体在众多的工业领域都有着广泛的应用,因此对于等离子体电源的要求也会越来越高。所以本文针对这一需求,设计一款满足于设计需求的等离子发生器的高频高压电源。主要工作如下:
- 学习阅读相关的文献,了解等离子体放电的原理,产生等离子体的技术;
 - 介绍等离子的产生,应用,DBD介质阻挡放电的原理装置等;
 - 设计电源主电路,包括整流,斩波,逆变,控制,驱动,保护,显示等所有环节;
 - 针对上面的设计,进行简要仿真,加深对于高频高压电源的认识。
 
第2章 DBD等离子发生器
2.1 介质阻挡放电
介质阻挡放电(DBD,Dielectric Barrier Discharge)是一种气体放电,属于非平衡态气体交流放电,在放电空间里插入绝缘介质,是实现大气低压低温等离子体的一个良好的途径[8,9]。
2.1.1 介质阻挡放电的原理
介质阻挡放电装置中,需要在放电空间插入一块介质板。介质板能保证气体被高压击穿后,限制电流的增长,使其不会产生火花放电和电弧放电,所以,必须保证外加电源是交流电源。当外加的交流电频率增长到一定程度时,就会产生气体放电。介质阻挡放电能在常温常压下进行反应,工作气压大概位于10000~1000000PA之间,工作频率要求50Hz~1MHz,属于非热平衡放电,由于较之火花放电少了很多的噪音,所以也被叫做无声放电。
介质阻挡放电的装置主要有,放电电极,介质阻挡层,气隙组成。根据这三者的不同位置,又能将其分为三种结构。如图2.1所示。图(a)中放电反应发生在介质板与接地部分之间。这种结构产生的热量可以很好的通过金属板进行散热。图(b)中放电发生在介质之间,并且防止了电离产生的气体会与电极板之间发生反应,不会腐蚀电极板。图(c)的优点在于能够产生不同的等离子体。电极之间的介质板能使放电更稳定,获得比火花放电更好的放电反应。
              
图2.1介质阻挡放电结构
在装置施加的外加电压作用下,气体中带电体进行加速,当能量达到一定程度后就会产生电离,同时这些产生的离子会在电极表面沉积,产生一个与初始电场方向相反的电场。随着过程的发展,两个电场相互抵消,会使总电场强度下降,最终导致不能使电子获得足够多能量,这样就会导致放电结束。所以外加电压必须是交流电压,这样会周期性电场反向,从反向来看又是一个反向的放电流程,这样就得到了连续放电的效果。
2.1.2 放电的特性
在交流电压的作用下,因为存在介质层,所以放电效果表现更为均匀,散漫,稳定。稳定的气体放电是由于气体被击穿导致的,这会在气体建形成大量的电流通道,这样的每一呈现出来的通道又被叫做微放电。放电时间都非常的短,这样很多的放电电流拿到介质上来看的话,会在介质上形成高密度的电荷聚集。
对于这些放电通道来说,他们是呈现出离散状态的,由于介质的绝缘特性,放电独立发生于各个位置。这样就会导致电荷聚集,引起气隙中总电场强度下降,当强度下降到临街值时,就会导致电流截止。只有当电压重新升高到临街值时才会重新发生击穿。这样在没个交流电半周期内就会出现大量的主要短暂时间的微放电,会不规律的分布着。微放电中电流密度主要与气体密度有关。如果降低气体压力,可能会导致大面积均匀放电形式的产生。图2.2为每次微放电的波形。
              
图2.2[10] 微放电波形
当电压达到一定值时,会使外电路电流迅速增长,这就形成了图2.2中上升部分波形。但是随着电荷累积,电荷沉积于介质表面,会形成一个与外加电场相反的电场,电荷越多,抵消外加电场的效果就越明显。当叠加的总电场没办法再使分子进行电离,放电就会中断,这就形成了图2.2中的下降部分
2.1.3 介质阻挡放电的物理模型
对于介质阻挡电路中的介质阻挡和气隙结构来说,可以把它等效成容性负载。当外加电压不能击穿并放电时,等效为两个电容串联的结构。随着外加电压增大,大于击穿电压后,气体被击穿,放电电流产生,气隙表现出电阻性负载,并且由于两端电压变化不大,可以等效成一个电压方向与外加电压相反的电压源,或者是一个反向被击穿的齐纳二极管,或者一个能保持两端电压不变的电阻。
         
图2.3 介质阻挡放电物理模型
对于某个固定间距的发生器来说,通过改变电压的频率和电压幅值是提高功率的有效方法。
2.2 DBD等离子放电的装置
对于一般的DBD放电装置而言,通常由电源发生器,高频变压器,和放电装置构成。结构如图2.4所示。
            
图2.4 DBD放电结构图
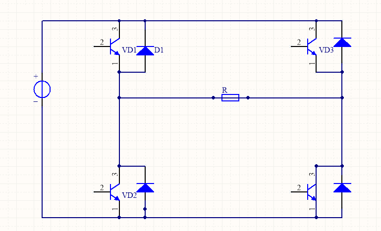
- 激励电源。这是整个装置最重要的部分,也是我们这次设计的核心部分。本次设计的激励电源主要采用的是以IGBT为主的全控性电力电子器件。在逆变变频环节,为了能对IGBT元件实施有效的控制,主要采用了SG3525芯片产生PWM的控制信号,由于要保证PWM波的带载驱动能力以及带载的稳定性,这里使用了TLP250作为驱动芯片。通过改变PWM的输出频率和占空比,可以对整个电源输出的频率和幅值进行控制。整个电路包括:整流滤波环节、斩波调压环节、变频逆变环节以及围绕IGBT原件的控制驱动保护环节。电路核心是AC-DC的相互转换,整流环节中将市电进行整流输入的交流电转换为直流电。DC-AC电路是整个电路最核心的部分,它很好地将我们进行变换后的直流量转换为可变频的交流方波输出。同时我们也给电路加上了各类保护电路,以保障电路能够安全稳定运行。详细的电路设计在第三章节。
 - 高频变压器。这在我们整个等离子发生器中占据了很重要的部分,我们从激励电源处得到的交流方波输出由于市电电压的限制,无法达到我们所需求的压值,所以我们需要一个变压器来进行升压。由于我们得到的是高频信号,平常普通的变压器不能很好地实现变压要求,所以这里我们需要采用的是高频下导磁性较高的铁氧体磁芯等磁性材料。它和普通变压器一样都是通过磁耦合来传输能量,只是选择磁芯的时候有了更严格的要求。
 
当变压器工作在磁性曲线线性区时,需满足:

以上是毕业论文大纲或资料介绍,该课题完整毕业论文、开题报告、任务书、程序设计、图纸设计等资料请添加微信获取,微信号:bysjorg。
相关图片展示:







您可能感兴趣的文章
- 一种确定磁探针集总电路参数的标定方法外文翻译资料
 - 一种人体可接触的大气压低温等离子体射流装置研究(适合电气B方向)毕业论文
 - 氩氧中大气压DBD放电特性研究(适合电气B方向)毕业论文
 - 大气压氩等离子体射流放电影响因素的仿真研究(适合浦电气B方向)毕业论文
 - 含氧高活性均匀DBD改性聚合物薄膜研究(适合浦电气B方向)毕业论文
 - 反应器结构对气液两相DBD放电特性的比较(适合浦电气B方向)毕业论文
 - 南京某公司研发楼电气设计毕业论文
 - 金帆北苑地块经济适用住房——02栋商住楼电气设计(适用于浦电气1004~06A方向学生)毕业论文
 - 扬州人武部大楼电气设计毕业论文
 - 金帆北苑地块经济适用住房——04栋商住楼电气设计(适用于浦电气1004~06A方向学生)毕业论文
 

        
            
