基于UC3845控制芯片的反激式开关电源的设计毕业论文
2021-11-26 23:32:33
论文总字数:17374字
摘 要
近年来,随着世界经济全球化的推动以及我国对电子产品广泛的需求,电气行业的电力电子技术的发展十分迅速,开关电源就是电力电子技术中蓬勃发展的项目之一,伴随着电力电子领域中各种器件的发展与使用,开关电源取长补短,逐步发展至今,具有了占地面积小,工作效率高,输出纹波少,损耗低的优点,成为了电力电子领域不可或缺的一部分。
针对中国面临的环境污染问题以及全球性的能源危机,环境保护和可持续发展的要求越来越高,降低能源消耗,提高资源利用率成为电子行业的一项重要任务。尤其在倡导绿色发展,低碳环保的我国,电力电子电路器件的选用时,节能是重要的一项指标,开关电源具有的效率高,体积小的优点使其越来越得到青睐,电子行业使用开关电源以节省原材料,减少占地面积,从而达到低碳节能的目的。
本着高效、节能的目的,本文设计了一种基于 UC3845芯片控制的反激式开关电源,并对其进行仿真研究,来探讨基于UC3845芯片的反激式开关电源的可行性。
首先,查阅相关资料,了解了开关电源的概念,并以时间线的形式了解了开关电源的发展历史,分析了其优势与应用前景,并对该设计的研究内容与意义做了介绍。
接着,分析了反激式开关电路的原理,提出了该论文拟设计的电源规格要求及其初步设计方案。
最后,设计了基于UC3845芯片的反激开关电源的主电路,主要包括了整流滤波模块、控制模块、输出电路模块,对这几个模块及其器件选择,参数计算进行了详细分析,并运用saber仿真软件对输出波形进行分析,把仿真结果与预期进行对照,完成要求的开关电源设计,并结合实际,分析了输入电压波动时,该设计的稳定性。
关键词:开关电源;反激式变换器;UC3845;saber
Abstract
In recent years, with the promotion of the globalization of the world economy and the extensive demand for electronic products in China, the development of power electronics technology in the electrical industry is very rapid. Switching power supply is one of the booming projects in power electronics technology, accompanied by the field of power electronics In the development and use of various devices in China, the switching power supply has taken advantage of its shortcomings, and has gradually developed to date. It has the advantages of small footprint, high working efficiency, low output ripple, and low loss. It has become an indispensable part of the power electronics field.
In response to the environmental pollution problems facing China and the global energy crisis, the requirements for environmental protection and sustainable development are becoming higher and higher. Reducing energy consumption and increasing resource utilization have become an important task in the electronics industry. Especially in China, which advocates green development and low-carbon environmental protection, energy saving is an important indicator when selecting power electronic circuit devices. The high efficiency and small size of switching power supplies make it more and more popular, and are used in the electronics industry. Switching power supply to save raw materials and reduce floor space, so as to achieve the purpose of low-carbon energy saving.
For the purpose of high efficiency and energy saving, this thesis designs a flyback switching power supply based on UC3845 chip control, and conducts simulation research to discuss the feasibility of flyback switching power supply based on UC3845 chip.
First, consult relevant materials, understand the concept of switching power supply, and understand the development history of switching power supply in the form of timeline, analyze its advantages and application prospects, and introduce the research content and significance of the design.
Then, the principle of the flyback switching circuit is analyzed, and the power specifications and preliminary design schemes to be designed in this thesis are proposed.
Finally, the main circuit of the flyback switching power supply based on the UC3845 chip is designed, which mainly includes a rectifier filter module, a control module, and an output circuit module. These modules and their device selection, parameter calculations are analyzed in detail, and saber is used. The simulation software analyzes the output waveform, compares the simulation results with expectations, completes the required switching power supply design, and combines the reality to analyze the stability of the design when the input voltage fluctuates.
Key Words:Switching power supply;flyback converter;UC3845;saber
目 录
第1章 绪论 1
1.1 开关电源的概念 1
1.2 开关电源的发展历程 1
1.3 开关电源发展现状与发展趋势 2
1.4 本文的主要研究内容及其意义 2
1.5 本章小结 3
第2章 单端反激电路 4
2.1 反激变换器概述 4
2.2 单端反激电路的工作原理 5
2.3 开关电源设计要求 6
2.4 电路初步设计方案 6
第3章 电路器件选择与参数计算 7
3.1 控制芯片选择 7
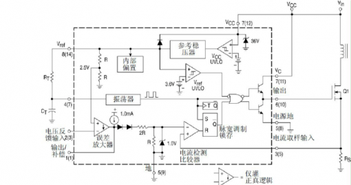
3.1.1 UC3845概述 7
3.1.2 UC3845引脚图 7
3.1.3 UC3845引脚功能说明 7
3.1.4 UC3845原理 8
3.2 输入整流滤波模块的设计 9
3.2.1 电路组成 10
3.2.2 工作原理 10
3.2.3 相关公式 10
3.3 RCD缓冲电路的设计 11
3.4 变压器的设计 11
3.5 UC3845外围电路的设计 13
3.5.1 电路组成 13
3.5.2 振荡频率的确定 13
3.5.3 输出补偿RC的确定 13
3.5.4 电压反馈部分 13
3.5.5 输出驱动信号 14
3.5.6 开关管的选取 14
3.5.7 电流采样和反馈 14
3.5.8 芯片的供电 15
3.6 输出电路的设计 15
3.7 本章小结 15
第4章 电路设计总图 16
第5章 仿真结果分析 17
第6章 总结与展望 23
参考文献 24
致 谢 25
第1章 绪论
1.1 开关电源的概念
电源,按照其字面意思,即电能的源,通过将不同形式的能量转换为电能,向电路输送电能,也称电源供应器。电源之于电力电子电路,正如心脏之于人体器官,为整个电路正常运行提供必备的动力。电源指标多种多样,不同电源的体积、重量、结构、效率等参数各不相同,各自有各自的优势,在应用中需要结合实际,按照要求准确选择电源类型。
线性电源和开关电源是常见的两种电源类型,交流电送入用电设备,先经过变压器环节,对220V交流市电进行调压,降低其大小,再把变压器输出端接到整流电路整流后,获取脉冲直流,然后滤波以获得纹波电压很小的直流电压,此即为线性电源。
而凡用半导体功率器件作为开关,将一种电源形态转变成为另一形态的主电路都叫做开关变换器电路,转换时用自动控制闭环稳定输出并有保护环节则称开关电源[1]。DC-DC斩波电路是开关电源的主要组成部分,主要通过控制开关器件的通断,实现电压的升高或降低。
线性电源的调整管通常在放大区工作,工作过程中,由于电流值较大,在负载相同的情况下,容易产生大量热,造成能量流失,故其工作效率大打折扣。同时,为了解决散热问题,线性电源常配置有大规模的散热装置,降低了其经济性。较之线性电源,开关电源的调整管通常在饱和和截止状态工作,因而发热量小,能量损耗少,效率高,而且省掉了大体积的变压器。
当然,开关电源的缺点也显而易见,由于开关电源的开关速度比较快,开关频率高,容易产生很高频率的噪声干扰,输出同样电压时,线性电源比开关电源安静100~1000倍。所以在对噪声要求比较严格的场所,倾向于选择线性电源,牺牲了经济性与高效性来换取较低的噪声影响。开关电源的另一个缺点是,如果负载电流或者输入电压突然有一个较大的变化,其恢复时间要长于线性电源的恢复时间[2]。
1.2 开关电源的发展历程
请支付后下载全文,论文总字数:17374字
相关图片展示:





您可能感兴趣的文章
- 一种确定磁探针集总电路参数的标定方法外文翻译资料
- 一种人体可接触的大气压低温等离子体射流装置研究(适合电气B方向)毕业论文
- 氩氧中大气压DBD放电特性研究(适合电气B方向)毕业论文
- 大气压氩等离子体射流放电影响因素的仿真研究(适合浦电气B方向)毕业论文
- 含氧高活性均匀DBD改性聚合物薄膜研究(适合浦电气B方向)毕业论文
- 反应器结构对气液两相DBD放电特性的比较(适合浦电气B方向)毕业论文
- 南京某公司研发楼电气设计毕业论文
- 金帆北苑地块经济适用住房——02栋商住楼电气设计(适用于浦电气1004~06A方向学生)毕业论文
- 扬州人武部大楼电气设计毕业论文
- 金帆北苑地块经济适用住房——04栋商住楼电气设计(适用于浦电气1004~06A方向学生)毕业论文


