一种新型高频开关电源的设计毕业论文
2020-07-09 20:36:47
摘 要
随着电力电子技术的发展以及绿色节能概念的深入人心,人们对于电源技术越来越成为人们关注的重点。其中小型化、轻量化、节能化以及高效化等优点也逐渐成为人们对电源的基本要求,而且随着各类消费电子产品的普及,低压输出的开关电源也越来越多。
本文设计了一款基于反激式变换器的AC-DC开关电源,分析并阐述了反激式电路的工作原理,简单分析了几种常用开关电源拓扑结构的优劣。最终选择了单相桥式整流电路与反激式变换器结合的主电路结构和电流模式的控制方式,并给出了总体的结构框图。
对电路的各个子模块进行了深入的分析,确定了各部分在工作时的电量以及需要的器件规格。例如:计算整流电路中晶闸管中通过的电流以及其承受之电压,据此确定晶闸管规格。以此为例,还确定了变换器中各个开关器件的损耗与选型,滤波环节中各个元件规格的选择以及开关电源核心部分——高频变压器的设计。变压器设计包括铁芯选择、绕组匝数计算、绕组的导线规格以及变压器得检验。控制部分选用UC3844芯片为控制芯片,文中介绍了芯片引脚的作用以及与芯片功能配套的电压信号采集电路以及电流信号采集电路工作原理与构建过程。
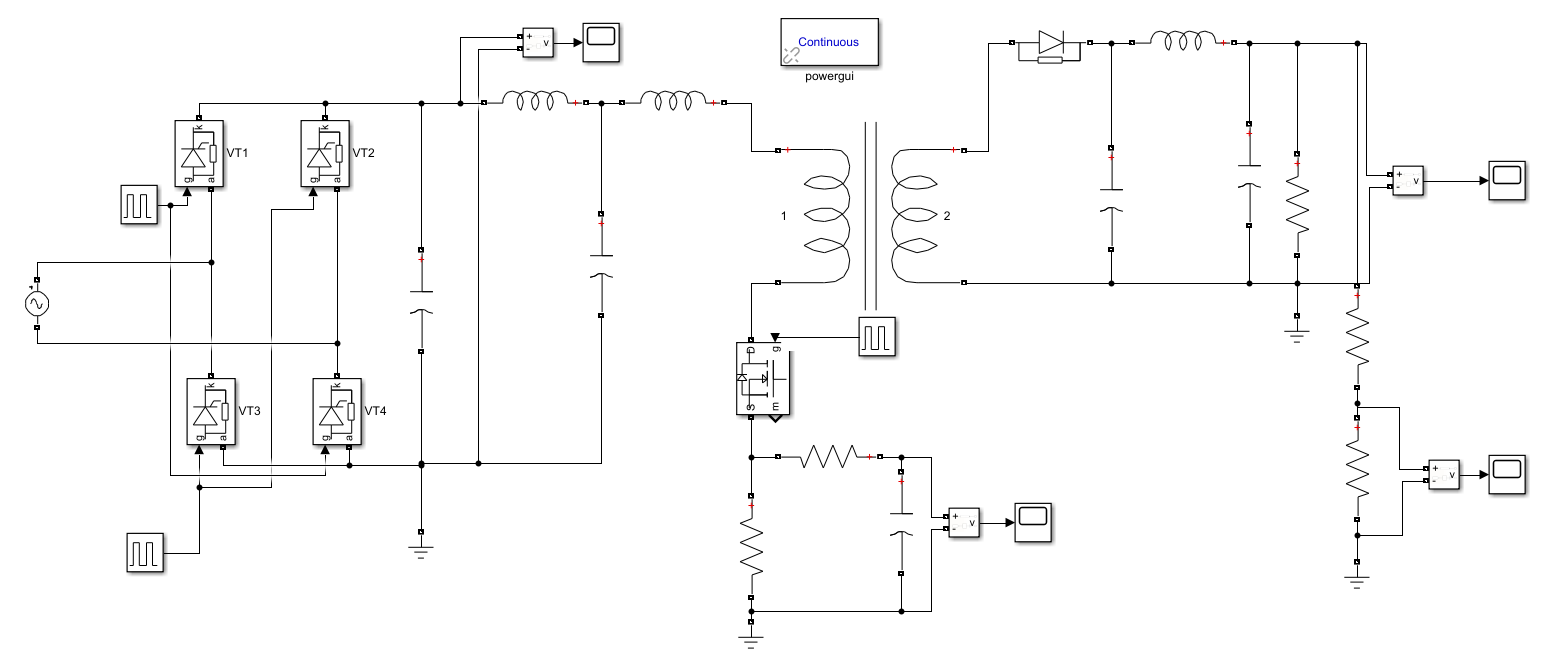
使用MATLAB/Simulink对电路进行测试与修正。根据仿真结果,开关电源设计达到预期效果,本文所设计的开关电源基本达到理论要求,设计的可行性得到初步证明。
关键词:反激式变换器 UC3844 电流控制模式 变压器设计
Design of a New High Frequency Switching Power Supply
Abstract
of the concept of green energy conservation, people have increasingly focused on power technology. Among them, the advantages of miniaturization, light weight, energy saving, and high efficiency have gradually become the basic requirements for people. With the popularization of various consumer electronics products, there are more and more low-voltage output switching power supplies.
In this paper, an AC-DC switching power supply based on flyback converter is designed. The working principle of the flyback circuit is analyzed and expounded, and the advantages and disadvantages of several common switching power supply topologies are simply analyzed. Finally, the main circuit structure and the current mode control method of the single-phase bridge rectifier circuit and the flyback converter are selected, and the overall structural block diagram is given.
Various sub-modules of the circuit were analyzed in depth to determine the power of each part at work and the required device specifications. For example: Calculate the current passing through the thyristor in the rectifier circuit and its withstand voltage, and determine the specifications of the thyristor accordingly. Taking this as an example, the loss and selection of each switching device in the converter, the selection of the specifications of each component in the filter section, and the design of the high-frequency transformer, the most important part of the power supply, have also been determined. Transformer design includes core selection, winding number calculation, wire size of the winding, and transformer test. The UC3844 chip is used as the control chip in the control part. The function of the chip pin and the voltage signal acquisition circuit and the current signal acquisition circuit supporting the chip function are introduced in this paper.
Simulate the circuit using MATLAB/Simulink, and repeatedly modify and optimize the circuit parameters. According to the simulation results, the switching power supply design achieves the desired effect. The switching power supply designed in this paper basically meets the theoretical requirements and the feasibility of the design has been initially proved.
Keywords: Flyback Converter; UC3844; Current control mode; Design of Transformer
目 录
摘要 I
ABSTRACT II
第一章 绪论 1
1.1 研究背景与意义 1
1.2 国内外开关电源研发现状 2
1.3 本课题研究内容与论文架构 4
1.3.1 本课题研究内容 4
1.3.2 论文架构 4
第二章 电路系统设计 5
2.1 开关电源的技术参数 5
2.2 主电路拓扑选择 5
2.3 开关电源的控制结构 8
2.3.1 输出电压的调制 8
2.3.2 电路控制方式选择 9
2.4 本章小结 10
第三章 开关电源硬件设计 12
3.1 整流电路分析 12
3.1.1 晶闸管选择 12
3.2 DC-DC变换器分析 13
3.2.1 功率变压器分析 13
3.2.2 直流变换电路中其余器件选型 19
3.3 滤波环节设计 21
3.3.1 输入端的滤波器件选型 21
3.3.2 输出端的滤波器件选型 22
第四章 开关电源的控制与保护 23
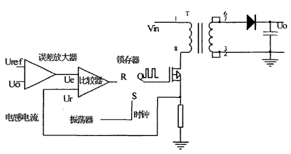
4.1 开关电源的主控制回路 24
4.2 工作电流检测与保护回路 25
第五章 仿真结果分析 27
第六章 工作总结 31
参考文献 33
致谢 36
第一章 绪论
1.1 研究背景与意义
开关电源因其能维持稳定的输出,自问世以来就一直广受各大用电设备生产厂家以及用户的青睐。近十几年来,大量小型号、口袋式电子设备[1]的出现也对开关电源提出了更高的要求,人们对于有着体积更小、重量更轻、工作时更安静,使用场合更多样以及复杂工作环境下更稳定等优点的的小功率开关电源的需求一直不曾衰减。这种需求也刺激着小功率开关电源研发,各种小型开关电源也层出不穷。伴随着这些电子设备在世界范围内的大规模普及,与之配套的开关电源的耗能问题也随之出现在人们面前,庞大的使用基数对低功率的开关电源的功率传输效率提出来更高的要求。目前,开关电源的小型化,节能化和高稳定性是全世界研发人员一直不断追求的目标[2,3]。
开关电源的研发是一门集合了控制科学、材料科学、半导体生产工艺、电磁学以及电子科学等多个学科的综合性极高的研究项目[4,5]。与其相关的任何一个学科的技术进步都会反映在开关电源的设计之中,例如,材料科学以及半导体工艺的进步催生了性能高好的开关机钱,促进了开关电源的小型化,极大提高了开关电源的工作频率,并由此促进了高频软开关技术的实现进而提高了开关电源的功率密度与功率传输效率[6];集成电路技术,自动控制控制科学以及数字信号学科的发展将开关电源的控制中枢集成到一片芯片中[7],不仅提高了控制的精确性和及时性,还减小了开关电源的尺寸;电路封装技术的发展促进了电路模块化发展,模块化的电路可以将结构功能相近的部分整合到一起,大大方便了开关电源的生产与维护[8]。电路中能量传递过程以及带磁场变化规律等因素决定了开关电源的尺寸大小以及各模块电路的拓扑结构,开关电源的开关频率与电源的尺寸大小息息相关,高开关频率可以提高电路效率,抑制电路运行时产生的噪声,改善电路磁路性能,降低高频变压器铁芯和整体框架的大小。而且输出滤波电容的容量与工作频率成反比例关系,极高的开关频率带来更小的滤波电容,电容器件的大小和数量因此得到降低,在保证输出满足需求的前提下,降低了尺寸大小。目前,高频化时研发人员在开发新的开关电源设备时,首先被考虑的方案,也是最常被采用的想法[9]。
1.2 国内外开关电源研发现状
开关电源起源于上世界五十年代,是NASA为了给火箭中的用电设备供电而设计的。而且为了满足火箭搭载需求而拥有诸如小型化、轻量化等特点让其在其他生产领域的到了迅速的普及。但是当时的开关电源都是采用工频变压器的串联开关电源的结构,工频变压器的存在是阻碍开关电源设备进一步小型化、轻量化的最大阻碍[10,11]。当时就有人提出过去掉工频变压器的想法[12,13],但是直到上世纪六十年代末,伴随着当时电力电子技术的快速进步,晶闸管的电压耐受能力提高,工作电流的上限提高,二极管反向复原速度的提高等等电力电子器件的进步,人们才开发出工作频率高达25kHz的开关电源,自此开关电源的研发厚积薄发,走上了高频化、小型化、轻量化、高效化的发展快车道。
相关图片展示:







您可能感兴趣的文章
- 一种确定磁探针集总电路参数的标定方法外文翻译资料
- 一种人体可接触的大气压低温等离子体射流装置研究(适合电气B方向)毕业论文
- 氩氧中大气压DBD放电特性研究(适合电气B方向)毕业论文
- 大气压氩等离子体射流放电影响因素的仿真研究(适合浦电气B方向)毕业论文
- 含氧高活性均匀DBD改性聚合物薄膜研究(适合浦电气B方向)毕业论文
- 反应器结构对气液两相DBD放电特性的比较(适合浦电气B方向)毕业论文
- 南京某公司研发楼电气设计毕业论文
- 金帆北苑地块经济适用住房——02栋商住楼电气设计(适用于浦电气1004~06A方向学生)毕业论文
- 扬州人武部大楼电气设计毕业论文
- 金帆北苑地块经济适用住房——04栋商住楼电气设计(适用于浦电气1004~06A方向学生)毕业论文


