高压直流输电系统的建模与仿真(适合电气B方向)毕业论文
2020-05-24 12:39:45
摘 要
高压直流输电系统(HVDC)是一种把交流电转换为直流电的一种运输方式,由于其传输功能强大,结构简单而被广泛应用于长距离输电或跨地形输电。电力系统仿真是一种简单直接的研究电力系统功能和运作情况的研究方式,能快速的反应系统波形变化,易于观察其扰动和故障情况。因此,利用仿真研究高压直流输电系统成为重要研究方式。
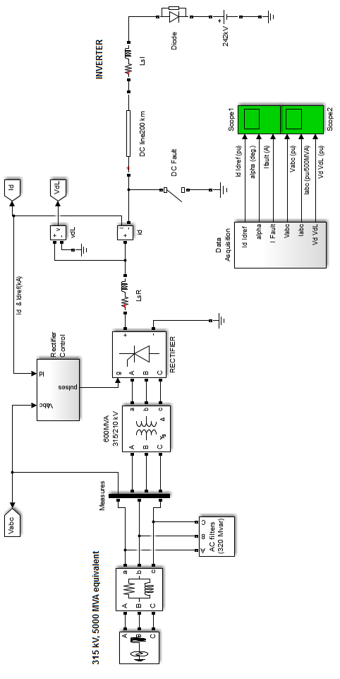
本文分析了HVDC的原理组成,利用MATLAB/Simulink建立一个半侧的高压直流输电线路模型,将逆变侧的部分用接地逆变器进行代替,人为增加系统扰动,研究高压直流输电系统发生扰动时的情况,验证了直流输电系统的抗干扰能力强,恢复速度快的特点。
关键词:高压直流输电,整流器,建模仿真,Simulink,扰动
Modeling and Simulation of HVDC transmission system
ABSTRACT
High voltage direct current transmission system (HVDC) is a kind of transport mode, which converts alternating current to direct current, which is widely used in long distance transmission or cross terrain transmission because of its powerful function and simple structure. Power system simulation is a simple and direct research method to study the function and operation of the power system. The system can quickly respond to the change of the system, and it is easy to observe the disturbance and fault conditions. Therefore, it becomes an important research method to use simulation to study HVDC transmission system.
This paper analyzes the principle of HVDC, using Matlab / Simulink a half side of the high voltage DC transmission line model, the grounding inverter instead of part of the inverter side, artificially increase the system disturbance, disturbance of study on HVDC system proved that the DC transmission system anti-interference ability, fast recovery.
Key words: high voltage direct current transmission, rectifier, modeling and simulation, Simulink, disturbance
目录
摘要…………………………………………………………………………………I
ABSTRACT………………………………………………………………………II
第一章 绪论………………………………………………………………………1
1.1 课题背景和意义……………………………………………………………1
1.2 高压直流输电系统的国内外的研究现状…………………………………2
1.3 论文的主要内容……………………………………………………………3
第二章 高压直流输电系统概述………………………………………………4
2.1高压直流输电系统分类………………………………………………………4
2.2高压直流输电系统原理………………………………………………………4
2.3 基本控制原理………………………………………………………………8
第三章 高压直流输电系统建模……………………………………………10
3.1仿真技术与MATLAB………………………………………………………10
3.2仿真模型的建立……………………………………………………………12
3.3 模型中的主要元器件………………………………………………………12
第四章 高压直流输电系统仿真结果及分析……………………………20
4.1正常运行情况………………………………………………………………20
4.2电流参考值提高情况………………………………………………………21
4.3 延迟触发角α变动情况……………………………………………………23
4.4 接地故障情况………………………………………………………………25
4.5 全扰动情况…………………………………………………………………26
第五章 总结与展望……………………………………………………………29
5.1 总结………………………………………………………………………29
5.2 展望………………………………………………………………………29
参考文献…………………………………………………………………………30
致谢………………………………………………………………………………31
第一章 绪论
1.1 课题背景及意义
高压直流输电系统HVDC(High Voltage Direct Current)是一个典型的电力电子技术在电力传动方面的应用。他是一个交直流转变输电的过程。他的构成有三个部分,用于交流转变为直流的整流器,传输线路,直流变回交流的逆变器。简单的来说,高压直流输电是一种ac - dc – ac变换输电形式。由于其在直流电的稳定性,零阻抗,容抗无作用,没有同步问题等性能优势,使得他在长距离上使用高功率直流输电得以实现并比之其他输电系统强大实用。高压直流输电系统通常用于海底电缆传输,通信系统之间的异步操作联系等[1]。高压直流输电技术通还常用于长距离架空线路和电缆输电[2],同时在传统通信链路中,它也被用于独立电力系统之间的连接。
高压直流输电系统的应用有很多优点,例如输出电压大小和输送方向可以有很高的控制程度,并且反馈时间短,这种特点使得系统本身作用于交流电网的可靠性与可行性很高,所得经济效益得到很大的提升,直流输电系统已得到广泛应用。
高压直流输电系统优势如下:
相关图片展示:







您可能感兴趣的文章
- 一种确定磁探针集总电路参数的标定方法外文翻译资料
 - 一种人体可接触的大气压低温等离子体射流装置研究(适合电气B方向)毕业论文
 - 氩氧中大气压DBD放电特性研究(适合电气B方向)毕业论文
 - 大气压氩等离子体射流放电影响因素的仿真研究(适合浦电气B方向)毕业论文
 - 含氧高活性均匀DBD改性聚合物薄膜研究(适合浦电气B方向)毕业论文
 - 反应器结构对气液两相DBD放电特性的比较(适合浦电气B方向)毕业论文
 - 南京某公司研发楼电气设计毕业论文
 - 金帆北苑地块经济适用住房——02栋商住楼电气设计(适用于浦电气1004~06A方向学生)毕业论文
 - 扬州人武部大楼电气设计毕业论文
 - 金帆北苑地块经济适用住房——04栋商住楼电气设计(适用于浦电气1004~06A方向学生)毕业论文
 

        
            
