电动物流车驱动电机冷却系统控制器设计与开发毕业论文
2020-04-12 14:24:43
摘 要
随着当今世界的发展,科技进步讯速,而汽车工业作为国家支柱产业之一,也有了巨大的变革,随着科技进步,能源紧缺、环境污染等问题的日益突出,传统汽车产业显得不太符合当今时代的发展需求,经过各大汽车厂商的不懈努力,新能源电动汽车正在逐步走进我们的生活,新能源电动车具有清洁环保、能耗低、高效等特点,正因为如此,电动车成为国内外汽车厂商研发的重点,而日益发展的物流产业可以说与汽车息息相关,所以新能源物流车将成为日后的发展趋势。
电动物流车是电动汽车的一种,故其构造结构基本相同,驱动单元可以说是电动汽车最重要的单元之一,有两部分组成,分别是驱动电机与电机控制器。经过科学家的不懈努力,对电动汽车的研究有了质的颈部,但同时也存在着很多问题。一方面,蓄电池续航能力较差。另一方面,当电动汽车遇到某些特殊路况时,例如路面不平或坡度较大时,此时驱动电机要输出较大的输出转矩以克服阻力,容易引起驱动电机温度迅速升高。如果散热不及时,会引发很严重的后果。所以散热成为电动车驱动电机最重要的一个问题。
本文根据实际需求,分析电动物流车驱动电机冷却系统的控制需求,针对电动物流车驱动电机的结构,结合不同的冷却方式,设计驱动电机冷却系统的技术方案和冷却控制系统硬件的电路原理图并利用电路仿真软件进行仿真。根据冷却系统的控制需求,主要研究PID算法与系统故障判断算法的程序实现。根据以上步骤制作样品用以调试是否达到需求。
关键词:电动汽车;电动车冷却控制;冷却系统控制电路
Abstract
With the development of today's world, the progress of science and technology is rapid, and the automobile industry as one of the pillar industries of the nation has also undergone tremendous changes. With the development of science and technology, problems such as energy shortage and environmental pollution have become increasingly prominent, and the traditional automotive industry is not To meet the needs of today's development, through the unremitting efforts of major auto manufacturers, new energy electric vehicles are gradually entering our lives. New energy electric vehicles are characterized by clean and environmental protection, low energy consumption, and high efficiency. Because of this, electric vehicles have become The focus of research and development of domestic and foreign automobile manufacturers, and the growing logistics industry can be said to be closely related to the automobile, so the new energy logistics vehicle will become the future development trend.
Electric logistics vehicle is a kind of electric vehicle, so its structural structure is basically the same. The drive unit can be said to be one of the most important units of electric vehicles. It consists of two parts, namely the drive motor and the motor controller. The research and development of pure electric vehicles has made great achievements, but also encountered many problems. On the one hand, the battery life is poor. On the other hand, in the face of some special road conditions, such as pits and bumpy road surface conditions, the motor needs to output a large driving torque, easily lead to rapid increase in the temperature inside the warehouse. If the heat is not timely, it will cause serious consequences. Therefore, heat dissipation becomes one of the most important problems in the drive motor.
Based on the actual needs, this article analyzes the control requirements of the electric vehicle logistics drive motor cooling system. Based on the structure of the electric logistics vehicle drive motor, combined with different cooling methods, the technical solution of the drive motor cooling system and the circuit schematic of the cooling control system hardware are designed. Use circuit simulation software for simulation. According to the control requirements of the cooling system, it mainly studies the program implementation of fuzzy PID control algorithm and system fault feature judgment algorithm. According to the above steps to make samples for debugging to meet the demand.
Keywords: electric vehicle; electric vehicle cooling control; cooling system control circuit
目 录
摘 要 I
Abstract II
第1章 绪 论 1
1.1 论文的研究背景 1
1.2 论文研究的目的和意义 3
1.3 论文的主要研究内容 3
第2章 电动物流车驱动电机冷却控制系统的实现 4
2.1 冷却控制系统电子控制单元ECU的功能分析 4
2.2 冷却控制系统电子控制单元ECU的结构分析 5
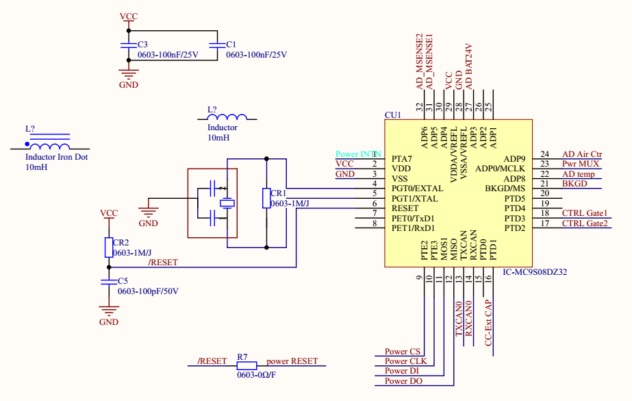
第3章 冷却控制系统电子控制器ECU硬件结构设计 7
3.1 嵌入式控制核心 7
3.2 系统基础模块 8
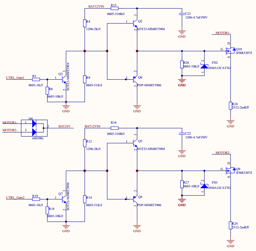
3.3 双边低边驱动模块 9
3.4 外部信号调理模块 10
第4章 冷却控制系统ECU软件功能设计 12
4.1 软件总体框架设计 12
4.2 底层驱动软件设计 13
4.2.1 A/D信号采集 13
4.2.2 系统基础模块控制 14
4.2.3 电子风扇控制 15
4.2.4 CAN报文收发 16
4.2.5 函数时序表 17
4.3 应用层控制软件设计 17
4.3.1能量优化控制函数 17
4.3.2目标温度稳态控制函数 18
第5章 总结 20
5.1 论文总结 20
5.2 工作小结 20
参考文献 22
致谢 23
第1章 绪 论
传统汽车行业已有上百年历史,无论是其技术还是性能,如今都已走到了瓶颈阶段,加之当今生态形式和国家相关政策,传统汽车行业更是受到了不小的打击,所以电动汽车就应运而生了,电动汽车具有清洁环保,高效节能等等特点,深受各行各业的青睐。物流业作为国民经济中的基础性、先导性行业,在推动经济的可持续发展中不可或缺,物流企业作为具体的落实者对此更是不遗余力[1]。现如今我国新能源汽车相关研究取得如下进展: (1)基本掌握整车动力系统匹配与集成设计、整车控制技术,样车的动力性和能耗水平与国外相当[2]。(2)已投入批量生产并使用小型纯电动汽车和大型商用车等。
1.1 论文的研究背景
由于环境问题和人口问题日益突出,国家越来越重视电气汽车的发展,相关政府部门相继出台有关政策和财政补贴,鼓励推行新能源汽车的使用与研发,加速推进了新能源商用车的发展。表1-1所示为2017年1~8月新能源商用车产量排名。由表中数据我们可以发现,大多数企业的能源商用车产量都在逐年上升,说明市场对于电动商用车的需求越来越大,只有少部分企业处于下降趋势,但幅度很小。
表1-1 2017年1~8月新能源商用车产量排名(单位:辆)
企业 | 2017年 1~8月 | 2016年 | 2015年 | 2016年 以上是毕业论文大纲或资料介绍,该课题完整毕业论文、开题报告、任务书、程序设计、图纸设计等资料请添加微信获取,微信号:bysjorg。 相关图片展示:
您需要先支付 50元 才能查看全部内容!立即支付
最新文档
|









