矿道用氨气浓度测量系统设计毕业论文
2020-02-19 18:23:56
摘 要
Abstract 4
第1章 绪论 4
1.1研究背景及意义 4
1.2气体检测仪的发展 5
1.3论文主要研究内容 6
第2章 氨气浓度测量系统的整体设计 7
2.1系统的整体规划 7
2.2 气体传感器的分类 7
2.3气体传感器的选择 9
第3章 氨气浓度测量系统的硬件电路设计 11
3.1 单片机电路 11
3.2信号放大电路 13
3.3模数转换电路 14
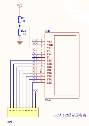
3.4 液晶显示电路 15
3.5 按键电路 16
3.6 时钟电路 17
3.7 声光报警电路 18
第4章 氨气浓度测量系统的软件设计 19
4.1 主程序模块设计 19
4.2 模数转换模块设计 20
4.3 LCD显示模块设计 20
4.4 按键模块设计 21
4.5 时钟模块设计 22
第5章 系统仿真 23
5.1 系统硬件仿真软件 23
5.2 系统软件仿真软件 23
5.3 主程序 24
5.4 仿真结果 37
第6章 总结与展望 39
致谢 40
参考文献 41
摘要
中国是矿产资源大国,也是矿业大国,矿产资源是我国社会经济建设发展中的基础物质,矿业对于国家的经济建设也是不可或缺的。而矿业的安全性,是中国矿业发展的一个重要前提和保证。影响矿道安全的因素众多,其中对于氨气可能引发的安全事故也是不容忽视的。本篇论文旨在设计一种价格便宜,功能齐全,使用便捷,能在矿道使用的便携式氨气浓度测量系统。
本系统的设计方案是基于STC89C52单片机,选用的是郑州炜盛电子科技有限公司的电化学氨气传感器ME3-NH3。系统将传感器输出的4~20mA的标准信号,通过信号放大电路,A/D转换电路调理,转换为二进制的数字信号,输送入单片机,然后由单片机程序对信号进行处理判断,控制后续的装置显示测量数据,或者超出限定值后产生声光报警。
关键词:氨气检测,STC89C52单片机,proteus仿真
Abstract
Mineral resources have always been an important basic material for social and economic development, and the contribution and influence of mining industry on China's economic construction are tremendous. China is a big country of mineral resources and mining industry, and the safety of mining industry is an important prerequisite and guarantee for the development of China's mining industry. There are many factors affecting mine safety, among which the safety accidents caused by ammonia can not be ignored. The purpose of this paper is to design a portable ammonia concentration measurement system which is cheap, full-featured,
The design scheme of this system is based on STC89C52 single chip computer. The electrochemical ammonia sensor ME3-NH3 of Zhengzhou Weisheng Electronic Technology Co., Ltd. is selected. The system transforms the standard signal of 4~20mA output from the sensor into binary digital signal through signal amplification circuit and A/D conversion circuit, and then transmits it to the single chip computer. Then the signal is processed and judged by the single chip computer program, and the subsequent device is controlled to display measurement data, or to produce acoustooptic alarm after exceeding the limit value.
Key words: ammonia detection, 89C52 single chip computer, proteus simulation
第1章 绪论
1.1研究背景及意义
中国是矿产资源大国,也是矿业大国,矿产资源是我国社会经济建设发展中的基础物质,矿业对于国家的经济建设也是不可或缺的。而各种各样的矿下安全事故对人们的生命及财产安全有着极大的威胁,所以矿业的安全性,是中国矿业发展的一个重要前提和保证。影响矿道安全的因素众多,其中对于氨气可能引发的安全事故也是不容忽视的。
氨气这种气体无色,但有很强的刺激性气味。易溶于水,与空气的相对密度是0.6。当空气中的氨气体积分数达到30%时遇火源有爆炸性。氨气会使皮肤组织逐渐失去水分,会让组织的蛋白质变性,使组织肥皂化,氨气还会破坏细胞结构,会刺激和腐蚀皮肤组织。若是人们持续在氨气含量为700mg/m³的环境中待上30分钟,就会中毒,而当氨气浓度达到1750mg/m³ ~4000mg/m³时,甚至可能危险到生命。其主要来源与矿道中的火灾、爆炸作业以及部分岩层中氨气的涌出。据《煤矿安全规程》规定,矿道空气中氨气的体积分数不得超过0.004%,即不能超过40ppm。
可见,对矿道氨气浓度的测量,并且针对性的采取一些防治措施,是及其有必要的。
1.2气体检测仪的发展
自十九世纪起,工业化生产得到快速的发展,工业产品也越来越丰富,与此同时,生产中的安全性问题也逐渐凸显了出来,尤其是在生产中产生的有毒有害或者可燃性的气体,威胁这人们的生命和财产安全,给生产带来了巨大的危害,为了更好的避免相关安全事故的发生,人们不断致力与研发各种安全的生产设备和用于安全检测的工具。
纵观气体检测相关仪器的发展历史,有很大的可能性,是矿工工人最早意识到了检测危险气体相关仪器的必要性。因为矿业生产的特点,密闭的矿道中,气体的组成是复杂多变的,由此可能会造成各种各样的危险情况,除了让世界矿工闻之色变的“无敌杀手”——瓦斯,其他的比如一氧化碳,氮氧化物,二氧化硫,氨气等气体都会对他们的生命产生极大的威胁。更有甚者,因为这些危险气体的不断泄露、沉积,占据了很大比例的空间,从而导致这本来就狭小密闭的空间氧气不足。这种时候,那些简单的防毒工具(比如海绵过滤器、浸水毛巾等)已经不足以保护这些工人们,他们甚至可能会死于氧气不足。
1815年首个安全矿灯——Davy安全矿灯(Davy’s lamp)问世,同时,人们还在用一些小动物做安全测试,例如“矿井金丝鸟”就是这安全测试的牺牲品。后来又有人发明了气体检测仪器的鼻祖——一氧化碳(CO)的比色管。接下来,人们还进一步的认识到了氧气的危害,于是就诞生了氧气检的测比色管。后来随着船运事业的蓬勃发展,人们又开始考虑如何检测密闭的船舱空间内的有毒有害气体,这也对现代气体检测装置的发展做出了极大的贡献。
1926年,一连串的油船爆炸事件使得加利福尼亚的标油公司(Standard Oil)开始开发研制可燃气体的直读指示器。
1927年,奥利弗·W·约翰逊发明并提出了一种便携式可燃气体传感器,这传感器利用了在涂有催化剂的铂丝上催化燃烧可燃气体的机理,它有两个表头,一个表头用来调节传感器的平衡零点,另外一个表头用于检测可燃性气体,这台被称之为标油电子蒸气指示器Standard Oil Electric Vapor Indicator的仪器还可以用手动泵进行远程检测。
1928在美国加州硅谷生产这种仪器的Johnson-Williams Instruments公司也成为世界上的第一个制造现场气体检测仪器的生产公司
1939年,日本Riken(理研)公司也发明了利用光衍射原理的用于检测汽油蒸气和甲烷的干涉式气体检测计
1960年,有人制作出了便携式的氧气检测仪,这是世界上第一代的电化学氧气传感器。1958年,出现金属氧化物传感器.
1969年,有更多种类的的有毒气体传感器问世。
1981年,气体检测仪器已经得到了大规模的普及,这得得力于一家名为City的英国公司。因为他们工业化的推出了许多有毒有害气体和氧气的电化学传感器。
而在我国,矿道中的瓦斯气体是最初的可燃气检测仪的检测目。后来随着石油化工的发展,人们开始越来越重视防暴安全性的问题。石化公司对金山、辽化、兰化等六个石化公司(企业)进行了调查,据调查结果显示,在1958年以前,我国的石化公司(企业)引进的44套生产装置中,可燃气体的检测仪数量为零。1964年以后,才有12台可燃气体检测仪被引进到装置配备中来。1972年,这个数量增加到了215台。由此可见,在我国,气体检测仪器也逐渐的被人所重视。
1.3论文主要研究内容
本文主要为了设计研发出一种可在矿道测量氨气浓度,并且价格便宜、功能齐全、使用便捷的检测系统。该系统是以STC89C52 单片机为控制核心和整个系统的软硬件平台,然后在89C52单片机的基础上拓展一系列功能电路,然后进行编程,完成仿真。论文主要内容安排如下:
第一章 绪论,说明了课题研究的背景及意义,以及气体检测仪在国内外的发展。
第二章 氨气浓度测量系统的整体组成与规划以及对传感器的说明和选择。
第三章 氨气浓度测量系统的硬件电路设计。
第四章 氨气浓度测量系统的软件设计。
第五章 系统仿真。
第六章 对论文工作的总结与展望。
第2章 氨气浓度测量系统的整体设计
2.1系统的整体规划
本论文设计的气体浓度测量系统主要是针对于矿道的气体浓度变化,所选的测量气体是氨气。该系统的整体组成框架如下图2.1所示:

图2.1 矿道气体浓度测量系统原理框图
气体的信号采集部分是由传感器和信号放大电路组成的。氨气传感器采集周围气体,生成对应气体浓度的模拟电信号。因为这模拟电信号通常是微安级的,非常的微小,所以要经过信号放大电路将电信号放大,才能满足后续模数转换装置的需求。模数转换电路将收到的模拟电信号转换成二进制数字信号后,送入单片机进行处理,然后氨体的浓度值会在液晶显示屏上实时显示。当所测气体的浓度达到或者超过限定值的时候,单片机还会启动报警电路,发起声光报警;若低于限定值,则不会报警。在整个检测过程中,每过一定时间,单片机将检测值及检测点的时间值存储下来,以便使用者后期对检测数据进行查询和分析。以上是该浓度测量系统的整体功能介绍。
该系统的两个重要核心部分就是气体传感器和单片机。根据具体的检测目标与环境来选择适当的气体传感器,可以提高该系统的检测速度和精度,并且节约成本。接下来的章节将会详细介绍传感器的选型。
2.2 气体传感器的分类
气体传感器是一种将某种气体体积分数转化成对应电信号的转换器。探测头通过气体传感器对气体样品进行调理,通常包括滤除杂质和干扰气体、干燥或制冷处理仪表显示部分。而对其的分类,可以用下图2.2来概括:

图2.2 气体传感器的分类
1 半导体式传感器
半导体气体传感器是由金属氧化物(MOS)也称为金属半导体氧化物材料做成的检测元件,它与气体分子相互作用时产生表面吸附或反应,导致材料内部载流子发生变化,从而改变半导体元件的电导率。半导体气体传感器是一个宽带检测元件,对很多有毒气体和可燃性气体都会有响应,因此制造出的检测元件选择性不是很好,通常改善气敏元件的气体选择性的方法有:向气敏材料中掺杂其他氧化物或者添加物、控制元件的烧结温度、改变元件工作时的加热温度。高灵敏度、响应速度快、结构简单、体积小、使用起来轻松便捷、售价低都是半导体传感器的优点。但是它的缺点活使用限制也非常的明显,就环境而言,半导体传感器得在高温下工作,受温湿的影响都比较大,稳定性不是很好。还有它在检测范围上的缺陷是致命的,因为半导体传感器只能检测出线性范围内的结果,一旦超出线性范围,就无法保证结果的准确性了。
2 红外气体传感器
红外气体传感器是一种基于不同气体分子的近红外光谱选择吸收特性,利用气体浓度与吸收强度关系(朗伯-比尔Lambert-Beer定律)鉴别)鉴别气体组分并确定其浓度的气体传感装置。红外传感器的使用寿命、应用范围、稳定性、灵敏度都要优于其它传感器(比如电化学传感器、半导体传感器等)。而且性价比也高,维护起来还不需要很高的成本,还能在线分析等等。但是昂贵的购买价格极大的限制了它的使用。
3 固定电解质式气体传感器
固定电解质气体传感器就是以固体离子导电为电解质的化学电池。它使用固体电解质气敏材料做气敏元件。它的工作原理是被测气体与气敏材料发生反应产生带电离子,从而在外电路形成电位差,这一电位值就对应目标气体的浓度。固体电解质气体传感器介于半导体和电化学之间,选择性、灵敏度高于半导体型而寿命又长于电化学型,并且这种传感器电导率高,所以也得到了很多的应用,但缺点是响应时间过长而且制作成本较高。
4 接触燃烧式气体传感器
接触燃烧式传感器适用于可燃性气H2、CO、CH4的检测。可燃气体接触表面催化剂Pt 、Pd 时燃烧、破热,燃烧热与气体浓富有关。这类传感器的应用面广、体积小、结构简单、稳定性好,缺点是选择性差。
5 热导式气体传感器
热导式气体传感器属于电学类气体传感器,是能感知环境中某种气体及其浓度的一种装置或者器件,它能将与气体种类和浓度有关的信息转换成电信号,从而可以进行检测、监控、分析和报警。具有检测范围大,高稳定性和可靠性,检测装置简单、价格便宜、使用维护方便等优点。但是存在检测精度差、灵敏度低、温度漂移大等缺陷,限制了热导气体的传感器的广泛应用。
6 电化学气体传感器
在有毒有害气体的检测中,电化学传感器的技术是最为常见的,也是最成熟的。它是由能够渗透气体的隔离液的酸性电解液、扩散式隔膜、反电极、参比电极、工作电极等部分组成。不同的被测气体在通过扩散式隔膜到达电解液后,会有不同的电压让它们与电解液发生反应,产生电流,然后通过电流大小的测量就可以得知这种气体的浓度。电化学传感器的特点是输出性好、重复性好、使用寿命长、并且体积小、功耗低。
2.3气体传感器的选择
本系统的设计理念要求最终产品有高稳定性、低成本、较长的使用寿命等特点,根据上文对各种类型的气体传感器的介绍说明,电化学式气体传感器符合本设计的要求。
在参考了多家公司的传感器进行对比之后,选择了郑州炜盛电子科技有限公司的电化学氨气传感器ME3-NH3。该传感器根据电化学的原理工作,利用待测气体在电解池中工作电极上的电化学氧化过程,通过电子线路将电解池的工作电极和参比电极恒定在一个适当的电位,在该电位下可以发生待测气体的电化学氧化,由于氧在氧化和还原反应时所产生的法拉第电流很小,可以忽略不计,于是待测气体电化学反应所产生的电流与其浓度成正比并遵循法拉第定律。这样,通过测定电流的大小就可以确定待测气体的浓度。
ME3-NH3电化学传感器的特点是:低功耗、高精度、高灵敏度、线性范围宽、抗干扰能力强、优异的重复性和稳定性,广泛适合工业、矿下及环保中的NH3检测。下表2.1是它的主要技术指标:
产品型号 | ME3-NH3 |
产品类型 | 电化学气敏元件 |
产品封装 | 塑料封装 |
检测范围 | 0—50ppm |
最大测量限 | 200ppm |
预期寿命 | gt;12月(2ppmNH3 |
灵敏度 | 0.10±0.03uA/ppm |
分辨率 | 0.5ppm |
使用温度范围 | ﹣20℃~ 50℃ |
使用压力范围 | 标准大气压±10﹪ |
响应时间(T90) | ≤150S |
湿度范围 | 15﹪—90﹪RH无凝结 |
零点漂移(﹣20℃~ 40℃) | -3~10ppm |
稳定性(/月) | <10﹪ |
负载电阻(推荐) | 10Ω |
重复性 | <10﹪输出值 |
输出线性度 | 线性 |
表 2.1 ME3-NH3 电化学气体传感器的技术指标
第3章 氨气浓度测量系统的硬件电路设计
3.1 单片机电路
在本设计中,单片机是氨气浓度测量系统的核心部分,它就好比人类的大脑,需要对转换后的信号进行接收处理判断,然后控制后续装置的显示以及是否报警。在众多单片机中STC89C52单片机符合本设计的需求。STC89C52是一种低功耗、高性能CMOS8位微控制器,具有8K在系统可编程Flash存储器。在单芯片上,拥有灵巧的8位CPU和在系统可编程Flash,使得STC89C52为众多嵌入式控制应用系统提供高灵活、超有效的解决方案。
STC89C52引脚说明:
以上是毕业论文大纲或资料介绍,该课题完整毕业论文、开题报告、任务书、程序设计、图纸设计等资料请添加微信获取,微信号:bysjorg。
相关图片展示:









