基于LabVIEW的电路过渡过程监测系统开发毕业论文
2020-04-15 18:05:40
摘 要
虚拟仪器有很多的功能,例如它的的功能是非常的高、研发的过程当中使用的时间比较的段,集成能力比较的好、扩展性能比较的好。在各类的测试、测量过程当中以及自动化的使用都是采用了它高性能这一方面上的特点。在电力系统各个方面如电力系统参数测量与分析、电力系统设备检测与状态监测、电力系统仿真中得到了广泛应用.相信随着电力系统理论的不断发展和用户需求的不断增加,虚拟仪器技术必将取代传统仪器在电力系统中得到进一步发展和应用。
基于labview,设计电路参数测量,对于交流电路参数测量模式而言,通常情况下,其主要在正弦稳态激励状态下,通过一定的测量模式对电路中的不同参数量值进行相应的量值获取,如电压、电流的有效值等.
关键字:虚拟仪器,过渡过程,监测系统
Abstract
Virtual instrument has many functions, such as its function is very high, the time comparison period used in the process of research and development, better integration ability and better scalability. In all kinds of test, measurement process and automation use, it has the characteristics of high performance. It has been widely used in various aspects of power system, such as power system parameter measurement and analysis, power system equipment detection and condition monitoring, power system simulation. It is believed that with the continuous development of power system theory and the increasing demand of users, virtual instrument technology will replace traditional instruments in power system and will be further developed and applied.
Based on labview, circuit parameter measurement is designed. Generally speaking, for AC circuit parameter measurement mode, it is mainly under sinusoidal steady-state excitation, through a certain measurement mode, the corresponding values of different parameters in the circuit are obtained, such as the effective values of voltage and current.
Key words: Virtual Instrument, Transition Process, Monitoring System
目录
目录
第一章 绪论 1
1.1研究的背景及意义 1
1.2国内外研究现状 1
1.3.LabVIEW开发软件 1
第二章 数据采集方案设计 4
2.1. 数据采集系统的构成 4
2.2. 数据采集卡的选择 4
2.2.1.概述与应用 5
2.2.2.NI PCI-6221特点 5
2.2.3.技术参数 6
2.3. 本章小结 6
第三章 系统设计方案 7
3.1. 系统总体结构设计 7
3.2. 数据采集模块设计 8
3.3. 电路过渡测量程序原理及方案设计 8
3.4. 本章小结 9
第四章 系统程序设计 10
4.1. 基本电路参数测量的设计与实现 10
4.1.1.设计思路及其算法 11
4.1.2.程序框图 12
4.2.1.设计原理及算法 12
4.2.2.程序框图 13
4.3. 电路过渡过程测量的设计与实现 13
4.4. 本章小结 14
第五章 总结 15
绪论
1.1研究的背景及意义
伴随着互联网的快速发展,推动了电子集成电路的相关应用的推动,在电子仪器方面上的使用在测量方面发生啦巨大的改变,其中以虚拟仪器概念的出现和发展最为突出,早在上世纪80年代,虚拟仪器就的定义就已经被一个公司提出来,这个概念是在计算机技术上提出来,它的提出使得虚拟技术得以高速的发展,推动了现代的测试技术的进程。多年后以总线系统为基础的虚拟仪器问世。我们这里讲的虚拟仪器,在计算机技术上其实就是我们常说的软件和硬件,这样称呼仿佛操作者在操作的时候使用的一种专业上的测量仪器,并且还能够把数据有效的储存起来,以便于观察和分析。
1.2国内外研究现状
虚拟仪器正在飞速的发展中。它能够将过去我们使用的测量仪器取代掉,使得测量仪器朝着虚拟的方向去发展,现在我们将会详细的介绍国际上虚拟仪器的开发现状,主要的内容包括了它的开发历程以及开发的环境。
仪器的使用实质上就是依据计算机技术发展的程度,然后进行不断的创新,一直是更方面领域的人们所青睐的研究项目。虚拟仪器是当代互联网与电子科技化的产物,人类对于它的创作推动了测试技术进入了全新的阶段。伴随着计算机信息技术的越来越系统化以及完善,而且计算机技术的功能变得越来越强,所以以及计算机技术发展的测试技术目前也变得越来越适应于当下的环境当中,它里面含有着罪行的强大测试系统。人们在使用这个系统的时候,可以将其利用在不同的环境当中,这样避免了过去测试仪器只能使用在一处的弊端。它的使用使得传统的测试系统推出了舞台。当下是互联网的全新的时代,只有顺应潮流,才不会在世界的 大舞台下落伍,所以借助计算机技术的虚拟测试很适合适宜的赶上了这趟“班车”。测试系统在设计的过程当中根据自身的特点,有效的完成了自动的控制系统,建立了适合自己的发展方向,从而带动了整个行业的发展。
1.3.LabVIEW开发软件
在虚拟仪器当中,有颗闪耀的“明珠”——LabVIEW。中国对于LabVIEW的了解以及引用的时间是比较的短。但是在相关科学家的不断女里,将其在系统上渐渐的升级,目前虚拟测试技术已经得到恨到厂商的青睐。在广义上来讲,正是因为科学家们对于LabVIEW的研究推动了当下中国测试行业的发展,无论是在学校当中还是在科研的方面上都广泛的被研究。在我们的实际的生产工作当中,很多的企业已经使用了国产研发的这项系统,对于这项系统的研究在国外的很多大学当中已经开设了相关的课程以及单独设立了实验室以供学生进行研究,所以无论在教育行业还是在企业当中都有了一定的影响力。伴随着计算机的体积变得越来越小,电子产品变得越来越微型,这也就意味着虚拟仪器的时代已经在敲响了大门。伴随着技术的不断的研发,它将全面的应用在各个企业当中,全面的取代传统的测量仪器。虚拟仪器推动了电子测量以及自动测试的质的发展,使得人类在测量的技术上跨了一大步。
对于LabVIEW来说它又很多方面上的特点:第一,它方便了人与机器的交流的界面,在这个歌界面上有显示的组件以及表盘等,使得接口很容易找到。当我们想要将数据隽星输入的时候,我们可以利用键盘和鼠标等硬件工具,使得最终的结果在显示屏上可以显示;它的编写程序也是非常的简单,利用的是G语言以及图表,这样就取代了以往的文本编程的方式,使得在图形方面上的问题得到了解决,凸显了层次结构以及模块的特点;它的一大亮点就是可以利用调试的工具对于程序进行调试,在调试的过程当中首先在源代码当中设置断点,然后单步进行检测,当然也可以采取全速运行的方式。
虚拟仪器能够长时间的得到人们研究的青睐主要是下面的几个方面的原因:(1)性能高
它是在计算机技术的基础上进行研发而来的,所以他的核关键就是在计算机的技术上,所以能够适应当下的数据时代,满足人们当下的需求,同时也满足了当下的商业发展的需求。它在使用的过程当中库快速的处理数据而且还能很快的将分析的结果输出。除此之外互联网的发展是瞬息万变的,瞬间就发生发展的当代计算机技术推动了虚拟仪器很快的发展下去。
(2)扩展性强
计算机的软件在使用的过程当中是比较灵活的,相比于硬件来说,相关的研究人员可以很迅速的研发出相适应的功能,科研人员将虚拟仪器设计成为——只需要计算机系统升级就可以不用将软件进行升级或者是硬件的投资来改变整个测试的升级。通过当下最先进的科技技术当中,对于测量的设备进行集合,使得投资的财力不会过高、研发的时间比较的短,使得虚拟测试系统面向市场。
(3)开发时间少
虚拟仪器在驱动和应用两个层面上,NI高效的软件构架能与计算机、仪器仪表和通讯方面的最新技术结合在一起。科学家最初的设计理念就是帮助用户节省时间,减轻在检测方面上的精力,使得客户在使用的过程的当中可以享受更为方便的服务,例如当它发生损坏的时候,人员对于他的维护不用浪费太多的时间,这样不会增加企业生产的成本。在研发的过程当中,因为他是依靠计算机的技术,多以研发的时间是比较的段。
(4)无缝集成
从它的本质上来看,所谓的虚拟仪器就是将计算机的软件好硬件进行结合,伴随着现代科技的发展,人们对研发的产品越来越高端复杂,所以这就需要虚拟技术需要更加强大的功能来满足人们所需求的探测技术,对于一些复杂的设备当中他们的连接往往都是比较复杂的甚至现代社会出现无缝连接的状态,所以在检测的过程当中要用很多的时间以及人力,虚拟仪器的出现,很好的解决了这个难题。
1.4各章概要
第一章对于虚拟仪器当下所处的时代背景进行详细的讲述,然后将它的几个特点进行讲述了一番,同时将虚拟仪器当中的“明珠”——LabVIEW进行了详细的介绍。
第二章讲述了本实验数据采集卡的选择和特点。
第三章主要介绍了系统的总体框架以及参数的测量原理和设计的框架。
第四章就是本论文的核心部分,讲述了电路过度过程检测如何在LabVIEW中体现出来。
第五章讲述了本人在实验中的收获与体会。
数据采集方案设计
数据采集系统的构成
将所需要的数据收集到计算机当中去,按照一定的逻辑关系对它合理的分配与组织,然后建立一个全面的数据采集系统。这里面包括了很多方面的组成部分:传感器忽然变换器、信号调理设备、数据采集卡(或装置)、驱动程序、硬件配置管理软件、应用软件和计算机等。
采用不同模式的传感器及变换器来有效的测量其内在的物理量值,进而通过一定的转换方式将其变为电信号;信号调节设备能够在控制区域范围内对相应的电信号进行加工操作,将其转为能够满足其它相应设备需求的模式,进而使计算机能够获取有效的数据量值;对于系统内部的软件设备而言,其主要功能在于测量全局系统,在测量的过程中对数据参数量值进行相应的分析。对于目前市面上的传感器和变换器种类而言,其种类繁多,可以在一定的使用程度上直接与不同形式的物理量值进行联系,与此同时,将DAQ系统内部不同模式的物理量值转化为相应的电信号。在对自动模式下的测量系统进行设计的前期阶段,需要对测量对象及需求进行详细分析,进而选择最佳模式的传感器和变换器。
对于系统内部使用的采集设备而言,目前市面上种类多样,但不同模式的数据采集卡所对应的功能也存在相互差异性。本文将采用插入式数据采集卡,将其在可操作控制的区域范围内插入至相应的PCI 槽端。与此同时,对于PXI的数据采集设备而言,其优势在于能够在内部插入多个采集卡,这样相对于无形中增大了设备的PCI插槽;对于采用不同模式的总线设备而言,其内部组成包括并口、串口、USB口等;实际上大部分的设备一般也能够在一定使用程度上采用GPIB等总线与相应的系统设备连接,进而有效的实现数据采集。
数据采集卡的选择
对于目前市面上的数据采集卡而言,其种类不同,功能间也存在一定的差异性,因此该小节将详细分析本文使用的数据采集卡。
概述与应用
对于NI PCI-6221而言,其主要功能在于可以提供安全有效的数据信息采集功能。该模式的数据采集设备可以与NISCC信号调节模块相互结合,进而通过理想方式下的测量形式对传感器系统内部的量值进行有效的测量,数据测量的速度能够达到250kS/s,与此同时,其数据量值信息也可以通过相应的外部量值进行采集和转换。
NI PCI-6221特点
对于NIPCI-6221模式的数据采集卡而言,其能够在一定的使用状况下确保流入信号的完整性,从而增强数据信号的精准度。该模式的采集卡能够通过一定应用形式检测到输入量值4μV区域范围内的变化,进而有效的提高使用者的精准度。与此同时,在保证原有功能的基础上最大程度降低数据信号的误差量值,该采集卡内部加入了不同形式的技术模块,如防温漂移电路等。其优势在于可以在相应的使用状况下提供不同形式的信号连接方式,主要包括8个仿真输入信道模块以及16路非接地端仿真输入信道等。
技术参数
表 2-1 NIPCI-6221 数据采集卡技术参数
产品 | 模拟输入 | 采集率(S/s) | 输入分辨率(位) | 最大输入范围(V) | 最小输入范围(V) | 输入量程(档位数) | 模拟输出 | 输出分辨率(位) | 数字I/O |
PCI-6221 | 16SE/801 | 250k | 16 | ±10V | ±200mV | 4 | 2 | 16 | 24 |
见表2-1是NIPCI-6221的技术参数,另外它还具有:
- 支持NI-Mcal模式的校准参考功能;
- 支持NI-DAQmx 软件、硬件不同配置功能下的数据测量;
- 支持NIST-校准证书验证功能;
- 支持不同模式下的数据信号模块选择。

图 2-1 NIPCI-6221模式的数据采集卡管脚图
本章小结
本章主要针对数据采集系统模式下不同数据信号采集卡进行详细分析和设计,同时选择相应的数据采集卡。与此同时,分别介绍了NI PCI-6221的功能特点和它的技术参数,及NI PCI-6221的四大优势特点。
系统设计方案
系统总体结构设计
对于LabVIEW的电路过渡过程监测系统开发而言,该系统首先通过传感器将原始高电压、大电流的输入信号转化为系统所需要的信号量值;其次对已获取的相应信号量值进行不同模式下信道选择,进而有效的控制信号的增益,且对信号中存在的干扰信号进行过滤;然后将获取的最佳信号量值通过选择的信道传输至系统操作处理模块;最后通过设备将已经操作完成的电流、电压、频率、功率因子、有功功率等不同参数进行显示,与此同时,还需要通过图形化操作来显示系统内部的不同参数结果。

图 3-1 系统总体结构设计模式图
数据采集模块设计
对于数据采集模块设计而言,其属于系统总体设计的基础部分,本文主要采用DAQ Assist(数据采集助手)所使用的埠为date,即所采集的数据输出,此模块采集的数据输出后为波形数据。不能直接用于计算,若有需要,则需利用数组模块将其变换为数组形式。
首先应从模块中将其选出,应注意的是,使用本模块之前,应先确定系统是否已安装以下软硬件:

图3-2 DAQ Assistant
LabVIEW7.x:基于 I-DAQ .x和NI-DAQmx,包括 LabVIEW7.x支援档;一个被NI-DAQmx支持,并且连接有电压信号的数据采集(DAQ)备。
接着对模块的信道选择及时间信息等进行设置,即:
(1)数据信号输入范围选取:Max:10V和Min:-10V;
(2)采用差分方式选取最佳信号端口连接,如图4-2所示;
(3)在设备的Task Timing中,设计将会选取N 个参数量值,且对不同模式的参数量值样本Read和 Rate(Hz)进行相应的输入,输入值选取1000.00,如图3-3所示。

图 3-3选择数据采集模块

图 3-4 DAQ Assistant 的信息设置
3.3 电路过渡测量程序原理及方案设计
在实际可能遇到的另一类采集与存储问题相对简单些,不需要连续采集,例如一阶电路、二阶电路中开关动作时的过渡过程,或者周期信号动态接入电路时的过渡过程等。此时只需要使用一个带触发的采集函数,采集N个样本并存储,即可实现这个目的。本设计利用 LabVIEW 软件中采集模块的触发功能,对其触发采集的条件进行设置,满足自身所需采集范围的要求。然后利用数据存储模块将所采集的数据存储后进行分析,便完成了过渡过程的采集。
3.4本章小结
本章主要讲述了虚拟仪器系统总体结构设计和数据采集模块的设计。详细的介绍了labview电路过渡过程监测系统中,系统是如何输入信号与接收信号。同时,以DAQ Assist为例的数据输出,需要的软硬件条件。电路过渡过程测量程序设计中如何利用labview软件的触发功能,对过度过程的采集。
系统程序设计
基本电路参数测量的设计与实现
电路参数的测量分为直流电路和交流电路参数的测量,直流电路参数的测量相对比较简单,本设计主要介绍交流电路参数的测量。对于交流电路参数测量模式而言,通常情况下,其主要在正弦稳态激励状态下,通过一定的测量模式对电路中的不同参数量值进行相应的量值获取,如电压、电流的有效值等。
设计思路及其算法
对于基于LabVIEW的电路过渡过程检测系统开发而言,其主要采用积分方式进行相应的量值测量。按照电路原理中的定义,若

则电路的平均功率为:
(4-1) 式4-1中,U表示电压有效值、I表示电流有效值,ϕ表示相位差。
对比周期信号x(t)和y(t)相关函数
(4-2)
基于上述的公式,P表示有功功率值,其不同模式下的相关参数为:
视在功率:
S=UI (4-3)
无功功率:
Q=UI sinϕ (4-4)
功率因数:
(4-5)
另外,S,P 与Q之间的关系为
(4-6)
在数据采集环境下,电压、电流都是离散的数据点,假定已经采集了整周期个数据样本n,则有:
(4-7)
与此类似,根据自相关的定义,也可以导出求解U,I的方法:

(式4-8)
通过上述相应的计算,可知系统的阻抗可以表示为:
(式4-9)
程序框图
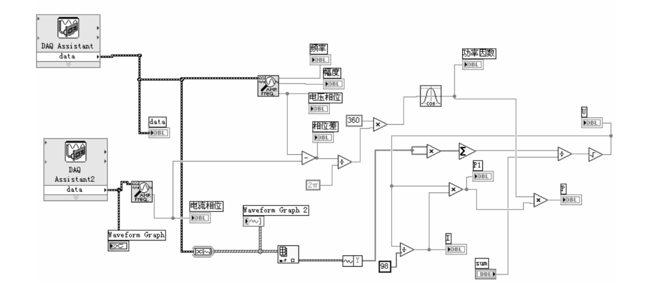
电压、电流及功率的测量根据公式(4-1)、(4-7),有框图4-1。
其中,U、I、P 为被测参数。实验时所用电路为如图 3-2 所示 RLC 串联电路,R 由万用表测得为已知电阻。信道 1 采集的为电路两端电压信号,信道 2采集的为电阻两端的电压信号,流过电阻的电流即为电路电流 I,且相位与电阻两端电压相位相同,由此可得到电路电压与电流的相位差,求出功率因数进而可根据公式(4-1)得到整个电路所消耗的功率。
其框图对应前面板由图4-1所示
图4-1 基本电路参数测量框图
图4-2 基本电气参数测量前面板
电路过渡过程测量的设计与实现
本设计以图4-8 的 RC 串联电路为例,假定uC为单位阶跃信号,在t=0-时刻,uC(0- )= 0,uR(0-)=0。由于电容电压不能突变,所以t=0 时刻,uC ( 0 ) =0,而uR(0 )=1。当t →∞时,有uC(∞)→1,而uR(∞)→0。只要电路的时间常数τ = RC 很小,一般认为,经过 3~5τ后。过渡过程就已经结束。如图 4-8 所示,uR是输入电压uS对时间的导数,是一个前沿陡峭且呈指数规律下降的,宽度3~5τ ,幅值为 1 的脉冲。


图 4-3 微分电路
图 4-4 为该程序前面板触发采集部分,采样率设置为 500kHz,样本数只需要 25 个左右。在 trigger type 项选用了模拟信号硬件出发方式,并且分配了 2个数据点给预触发(pre trigger),用上升沿触发,触发通道为 0 通道,触发电平为 0.2V。

图 4-4电路过渡测量程序前面板触发部分

图 4-5 电路过渡过程测量框图触发采集及存储模块
实际实验时,由于开关动作是触点有颤抖,以及开关下一次动作之前,还需要给电容放电,使其恢复到初始状态等原因,无法采集到实际数据。
本章小结
本章讲述了基本电路参数测量的设计与实现,在设计思路中运用到的公式及步骤,在电路过渡过程测量设计中,以RC串联电路为例子,通过对阶跃信号周期变化,系统发生突变,实现过渡过程的完成。
总结
虚拟仪器技术主要是通过一定的虚拟化模式将系统硬件需要实现的部分功能通过软件形式来表达,通过相应的软件设备来获取不同的参数量值,进而实现不同的系统功能控制,降低系统应用成本。对于传统模式下的电气参数量值测量设备而言,其体积庞大,模块固定、扩展性差、升级维护复杂等弊端,本文通过虚拟仪器技术将其转化为以软件为核心的测量模式,进而通过强大的计算机的计算、存储等功能实现实质性的改变。在虚拟仪器系统中,软件是整个系统的内在核心部分,使用者能够在相应的设定条件下通过软件的更改来实现不同模块的功能控制,降低生产成本,提供系统性能。
本文通过对系统内部的参数量值进行了详细的分析和研究,叙述了于 LabVIEW 软件的具体应用模式,且通过不同的量值实现相应的电路参数测量,对系统软件进行了调试与实验,使其能达到设计要求。由于自身知识掌握程度的不足,本设计仍有不足之处:
(1)在实际测量中,有时候会由于信号过微弱,使得所收集到的参数存在一定的误差,所于需要进一步的学习和了解
(2)对于电路过渡过程测量的知识掌握不全面,还需要更一步的学习和提高。
(3)LabVIEW不仅作为一种开发环境,其还是计算机系统的一种较为严格的编程语言,想要在一定的应用层上最大限度的实现其优势,需要强化自身知识体系,建立完备的知识逻辑。
参考文献
[1]李伟 丁长路. 压电薄膜电滞回线自动测量系统设计[D]. 重庆大学新型微纳器件与系统技术国防重点学科实验室, 2018.
[2]夏露. 一种经硬脑膜的视皮层电刺激装置的设计与实验研究[D]. 重庆大学, 2009.
[3]董晓亮. 分布式纱线瑕疵在线检测系统的初步研究[D]. 天津大学, 2009.
[4]杨焕彩. 基于LabVIEW的流量计标定系统研究[D]. 西北农林科技大学, 2009.
[5]王苏敬 阎兆允 刘冰 康旭 郭旭刚. 基于虚拟仪器的电路板单板测试系统[D]. 铁道机车车辆, 2014.
[6]孙马驰. 车用压力传感器自动化校准系统的设计[D]. 中国计量学院, 2014.
[7]王敏芳. 移动智能网性能管理若干关键技术的研究与应用[D]. 北京邮电大学, 2009.
[8]倪瑞萍. 应用DAQmx测量交流电路参数[D]. 中国科技信息, 2009.
[9]孟繁鑫. 基于GPRS的配电网远程数据采集系统[D]. 沈阳工业大学, 2012.
[10]边亚辉. 汽车DAB按响力及气体发生器电阻功能检测技术研究[D]. 长春工业大学, 2017.
[11]谢鑫. 船舶管路泄漏实验台架的设计与实现[D]. 重庆交通大学, 2011.
[12]高书凯. 基于虚拟仪器的内燃机振动测试分析系统[D]. 昆明理工大学, 2008.
[13]聂志刚. 工业控制系统的现状[D]. 科技广场, 2007.
[14]方永强. 湖南拓维手机动漫发展策略研究[D]. 中南大学, 2011.
[15]任国栋. 基于NI平台的波束形成声源识别研究[D]. 合肥工业大学, 2009.
[16]高金.教学管理中提高数据采集效率的研究与实践[J];华北水利水电学院学报(社科版);2018年02期 [17]许万祥.数据采集和转换在财政审计中的应用[J];中国审计信息与方法;2017年08期 [18]陈倩诒.快速数据采集及处理技术[J];电子元器件应用;2017年06期 [19]邓重一.数据采集与处理系统中的干扰问题及解决方法[J];电工技术杂志;2017年01期 [20]何健.多通道电生理系统设计中的数据采集与存储[J];工业控制计算机;2018年05期 [21]张江林.模拟音频芯片在数据采集二次通讯中的应用[J];控制工程;2015年S1期 [22]LMS SCADAS Mobile便携式数据采集前端[J];振动与冲击;2016年05期 [23]李威宣.通用数据采集卡的驱动方法及数据采集[J];武汉理工大学学报(信息与管理工程版);2017年05期
以上是毕业论文大纲或资料介绍,该课题完整毕业论文、开题报告、任务书、程序设计、图纸设计等资料请添加微信获取,微信号:bysjorg。
相关图片展示:


