基于STM32的离线支付设备设计毕业论文
2020-04-12 09:04:02
摘 要
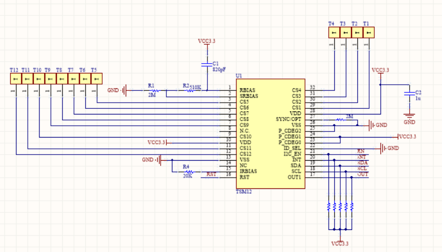
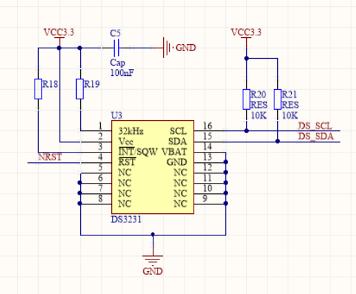
为了解决日常人们的支付需求,和满足人们对离线支付的高速读写、稳定、安全、快捷和高效的要求,本文设计了一款基于ST公司的STM32芯片的离线支付设备。本设计使用STM32微控制器和MD5加密算法技术实现通过时间戳来验证密码做到离线支付的功能。系统选用STM32F070CBT6作为主要控制器,六位数码管显示时间与输出的验证码,WT588C语音芯片实时语音播报,TSM12触摸键盘输入参数,DS3231时钟芯片来记录本地时间,MD5哈希加密算法解密验证码,同时在KEIL-MDK的软件开发平台上,开发支付系统的软件程序,实现用本地时间对输入验证码解密,将结果以脉冲形式输出。
设计结果能完成离线支付的基本功能,当用户输入验证码,可对比时间判断验证码的正确性,从而达到离线支付的要求。并且可以通过管理员模式调节脉冲输出,当支付成功后,输出设定的脉冲。
关键词:离线支付;STM32;触摸按键;时间戳加密
Abstract
In order to solve the daily people's payment needs, and meet people's requirements for high-speed read-write, stable, safe, fast and efficient offline payment, this paper designed an offline payment device based on ST's STM32 chip. This design uses the STM32 microcontroller and MD5 encryption algorithm technology to achieve the function of verifying the password through the time stamp to perform offline payment. The system selects STM32F070CBT6 as the main controller, six digital display time and output verification code, WT588C voice chip real-time voice broadcast, TSM12 touch keyboard input parameters, DS3231 clock chip to record the local time, MD5 hash encryption algorithm decryption verification code, At the same time, on the software development platform of KEIL-MDK, the software program of the payment system is developed to decrypt the input verification code with local time and output the result in the form of a pulse.
The design results can complete the basic functions of off-line payment. When the user enters the verification code, the correctness of the verification code can be compared with the time to achieve the offline payment requirements. And can adjust the pulse output through the administrator mode, when the payment is successful, output the set pulse.
Key Words:Offline payment; STM32; touch key; time stamp encryption
目 录
第1章 绪论 1
1.1 论文研究背景 1
1.2 国内外研究现状 2
1.3 论文主要内容及章节安排 4
1.3.1主要内容 4
1.3.2章节安排 4
第2章 硬件方案设计 5
2.1 技术方案 5
2.2 硬件组成 5
2.2.1 主控单片机 5
2.2.2 数码管 6
2.2.3 触摸键盘 7
2.2.4 语音芯片 8
2.2.5 时钟芯片 10
2.2.6 硬件总图 11
第3章 软件设计 13
3.1 软件流程图 13
3.2 初始化 14
3.3 主应用入口 17
3.3.1 数字工作模式 18
3.3.2 设置模式 19
3.4 I2C通讯协议 28
3.5 UCOS II 32
第4章 全文总结与展望 34
4.1 全文总结 34
4.2 研究展望 34
参考文献 35
附录A 系统总电路图 36
附录B 元件清单 37
致 谢 38
第1章 绪论
1.1 论文研究背景
随着信息时代的高速发展,信息技术也进入了人们的日常消费中,同时人们对日常消费的支付手段的快捷高效安全要求也得到了普遍的提高。在这种环境下,支付公司已经在最近联合移动电话公司中推出了离线支付,以进一步满足用户的需求。离线交易功能只用提供卡号、有效期、CVV代码、签名,另一方在申请付款前在网络上收到用户的相关信息,属于离线交易。离线支付是指用户将终端(手机)带到消费场所进行消费时的付款使用二维码或条形码,商户使用扫码枪扫描,即可完成扫码,即使终端在调出二维码或条形码后断开网络也能实现支付。但是,这种情况很容易被罪犯利用,用户账号被盗的概率大大增加,这种付款方式不需要在线,被盗后,用户也无法及时知晓,从而大大增加了丢失财产的可能性。一些银行已经推出了这种离线支付设备,但很快就发现了严重的风险。他们表示从来不鼓励用户向商家以及任何人提供银行卡号和个人信息,并告知用户这其中存在的风险。他们认为“使用网上支付方式进行支付”更加安全,因为“通过网上支付,信用卡信息被输入到银行的网上银行,并且所有信息不被保留在商家中。”[1]银行认为,离线支付信用卡确实存在很多漏洞,会损害持卡人的利益。因此,一些银行已经停止使用离线付款进行付款,不管是什么样的业务都要保障用户的安全,而不是安全之前的方便等。但是,一些支付公司并不知道所涉及的风险,并且正在积极推动离线支付,和手机厂商联合推出二维码离线支付,这会导致用户的财产受到很大的威胁。实际上,现有的离线支付设备仍然存在很多不完善之处,允许用户在短时间内重新登录时再次登录而不输入密码;如果您知道用户帐户的付款密码,您可以轻松将相关银行卡的资金转入付款帐户,并快速将其从付款帐户转移出去。对我国而言,电子商务的发展可以提高企业的生产效率和社会竞争力,另一方面解决了市场流通领域信息不灵活,资金流转困难等问题。虽然电子商务具有广阔的发展前景,但由于各种条件的限制,中国的发展水平仍处于起步阶段。可以说,电子支付手段,即电子支付的实现,是支持电子商务行业持续健康发展的重要驱动因素之一,但是,中国电子支付的发展还存在很多问题,这些问题限制了电子支付的实现和人们使用电子支付的信心[2]。研究电子支付行业存在的问题,提出解决这些问题的方法和建议,对电子支付行业的健康发展具有重要意义。
1.2 国内外研究现状
在经济全球化的背景下,支付手段多样化和支付对象国际化的进程有着长足的发展。国际上涌现了许多具有特色的电子支付系统完全改变了传统的支付方式。
每年的315“国际消费者权益日”[2]每个行业都会暴露消费者对网络购物行业真假广告的投诉,这也是虚拟交易中不可回避的问题。当然,就电子支付的整体实用性而言,我们无可置疑,伴随着我国科学技术的进步。人民生活水平不断提高,人们的消费观念逐渐改变。从最早的邮局汇款到目前的网银,移动转账和第三方平台支付,这些变化代表了数字时代的到来。随着淘宝网的成功,马云代表了一代中国人的骄傲,让支付宝和三方交易平台走向一个新的高度,不仅让电子支付达到了新的高度,同时,也带动物流业等其他行业的发展。电子支付不仅直观地展现了电商时代的发展和速度,也带动了一批年轻人迈向成功的方向。中国工商银行,中国建设银行等大型商业银行开通了网上银行和网上银行,让客户办理转账,账户,查询,投资,资金管理等涉及电子货币转账业务无需出门。它不仅安全稳定,而且操作简单,可以让更多的老年朋友可以在任何时间和地点处理他们的业务,所有这些都体现在电子支付的价值中。电子支付的发展也是地球零距离的真正体现,因为电子商务通过亚马逊,阿里巴巴等国际领先的渠道,带动不同国家之间的贸易和文化交流。外国人也在等待通过电子支付交易与中国人做生意的机会,通过安全的第三方平台在中国购买廉价而优质的商品。此外,由于电子支付的发展,我们可以汇款给外国朋友或购买外国货物而不是梦想。我们可以使用快速的国际信用卡(如PayPal)进行电子支付和转账交易,几乎与国内效率相同,从而实现了我们在家就可以放眼全球市场的目的,这一切都是由于电商时代的电子支付功能。以电子支付为代表的电子货币流通不仅让人们摆脱了携带大量现金购买商品的麻烦,而且保护了人们财产的隐私,因为所有的个人商业信息都是自我保留的,即使在国外,我们再也不担心,因为他们携带太多纸币而被挟持的情况。因此,它也保护了许多外国学生在中国的财产和人身安全。因此,电子支付不仅改变了人们的生活观念,而且促进了经济的持续改善,拉动了更多的内需,解决了很多人的就业问题,也带来了更多的人的安全感。数字化电商时代引领着世界人民[5]。
日本作为移动支付之父,早在2004年就全面推广了NFC支付方式,出现了近场合远程支付方式,在发展了十几年后,日本手机支付的普及率远远超过了美国和欧洲其他国家。 它已经形成了一个非常成熟的商业模式并推动了日本互联网的发展。在日本,手机购买几乎全部通过运营商自己购买的,这使得手机的标准非常高,所以很多行业应用和支付模块都可以在手机主流上有效运行,极大地促进了日本手机支付文化的发展。
北美的银行卡用户数量几乎占电子商务交易量的65%。 虽然美国是互联网的发源地,但其后续技术的发展速度不会比中国快。据调查显示,美国人在目前手机支付发展仍处于适应阶段,越来越多的使用信用卡支付,当然除了消费者的长期消费习惯外, 另一方面,用户的长期消费习惯也可以说明国外移动支付的发展尚未达到爆发的趋势[16]。
以上是毕业论文大纲或资料介绍,该课题完整毕业论文、开题报告、任务书、程序设计、图纸设计等资料请添加微信获取,微信号:bysjorg。
相关图片展示:








        
            
