应用于医疗仪器的自动化测试系统电路设计毕业论文
2020-04-11 17:49:00
摘 要
随着科学技术的不断发展,医疗仪器的自动化测试系统在生产中发挥着越来越重要的作用,通过医疗仪器的自动化测试系统可以缩短医疗仪器的研发周期,有助于完成医疗仪器的可靠性测试工作,从而大大提高经济效益。
本文首先研究了国内外自动化测试系统现状,再对本次设计的医疗仪器的自动化测试系统的需求进行深入挖掘,设计了应用于医疗仪器的自动化测试系统电路。该电路系统包括信号调理电路、电流转电压、模拟信号转数字信号接口电路设计、数字信号转模拟信号接口电路设计、恒流源电路设计、输入输出驱动设计、模拟开关切换电路设计、电流监控电路设计、下位机和上位机进行交互,使用该自动化测试系统可以自动测试并验证测试结果是否合格。与现有测试工装相比,本设计完成的测试系统可实现自动测试,测试工作效率高,应用方便,小巧便携,价格低廉。
本文详细介绍了该自动化测试系统电路设计的整体框架流程、各模块的实现原理以及系统硬件设计和软件设计。之后设计电路原理图和PCB,制作电路板,完成各个模块调试、系统联调等工作。
根据系统联调结果,该系统成功实现了电压采集、电流监控、恒流输出、控制继电器、下位机与上位机进行交互等功能。在误差允许范围内,本文所设计的医疗仪器的自动化测试系统能够满足功能和性能上的要求。
关键词:STM32;ADC;DAC;通讯接口;嵌入式系统
Abstract
With the continuous development of science and technology, the automated testing system of medical instruments is playing an increasingly important role in production. Through the automated testing system of medical instruments, the design cycle of medical instruments can be shortened and the reliability of medical instruments can be completed. Test work, thereby greatly improving economic efficiency.
This thesis first studied the status quo of automated test systems at home and abroad, and further explored the needs of the automated test system for medical instruments designed this time, and designed an automated test system circuit for medical instruments. The circuit system includes signal conditioning circuit, current to voltage, analog signal to digital signal interface circuit design, digital signal to analog signal interface circuit design, constant current source circuit design, input and output drive design, analog switch switching circuit design, current monitoring circuit design, the lower computer and the upper computer interact, using the automated test system can automatically test and verify the test results are qualified. Compared with the existing test fixtures, the test system completed in this design can achieve automatic test, high test efficiency, convenient application, compact and portable, and low cost. This thesis describes in detail the overall framework flow of the circuit design of the automated test system, the realization principle of each module as well as the system hardware design and software design. Later design the circuit schematics and PCB, produce circuit boards, complete the debugging of various modules, system joint adjustment and other work.
According to the results of the system joint debugging, the system successfully achieved the functions of voltage acquisition, current monitoring, constant current output, control relay, and interaction between the lower computer and the upper computer. Within the allowable range of error, the automated test system for medical instruments designed in this thesis can meet the functional and performance requirements.
Key Words:STM32; ADC; DAC; communication interface; embedded system.
目 录
第1章 绪论 1
1.1 论文的研究背景 1
1.2 论文的目的和意义 1
1.3 自动化测试系统国内外现状分析 2
1.4 社会效应和政策支持 2
1.5 主要内容和章节安排 3
第2章 医疗仪器的自动化测试系统方案设计 4
2.1 医疗仪器的自动化测试系统总体方案设计 4
2.1.1 设计的目标 4
2.1.2 方案论证 5
2.1.3 系统组成及工作原理 6
2.2 主要器件选型 7
2.2.1 MCU 7
2.2.2 运算放大器 7
2.2.3 模拟开关 7
2.2.4 信号调理模块 8
2.2.5 继电器 8
2.2.6 接口芯片 8
2.2.7 输出 9
2.3 可行性分析 9
第3章 医疗仪器的自动化测试系统硬件设计 11
3.1 电路原理图设计 11
3.1.1 电源电路设计 11
3.1.2 STM32单片机最小系统 12
3.1.3 信号调理电路 14
3.1.4 电流监控电路 15
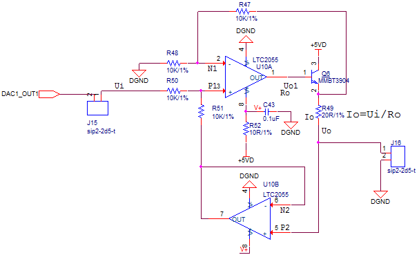
3.1.5 恒流源电路 16
3.1.6 继电器驱动电路 18
3.1.7 蜂鸣器驱动电路 19
3.1.8 模拟开关切换电路 20
3.1.9 线缆检测电路 21
3.1.10 通讯接口电路 21
3.2 PCB设计 23
第4章 医疗仪器的自动化测试系统软件设计 26
4.1 下位机软件设计 26
4.2 上位机软件设计 27
第5章 系统测试与调试 30
5.1 系统测试 30
5.1.1 ARM处理系统测试 30
5.1.2 模拟开关切换及电压采集测试 31
5.1.3 信号调理电路测试 31
5.1.4 电流监控测试 33
5.1.5 恒流源输出测试 33
5.1.5 恒压输出测试 35
5.2 系统联调 36
5.3 数据误差分析 39
5.4 系统调试结论 39
第6章 总结与展望 40
6.1 总结 40
6.2 不足与展望 40
参考文献 41
致谢 42
第1章 绪论
1.1 论文的研究背景
当今科学技术日新月异,医疗仪器的生产制造已离不开现代测试技术与虚拟仪器技术,实现医疗仪器生产制造技术革新的重要环节是提高测试效率。目前医疗仪器的自动化测试技术的发展已经成为工业自动化的重要组成部分,医疗仪器的自动化测试系统与一般的测试系统相比,具有可外接测试工装可进行二次开发、测试速度快且结果可靠、可测多种类型的信号、信号处理能力强、能够实现对相关信号参数的全自动测量、能够对被测对象进行控制等特点,在医疗仪器领域快速得到应用,有助于医疗仪器的研发。
随着虚拟仪器技术在工业自动化领域的广泛应用,虚拟仪器具有强大的硬件集成和软件开发迅速等优点,能够高效的建立不同环境、不同功能、不同规模的系统[1]。用户能够在虚拟仪器提供的平台上按需要设计测试系统,定义需要的硬件功能。虚拟测试技术能根据实际情况对硬件软件结构和设计模式的选择[1]。
医疗仪器的自动化测试系统早已投入工业生产领域中,并逐渐取代传统的人工测试,它一般通过结合计算机技术和网络通讯以及外部电路来实现[2]。它具有能自动完成信号激励、信号采集、控制被测对象、对数据进行分析、处理、保存等优势,能显著提高测试效率和质量,实现测试的自动化。
1.2 论文的目的和意义
医疗仪器的发展代表着社会的现代化水平,医疗仪器是仪器仪表中的高端科技产品,同时也是健康监测、生命安全和社会发展离不开的重要手段之一,发展新型的、高精度的、小型的医疗仪器设备将是当今医疗器械产业发展的新趋势。
医疗仪器电路板是保证仪器性能的关键部分,具有功能强、误差小、可靠性高、干扰小、噪声低等特点。医疗仪器的可靠性测试面临着挑战,医疗仪器的待测信号种类多,检测信号的精度要求高,测试数据需要记录,而且在测试过程中需要测试系统控制被测对象才完成对应的性能的测试与功能验证。因此要求测试人员具有更高的技能,必须充分掌握各种测试技术,需要完成大量的可靠性测试工作,提高测试效率和可靠性就显得十分必要了。
研究出适合于高端医疗仪器的快速多路自动化测试系统可以减少人力成本,能保证测量结果可靠,显著提高测试效率,还可以在一定程度上帮助人们提高生产效率[3],提高医疗仪器的可靠性,能大大减少仪器因出现故障从而损坏其它设备的机率,由此带来的经济效益更也是显而易见的。本课题的主要目的就是设计一个多路采集测试工装,用于待测试电路的功能及性能测试,并快速导出测试结果。
1.3 自动化测试系统国内外现状分析
国外很早便在自动化测试系统领域投入了大量人力和财力,通过一代代不断尝试创新和突破,取得丰硕研究成果。国外自动测试系统(ATS)正朝着通用化、标准化、网络化和智能化的方向迈进[4]。美国国防部(DoD)计划1995~2030年,淘汰或更新现有ATS,研制下一代NxTestATS。NxTestATS是通用自动测试系统的最新发展方向,并将成为新一代自动测试系统的标准[4]。体现在软件模块可以重用,仪器设备研发周期短、开发成本低、易于升级和扩展、具有通用性和开放性。国际测试界提出新的目标是将建立自动测试系统体系结构,实现测试程序的移植和互操作性,实现仪器硬件接口标准化和软件接口标准化。
国内测试技术也取得了很大的发展,现在已采用了模块化和标准化的设计体制[5],目前已经成功进入标准化设计阶段,也采用了先进的计算机I/O总线标准和仪器总线、数字化总线相结合的标准,但是国内自动测试系统的基础水平较差,对系统的开放性、通用性等方面缺少考虑,设计时缺乏对可测试性和规范化的要求。
1.4 社会效应和政策支持
国家近年每年都对医疗仪器行业投入大量人力和财力,大力推动国产医疗设备发展应用,随着“健康中国2030”、“中国制造2025”作为国家战略全面推进,医疗器械零售业态、医疗康复市场都将迎来巨大的增长,随着国家支持力度的不断加大,中国医疗器械行业也将得到进一步发展。
本次设计的自动化测试系统应用在医疗仪器领域,有助于保证医疗仪器性能的可靠性,在推动人类医疗仪器的发展发挥了重要作用。该自动化测试系统稳定性好、能够快速响应、应用方便,设计模块化、采集信号精度高、测试功能完善、自动化程度高、系统可靠性高[6]。本次设计完成并调试成功之后,应用在医疗仪器生产阶段,可缩短医疗仪器研发周期,提高产品可靠性,有助于完成医疗仪器认证。该系统具有体积小、功能完善、使用方便的优点,使用时,可根据不同需要选择相应模块接口,实现信号快速测量与控制,从而提高产品生产效率。
1.5 主要内容和章节安排
本文设计主要是基于ARM处理器和LabVIEW软件的医疗仪器自动化测试系统设计,主要内容是以STM32 F429处理器为核心,完成对应的外围电路设计,实现电压采集、电流监控、恒流输出、控制继电器、与上位机进行交互等功能。
本论文章节安排如下:
第一章 绪论
以上是毕业论文大纲或资料介绍,该课题完整毕业论文、开题报告、任务书、程序设计、图纸设计等资料请添加微信获取,微信号:bysjorg。
相关图片展示:









