基于NB-loT技术的空气质量检测系统设计毕业论文
2020-04-10 16:04:53
摘 要
Abstract
In traditional agriculture, due to abnormal environmental parameters such as pressure, temperature, humidity and carbon dioxide content in the greenhouse, events that cause serious losses often occur. For this reason, management personal need to frequently go to the greenhouse to check the environmental parameters. This greatly increased the amount of labor and raised labor costs. At the same time, there are problems that cannot be discovered and solved in a timely manner. Based on the actual of agricultural production, this project has studied and designed an environmental parameters inspection system based on NB-IoT technology which can realize the automatic detection of air temperature, humidity and carbon dioxide in greenhouses, allowing managers to view internal conditions in greenhouses through computer networks at any tine. For sudden changes in parameters such as abnormal changes, the system has a timely alarm function. It can be expected that the application of the system in agricultural greenhouses can not only reduce labor, improve the quality of crop products, but also reduce or even avoid the loss of agricultural production due to drastic changes in environmental parameters, so this study has a greater practical value and economic benefits.
In the design, through the analysis of actual demand for monitoring and controlling environmental parameters of agricultural greenhouses, the overall framework of the networked detection system based on NB-IoT technology was determined, and the communication circuit design and production of the NB-IoT system and the Internet of Things management platform were completed. And the system functional software was developed. Through the joint debugging with the existing air quality detector, the function of transmitting the environmental parameter data collected by the air quality detector to the NB-IoT platform through the wireless communication module is realized. After the user logs in the website, the user can see the change of environmental parameters in the greenhouse in real time, which is very quick and convenient.
Keywords: greenhouse environmental parameter detection; internet of things; BC95-B5; NB-IoT platform
目录
第1章 绪论 1
1.1课题研究背景及其意义 1
1.2 国内外研究现状 3
第2章 系统总体方案设计 5
2.1 系统功能分析 5
2.2 系统硬件设计方案 5
2.3系统软件设计方案 7
第3章 系统硬件设计 9
3.1 STM32采集数据电路设计 9
3.1.1电源模块 9
3.1.2传感器模块 10
3.1.3 MCU模块 11
3.2 无线数据传输电路设计 11
3.2.1 BC95模块综述 11
3.2.2 BC95模块主要性能 12
3.2.3 BC95模块接口电路 13
3.2.4 BC95-B5主要引脚描述 13
3.4.5 工作模式 14
3.4.6供电电路 14
3.4.7 复位电路 15
3.4.8省电技术 15
3.4.9 USIM卡接口电路 16
3.4.10网络状态指示灯电路 17
3.4.11 天线接口电路 17
第4章 系统软件设计 18
4.1 设备初始化 18
4.2设备联网 19
4.3上传数据 19
4.4下行数据传输 20
第5章 设计成果展示 23
5.1 硬件设备 23
5.2 软件程序 23
5.3 数据显示 24
第6章 总结与展望 25
6.1总结 25
6.2 展望 25
参考文献 26
致谢 27
附录 程序清单 28
第1章 绪论
1.1课题研究背景及其意义
随着网络通信技术和传感与检测技术的发展,无线传感器网络逐渐发展起来,目前已经成为了研究热点。相比于传统的传感器,无线传感器网络具有体积小、覆盖范围广和费用低等突出优点,因此它的适用范围十分广泛,得到了许多公司和科研机构的青睐。现在,为大家所熟悉的无线传输技术主要有WIFI、蓝牙、ZigBee等,而NB-IoT(Narrow Band Internet of Things,窄带物联网)技术作为一种新兴技术,具有许多优势,包括:广覆盖、低功耗、多连接和低成本等。NB-IoT可以应用于许多行业,如远程抄表、智慧农业、智能停车等。全球多个运营商正在开展NB-IoT研究,为其商用做准备。未来,物联网的全部产业链价值将达到万亿级别,全球物联网连接数将达到千亿级别[1],NB-IoT技术的应用,将会进一步满足蓬勃发展的物联网业务的需求。
自从20世纪70年无线通讯技术出现,并慢慢应用在各行各业,人与人之间传递信息的方式变得更加快捷。根据不同的需求,无线通信技术的种类也越来越多,接下来将重点描述NB-IoT技术和几种应用较多的通信技术,如:Wi-Fi、蓝牙和ZigBee,并通过对比的方式来说明NB-IoT技术的特点。
(1)NB-IoT通信技术
窄带物联网(NB-IoT)是由3GPP提出的用于智能低速率应用的数据感知和采集的大规模低功耗广域(LPWA)技术。NB-IoT构建于蜂窝网络,可直接部署于GSM网络,UMTS网络或LTE网络,降低了NB-IoT的建设成本,只消耗大约180kHZ的带宽[2]。它具有以下四个特点:
1)低功耗
使用省电模式(PSM)和扩展非连续接收(e-DRX)模式,可以在NB-IoT中实现更长的待机时间。在省电模式下,不能上传数据,使终端长时间深度休眠以实现节电。在空闲模式下,可以延长休眠周期,减少了启动次数。理论上来看,使用锂亚硫酰氯电池可以支持模块工作十年而不需要充电。根据TR45.820的仿真数据,如果耦合损耗为164dB,同时使用PSM和e-DRX,如果终端每天发送一个 200字节的消息,则5Wh电池的使用寿命可以达到12.8年[3]。
2)广覆盖
根据TR45.820的仿真数据,NB-IoT的覆盖功率在独立部署模式下可以达到164dB,在同样的频段下,比现有网络增益20dB,覆盖面积扩大100倍[4]。为了实现广覆盖,NB-IoT采用了重传和低频调制等机制[5]。
3)多连接
NB-IoT的一个扇区可以支持10万个连接,目前全球有约500万个物理站点,假设全部部署NB-IoT,每个站点三个扇区,则可以接入的物联网终端将高达4500亿个[6]。由于使用NB-IoT的应用对数据的实时性要求不高,可以容忍一定的延时,大部分设备处于PSM状态,用户使用时,再次唤醒进入工作状态,这样就可以设计更多的用户接入,增加覆盖率。
4)低成本
NB-IoT占用带宽仅为180kHZ,则不需要复杂的均衡算法,间接导致了原有带宽信道、物理层流程简化,另外较低的传输速率不需要大缓存,这三个主要因素导致了芯片成本非常低。另外由于可以部署在现有蜂窝网络中,节省了建设成本。未来随着技术的成熟和产品的规模化生产,功耗和成本有望进一步降低。
(2)Wi-Fi通信技术
Wi-Fi(Wireless Fidelity)它是一种商业认证,具有Wi-Fi认证的产品符合IEEE 802.11a/b/g无线网络规范,它是当前应用最为广泛的WLAN标准,一般工作在2.4Ghz频段。IEEE 802.11第一个版本发表于1997年,1999年加上两个补充版本:IEEE802.11/a和IEEE802.11b。IEEE802.11/a数据传输速率达到了54Mb/s,是定义在5GHz ISM频段上的规范,IEEE802.11b的数据传输速率达到了11Mb/s,是定义在2.4GHz ISM频段上规范。今年Wi-Fi技术一直在快速发展,传输速度更加快速,其中的802.11n可以使传输速率达到300Mb/s~600Mb/s[7]。
随着智能手机的普及,Wi-Fi已经广泛应用于社会生活中,许多商场、餐厅提供免费Wi-Fi。它的主要特点是:速度快,稳定性好。在室内,覆盖范围约为75米,在室外,可达到数百米。
(3)蓝牙通信技术
蓝牙是一种无线数据与语音通信的开放性全球规范,它以低成本的短距离无线通信为基础,为固定于移动设备的通信环境提供特别连接的通信技术[8]。蓝牙技术自从1994年由电信巨头爱立信公司创制以来,为满足使用的需求,不断进行优化,提出了多个版本。蓝牙规范1.0版本主要是针对点对点的无线数据传输,提出了标准版的数据传输分组格式以及分组类型。随后的1.1版本将点对点扩展为点对多点。2.0版本降低了功耗,增加带宽,简化了多连接模式。之后的蓝牙3.0版本提高了传输速率,最高可到24Mbps,4.0版本进一步降低了功耗,提出了低功耗蓝牙的概念。经过了长足的发展,蓝牙技术已经比较成熟,在短距离低速率传输方面有了广泛的应用。
(4)ZigBee通信技术
ZigBee是一种低功耗、短距离和高可靠性的局域网通信技术。ZigBee与互联网结构相同,从下到上分为五层,分别为物理层、媒体访问控制层、传输层、网络层和应用层。ZigBee无线网络的工作频率分别为868MHz、915 MHz以及2.4GHz [9],在外界环境因素干扰较小的情况下,其最大传输速率可达250kbps[10]。
经过对上面四种无线通信技术的分析比较,我们可以得到以下结论:Wi-Fi通信技术的传输速率快,稳定性好,但是需要接入以太网,协议复杂,成本高;ZigBee通信技术提供了一种低速率、高可靠性的无线通信方案,但是产品开发难度大,开发周期长,产品成本高;蓝牙技术在传输速率、通信距离等方面处于前面两者之间,但是功耗较高,以电池供电时,不能长期工作;NB-IoT技术在成本、功耗、覆盖面等方面都优于这些通信技术,对于要求远距离低速率传输数据的应用,可以更好的实现数据传输。
将NB-IoT技术和传感器技术相结合,应用在农场方面,对建造智慧农场,解放生产力有着非凡的意义。众所周知,随着大棚农业的出现,人们不再靠天吃饭,但是这也带来了一些问题,首先就是需要将大棚内的各种空气参数控制在一个稳定的范围,所以人们总是频繁地去大棚中查看各种参数,这大大增加了劳动量。尽管如此,仍然经常有因为未能及时发现参数异常而导致严重损失的事情发生。
基于农业生产的实际需求,本设计利用NB-IoT技术将传感器采集到的现场数据发送到附近的基站,然后通过基站上传到NB-IoT平台服务器,保存在数据库中。当用户想要知道大棚中温湿度和各种气体成分中,就可以登录NB-IoT网站,通过设备号,查看当前数据。不同设备号对应不同大棚,因此可以同时查看多个大棚中的数据。另外,还可以在网站上设置报警功能,当某个参数值超过正常范围的时候,可以通过短信的方式,提醒用户及时解决问题。
1.2 国内外研究现状
NB-IoT是物联网领域的一个新兴技术,目前正处于商用的初级阶段,未来有广阔的应用前景。其发展主要有以下几个阶段:2014年5月,沃达丰与华为提出NBM2M技术,即 NB-IOT的前身。2015年11月,数家全球主流运营商联合设备商、芯片厂商和相关国际组织,在香港举办NB-IoT论坛筹备会,旨在加速窄带物联网生态系统的发展,成员包括中国移动、中国联通、Etisalat、LGU plus、意大利电信、Telefonica、沃达丰、GSMA、GTI、华为、爱立信、诺基亚、高通和英特尔 [11] 。为了促进NB-IoT技术的发展和应用,六家运营商成员在全球成立了六个窄带物联网开放实验室,后来包括中国华为公司在内的许多企业也成立实验室,主要用于窄带物联网业务创新、行业发展和产品兼容验证;2016年6月16日,在韩国釜山召开的3GPPRAN全会第七十二次会议上,NB-IOT对应的3GPP协议相关内容获得了RAN全会批准,标志着受无线产业广泛支持的NB-IOT标准核心协议的相关研究全部完成。目前 NB-IOT已经进入规模商用阶段,并创造了巨大的产业价值。据估计全球蜂窝M2M模块应用的主要垂直市场总量将从9800万片的基础上增长1亿片 [12] 。
国外企业和国内企业相互合作,共同推进NB-IOT技术的发展和商用,目前我国处于世界领先地位。国内三大运营商积极布局NB-IoT,其中力度最大的要数中国电信,在2017年六月底,中国电信通过升级31万个基站,建成了全球最大的NB-IoT网络[13]。华为公司为开发者提供了数据上传的Easy-IoT平台,极大激发了国内NB-IoT技术的应用。相信在不久的将来,会形成万物互联的局面,而NB-IoT在其中扮演重要角色。
第2章 系统总体方案设计
2.1 系统功能分析
随着我国农业改革的推进,大棚种植技术得到了更为广泛的应用,大大增加了农民的收入。但是为了保持大棚内适宜的农作物生长环境,需要农民时常去大棚查看气压、温度、湿度、CO2浓度等参数,非常费时费力。针对这个问题,我设计了一种基于NB-IoT技术的大棚环境参数检测系统,以实现大棚环境参数的远程监测。设计要求主要有以下几点:
(1)测量参数多。制约农作物生长的空气参数有很多,它们综合产生影响。另外,在不同的生长时期,可能会出现新的影响因素,所以系统要能够测量多种参数,并且能够进行扩展,以满足对新参数的检测的需要。
(2)检测精度高。因为有些参数含量可能并不高,但是会对农作物产生严重影响,所以需要进行高精度检测,即使变化量很小,也要确保可以被检测到。
(3)经济适用性强。在农田中布置电线会增加成本,所以要使用电池供电,为了让系统长时间工作而不用频繁更换电池,增加成本,就要保证该系统是低功耗的,能够长时间持续稳定地工作。
(4)系统可靠性高。系统的可靠性是衡量一个产品好坏的重要指标。在工作中,可能会受到自然影响,例如:电磁干扰,也可能会受到人为因素影响,例如:浇灌时水浸到设备。所以必须要考虑多方面的干扰原因,有针对设计,保证系统可靠性。
本系统使用多种传感器采集大棚内的各项参数,然后使用stm32微控制器处理数据,通过BC95-B5无线通信模块将数据上传到服务器。我们通过软件驱动硬件,将stm32串口接收到的数据,进行格式化,然后根据物联网平台的要求组装成报文,通过AT指令与BC95-B5通信,完成数据上传和设备管理。用户在网联网平台上就可以看到设备信息和实时空气质量。根据上述功能的分析,我进行了如下的软硬件方案设计。
2.2 系统硬件设计方案
(1)数据采集硬件方案设计
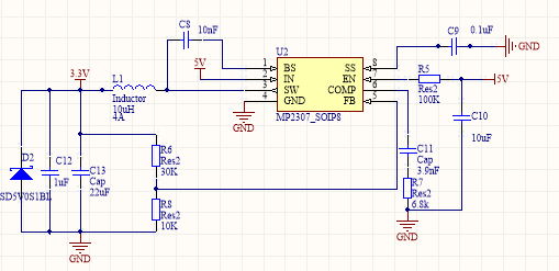
在该系统中,由MCU、温湿度传感器、多种气体传感器及其外围电路组成数据采集部分,主要用于检测空气中的温湿度、气压和CO2浓度。各传感器将采集到的数据交由MCU处理成固定格式的数据流,硬件结构如图2.1所示。


图2.1 数据接收模块
图2.1完整的显示了电路的工作流程。微控制器选用的STM32,它的供电电压范围为2.0V-3.6V,但是常用电源适配器供电为5V,所以我采用了电压转换电路进行降压,最后稳定输出3.3V,为STM32供电。我要检测的对象有温度、湿度、CO2、气压等,所以选择了对应的传感器,图2.1画出了使用到的传感器,以显示具体的工作流程。另外,我们还设计了一个输出模拟信号的温湿度传感器,需要使用STM32模块自带的ADC,将模拟数据转换为数字信号,它的启用通过程序控制。LED电源指示灯用于显示供电是否正常。各个传感器采集到的信号转换成数字信号后,STM32将数据按照一定的数据结构整合成一个报文,然后以NB-IOT无线网络的方式传输给附近的基站。
(2)数据传输硬件方案设计
以上是毕业论文大纲或资料介绍,该课题完整毕业论文、开题报告、任务书、程序设计、图纸设计等资料请添加微信获取,微信号:bysjorg。
相关图片展示:








        
            
