足底压力测量系统的设计毕业论文
2020-04-06 13:15:12
摘 要
足底压力分布知识对理解人体运动活动很重要,与机器人辅助器械的结合是一个重要的潜在应用。研究足底压力分布获得其参数可以对人体健康状况做出评估,同时可以预测某些其他疾病,因此对足底压力检测系统的研究具有重要意义。在本论文文中,设计出了一种方法可以实现可穿戴式足底压力检测系统,它是基于压力传感器的测量采集系统。选用的压力传感器是一种薄片形力敏电阻器( FSR)。将四片力敏电阻器安装在每只鞋垫的选定位置,用于记录运动过程中的离散接触力。下位机将采集并处理后的足底压力信号无线传输给上位机,显示压力波形,从而根据波形特征来进行运动识别。
设计的系统具有可穿戴、体积小、性能可靠、操作方便的特点,功能上也达到了设计的基本要求。
关键词:足底压力;压力检测;FSR电阻器;可穿戴式;Labview
Abstract
The knowledge of plantar pressure distribution is very important for understanding the movement of the human body. The combination with robotic aids is an important potential application. Studying the plantar pressure distribution to obtain its parameters can make an assessment of human health status, and can predict some other diseases at the same time. Therefore, it is of great significance to study the plantar pressure detection system. In this article, a method is designed to implement a wearable plantar pressure detection system, which is based on a pressure sensor-based measurement acquisition system. The pressure sensor of choice is a thin-film force sensitive resistor (FSR). Four pieces of force sensitive resistors were installed at selected positions on each insole to record discrete contact forces during movement. The lower machine wirelessly transmits the foot pressure signal collected and processed to the upper computer to display the pressure waveform, thereby performing motion recognition according to the waveform characteristics. The designed system has the characteristics of being wearable, small in size, reliable in performance, and easy to operate, and the function has also reached the basic requirements for design.
Key Words :Plantar pressure; pressure detection; force-sensitive resistors; wearable;Labview
目录
第1章 绪论 1
1.1研究目的及意义 1
1.2国内外研究现状 2
1.3本论文主要研究的内容 3
第2章 系统总体方案设计 4
2.1系统功能需求分析 4
2.2设计方案选择 4
2.3系统总体构成 5
第3章 系统硬件电路设计 6
3.1传感器信号采集电路 6
3.1.1传感器及其放置 6
3.1.2传感器信号调理电路 8
3.2模拟开关电路 9
3.3下位机STM32开发板 10
3.3.1STM32介绍 10
3.3.2 STM32最小系统电路 11
3.4 adc的选用 13
3.5蓝牙模块 14
第4章 系统软件设计 16
4.1下位机软件 16
4.1.1ADC的使用 16
4.1.2串口的使用 18
4.2上位机软件 19
第5章 实物调试与结果分析 24
5.1系统调试 24
5.1.1问题分析 24
5.1.2问题解决 25
5.2结果分析与结论 25
第6章 总结 27
参考文献 29
致谢 30
附录 31
附录A 31
附录B 32
第1章 绪论
1.1研究目的及意义
随着时代的变迁与社会的发展,人们越来越意识到自身的健康是无比重要的,俗话说的好身体是革命的本钱。现在的人们可不仅仅是关注肠胃、心脑等的常见疾病了,也慢慢的将注意力转向了足部与运动状态上。我们每天都要走路活动,所以我们的生活是离不开脚的。现在足浴、足疗店也慢慢的多了起来,越来越多的人们开始认识到了保护脚的重要性。了解自己的脚,并且去爱护脚也是我们保持身体健康重要的一部分。这时想了解自己的脚那就肯定得对足底压力分布有一定的认识,人们能够通过足底压力分布,清晰的了解自己脚的结构、作用与控制人的运动状态的情况。研究人员通过实验后,可以采集到大量足底的压力分布情况,通过分析对比这些数据就能够获得人体在不同状态下机能参数和生理、病理力学的参数。通常来看,过高的足底压力有时会引起许多种疾病的,所以要是想检测出哪个位置的压力过高,此时足底压力测量系统就派上用场了,它不仅可以有效的预防疾病的产生,还可以为治疗疾病时提供重要参考,很多有效的康复方案的确定也会用到采集到的足底压力的数据。因此,通过采集人体在慢走,竞走,跑步,跳跃等不同运动状态时的压力分布参数来研究足底压力的方式,在临床医学上的对患者的诊断、 病情程度的测定、 术后效果的评价、 康复研究方面等都有着重要的意义。与基于平台的测量系统(例如力盘)相比,可穿戴式接触力传感系统(例如鞋内传感器)更加便携,便于长期测量日常活动,特别是在室外环境中。 它们允许在异常步态分析,鞋类设计和地形性能方面有更广泛的应用。各种商业产品,例如Tekscan的F-Scan®, “Pedar”和脚耐磨测量系统的原型已被提出用于运动和步态监测的各种应用。近几年足底压力测量技术已经深入到多个领域,体育培训,医学治疗,生物力学,因此,研究基于压力传感器的可穿戴足底压力测量系统具有很大的实际应用价值和意义。
1.2国内外研究现状
近几十年来,社会的不断进步与科学快速发展,越来越多的足底压力测量采集方式被提了出来。它已不再是过去科技不发达时的简单目用肉眼看,然后凭着已有经验来获得。现在大多都是采用机电一体化以及图像化的显示的方法。以前只能定性地分析,到现在已经发展到了能够定量地去分析。计算机技术的普及,促进了人们对信息获取的能力,随着这些压力测量统的发展,在运动生物力学步态领域中,足部压力的测量和研究也变得越来越重要。自从1882世纪英国人贝利率先开始了对足底压力分布研究后,对步态的系统分析和广泛的临床也于20世纪50年代开始实践。自上个世纪80年代以来,步态研究越来越受到人们的重视。近二十年步态研究技术也在迅速的发展。在第十六届1997届国际生物力学大会上,步态研究论文占生物力学总数的1/3。
伴随新的一代传感器与换能器等的出现,足底压力测量技术又一次的得到了发展,足底压力的测量慢慢地开始以基于压电技术进行为主,平板式和鞋垫式压力测量系统是人们现如今能够熟练使用的。目前为止,外国研究中对鞋垫式压力测量系统的使用较为多见,而国内因为起步有些晚,处于初步阶段,技术也不是很成熟,所以使用比较多的还是平板式的压力测量系统,但是这些系统很多都是从国外进口来的产品,它们的价格昂贵,所以我们更加应该努力的奋斗,勇于创新,掌握核心技术,要拥有我们自己国产的足底压力测量系统。要说测量足底力的方法,到目前为止世界各国有很多种,比如可穿戴式足底压力测量系统,有3个部分。一是压力传感器,由鞋垫内置的传感器芯片和鞋外的传感电路构成;二是数据采集部分。三是终端显示数据波形。这种技术在医疗方面方面有着重要的应用价值, 尤其是对足底疾病治愈、矫正运动等方面有者较高的应用价值。此外,动态光学足力测量系统是一种新的能够精确测量足部的压力分布,是全世界医学专家公认的最简单有效的方法。但从近年来国内外的研究成果来看,使用瑞士Kistle测力计、美国TEKSCAN公司的F扫描力鞋垫系统和德国新公司的EMP力板系统和PeTar力鞋垫系统较多[1]。
1.3本论文主要研究的内容
本论文主要研究了一种基于STM32单片机的足底压力测量系统。系统通过足底传感器进行数据采集并处理后,采用蓝牙的无线传输方式传输到上位机,在上位机上,显示出足底压力波形。单片机系统软件采用c语言编程,主要实现的功能是对模拟开关通道的选择和切换、A/D的数据采集与转换以及单片机与上位机之间的无线通信。上位机系统是基于Labview虚拟仪器软件,开发了人机交互界面,可显示足底压力测量数据、波形等信息。论文各章内容的安排如下:第一章主要的介绍了此系统发展与应用;第二章是系统方案的设计与选择,分别介绍了系统的各个模块选用;第三章是系统硬件电路的设计,其中包括了单片机最小系统,电源电路,蓝牙模块等;第四章是系统软件设计,包括STM32单片机的C语言程序,采用G语言实现的Labview显示;第五章是系统调试与改进、软硬件联合调试,发现不足对系统设计进行改进,然后比较结果、分析得到的结论、验证系统的可行性;第六是对此次设计的总结。
第2章 系统总体方案设计
2.1系统功能需求分析
对于足底压力测量系统来说,首先要有采集足底力的传感器,之后需要对传感器采集到的信号进行放大、滤波等调理,进入下位机处理过后,最终由上位机进行显示。由于采集足底压力不只是单单针对一个点,而是采集许多个点,所以得实现多路采集。传统的足底压力测量系统通常采用的是数据采集卡,虽说设计起来简单,但是这种方式成本较高,除此之外还有很多种测量系统,例如六点式测量采集系统、平板式测量采集系统,但是由于电路多,模块多,最终使得整个系统会显得比较笨重,占据较多的空间。本次设计的目标是设计一款可穿戴式的足底压力测量系统,由于是可穿戴,所以设计时应考虑整个系统的方便、小巧与功耗等问题。
2.2设计方案选择
设计中的一个关键性问题是如何提取足底压力信息,目前通常采用FSR力敏电阻和PVDF压电薄膜这两种传感器。PVDF(聚偏氟乙烯)压电薄膜是一种新型压电材料,工作原理是利用其压电效应。当压电聚偏氟乙烯PVDF压电薄膜受到拉力或者弯曲力时,它的上下两个表面会产生大小等大、极性相反的电荷,产生的电荷和受到外力时的形变量成线性相关。通常来说,普通压电材料对压力敏感性很强,但对于压电薄膜来说,当从纵向给一个很小的外力时,横截面上会产生很大的应力,而如果对薄膜水平面上给一个同样的外力时,相比之下产生的应力会很小。因此,压电薄膜对动态应力是非常敏感。 FSR400系列是一种对压力非常敏感的传感器,它是由一种性质稳定的聚合物制成的应变薄片,随着施加的外力的增大,电阻会随外力线性减小。我最终选择了比较好用的FSR402力敏电阻器[2]。
在下位机的选择上也有多种选择,例如51系列单片机、STM32系列单片机、Arduino等。从系统功能应用考虑,最终为了体积的小巧与低功耗选择了STM32单片机。
在下位机与上位机通讯时,由于是穿戴式的测量系统,所以选择无线通讯方式。无线技术有 WIFI、蓝牙这两种最常用的。蓝牙的传输距离较短,但是传输更加稳定一些,设备小巧,功耗较低,在安全性方面也更强,而且两种方式蓝牙操作也相对简单一些,不需要懂其协议也可以使用,所以我选择了蓝牙通信方式。
2.3系统总体构成
图2.1所示是系统构成框图。整个系统是由鞋垫上的压阻传感器采集到足底压力信号,通过模拟开关行列选通而连接到具体的压阻阵列传感单元,辅以IDAC输出可调恒流,即可得到电压信号,信号通过调理电路进行调理,得到较好的信号后,传输到STM32单片机进行处理转换,经由蓝牙无线通讯方式传到上位机上显示输出函数图像以及分析数据。
上位机
蓝牙模块
USB转串口
STM32
信号调理
IDAC模块输出电流
模拟开关
足底压力传感器
- 系统总体构成框图
第3章 系统硬件电路设计
3.1传感器信号采集电路
3.1.1传感器及其放置
整个足部的足底压力分布包含更丰富的信息,但是分散的接触力分布可能足以在步行和其他运动活动中调查某些足部功能。为了用较少的力传感器收集足够的信息用于低智能模式识别,分析足底压力分布的特性以指导力传感器的放置。传感器放置位置如图3.1

图3.1 传感器分布
此次设计采用的是FSR402。它是一种稳固的的聚合物薄膜,它的电阻值是随着外界给它的压力的增大而减小。这次用到的是长尾型的FSR402。其特性及优点是:(1)作用力的范围:0.2N-20N。(2)性价比很高。(3)比较容易集成。(4)比较耐用,可以接受千万次的触碰。FSR402实物外形如图3.2所示,电阻在力的作用下特性如图3.3

图3.2 实物图

图3.3 FSR402特性曲线
在使用FSR402时,可以把它当作一个滑动变阻器。对于压力和电压的转换关系来说,将FSR402接入图3.4所示测量电路中,得到公式(3.1):
(3.1)
可以看出,随着我们给的压力的增加,输出电压也会增加。如若把图3.4中的电阻换下位置,那输出电压就会随着压力的增大而减小。测量电阻可以根据最大量程和最大限制电流来选择。

图3.4 FSR测量电路
如图3.2所示,FSR402的头部是一个圆形的,其直径Φ=5.08mm,常规厚度是0.30mm,因为我们测量的是足底压力,所以可以忽略切向力,只考虑垂直方向上的力,这时我们就需要用到FSR402的面积参数了。一般成年人的体重在50-80Kg,脚的面积约为1600平方毫米,人是有俩只脚的,所以一只脚所承受的重力差不多是身体所受引力的二分之一。通过计算,应变片面积大约为八十平方毫米,所以由此可得,一个FSR402上所受到的压力为12.5N-20N,在FSR402量程范围内,完全满足测量系统要求。
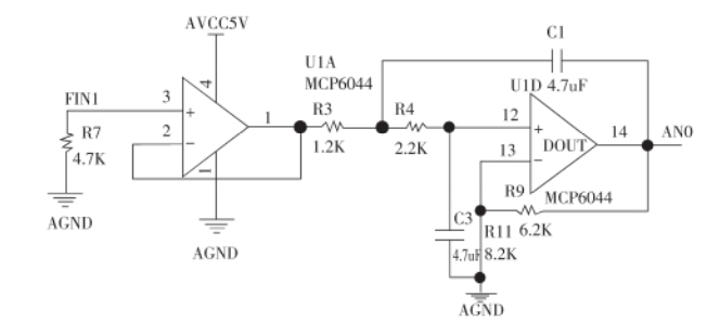
3.1.2传感器信号调理电路
一般传感器采集到的信号都是弱小的,单片机不能直接进行处理,需要经过信号调理电路进行放大、滤波等处理。
信号调理电路如图3.5所示,它包括放大电路和滤波电路。其中运算放大器选用的型号是MCP6044。其特性如下:
(1)600 nA/ 运放(典型值)(2)轨对轨输入: -0.3 V 至 VDD 0.3 V (最大值)(3)轨对轨输出:VSS 10 mV 至 VDD-10 mV (最大值)(4)增益带宽积: 14 kHz (典型值)(5)宽输入电压范围: 1.4 V 至 5.5 V (最大值)(6)单位增益稳定性(7)提供单运放、双运放和四运放封装。

图3.5 信号调理放大电路
MCP6044引脚如图3.6所示。
图3.6 MCP6044引脚图
后续的滤波电路有很多种。通常来说,在测控系统中,RC滤波器比较常用,主要有各种形式的构成一阶与二阶有源滤波电路,它们共同的优点就是结构很简单,调整起来比较方便,最后也很容易集成。此次使用的是二阶巴特沃斯低通滤波器。对于高频率的干扰信号可以过滤掉,而低频率的测量信号可以通过,增加了最终信号的稳定与准确性。
3.2模拟开关电路
模拟开关的主要作用是选择信号链路中的信号并且通过其开关的功能进行切换。它的开关功能是以MOS管的形式实现的,可以对信号线路来进行打开与关闭,从而进行信号线路的选择。由于其功能很像是普通的开关一样,但是是采用模拟器件来实现的,所以称之为模拟开关。
表3.1 CD4051引脚及功能
引脚号 | 符号 | 功能 |
1 2 4 5 12 13 14 15 | IN/OUT | 输入/输出端 |
9 10 11 | A B C | 地址端 |
3 | OUT/IN | 公共输出/输入端 |
6 | INH | 禁止端 |
7 | VEE | 负电压端 |
8 | VSS | 数字信号接地端 |
16 | VDD | 电源 |
此次设计是在鞋垫上分布了四个FSR402传感器,所以采集的信号有四条线路,这时我们需要用到四路模拟开关。查阅了相关资料后,选择了CD4051。CD4051是一种单八通道模拟电子开关,具有4个输入端以及3个二进制的控制输入端。CD4501引脚与功能如表3.1。
3.3下位机STM32开发板
3.3.1STM32介绍
相比与51系列单片机的结构简单、功能较少,STM32系列是基于专为要求高性能、低成本、低功耗的嵌入式应用专门设计的ARM内核,最常用的有F10和F40系列[3]。此次设计要考虑到低成本,低功耗,轻巧方便,所以选了STM32F103C8T6。STM32F103C8T6是一款基于ARM Cortex-M 内核STM32系列的32位的微控制器,基本的参数是:
1)是一种集成的电路;
以上是毕业论文大纲或资料介绍,该课题完整毕业论文、开题报告、任务书、程序设计、图纸设计等资料请添加微信获取,微信号:bysjorg。
相关图片展示:









