医疗仪器云端数据采集系统设计毕业论文
2020-02-19 18:59:56
摘 要
本文依托于目前物联网与云服务技术的迅猛发展趋势,结合数字医疗产业的发展方向进行了分析。现如今的生活中,随处可见人们通过APP等云产品来获取各类医疗仪器检测的身体健康指标。那对于医疗设备的开发商或管理者来说,在医疗仪器的数据检测方面无疑也提出了更高的要求,因此实时的通过云平台监测医疗仪器的运行状态、电压稳定与否等信息也显得尤为重要。
论文主要研究了目前市场上已经成熟完善的云服务商与云计算技术,通过对数据库设计以及客户端与服务器通信程序的编写,从而将从医疗仪器采集端接收到的数据发送至云平台搭建好的数据库中,对仪器进行实时的检测。
研究结果表明:医疗仪器的云端采集可以在云服务商提供的云计算服务下设计完成,并且具有相当的可行性。
本文的特色在于:硬件与软件部分并存,论文内容依托设计流程有条有理,功能基本完成,相关流程图及程序段完整清晰。
关键词:云服务;数据库;医疗仪器;通信
Abstract
Based on the rapid development trend of Internet of Things and cloud service technology, this thesis analyzed the development direction of digital medical industry. Nowadays, people can get health indicators of various medical instruments through cloud products such as APP. For the developers or managers of medical equipment, there is no doubt a higher requirement in the data detection of medical instruments. Therefore, real-time monitoring of the operation status and voltage stability of medical instruments through cloud platform is particularly important.
This thesis mainly studies the mature and perfect cloud service providers and cloud computing technology in the current market. Through the design of database and the compilation of client-server communication program, the data received from the medical instrument acquisition terminal is sent to the database built on the cloud platform, and the instrument is tested in real time.
The results show that the cloud collection of medical instruments can be completed under cloud computing services provided by cloud service providers, and it is quite feasible.
The features of this thesis are: hardware and software coexist, the content of the thesis is organized and rational based on the design process, the function is basically completed, and the related flow chart and program section are complete and clear.
Key Words: cloud service; database; medical instrument; communication
目 录
1 绪论 1
1.1 国内云服务发展现状 1
1.2 国外云服务发展现状 1
1.3 论文主要内容 2
1.4 毕业设计整体方案 2
2 数据采集硬件部分电路设计 3
2.1 基于STC89C52RC的最小控制系统 3
2.2 A/D转换模块 4
2.3 串口通信模块 4
2.4 输入电压电路 5
3 数据采集硬件部分程序设计 6
3.1 软件设计流程图 6
3.2 A/D转换模块 6
3.3 串口发送模块 7
4 PC采集端设计 8
4.1 编译环境与需求分析 8
4.1.1编译环境 8
4.1.2需求分析 8
4.2 采集端UI设计 8
4.3 连接服务器 9
4.4 读取串口数据 10
4.5 数据的处理及发送 10
4.6 日志更新 11
5 云服务器端设计 13
5.1 配置选型 13
5.1.1云服务器的选择 13
5.1.2数据库软件的选择 13
5.1.3传输协议的选择 13
5.2 服务器端需求分析 14
5.3 服务器端UI设计 14
5.4 服务器的开关 15
5.5 采集端数量的增删 16
5.6 数据的接收与处理 18
5.6.1数据库建表 19
5.6.2数据插入指定表 20
6 数据库远程连接 21
6.1 软件程序设计 21
6.2 软件运行结果 22
7 产品功能测试 24
7.1 硬件电路测试 24
7.2 PC采集端串口测试 25
7.3 C/S数据传输及数据库功能测试 26
7.4 数据库数据远程展示 27
8 结论 28
参考文献 29
附录 30
致 谢 62
1 绪论
当今社会,随着科技水平不断提高,我们每天要接收并处理各类的数据信息,同时这些信息的大量涌入也为人们带来了一系列问题,在信息的规范化管理方面也带来了与日俱增的压力。与此同时,在计算机与互联网不断普及的迅猛趋势下,对于信息管理我们有了更加智能化、更有效且更高效的方法。以往,各类的医疗仪表或工业仪表记载数据的过程繁琐、实时性较低,有时还需要人工采集,效率低且不说,还需要支付大量的工资,提高了成本却没有提高效率,在数据信息的精度方面也难免出现纰漏。自动数据采集技术的出现,虽然是利用设置好的仪器对数据进行采集,省去了这部分的人工成本,但是在数据的记录与存储上还是存在很大的问题,作为仪器的管理人员总是要在现场对设备的数据进行记录和收工存储,离真正的智能化程序还很远。随着人工智能与数据库技术的发展,这些古老的数据采集方式正在更新换代,传统的数据采集已经不能满足大数据时代下庞大的数据体系的要求,云端数据采集技术应运而生,无论是数据的采集还是存储都可以高效的完成。本次毕业设计即设计一个如此的云端数据采集系统,通过医疗仪器自动采集数据并存于云端,管理者无需在现场调试,可随时随地对云端数据库进行查看,实现真正的智能与高效。
1.1 国内云服务发展现状
近年来,我国政府发布了一系列鼓励云计算发展的相关政策,促进云服务产业的发展与应用,对云计算方面高度重视。政府部门发布了一系列的相关政策文件来支持云计算服务的发展。我国云服务行业中有阿里巴巴、百度、浪潮、中国电信和华为等著名企业,这些企业都在努力研发云计算相关项目,为我国云计算的进一步发展提供了源源不断的科技动力支持,如阿里云、天翼云等。我国在政府、交通、电信、教育等领域的信息化建设过程中紧跟世界脚步,云计算技术渗透到生活的方方面面,国家的云计算产业正处于稳步发展的阶段,各行各业同心协力,在实践中求发展。
1.2 国外云服务发展现状
美国是最早研发云计算技术的国家,拥有者全球最强大的互联网企业,耳熟能详的有微软、谷歌、亚马逊等国际领先服务商,这些互联网企业有着庞大的用户量,在全球市场中产比超过一半。近年来,云计算为企业带来了极大的发展机遇,各国纷纷看出了其随之带来的巨大的经济社会效益,重视推动云计算的发展,出台了大量的政策鼓励云计算的发展。欧盟建设共同的云计算规范,颁布相关的政策使得联盟各成员国成为了一个共同体,推动了云计算的发展。日本的IT发展程度仅次于美国,互联网产业经济在国民经济中占比很高。日本政府颁布相关政策引导云计算的发展方向,对其进行投资,也鼓励私人企业投资。多方结合共同促进云计算的发展。目前,日本的云计算服务已经运用于机关、医疗、教育等行业。
1.3 论文主要内容
本文是依托毕业设计的课题进行编写。课题的主要目的是设计一个云平台,实现云端数据采集、云端数据存储、云端数据展示,我们就可以随时随地的了解仪器运行的状态、流程记录、报警信息等。
本文分析了云计算行业国内外的研究现状,对全球范围内的云服务发展进行了大体的概述。毕业设计中硬件与软件相结合,在硬件部分完成医疗仪器的自动采集,51单片机作为下位机将采集到的电压数值发送至串口。软件部分包括采集端和服务器端,PC采集端作为上位机对串口数据读取,通过通信协议将数据发送到云服务器端进行数据库格式化存储。同时增加了一个远程连接数据库程序,作为管理者我们可以在随时随地查看医疗仪器的设备运行状态等各项信息。
1.4 毕业设计整体方案
本次毕业设计分为硬件与软件两部分,硬件作为下位机传输数据到串口,软件分为采集端和云服务器端,整体设计方案流程如图1.1所示。

图1.1 整体设计方案流程图
2 数据采集硬件部分电路设计
硬件部分利用滑动变阻器进行分压,通过TM7705采集滑动变压器上分得的电压信号,并经过模数转换将数值发送给单片机进行处理。其中由单片机的5伏Vcc端给滑动变阻器供电,单片机把转换输出的电压数据发送至串口供上位机读取。总体设计框图如图2.1所示。

图2.1 硬件电路流程图
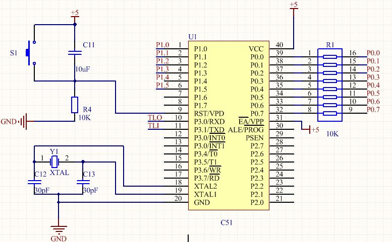
2.1 基于STC89C52RC的最小控制系统
控制系统是整个测量系统的核心,由于本次毕业设计的主体在于云平台软件的设计,因此硬件部分我选用了较为简单的STC89C52RC单片机作为下位机的控制芯片。
STC89C52RC为8位微控制器,具有低功耗、高性能CMOS的特点。为使其正常工作,需要在单片机上接复位和晶振电路构成最小系统。即在芯片的RST口接复位电路,XTAL1、XTAL2口接晶振,RXD、TXD口接串口通信模块,在P0口读取模数转换后输出的电压数据,P1口对A/D转换模块进行初始化设置。本部分具体的设计电路如图2.2。

图2.2 最小电路设计图
2.2 A/D转换模块
本次毕业设计选用的A/D转换芯片为TM7705。TM7705为完整16位、低成本、Σ-Δ型ADC模数转换器,适合直流和低频交流测量应用。它可以实现模数转换、静态存储、数字滤波、串行发送等功能,具有校准精度较高、测量能力强的特点,可满足数据采集的基本精度要求。
TM7705的SCLK接P1.0,DRDY接INT1,DIN和DOUT短接至P1.1,RESET复位接P1.2。其ANT 与ANT-前文已说明接滑动变阻器滑片端与地。连接单片机电路如图2.3所示。

图2.3 TM7705与51单片机连接电路
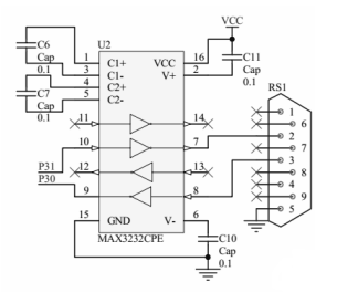
2.3 串口通信模块
串口通信是指通过数据线、地线或控制线实现外部设备与计算机之间的通信功能,按位进行数据传输的一种通信方式。该方式具有数据线少、成本低的优点,但传输速度相对并行发送较低。串口通信电路如图2.4。

图2.4 串口通信电路图
2.4 输入电压电路
本次毕业设计用滑动变阻器分压来模拟医疗仪器产生的电压数据。选用的滑动变阻器阻值为
,滑动变阻器的一端接单片机的Vcc(5V)端,另一端接地。TM7705的ANT 端接滑动变阻器滑片端,ANT-端接地。电路连接如图2.5所示。

图2.5 输入电压电路图
3 数据采集硬件部分程序设计
3.1 软件设计流程图
单片机将硬件电路中TM7705模数转换后采集到的电压数据进行读取,读取到的是二进制数值,在程序中将此二进制数值转换为十进制0-65535的字符串,一位一位的向串口发送,程序里设计为每6位发送一次,最后一位为转义字符,表换行。流程图如图3.1。

图3.1 单片机软件设计流程图
3.2 A/D转换模块
AD初始化代码:
void initADC(void)
{
unsigned char z;
ADC_CLK=1;
ADC_DIN=1;
for(z=0;zlt;40;z )
{
ADC_CLK=0;
ADC_CLK=1;
}
WriteADC(0x20);
WriteADC(0x00);
WriteADC(0x10);
WriteADC(0x40);
delay(50);
}
3.3 串口发送模块
由于本次设计中采用不断向串口发送数据的方式来实现对所测量电压的采集,并最终在PC采集端软件上显示。串口发送程序主要包括两个部分,串口初始化和串口按位传输程序。单片机将A/D转换得到的16位二进制数转换为十进制字符串发送到串口,最终发送到串口的是0-65535的十进制字符串。
(1)串口初始化函数
void init_qz() //初始函数
{
TMOD=0X20; //选择方式2
TH1=0XFD; //设置波特率9600
TL1=0XFD;
TR1=1; //打开定时器1
REN=1; //打开串口接收数据使能端
SM0=0;
SM1=1;
}
(2)串口数据接收函数
void SendByte(unsigned char dat)
{
SBUF = dat;
while(!TI);
TI = 0;
}
void SendStr(unsigned char *s)
{
int i;
for(i=0;ilt;6;i )
{
SendByte(s[i]);
}
4 PC采集端设计
4.1 编译环境与需求分析
4.1.1编译环境
框架名称:MFC 编程语言:C
开发平台:Windows 编译环境:VS2010
MFC优点:MFC以C 类的形式封装了Windows API,其中包含大量Windows句柄封装类和很多Windows的内建控件和组件的封装类,可以减少我们开发应用程序时的工作量,方便我们设计软件界面并添加相关类及绑定变量。
4.1.2需求分析
在进行采集端需求分析后,得出采集端需要具备以下功能:
- 可以连接到云服务里IP及监听的端口;
- 可以进行在云服务器中注册建表,以供存储数据;
- 可以控制发送到云端服务器的数据的频率,即采样频率;
- 串口接收下位机发送到PC串口的医疗仪器运行数据;
4.2 采集端UI设计
PC采集端软件界面设计如图4.1所示。

图4.1 采集端软件界面
4.3 连接服务器
本毕业设计是在客户端主对话框初始化函数中创建套接字、连接服务器IP和端口(端口为阿里云服务器对外添加的安全组规则及防火墙开放的端口:8000),IP为阿里云服务器公网IP。即当服务器打开时,客户端才会显示运行界面,否则弹出“连接服务器失败”。主对话框初始化函数中相关代码段如下:
m_pEClientSocket=new CEClientSocket;
if(FALSE==m_pEClientSocket-gt;Create())
{
MessageBox(L"创建套接字未成功",L"提示",MB_OK);
delete m_pEClientSocket;
m_pEClientSocket=NULL;
EndDialog(IDOK);
return TRUE;
}
//连接服务器
if(FALSE==m_pEClientSocket-gt;Connect(L"10.142.107.241",PORT))
//服务器IP为10.142.107.241,端口在宏定义中定义为8880
{
MessageBox(L"连接服务器失败",L"提示",MB_OK);
delete m_pEClientSocket;
m_pEClientSocket=NULL;
EndDialog(IDOK);
return TRUE;
}
服务器未打开时,客户端失败界面如图4.2。

图4.2 失败弹出消息框
以上是毕业论文大纲或资料介绍,该课题完整毕业论文、开题报告、任务书、程序设计、图纸设计等资料请添加微信获取,微信号:bysjorg。
相关图片展示:









