敏慧小家电销售系统设计毕业论文
2020-02-23 18:18:05
摘 要
工业经济向网络经济的转变不仅仅是一场技术革命,而且是企业战略转型与人们生活方式变化的一场变革。随着电子商务市场优势的凸显,网络经济同样也给小家电行业带来了机遇。如果说大家电承担了将消费者从劳动中解放出来、优化基础生活水平的角色,那么小家电则代表了一种更高端、更个性化的新型生活方式。随着居民生活水平的日益提高,人们对于小家电的需求也日益增大,网上购买小家电为人们提供了更多便捷,因此开发小家电销售系统是一个颇有价值的项目。
本设计旨在通过分析目前市场上的一些电子商务网站的例子,结合商家实际需求,在Windows平台下,利用JSP、网络编程、MySQL数据库等技术开发出一个基于B/S架构的敏慧小家电销售系统。而本论文首先介绍了小家电销售系统的开发背景及开发环境,然后结合作者自身的设计实践按照规范的软件开发流程进行总结,并对关键功能模块进行了详尽的介绍。
关键词:小家电,电子商务,B/S架构,MySQL数据库
Abstract
The transition from an industrial economy to a network economy is not just a technological revolution, but also a change in the strategic transformation of companies and the changing lifestyle of people. With the prominent advantages of e-commerce market, the network economy also brings opportunities for the small household appliances industry. If large appliances assume the role of liberating consumers from labor and optimizing basic living standards, small appliances represent a new, more personalized and new lifestyle. With the rising living standards of residents, people's demand for small household appliances is also increasing. Buying small household appliances online provides more convenience for people. Therefore, developing small home appliance sales systems is a valuable project.
This design aims to analyze a number of examples of e-commerce websites on the market, combining the actual needs of businesses, under the Windows platform, the use of JSP, network programming, MySQL database technology to develop a Min Hui E-shop based on B/S architecture system. This paper first introduces the development background and development environment of the small home appliance sales system, and then summarizes the standardized software development process according to the author's own design and introduces the key functional modules in detail.
Key Words:home appliances ,E-commerce, B/S architecture , MySQL Database
目 录
摘要 I
Abstract II
第1章 绪论 1
1.1开发背景 1
1.2国内小家电电子商务现状 2
1.3课题的目的、意义及主要内容 2
1.4系统实现的环境 3
第2章 敏慧小家电销售系统的分析 4
2.1系统可行性分析 4
2.1.1经济可行性 4
2.1.2技术可行性 4
2.1.3操作可行性 4
2.2系统需求分析 5
2.2.1系统业务需求分析 5
第3章 敏慧小家电销售系统的设计 8
3.1系统的总体结构功能设计 8
3.2系统详细功能设计 10
3.2.1系统前台功能设计 10
3.2.2 系统后台管理功能设计 11
3.3系统数据库设计 12
3.3.1 数据库分析 12
3.3.2 E-R图设计 13
3.3.3数据表设计 16
第4章 敏慧小家电销售系统的实现 18
4.1系统功能实现 18
4.1.1系统前台功能实现 18
4.1.2系统后台功能实现 25
第5章 敏慧小家电销售系统的测试 31
5.1系统测试目的和基本任务 31
5.2测试的方法 31
5.3测试用例 31
第6章 结 论 34
参 考 文 献 35
致 谢 36
第1章 绪论
近几年,随着我国国民消费水平的提升以及消费升级所带来的观念转变。消费者在满足了大家电相对刚性的需求之后,改善与享受型需求的小家电产品开始逐渐走俏。尤其是随着80、90后成为消费者主力以及电商消费形式的蓬勃发展,小家电体量正在不断扩大。而对于企业来说,由于网上销售小家电具有库存压力较小、经营成本低、经营规模不受场地限制等优势,在将来会有更多的小家电企业选择网上销售,并且可以通过互联网对市场信息的及时反馈适时调整经营战略,以此提高企业的经济效益和参与市场竞争的能力。所以,在这样的背景下,开发并建设敏慧小家电销售系统是一种必然的选择。
本文主要从以下几个方面对敏慧小家电销售系统的设计和实现进行论述,分别为:介绍网站开发的背景、分析国内小家电行业电子商务现状、研究此课题的目的、意义及主要内容、系统实现的环境;系统分析:从系统的可行性分析和需求分析两方面,剖析此次系统开发的可行性和目的,为系统的建设做铺垫;系统设计:以图表的形式介绍本系统的结构、功能及数据库的设计方案;系统实现:系统实现成果的展示及功能介绍;最后总结自己在设计及实现该网站时所遇到的困难以及解决方案。
本系统主要使用Webstorm以及Eclipse开发工具进行前后台开发,前端主要采用了CSS HTML对网站进行布局,使用jQuery、EasyUI等框架进行完善,后台使用JSP程序开发语言,采用MySQL数据库存取数据。
1.1开发背景
互联网的开放性催生了优势显著的电子商务系统,这种电商系统充分依赖浏览器 / 服务器的模式,借助互联网在贸易和商业领域传输各种电子数据和信息的活动,并以其为载体完成相关的金融、交易、商务活动与其他方面的综合性服务活动[1]。作为电子商务的其中一个重要部分,网上小家电销售这种新型的销售形式,具有传统的实体店销售所无法比拟的优点:一是在很大程度上使销售成本得到了下降;二是把网络作为交易平台,传统的交易方式得以改变,交易不再受时间和地域的限制;三是信息的传递更迅速,小家电新品一旦上传,消费者可以立即看到,交易也可以马上进行,从而大大提高小家电新品的扩散速度,从而提升交易量[2]。而对于消费者来说,线下商场琳琅满目的小家电商品使得在短时间内找到自己所需要的小家电较为困难,而网上小家电销售则利用其检索迅速、高效率、信息同步等优点很好的解决了这一问题。
1.2国内小家电电子商务现状
我国小家电业发展迅速,据调查显示,我国小家电领域每年以20%的速度增长,并且不断衍生出新的产品类别。据专业人士估计,竞争尚不充分的全球小家电市场有着高达11.6亿台的需求,15%~30%的利润空间。其巨大的利润空间使得小家电行业成为了全球最有吸引力的行业之一。不过,尽管市场容量巨大,但是行业的品牌集中程度却不高。据调查显示,我国生产小家电的企业超过千家,但是市场上能够见到的品牌多达300余种。而排在行业前五名的品牌,其市场占有率还不足30%[3]。
我国小家电业在面对巨大的市场和需求的同时,也面对着激烈的竞争。大家电市场的日趋饱和使得中国电器生产商将目光转投到小家电行业,尽管小家电行业的利润空间相对较大,但是在激烈的竞争中各个厂商为了获得市场,低价策略无疑会成为他们不可或缺的市场策略之一。因此,小家电业的激烈竞争将进一步压缩其利润空间。例如海尔,美的,TCL等厂家就不约而同的关注起小家电市场。
巨大的市场需求和市场前景以及日益激烈的竞争使得小家电企业不得不认真考虑如果保持市场份额,甚至是如果生存的问题。电子商务的迅猛发展以及计算机技术的日渐普及使得行业中的企业将目光集中在电子商务的营销模式当中。同时,互联网的普及也使得企业不得不考虑电子商务,因为抛弃了互联网就等于抛弃了市场,抛弃了未来。
1.3课题的目的、意义及主要内容
本课题通过实现敏慧小家电销售系统网站,为小家电企业提供了一个更为广阔的商业平台,实现小家电企业商品的网络营销;对消费者而言,可以更方便快捷的购买自己所需要的小家电商品,节省了更多的时间和精力,并且网络销售支持24小时营业,且不需要店面费用,同时消费群体十分广泛,这是实体店销售所不能比拟的。敏慧小家电销售系统的建立也使得消费者足不出户即可轻松购买到自己所需的小家电商品。
本论文详细描述了设计并实现敏慧小家电销售系统的过程,深入研究了如何运用Java和MySQL数据库技术来实现基于Web的敏慧小家电销售系统。该系统提供两种用户权限:
一种是普通用户。普通用户可实现在线浏览,通过检索或分类查看自己想要购买的小家电产品,并查看小家电产品的详细型号、参数等信息,在完成注册后可以进行添加购物车,下订单,结算后可查询订单信息并进行管理。
另一种是管理员。管理员可以查看普通用户的注册信息,也可以对商城小家电分类及小家电的商品信息进行新增、修改和删除等操作,也可以处理或查询订单信息[4]。
1.4系统实现的环境
开发平台:Windows 10
开发语言:Java、HTML、CSS、Javascript
开发工具:Webstorm、Eclipse
后台数据库:MySQL
本地服务器:Tomcat v7.0 Server at localhost
客户端运行环境:浏览器
第2章 敏慧小家电销售系统的分析
2.1系统可行性分析
可行性分析的任务不是研究如何解决问题,而是要用最小的代价在最短的时间内,确定问题定义阶段所定义的问题是否值得解决。在预定的规模内是否有可行的解,即在较高层次上以较抽象的方式进行系统分析,论证系统开发的可行性。在可行性分析的前提下进行软件开发,能减少开发软件的风险,减少花费的时间[5]。
可行性分析是决定系统是否能成功开发的重点,对整个系统的建设和开发有着重要的意义和参考价值。其主要从:经济可行性、技术可行性及操作可行性三方面进行论证。
2.1.1经济可行性
开发此系统只需要有一台电脑,并在电脑上安装Webstorm、Eclipse JEE版本、MySQL数据库等免费的软件即可,没有产生太多的花费,不需要经济方面的支持。
而对于企业来说,该系统的建立,不仅可以有更广泛的销售渠道,同时也大大降低了营销成本和人工成品,为企业带来更多的收益。所以,此系统的开发在经济上是可行的。
2.1.2技术可行性
系统采用了目前比较流行的B/S架构,前端采用html css进行布局,采用javascript进行动态交互,后台采用Java语言编写,在各种不同的操作系统上都可以运行。而开发工具主要是使用Webstorm Eclipse,这就使得代码的编写过程大大简化,更加方便快捷。数据库则是采用目前使用较多的MySQL,Java对于MySQL具有较好的支持,而且稳定性强。所以,此系统的开发在技术上是可行的。
2.1.3操作可行性
此系统是一个基于Web的小家电销售平台,性能稳定,界面美观大方,操作简便,容易上手,且系统本身对硬件设备没有太高要求,只需要一台具备浏览器的终端就可以完成整个购物过程,这就使得用户可以不受地域的限制,随时随地都能在浏览器中查看小家电商品信息,并对其进行修改或删除。整个系统采用MVC模式,降低了各层之间的耦合度,便于后期维护和拓展[6]。所以,此系统的开发在操作上是可行的。
对于企业来说,建立一个门户网站,不仅可以宣传企业的形象、产品,为企业带来更大的经济利益,更能方便企业与其客户的沟通和交流,增进双方的友好合作关系。因此,无论从经济、技术,还是操作可行性上考虑,此系统的开发都是可行的。
2.2系统需求分析
2.2.1系统业务需求分析
敏慧小家电销售系统主要有两个业务角色,即普通用户与管理员。根据对这两类用户相关活动的定制,可以确定网站的基本功能。但对业务流程进行分析时,应尽量全面的分析业务主角的活动,使系统的功能更加完整和全面[7]。
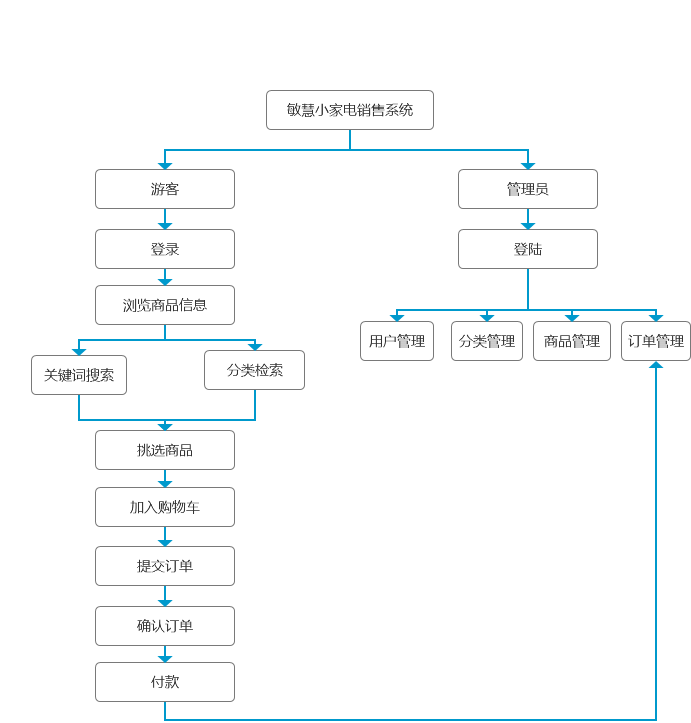
游客进入网站后,可通过关键字搜索或分类检索自己所需要的小家电商品,然后进行浏览、查看商品详情,并将自己喜欢的小家电商品加入购物车,此时,系统会检测游客是否已登录,若未登录,则提示用户前往登陆页面,若用户已注册,可直接进行登录,若用户未注册,则需先进行会员注册,注册成功后再进行登录。登录后可在购物车内选择要进行结算的商品,输入收货人地址、姓名及电话,然后提交订单,订单提交成功后等待收货信息即可。
管理员主要在后台管理部分进行操作,后台管理部分主要有用户管理、分类管理、商品管理、订单管理等功能。用户管理可直观的展现注册用户的用户列表并对注册用户进行编辑或者删除;分类管理可添加或编辑商城主页小家电商品的分类,包括一级分类和二级分类;商品管理可对小家电商品进行增加、删除、编辑等操作;用户在通过购物车生成订单信息后,管理员可对订单进行管理。
经过调查研究和流程分析,得出的业务流程图如图2.1所示:

图2.1 系统业务流程图
2.2.2系统功能需求分析
(1)前台
小家电商品搜索:根据关键词或小家电分类实现快速搜索。
小家电商品展示:展示小家电图片、名称、价格、参数、详细描述等信息。
会员注册及登录:填写会员名称及密码等相关信息后可实现用户注册,已注册用户可根据账号和密码实现会员登录并取得相应权限。
购物车管理:会员可添加商品至购物车或删除商品、更改商品数量。
订单生成:会员选择购物车中要进行结算的商品进行结算,提交订单后可生成订单详情信息。
2.后台
用户管理:查看注册用户列表并可对用户信息进行编辑、删除等操作。
分类管理:可增加、编辑、删除小家电商品的分类信息包括一级分类和二级分类。
商品管理:可增加、编辑、删除小家电商品信息,主要实现小家电商品的上架和下架操作并决定商品是否作为热门商品在首页展示。根据上架时间先后,商品会在首页最新商品区域展示。
订单管理:实现对订单信息的修改和查询以及确认处理。
第3章 敏慧小家电销售系统的设计
3.1系统的总体结构功能设计
敏慧小家电销售系统主要分为前台和后台管理两个部分。其中,前台主要用于用户浏览及购买小家电,后台则为管理员管理的部分。
(1)此系统的前台主要包括五大模块,分别为:注册登陆模块、个人中心模块、商品模块、购物车模块、订单模块。
(2)此系统的后台管理主要包括四大模块,分别为:用户管理模块、分类管理模块、商品管理模块、订单管理模块。
系统功能结构图如图3.1所示。

图3.1 系统功能结构图
3.1.1前台结构设计
此系统的前台主要实现三大功能,分别为:展示功能、购买功能、用户功能。展示功能主要包括热门商品及最新商品的展示、商品分类的展示、商品详细信息的展示;购买功能主要包括将想要购买的小家电商品加入购物车、提交购买的订单、查看订单信息等;用户功能主要包括用户登录、注册以及对个人信息进行更改。
前台的系统功能结构图如图3.2所示:

图3.2系统前台结构图
3.1.2后台管理结构设计
此系统的后台管理为系统管理员登录进入的系统界面,系统管理员拥有最高权限,可对可对注册用户进行编辑和删除操作以及小家电商品分类及小家电商品信息进行查询、增加、删除、编辑等操作,也可以对用户所下的订单进行处理。
后台管理的系统功能结构图如图3.3所示。
图3.3 系统后台管理结构图
3.2系统详细功能设计
3.2.1系统前台功能设计
对企业网站而言,前台设计的好坏尤为重要,它直接反映了一个企业的经营理念以及企业的形象。在此系统中,会员可以通过网站前台页面浏览当前的热门商品、最新商品以及更详细的商品分类信息等等。
敏慧小家电销售系统的前台主要包含八个具体的模块,分别为:用户登录、用户注册、网站首页、商品搜索、商品分类展示、商品详细信息、购物车、个人信息管理。
- 用户登录
用于验证用户身份,方便用户购买产品。已注册的会员输入账号和密码,即可完成登录。
- 用户注册
用于非会员的注册。游客输入账号、密码、邮箱地址、电话等信息并进行确认后可完成注册。
- 网站首页
网站首页主要起到企业logo展示、热门商品和最新商品的展示以及导航的作用。
- 商品搜索
产品搜索模块主要是让会员能够以最快速的方式来搜索到自己想要的小家电商品。
- 商品分类展示
产品分类展示模块可以让会员可以在琳琅满目的小家电商品中通过商品分类快速找到自己所需要的小家电商品。
- 商品详细信息
商品详细信息模块主要是让会员了解小家电商品的外观、详细的型号参数等信息。
- 购物车
购物车是为消费者在网上购物中提供一个临时存储商品的地方。其主要功能包括:
添加商品、删除商品、更改商品数量、商品金额小计、商品金额总计和清空购物车
- 个人信息管理
用于用户对个人信息的管理,如修改手机号、密码、修改常用地址等。
3.2.2 系统后台管理功能设计
敏慧小家电销售系统的后台主要包含了五大模块:管理员登陆模块、商品分类管理、商品管理、订单管理、用户信息管理。
- 管理员登录模块
此模块需要对管理员登录时所输入的账号和密码的正确性进行判断。其主要目的是确保管理员身份的真实性,保护后台管理的信息数据,以防他人篡改或删除后台的信息。
- 商品分类管理
由于小家电产品种类繁多,通过分类管理将小家电商品分门别类方便顾客更好的浏览和查找所需商品。该模块分为一级分类管理和二级分类管理,根据小家电的用途把一级分类分为厨房小电、环境电器、个人护理、饮水设备、家居电器、健康电器、智能生活等。在一级分类的基础下增加二级分类,比如厨房小电分类下有电磁炉、电饭煲、电水壶等。若企业小家电产品品类发生变化,管理员可随时对分类进行管理,增强了系统的可维护性和可拓展性。
- 商品信息管理
① 添加商品信息:
以上是毕业论文大纲或资料介绍,该课题完整毕业论文、开题报告、任务书、程序设计、图纸设计等资料请添加微信获取,微信号:bysjorg。
相关图片展示:









