中国摩托车厂商在越南市场竞争失败案例研究毕业论文
2021-12-04 19:25:44
论文总字数:21450字
摘 要
随着我国经济不断发展,经济全球化进一步深入,二十世纪末,中国摩托车厂商就以低价成功进入越南市场,并超越一度长期垄断的日本摩托车企业占据越南摩托车80%的市场份额。但中国摩托车企业间进行“价格战”,各企业为获取更高市场占有率极度压缩成本与利润空间,导致产品质量与售后服务水平低下,品牌形象大大下滑,在日本摩托车厂商的高价高质的对比下,最终退出越南市场。
基于中国摩托车厂商在越南市场竞争失败的案例,本文旨在通过建立中日摩托车厂商竞争的博弈模型,分析中国摩托车厂商竞争失败的演化路径,进而进一步挖掘中国摩托车厂商采取低价策略竞争失败的根本原因。在研究内容上,本文首先案例进行了全面回顾,结合国内外的研究现状,从中提出问题。对越南市场的摩托车产业发展情况与中日摩托车的竞争概况进行详细的研究后,从经济学的角度对中日与越南消费者之间的需求与效用关系进行简单分析,为演化博弈提供研究基础。在演化博弈部分,构建收益矩阵后对系统均衡解进行稳定性分析,最后通过Matlab2019a对结果进行数据仿真与模拟。
本文研究成果表明,中日摩托车厂商的竞争博弈的稳定解为中国摩托车厂商选择低价策略,日本摩托车厂商选择高价策略。从结果分析可知,尽管中国摩托车厂商低价策略造成了一定顾客的流失,但在中厂商自身的价格弹性及内部的过度竞争的影响下,低价能为中国企业带来更低的成本以及更多的市场份额,而高价意味着需要投入更多的成本与服务费用。相应的,日本摩托车厂商采取高价策略,在中国低质量服务的对比下能够一直获得前期积累下的顾客认可度,相反则会丧失顾客认可。将博弈结果对比弹性与效用分析可知,高价格弹性的中国摩托车厂商竞争前期采取低价策略,更能满足收入水平较低、价格敏感度高的越南消费者的需求。随着越南人民生活水平提高,收入上升,消费者不愿意再购买价格低廉但缺乏质量与售后服务的产品。因此,消费者更加倾向于价格较高但质量与服务水平良好的日本品牌,而中国摩托车厂商只能在低价策略的恶性循环中走向失败。
针对研究结果,本文站在中国企业的角度,为其在拓展国际化市场时提供有效的建议,具有指导意义。同时也为竞争与创新相关研究提供了案例素材,也为理论研究提供了新的研究思路,也具理论意义。
关键词:演化博弈;摩托车厂商;市场竞争;价格弹性
Abstract
With the development of China's economy and the deepening of economic globalization, Chinese motorcycle manufacturers successfully entered the Vietnamese market at low prices at the end of 20th. After surpassing the Japanese motorcycle companies, they quickly withdrew due to the internal "price war" Vietnamese market.
Based on the failure of Chinese motorcycle manufacturers in Vietnam market competition, this paper aims to establish a game model of the competition between Chinese and Japanese motorcycle manufacturers, analyze the evolution path of the failure of Chinese motorcycle manufacturers, and further explore the root cause of the failure of Chinese motorcycle manufacturers in adopting the low-price strategy.
The research results of this paper show that the stable solution of the competition game between Chinese and Japanese motorcycle manufacturers selects low-price strategies for Chinese manufacturers and high-price strategies for Japanese manufacturers. It can be seen from the results that although the low price strategy of Chinese manufacturers has caused a certain loss of customers, under the influence of Chinese manufacturers' own price elasticity and excessive internal competition, low prices can bring lower costs and more to Chinese enterprises. Market share, and high prices mean that more costs and service fees need to be invested. Correspondingly, Japanese motorcycle manufacturers have adopted a strategy of high prices, and they have been able to consistently gain customer recognition under the comparison of China's low-quality services. On the contrary, they will lose customer recognition.
Based on the research results, this article provides effective suggestions for expanding international markets from the perspective of Chinese companies, which is of guiding significance. At the same time, it also provides related research case materials, and also provides new research ideas for theoretical research, which also has theoretical significance.
Key Words:evolutionary game;motorcycle manufacturers;market competition;price elasticit
目 录
第1章 绪论 1
1.1 研究目的及意义 1
1.1.1 研究目的 1
1.1.2 研究意义 1
1.2 国内外研究现状 2
1.3 研究内容与研究方法 2
1.3.1 研究内容 3
1.3.2 研究方法 3
第2章 越南摩托车市场现状 5
2.1 越南摩托车产业发展概况 5
2.2 越南摩托车市场中日厂商竞争概况 6
第3章 中日摩托车厂商竞争的演化博弈 8
3.1 弹性与效用分析 8
3.1.1 需求函数弹性分析 8
3.1.2 效用分析 9
3.2 博弈分析 10
3.2.1 模型建立 10
3.2.2 模型分析 11
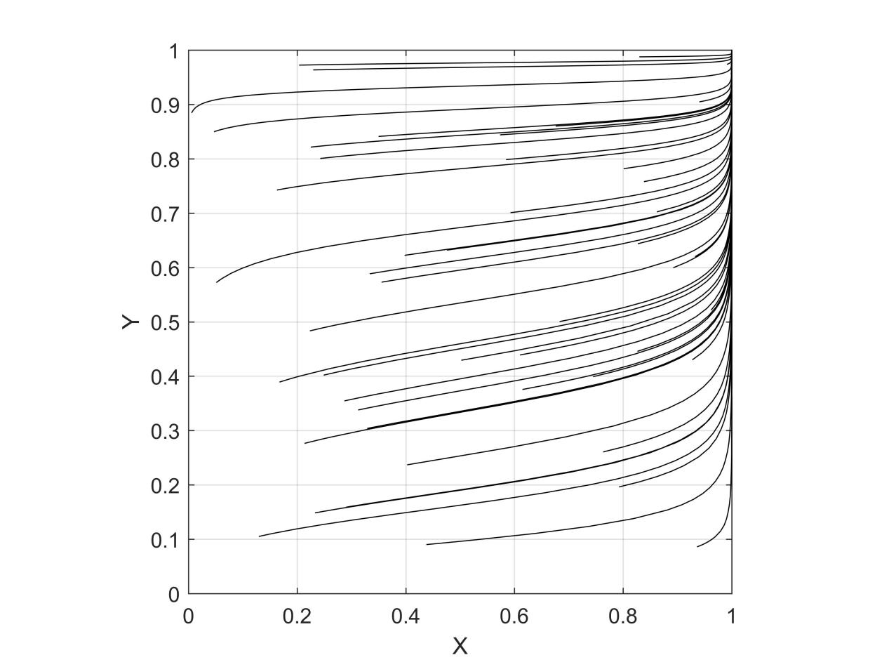
3.3仿真与模拟 13
第4章 全文总结与研究展望 18
4.1 总结 18
4.2 对策与展望 18
4.2.1 提出对策 18
4.2.2 前景展望 19
参考文献 21
致 谢 23
第1章 绪论
1.1 研究目的及意义
1.1.1 研究目的
作为全球重要的摩托车进口国,越南目前的摩托车数量已超过4000万辆,占其总全国人口数量近乎一半之多。越南拥有如此庞大的摩托车市场需求是由于其特殊的地形条件,落后的基础设施以及越南人民不高的收入水平,无法支持人们采用更好的出行方式。面对机遇,中国摩托车企业也投身于其中,寻求自身的发展之路。自改革开放以来通过引进国外技术而得以迅速发展的中国摩托车产业,于1993年超越日本成为全球第一大摩托车生产国,并在5年后进入越南市场。当时,日本摩托车厂商长期垄断越南市场,市场占有率为95%以上。而中国企业则通过低价策略,以日本厂商近一半的价格突破越南摩托车市场,最终在2001年占有了越南摩托车80%的市场份额。
但在中国摩托车企业大量进入越南市场的同时,同行业摩托车厂商为了抢占市场,牺牲企业利润疯狂进行“价格战”。据中国海关统计,1999年排量为110CC的中国摩托车售价为700美元,然而仅在一年时间内价格直线下滑到300美元。为了追求低价背后的成本最低,中国厂商产品质量大跌、后期服务滞后,进而导致中国摩托车的在越南市场的品牌影响力大大下降。中国摩托车厂商间的过度竞争使得中国摩托车品牌在越占有率逐渐下降。目前,中国摩托车品牌市场份额不足5%,而日本回升至80%以上,最后中国摩托车厂商以竞争失败告终。
1.1.2 研究意义
本论文深入地对中国摩托车厂商在越南市场竞争失败的原因与演化路径进行分析,具有重要的实践意义与理论意义。基于越南市场需求分析以及与日本摩托车厂商的对比博弈,中国摩托车厂商能够更加直观了解到不同策略之间的博弈以及竞争演化过程所带来的必然性结果。进而帮助中国厂商从中吸取失败经验,为企业做出正确决策提供基础。同时,从中日两国的均衡博弈与需求函数的因果关系中,可以为中国厂商寻求改变提供新思路,也为中国各类企业在向国际化发展的道路上提供借鉴。
此外,在理论意义上,本研究为现有研究提供了重要的案例素材,进一步也证实市场竞争与创新间的种种关系。同时从研究角度与方法上为市场结构研究提供了新思路,也为同类的研究提供了新的视野。从经济学的角度出发,本论文所研究的市场独特,不属于传统市场结构的范畴,为经济学市场结构的新研究也提供了可能的思考方向。
1.2 国内外研究现状
关于中国摩托车厂商在越南市场竞争失败的研究中,仍然停留在二十世纪末与二十一世纪初期,大量学者对此从各个不同的方面进行深入的分析与研究。针对中国摩托车厂商最终的失败退市,也出现了相关案例的研究。杨映中、罗科[1] 以重庆摩托车厂商为例,分析和讨论了摩托车企业在越南摩托车市场的销售情况,并从分析中提出了关于提升重庆摩托车企业国际竞争力的几个对策。杨辰初[2]则利用库诺垄断竞争模型也对摩托车产业在越南市场无产权管制的生产进行了分析,提出了完善行业制度与行业管制调控的方法。而Duc Tiep,N[3]则以本田摩托车在中国摩托车厂商竞争中的变革为案例探索了越南市场因素对外国公司业务战略的推动作用,进一步说明了中日两国摩托车厂商间紧密的竞争关系,从竞争者的角度提供更多的研究思路。但针对此案例进行的相关研究较少,且现有文献少有对案例进行深度的分析与行为挖掘。
在关于中国摩托车厂商过度竞争的研究中,查德利等[4]通过SCP分析指出中国摩托车产业内部是一种典型的过度竞争市场类型。从竞争与创新的关系来看,在中国情景下,竞争和创新呈现显著且稳健的正向关系,提高竞争会促进中国企业的创新研发活动(张杰,2014)[5],且内部竞争也更能促进企业增加创新的广度(Matt Theeke,2016)[6]。但聂辉华等[7]和朱恒鹏[8]均发现企业创新与市场竞争存在倒U型关系。徐晓萍等[9]也指出市场竞争与企业创新活动呈倒U型,在民营企业中更加陡峭,且提出在高竞争的环境下民营企业弱化竞争对创新的抑制作用。由此可推,中国摩托车厂商在越南市场进行过度竞争会抑制企业的创新活动,进而推动了中国摩托车品牌的衰败。因此有效解决过度竞争问题会进一步解决中国摩托车厂商的竞争问题。柯江林[10]也从中国摩托车产业所出现的问题出发,通过需求不足和过度供给两个角度深入分析了摩托车行业内过度竞争的原因,并提出了过度竞争向有效竞争转变的策略。李庆满等[11]也指出限制集群内部企业的过度竞争,使企业将竞争焦点转向集群外企业,增加集群整体的品牌效应,维护集群的正网络外部性,有利于产业集群技术标准的形成和创新。
请支付后下载全文,论文总字数:21450字
相关图片展示:







