电动汽车充电枪智能控制器设计毕业论文
2020-02-17 23:05:39
摘 要
我国经济高速发展的同时带来了环境的日益变化,这使得我国的新能源行业得以迅速地发展,其中电动汽车产业受到国家的大力推动。而近年来,物联网行业因为其低功耗的显著优点,不断吸引着人们的目光。本论文将汽车充电与物联网技术相结合,实现电动汽车的智能充电。
本论文设计的电动汽车充电枪控制器核心是嵌入式控制系统,并且通过远程控制终端进行控制。充电枪硬件控制电路选用STM32F103C8T6型ARM主控芯片,并通过SIM8020C型窄带物联网(NB-IoT)通信模块进行远程通信。软件部分主要是进行移动终端的设计开发,从而实现远程移动终端充电控制功能。在论文的最后,也对充电枪智能控制器的即时充电和定时充电功能进行了验证。
本论文所设计的电动汽车的家用电动枪智能控制器操作简便,功能完善,能实现居民对家用充电枪使用权限与使用时间的设置。在新能源电动汽车不断普及的背景下,电动汽车家庭充电方面也将迎来新的改变,而本文所设计的充电枪控制器对其有一定的推动作用。
关键词:充电枪控制器;窄带物联网;移动终端;单片机
Abstract
The rapid development of China's economy has brought about increasing changes in the environment, which has enabled the rapid development of China's new energy industry, in which the electric vehicle industry has been vigorously promoted by the state. In recent years, the Internet of Things industry has attracted people's attention because of its remarkable advantages of low power consumption. This paper combines vehicle charging with Internet of Things technology to realize intelligent charging of electric vehicles.
The core of charging gun controller of electric vehicle designed in this paper is embedded control system, which is controlled by remote control terminal. The charging gun hardware control circuit uses STM32F103C8T6 ARM main control chip, and communicates remotely through SIM8020C narrowband Internet of Things (NB-IoT) communication module. The software part mainly carries on the mobile terminal design and development, thus realizes the remote mobile terminal charging control function. At the end of the paper, the functions of instant charging and timing charging of the charging gun intelligent controller are also verified.
The intelligent controller of electric vehicle's home electric gun designed in this paper is simple to operate and has perfect functions. It can realize the setting of resident's right of use and use time of the home electric gun. Under the background of the popularization of new energy electric vehicles, new changes will be brought to the home charging of electric vehicles, and the charging gun controller designed in this paper has a certain role in promoting it.
Key Words:Charging Gun Controller;NB-IoTs;Mobile Terminal;MCU
目录
第 1 章 绪论 1
1.1 选题背景及意义 1
1.2 国内外发展状况 1
1.3 本文主要工作及论文结构 2
第 2 章 系统总体设计 3
2.1 系统总体功能 3
2.2 系统总体方案 3
第 3 章 系统硬件设计 5
3.1 硬件总体设计方案 5
3.2 微控制单元电路 6
3.2.1 控制芯片的介绍 6
3.2.2 微控制单元电路设计 6
3.3 电源模块电路 7
3.4 充电控制单元电路 8
3.5 NB-IoT通信模块电路 9
第 4 章 手机APP设计 12
4.1 设计平台的介绍 12
4.2 手机APP设计的实现 12
第 5 章 系统测试与分析 15
5.1 测试项目 15
5.2 硬件测试电路搭建 15
5.3 测试结果及分析 16
第 6 章 总结与展望 19
参考文献 20
致谢 21
附录 22
第 1 章 绪论
1.1 选题背景及意义
随着人们生活水平的提高,人们的生活方式越来越健康,对居住环境的要求也越来越高。而由于我国人均汽车拥有量的升高,随之带来的环境影响也越来越突出。汽车尾气排放增多,导致了愈加严重的雾霾天气。因此,人们对发展新能源汽车愈发重视。新能源汽车能量来源于电,不会造成有害物质的产生,很好地解决了尾气污染的问题。当前,国家已经将电动汽车作为我国汽车行业未来发展的战略目标,国家开始大力扶持新能源电动汽车企业,同时对个人购买电动汽车也有很大的政策优惠支持。
要想推动电动汽车产业蓬勃发展,除了不断优化电动汽车的功能,还需要尽可能满足其各方面的要求。只有不断完善电动汽车相应的服务,电动汽车才能成为更多人出行的选择。而家用电动汽车要想在汽车市场上占据半壁江山,并最终取得与传统汽车战役中的胜利,必须要解决最根本的问题——充电问题。因而研究家用电动汽车的充电体系和发展对策,对家用电动汽车的产业化具有重要意义。
现如今,充电困难已成为家用电动汽车发展的瓶颈。由于电动汽车的能量获取模式与传统汽车并不相同,不能照搬加油站的模式,所以应对电动汽车的充电问题,我们要用于提出新的想法并不断进行实践与改正。目前电动汽车充电方式主要有两种,分别是充电桩充电和家用充电枪充电,而当前充电桩数量稀少、覆盖面小,家用充电枪充电又存在诸多不方便之处,充电困难已经成为阻止电动汽车产业化进程的主要方面。并且由于当前家庭充电设备收放不方便,充电时间的不可控等种种原因严重影响了家用电动汽车的日常充电。不断改进家用充电枪的充电方式,发展家用充电枪的智能化充电系统也成为推动电动汽车发展必要的一部分。因此,设计一款适用于智能手机的APP,将智能手机与云平台连接,然后再通过NB-IoT实现与充电枪智能控制器终端的互联,从而实现对家庭电动汽车充电枪的控制就非常有必要。
1.2 国内外发展状况
在一些发达的国家,电动汽车产业得到较早的发展,因而电动汽车的市场规模在 飞速地扩大。作为较主要的交通工具,电动汽车已经有了相适应的基础设施的建设。与此同时,为了规范引导充电基础设施规划建设工作,这些国家都制定了相应的制度,确立了一定的标准,一些国家还对充电设施的建设给予支持。其中美国地方政府采取了税收减免、抵扣和补贴等政策,同时也对硬件购买和安装费用给予补贴。而德国甚至花费3亿欧元的巨大金额去进行电动车充电基础设施建设。但是这些国家的政策和优惠,针对的主要还是公共充电桩,在对家庭充电方面的研究和支持还比较少。
由于我国较晚的进入汽车的发展行业,在电动汽车领域的摸索时间就更短,因此我国的电动汽车充电技术落后于其他的国家。不过通过借鉴别国的宝贵经验,我国政府在电动汽车配套服务方面下了不少的苦功夫,也颁发了相应的政策,提出了许多的优惠条件。我国现在在电动汽车的公共充电领域已经取得了阶段性的胜利,但是在普通用户个人的私有场地,电动汽车充电设施还存在着众多的不足。一方面,个人充电桩数量太少,充电桩的设计存在许多不合理之处。另一方面,家庭充电枪的设计存在缺陷,电动汽车在家庭充电方面还存在很大的不便之处。所以在家庭电动汽车充电技术上我们还要解决很多关键问题。而本文所设计的充电枪智能控制器就是以此为出发点,与我国电动汽车当前需要急速发展的需求相统一,设计研究出了一种针对电动汽车家庭充电,并且具有移动终端实时控制功能的充电枪智能控制器。
1.3 本文主要工作及论文结构
本论文需要设计一款能够在移动操作平台进行充电控制的充电枪智能控制器,利用云端及物联网技术,通过接受手机APP相应的命令信号,对STM32芯片进行编程,控制继电器的连通与断开,从而达到充电枪的远程控制功能。
本文的重点研究方向分为以下几个方面:
- 对国内外电动汽车充电系统的发展现状做出对比与总结,分析出本设计的相关背景。
- 确定本论文的总体方向,按照电动汽车用户对充电枪智能控制器提出的要求,做出相对应的设计来满足用户,同时确定核心控制器及主要元器件的选型。
- 学习硬件电路设计基本知识,对充电枪智能控制器的硬件部分进行设计。控制器作为系统的核心部分,选用STM32F103C8T6型芯片。对控制器主电路、电源电路、NB-IoT通信电路以及继电器控制电路进行设计,对各模块设计中元器件进行了选择,并且也对各部分硬件功能进行了设计。
- 完成单片机程序的设计以及移动终端的设计,并通过对硬件电路的控制情况,针对可能发生的问题进一步完善整个系统。
- 根据功能需求对充电枪智能控制器进行系统测试与误差分析,完成之前总体方案提出的功能的实现,并且对于设计进行中的工作进行总结,同时对一些继续深入研究可以实现的功能进行展望。
第 2 章 系统总体设计
2.1 系统总体功能
电动汽车充电枪是为电动汽车充电的装置,因此需要满足《电动汽车传导充电用插头、插座、车辆耦合器和车辆插孔通用要求》中对充电枪技术指标的要求。在此前提下本论文也从用户的角度出发,满足以下使用需求:
- 实用性要求:每个电动汽车用户在家庭充电时几乎都要用到电动汽车充电枪,因此要求充电枪必须具有较高的实用性。这不仅是衡量充电枪智能控制器产品质量好坏的标准之一,也是在设计充电枪智能控制器时首先要满足的要求。
- 智能化要求:充电枪智能控制器须具有远程操控模式,此模式可以实现电动汽车充电枪智能充电,因此在进行充电枪智能控制器设计时,必须要实现该要求。此要求的实现主要表现在具有友好移动控制终端,便于用户进行操作。
- 可靠性要求:为了减少用户频繁收放充电枪的次数,充电枪可能需要长期处于无人值守的工作环境,为了确保充电枪智能控制器能正常使用,其设计必须满足具有较高的可靠性条件。可靠性要求需要实现以下几个条件:
硬件设计稳定可靠,可以有效排除一般干扰并与周围环境相适应;
软件设计稳定可靠,在恶劣条件下也能保证系统正常运行;
整体设计结构牢固,不受外界条件干扰。
本次设计为解决电动汽车在家庭充电过程中的不方便之处,将电动汽车汽车充电枪的远程充电控制交由手机APP来控制。本论文利用了物联网和无线通信等先进技术,研发互联网云平台和智能充电枪控制器相结合的技术手段,对用户在家进行电动汽车的智能化充电进行设计。设计既需要解决用户在使用电动汽车充电枪时频繁收放充电设备所造成的麻烦,又需要能实现用户对电动汽车充电情况的远程控制。实现电动汽车家庭智能充电,符合人们的期望,能够加快电动汽车产业的发展。
系统主要包括电源模块,控制器模块,继电器模块以及窄带物联网(NB-IoT)通信模块。系统实现的主要功能是:利用云端及物联网技术,通过接受手机APP相应的命令信号,对STM32芯片进行编程,通过控制继电器的连通与断开,达到控制充电枪充电、断电的目的。
2.2 系统总体方案
按照上文充电枪设计需要达到的要求以及需要实现的功能,本文设计研究出一款电动汽车充电枪智能控制器,而此控制器功能的实现是基于NB- IoT通信以及移动平台操作的。系统主控电路部分采用STM32F103C8T6芯片作为核心控制器,对充电状态进行监控并进行相应的处理。主控核心的外围控制设备主要包括:电源模块电路;接口电路,实现对充电枪的通信管理;以及用于控制继电器的输入输出电路。系统上位机是移动端用户实现远程充电控制的移动端APP。本系统的总体框图如图2.1所示。
![1{KUV@82}2[O)H]0B2G_@)M](http://www.biyelunwen.org/wp-content/uploads/2020/02/lw9421_202021723536373.png)
图2.1 智能充电控制系统总体框图
本设计只关注充电控制功能的实现,包括控制器硬件电路的设计与手机APP的实现,还没有涉及到充电枪部分。在框架中,硬件部分的元器件选用如下:电源模块采用AMS1117-3.3V 降压芯片作为单片机工作时的稳压芯片;在进行单片机芯片选择时,通过慎重地考虑,最终选择了STM32F103C8T6芯片;充电枪控制端采用松乐继电器进行通断控制;通信芯片选用SIM8020C NB-IoT模组;数据云平台选用OnNet云平台进行数据处理。对于充电枪部分,首先通过电源模块,分别给STM32芯片,继电器和NB-IoT接收模块供电。而对于充电枪的供电,我们则利用变压器将接入的交流电转换为直流电。充电枪智能控制器的核心,是由STM32微控芯片与继电器,NB-IoT接收模块相互连接、相互配合而成。我们通过NB-IoT接收模块接收到的信号,对单片机进行编程,使其对继电器的控制与手机APP的命令保持一致,从而实现对充电枪的智能控制。
第 3 章 系统硬件设计
3.1 硬件总体设计方案
本论文所设计的充电枪智能控制器系统中硬件设计是基础,整个系统依靠其得以成立。我们在进行硬件电路设计时,不仅要考虑到是否能实现整个系统所需的功能,而且也应考虑硬件电路开发时的成本,包括金钱成本和时间成本。同时因为软件设计是基于整个硬件电路设计的,我们在设计硬件电路时也要考虑到后续软件开发的难度。如果硬件设计合理,软件的开发难度会大幅度降低,从而减少开发过程投入的精力和时间。由此可见,好的硬件开发平台要考虑到方方面面。通过对普通用户电动汽车家庭充电方面需求的分析,我们简化了充电枪智能控制器软件设计的复杂度,使其仅实现远程充电的功能。同时我们又采用了模块化设计思路,将整个系统拆分成了不同的模块,这样在某个模块发生错误时,我们可以及时的修改或替换。并且不同的模块还有可能应用到其它的系统之中,提高了其重复利用率。本系统通过远程移动APP控制充电枪的充电情况,使充电枪的整个充电过程更加智能化,从而方便用户充电。
按照之前提出的需要满足的远程控制充电功能,以及对整个系统设计方向,本文采用模块集成的设计思路,将整个系统的硬件设计分成了以下四个单元模块:微处理器单元、充电控制单元、NB-IoT通信模块以及电源模块。
其硬件总体设计图如下图3.1所示:

图3.1 控制器系统硬件总体设计
其中,微控制单元(MCU)在充电枪智能控制器运行过程中对充电枪的充电状态进行监控,并将其转化为数据信息加以储存。该数据信息可以通过NB-IoT网络传输到云平台,进行充电状态的监控,同时也可以传输到移动终端,并且转化为显示屏幕上不同的状态,方便用户了解。由于微控制单元是集成化的设计,当需要提取数据信息时,主控芯片能够准确定位数据存放位置并进行直接提取,降低了系统之间的通信复杂性,也使系统更加稳定可靠。
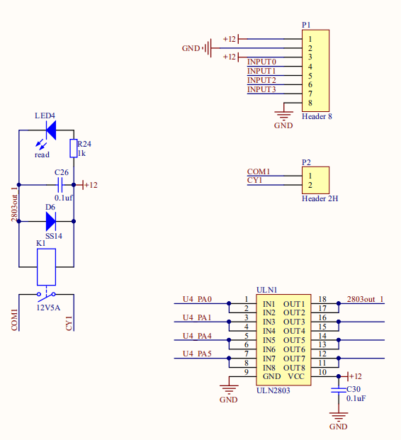
充电控制单元与微控制单元相连,根据单片机发出的指令,控制继电器的连接与断开,从而实现电动汽车充电枪的充电控制。
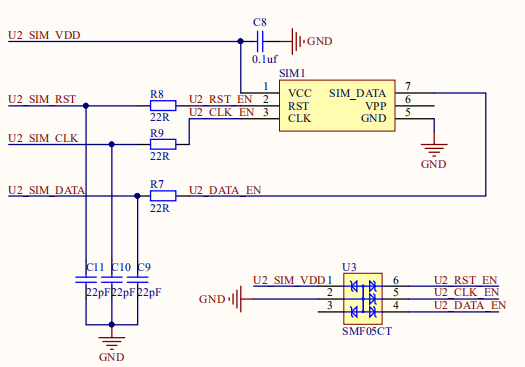
NB-IoT通信模块主要是借由充电枪智能控制器中插入的物联卡,通过无线通信NB-IoT网络与云平台进行数据交互,而后再经OneNet服务器数据处理中心,进行数据计算,并控制充电枪充电情况。
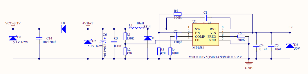
电源模块,使用变压器将220V的交流电转化为所需的12V直流电,同时单片机工作稳压芯片采用AMS1117-3.3V 降压芯片,为微处理单元提供充电保护。
在上图3.1中我们可以看出,微控制单元位于正中央的位置,它与移动终端管理模块、NB-IoT通信模块分别双向通信,并且经电源模块提供电源及电路保护,并单向控制充电控制单元,所以微处理器单元是系统硬件的核心部分。在这里,主处理器部分我们选用了STM32芯片。
3.2 微控制单元电路
3.2.1 控制芯片的介绍
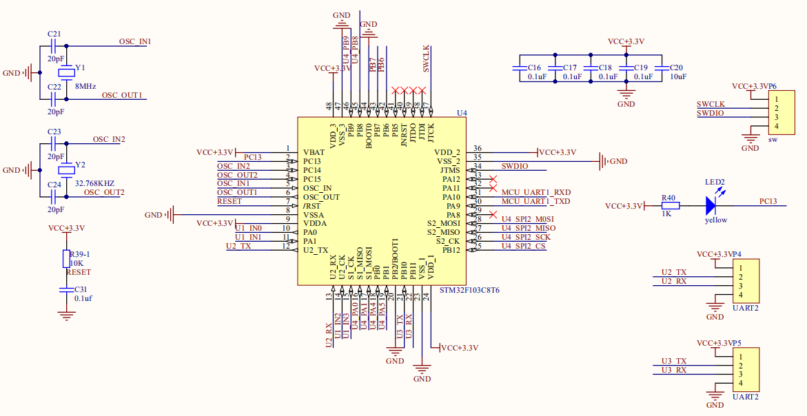
从上文里我们已经知道微处理器单元连接着系统的各个模块,是系统的核心部分,控制着整个系统功能的实现,因此选择的芯片功能一定要齐全,同时也要具备足够的连接接口。而为了方便用户的使用,充电枪控制器可能大多数情况下并不仅仅在室内使用。面对恶劣的天气或者突发的意外,系统很有可能会受到损害。但是作为系统核心,我们对微处理器单元必须提出更高的要求,其核心芯片也必须具有比较高的可靠性。鉴于以上情况,本文经过谨慎的考虑,最终确定使用STM32F103C8T6芯片。该芯片的突出特点即为高性能、低成本、高稳定、低功耗。
STM32F103C8T6芯片属于STM32中的增强型系列。该系列的时钟频率可以达到72MHz,最高可达到1.25DMIPS/MHz的运算速度,在同价位芯片性能几乎最高。芯片的内部是32位的Cortex-M3内核,内置128KB的FLASH片内存储器,可用于存储充电枪使用过程中的大量数据信息以及对单片机进行的大量编程代码。芯片支持三种低功耗模式,可以有效的节约能源。该芯片拥有丰富的外设接口:12通道的DMA控制器、3个12位的us级的A/D转换器、2个IIC接口、5个USART接口、3个SPI接口、1个2.0B的CAN接口、一个USB2.0全速接口、一个SDIO接口以及多个快速IO端口。芯片正常工作温度为-40℃ ~ 85℃,工作温度范围比较大。该芯片的额定电源电压为3.3V,最低为2.0V,最高可容忍3.6V的电压。芯片封装图见图3.3所示。
该芯片使用48引脚的LQFP封装,功耗低,同时也拥有多个ADC、DAC和I/O接口,能够满足大多数情况下的需要。除此之外,该芯片还具有很好的抗干扰特性,并且其不足十元的市场售价也体现了其超高的性价比,在价格方面更受用户的欢迎。
3.2.2 微控制单元电路设计
由前文可知,微控制单元电路与其余的硬件电路模块都有连接,其电路连接会比较复杂,因此我们要对主控芯片的端口进行有效的分配。通过整齐有序的端口连接,微控制单元与其他模块进行接口通信,在实现模块各自功能的同时完成整体功能的实现。
以上是毕业论文大纲或资料介绍,该课题完整毕业论文、开题报告、任务书、程序设计、图纸设计等资料请添加微信获取,微信号:bysjorg。
相关图片展示:





![B_CK_QDVWIRZ@}]D$C756NN](http://www.biyelunwen.org/wp-content/uploads/2020/02/lw9421_202021723536545.png)



