基于单片机的功率测量与显示系统毕业论文
2020-02-17 23:04:11
摘 要
伴随着互联网的发展和电子信息技术的迅速腾飞,现代科学技术的进步日新月异,尤其是本世纪初以来,人类社会已步入数字时代。几乎任何数字化设备都离不开功率表,一个精确的功率表可以为其提供测量、报警、计算能耗等多项功能。依托于数字功率表的高精度、多功能性、可扩展性,各行各业才能更好更快的发展进步。进而,达到现在这样一个,功率表无处不在的境地。
本论文是基于单片机的数字功率表及显示系统的设计,通过变压器和稳压电路,改变测量电压的范围,再通过AD转换器对采样电阻上的电压电流采样处理,通过积分器进入单片机,再经由C语言编程,将得到的数字量送到1602LCD,最后从该液晶屏上读出电流,电压和电功率。
单片机在该设计中担任数字量的处理,也是报警模块和时钟模块的核心组成部分。AD转换器承担将模拟量转换数字量并输出到单片机的任务。本设计采用单芯片STC89C51为微处理器和AD转换芯片进行模数转换,LCD1602用于显示设计。
该设计可以实现元件的电流,电压和功率的测量。该设计基本上可以满足设计之初的基本要求。
关键词:AT89S51单片机;AD转换器;LCD1602显示屏;数字功率表
ABSTRACT
With the development of the Internet and the rapid development of electronic information technology, the progress of modern science and technology is changing with each passing day. Especially since the beginning of this century, human society has entered the digital age. Almost any digital device can't do without the power meter. An accurate power meter can provide multiple functions such as measurement, alarm, and energy consumption calculation. Relying on the high precision, versatility and scalability of the digital power meter, all walks of life can develop better and faster. Furthermore, to achieve the current situation, the power meter is ubiquitous.
This thesis is based on the design of digital power meter and display system based on single chip microcomputer. Through the transformer and voltage regulator circuit, the range of measurement voltage is changed, and then the voltage and current on the sampling resistor are sampled and processed by the AD converter, and then enter the single chip through the integrator. Through the C language programming, the obtained digital quantity is sent to the 1602 LCD, and finally the current, voltage and electric power are read from the liquid crystal screen.
The MCU acts as a digital component in this design and is also a core component of the alarm module and clock module. The AD converter takes on the task of converting analog quantities into digital quantities and outputting them to a microcontroller. This design uses a single-chip STC89C51 for analog-to-digital conversion of the microprocessor and AD conversion chip, and LCD1602 is used for display design.
This design enables measurement of current, voltage and power of components. The design basically meets the basic requirements of the design.
Keywords: AT89S51 microcontroller; AD converter; LCD1602 display; digital power meter
目录
学位论文原创性声明 II
学位论文版权使用授权书 II
摘 要 III
ABSTRACT IV
目录 V
第1章 绪论 1
1.1 数字功率表的时代背景 1
1.2 设计数字功率表的目的及意义 2
第2章 基于单片机的功率表的设计和实现方法 3
2.1 数字功率表的设计方法 3
2.2 开发数字功率表的客观原因 3
2.3 数字功率表的结构设计 4
第3章 基于单片机的功率表硬件组成与模块设计 6
3.1 数字功率表的硬件组成框图 6
3.2 数字功率表的电流电压采集模块 7
3.2.1 数字功率表中的直流稳压电路 7
3.2.2 数字功率表中的AD转换器 8
3.3 数字功率表中的单片机处理模块 10
3.4 数字功率表的LCD显示电路 13
第4章 基于单片机的功率表的调试与问题 15
4.1 数字功率表的整体软件流程图 15
4.2 数字功率表的软件程序调试与校正 16
4.3 数字功率表调试中遇到的问题与改进办法 17
4.4数字功率表的实际仿真测量 17
4.5 数字功率表测量误差的定性分析及改进措施 21
第5章 总结 23
致谢 25
第1章 绪论
随着5G时代的即将来临,精确的测量技术又一次被推上了时代的浪尖。我们回首整个千禧年,可以说是信息的千禧年,电子信息、计算机、嵌入式等等电信产业的发展势头,根本不可阻挡。而随之产生的问题则是,传统的机械测量技术越来越不能满足当前信息时代的需求了。在这个需要更准、更快、更高性价比的测量技术时代,催生了无数高精度的数字仪表。不可否认的是数字测量技术,在第四次工业革命中同样发展迅猛,而其中的佼佼者,数字功率表也已成为必不可少的测量仪器。
早在公元前1500年,埃及人就已经使用了简陋的天平,这可以说是机械测量器具的雏形了,随着时代的进步和发展,对测量器械的要求也越来越高,传统的机械测量器具已经逐渐不能满足我们的日常需求,而且操作相对复杂,易受干扰。原始的机械测量并不能有时还需要数字转换。事倍功半不是我们的追求,更别说机械测量比数字测量繁琐有余。提到数字测量,基于单片机开发的各类数字化测量仪表发展迅速,能够在不同的测量场合,这种数字电表越来越扮演着重要的角色。而在数字电表中,数字功率表则是我们日常生活和科技发展最常用的数字电表之一,它与我们的各行各业息息相关,但指针型的机械功率表存在着诸多缺陷,而数字功率计在简单性、精度和可操作性等方面均是当前各领域测量技术的不二选择。
1.1 数字功率表的时代背景
纵观人类的历史,人类的发展和进步几乎都是围绕着资源,这一点而推进的。从某种层面上可以说,资源是人类活动的基本物质基础,涉及人类生产和生活的各个方面。我们可以说,能源的精确使用关乎到我们人类的发展长远,尤其是人均资源匮乏的中国,更应该注意到这个问题,而如何精确测量能源便成了问题的关键。
我们现在电子技术与信息技术已经相当完备,而开发数字电表并提升其精度是我们现在研究的重中之重。在这个基础上,基于单片机的功率测量技术也得到了深入研究和广泛应用。因此,全面系统地研究单片机功率表的原理非常重要。
这也证实了“没有绝对领先,只有不断创新”这一短语就是这样,为了不被技术发展浪潮冲走,我们必须响应时代的号召,积极钻研。
1.2 设计数字功率表的目的及意义
为了能够达到更高的测量精度以顺应电子器件的高速发展和各种不同电子元件的性能和参数要求,所以电子测量技术也在这种环境下茁壮成长。如今,高精度的数字化测量技术不仅是适用于电子信息产业,同样代表了一个国家的综合实力,它也体现了现代社会与现代经济的共存关系。在这种趋势下,能否拥有一个高精度的数字测量系统将关乎各行各业的生存,所以我们要将数字测量系统作为国家发展的重头戏之一。
在这个大前提下,功率的采集和测量发展迅速,正在逐步成为一个专业领域。然而,因为功率的测量比电压和电流的测量更繁琐和复杂,功率测量需要能够将输入的电压电流进行积分运算。因此测量精度低。因此,通过本课题的设计和研究,使得基于单片机的功率表具有很强的实践和实用价值。通过执行对电压和电流的测量来反映对待测器件功率的测量。因此通过单片机数字功率计的设计,实现良好的社会科研效果,深化了单片机在电子信息计算机技术研究中的重要地位,从而促进了整个电信产业的飞速进步。
第2章 基于单片机的功率表的设计和实现方法
2.1 数字功率表的设计方法
在测量功率之前,我们需要确定何为功率。一个电路中,功率指的是电流在一个单位时间内所做的功。
功率的大小可以反映其消耗能量的速度。我们很容易可以了解到,电器的电功率为P = W / t(定义)。但是,在测量中,我们通常难以直接获得用电器一段时间之内消耗的电能。因此,我们通常测量电气设备以及组件的实时电压和电流来计算实时功率。因此,我们还可以定义电功率:电功率的大小等于用电器两段电压和通过电流的乘积。表达式如下:
在DC电路中,功率表达式是 P = UI;
在AC电路中,功率表达式是 P =UIcosφ
在本次功率表设计的主题中,为了测量元件的功率,显然必须通过测量元件的电流和电压的大小来获得元件的功率。这可以通过机械测量仪器或数字测量仪器完成。但是机械测量有其局限性,它的精度和准度远远达不到现今信息时代的基本要求,所以我们使用基于单片机的数字功率表进行测量。
为了测量交流电路中用电器的功率,必须现将其转换为直流信号,再进行测量运算等操作。
2.2 开发数字功率表的客观原因
数字功率表有多种设计思路,可以基于专业芯片,也可以使用单片机作为核心。为了满足中国十四亿人口对高精度数字功率表的需求,我国在研发数字功率表上投入了许多的人力物力,但是,仍然有部分缺口还为填补,所以更高更准更便捷的数字功率表亟须被研究和开发。放眼于世界,虽然相比其他国家我国的数字功率表应用范围广,制作成本低,但是仍有许多提升空间,比如精度和智能性。
目前,中国的电表用户数量非常庞大。根据近年来的统计数据,国家电网公司的服务系统在年底已经有2.3亿电力消费者的记录数据,以平均每户4人计算的话,那将有10.4亿人需要使用电表。如此巨大的数量,在全国范围内推广数字功率电表并非易事。它不仅需要巨额资金,还需要大量的人力,物力和长时间跨度的实施准备。所以电表还需要被设计的足够易于操作,便于普及。
伴随着人工智能时代的临近,数字功率表也将一同迎来一场革新,那么对数字功率表的深层次开发是必须也是必然的结果。
2.3 数字功率表的结构设计
通关查阅数字功率表有关的文献,我们了解到基于单片机的数字功率表是由一个以单片机和部分外界电路为核心的硬件部分以及使用C语言或汇编语言编写的软件部分共同构成的。类似于我们常用的计算机,只是功能更单一,且更加精简。
- 硬件部分
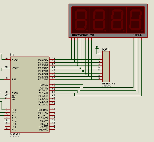
首先因为测量的是0~220V,0~40A的大量程电路,所以需要一个电压互感器和稳压电路,对原始电流电压信号进行降压处理,然后在采样电阻上分别收集电压信号和电流信号,在通过一个固定电阻,将电流信号转化为另一路电压信号。再有一个AD转换器,将这两个电压信号进行模数转换,转换为单片机可以处理的数字信号。同时需要一个案件模块,对单片机进行控制,使单片机可以进行复位等操作。最后,将单片机处理好的数字量,输出到数码管显示器上。综上分析可以知道,单片机硬件电路由一个用于降压整流的直流降压整流稳压电路,一个用于将原始模拟信号进行模数转换的AD转换器,一个STC89C51单片机,一个按键键盘,以及一个用于显示的数码管构成。单片机和其外围电路共同构成了一个简单的数字功率表,通过对单片机进行编程,可以单独控制其各个组件,达到我们需要的测量、报警等功能。数字功率表原理框图如图2-1所示。

(2)软件部分
功率表的软件部分有我们独立编写,通过对单片机编程,和按键辅助达到人机交互的功能。51单片机本身具有通信借口,可以由此向单片机录入我们需要的程序,通过处理不同的程序,单片机可以进行各种不同的功能。在AD转换器输入采集到的数字量后,可以依靠监控程序对处理后的功率值实时监控,当达到了我们提前设置的报警值后,在程序的调控下,就会触发报警电路,以此达到报警功能。在单片机中,同样需要依靠编写程序,将收集到的电流电压实时积分运算得到我们需要的功率结果,并输出到显示管中,完成可视化处理。
第3章 基于单片机的功率表硬件组成与模块设计
在本次设计中,将该智能电表分为六大组成部分,分别由报警电路模块、电压采集模块、时钟模块、LCD显示模块,USB供电模块、单片机模块构成。数字功率电表是一个微型计算机控制系统,其最重要的核心元件是微处理器,即单片机。我们希望智能电表可以使用不同的设备和单片机来实现不同的功能。因此我们会使用更加精简的芯片与单片机相结合,故而降低成本,减少由于编程问题的带来的麻烦。
本设计的数字功率电表通过采样和AD转换令来自外部的测量信号转换为电信号。这次,通过电阻分压收集电流电压信号,而后对收集到的信号进行调节,以提高其质量,使信号抗干扰能力提高;最后,进行模数转换到单片机进行处理。这些步骤在电压电流采集模块中实现,但数据十六进制的转换将由单片机执行。在单片机中处理完成数据之后,进行信息显示,这可以通过编程来完成。
3.1 数字功率表的硬件组成框图
通过上面几个模块的设计,我们设计的数字功率表已经初具雏形,他们分别分别由报警电路模块、电压电流采样模块、时钟模块、LCD显示模块,USB供电模块、单片机模块构成。通过最后的设计,得到了数字功率表的硬件组成框图,如图3-1所示。
图3-1 数字功率表的硬件组成框图
接下来就数字功率表中的电流电压采集、LCD显示、单片机、电源电路和报警电路模块进行讲解介绍。
3.2 数字功率表的电流电压采集模块
由于测量的是交流电,若直接在交流电上进行采集,那不可避免的会出现收集到的电压信号不等的情况。
举个例子,假如我们现在所用的耗电设备上的有效电压电流值是:220V,10A。在这种情况下,我们能够推测出该器件的最大额定电压和电流的值为:311V,14A。我们使用的电源线是单相双线交流线路,因此它们是正弦交流信号,AD转换器每一次采集收集到的电压即在-311V~ 311V之间,电流则为-14V~ 14V之间,但为了确定其最大值和有效值,我们采用以下方法。
(1)第一步,在任意时间断点,对采样电阻上的电流电压进行一次采样处理,经模数转换后进行积分处理,将得到的功率值进行一次存储,其值设为P1;
(2)第二步,再进行一次第一步的操作,得到的值设置为P2,若是P1<P2,那么可以推断出,该交流电在此断点为上升沿,并使P1=P2(若是P1>P2操作同理);
(3)数据采集模块继续进行N次采集,直到有一次得到的P1≥Pn,即此时Pn为该电路的功率最大值(若第二步为P1>P2,则需要使P1≤Pn,得到的Pn即为功率最小值,其他同理)
(4)由于我们所测量的Pn为功率的最大(最小)值,且经过了变压器处理,所以我们还需要将变压系数和有效值系数带入到功率Pn中处理,处理完成后,得到功率有效值P,并将其输入到数码管。此后,不断重复(1)-(4)的操作,即可在数码管看到待测电路的实时功率。
但是很显然,这样直接测量的方法过于繁琐,更何况基础的数字电路根本不能支持如此之高的交流电压,所以我们使用了一个220V转5V的直流稳压电路,在转换后的接近5V的直流电路中进行采样处理,这样可以大大简化我们的编程难度和测量难度。
3.2.1 数字功率表中的直流稳压电路
通过平日模电课上所学的知识,我们设计了一个简单的直流稳压电路来达到需要的功能。如图3-2所示

图3-2 直流稳压电路仿真图
桥式整流电路的工作原理如下:当V2为正半周期时,正向电压施加到D1和D3,D1和D3导通;反向电压施加到D2和D4,D2和D4被切断。在该电路中,形成V2,D1,稳压电路和D3通电电路。在电压调节器电路上,形成正半波和负半波整流电压,当V2为负半周期时,向D2和D4施加正向电压,并引导D2和D4。通过;向D1和D3添加反向电压,D1和D3被切断。在该电路中,形成V2,D2,电压调节器电路和D4激励电路,并且在电压稳定电路上形成正和负的另一半波的整流电压。
直流稳压电路采用变压器T1,桥式二极管整流电路和LM7805三极管稳压电路,在原有的220V交流电压下获得5V直流信号,方便我们采样和处理。然后通过采样电阻,AD转换器可以收集我们需要的电压和电流信号。
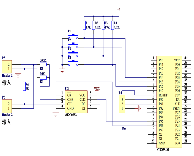
3.2.2 数字功率表中的AD转换器
由于单片机仅能处理数字信号,而电路中的信号多为模拟信号,所以我们需要一个可以进行模数转换的专业芯片来进行这一步操作。而A/D转换器的功能是将采集到的模拟量转换为数字量,完美契合我们的需求。所以我们使用一个A/D转换器去收集采样电阻上的电流和电压的模拟信号,以转换成我们需要的数字信号。然后将收集到的电压电流数字信号传入单片机,在单片机中进行积分处理等操作,就可以得到我们所需要的功率值。
以上是毕业论文大纲或资料介绍,该课题完整毕业论文、开题报告、任务书、程序设计、图纸设计等资料请添加微信获取,微信号:bysjorg。
相关图片展示:









