基于单片机音乐喷泉系统的设计毕业论文
2020-02-17 23:02:03
摘 要
在快节拍的都市生活中,伴随在人们周围的除了喧闹的交通和繁忙的工作,同样应该有令人身心舒缓的环境建设,为人们疏解身心压力,改善城市环境。音乐喷泉作为现代科技和艺术的结合,自上世纪三十年代被提出以来,正呈现出大型化,多样化,复杂化的发展态势,并被广泛应用于国内外城市广场,主题公园和大型活动中。音乐喷泉以其美轮美奂的纯粹的视听审美享受和艺术魅力,逐渐走入人们的视野,成为休闲娱乐产业的一个重要主题。
本文设计了一个以AT89C51单片机为控制基础的小型音乐喷泉控制系统,由外部设备通过音频线输入音频信号,音频信号通过功放芯片LM386进行放大后,由喇叭播放音乐,并经过模数转换芯片ADC0832进行信号处理后交由单片机处理,控制彩灯和水泵的工作,从而达成彩灯,水柱高低和音乐的同步变化,实现了音乐喷泉系统的功能。
关键词:音乐喷泉,模数转换,AT89C51单片机
Abstract
In the fast-paced urban life, besides the noisy traffic and busy work, there should also be a relaxing environment construction to relieve people's physical and mental pressure and improve the urban environment. As a combination of modern science and technology and art, music fountain is showing a large-scale, diversified and complex development trend since it was proposed in the 1930s. It is widely used in urban squares, theme parks and large-scale activities at home and abroad. Music fountain, with its beautiful pure aesthetic enjoyment and artistic charm, has gradually entered people's vision and become an important theme of leisure and entertainment industry.
This paper designs a small music fountain control system based on AT89C51 single chip computer. The audio signal is input by external equipment through audio line. The audio signal is amplified by power amplifier chip LM386. The music is played by loudspeaker, and processed by analog-to-digital conversion chip ADC0832. Controlling the work of colour lamp and water pump to achieve synchronous change of colour lamp, water column height and music, and realize the function of music fountain system.
Key words: music fountain, analog-to-digital conversion, AT89C51 single chip computer
目 录
第1章 绪论 1
1.1课题研究意义 1
1.2音乐喷泉发展现况 1
1.3课题研究内容 2
第2章 音乐喷泉系统设计方案 3
2.1研究内容和主要目标 3
2.2音乐喷泉设计方案 3
2.3 重要元器件选型 4
2.3.1 单片机选型 4
2.3.2 模数转换芯片选型 4
2.3.3 功放模块芯片选型 5
2.3.4 微型潜水泵选型 5
2.4 本章小结 5
第3章 音乐喷泉系统硬件电路设计 6
3.1 Altium Designer软件介绍 6
3.2 单片机电路 6
3.3 单片机最小系统电路 7
3.4 基于LM386的音频功放电路 8
3.5基于ADC0832的模数转换电路 9
3.6 基于PWM脉宽信号调制的水泵驱动电路 12
3.7 本章小结 14
第4章 音乐喷泉系统软件部分设计 15
4.1 软件介绍 15
4.2 主程序流程介绍 15
4.3 延时程序设计 16
4.4 ADC0832模块程序设计 17
4.5 彩灯程序设计 17
4.6 潜水泵调压程序设计 18
4.7 本章小结 19
第5章 系统调试及结果分析 20
5.1 软件仿真 20
5.2 实物制作 21
第6章 总结与展望 23
6.1 总结 23
6.2 展望 23
参考文献 24
附录 25
致 谢 27
第1章 绪论
1.1 课题研究意义
液态水是一种重要而独特的物质,是由氢氧元素组成的无机化合物,也是世界上极为常见的一种物质,包括人类在内的所有生命都离不开水资源,同时也是各个生物体内的重要组成部分,被称为生命之源。水在常温常压透明,且无色无味,这允许它作为光导,具有较高的比热容,并且具有导热性。除了这些物理性质之外,水也是美观的。滨水地产一直以来都是人们最理想的房地产。城市公园通常以喷泉和游泳池为特色,城市环境美化总少不了喷泉的参与;哪怕仅仅是流水的声音也如此吸引人,许多制造商甚至专门提供设备播放波涛起伏的海浪声和潺潺的流水声来帮助人们更好地入眠;一个孩子在炎热的天气里穿过洒水车的纯粹乐趣同样无可比拟。
音乐喷泉是液态水与科技的完美结合。 随着城市生活节奏的加快以及人们生活水平的不断提高,优化城市环境建设,提升城市合理功能规划,打造能使人们产生美感享受的公共设施的要求与呼声正与日俱增着。音乐喷泉不仅美化城市环境,更有其他重要的意义和作用。城市的音乐喷泉结合了现代技术和艺术。目前,城市化的发展和景观建设的需要使得音乐喷泉系统得到越来越广泛的应用。随着音乐的变幻,音乐喷泉从建筑情境中展现出绚丽的审美特征。音乐喷泉把喷泉形状、色彩灯光和音乐旋律有机地结合在一起。各种喷泉形状随着音乐旋律和节奏的变化而变化。音乐喷泉以其巨大的震撼体积和优雅而美丽的视觉感受,在视听和视觉上有着巨大的价值。园林中的喷泉通常是为满足园林绿化的需要而人工建造的装饰性喷水器,这样的喷泉可以滋润周围的空气,减少灰尘和降低温度。喷泉喷出的雾状微小水滴会净化空气,形成大量的负氧离子,这有益于城市居民的身心健康。因此,喷泉有助于改善城市的面貌和居民的整体生活质量。它还从水音乐旋律的角度表达了音乐喷泉的优美姿态,并在夜晚给城市人增添了一个美丽的视觉与听觉盛宴。这个项目在快节奏的城市生活中必将打造出一个个相当浪漫和休闲愉悦的夜晚[1]。
1.2 音乐喷泉发展现况
各种音乐喷泉的设计凝聚着前沿科技的超凡智慧和工程团队的创意与匠心,现如今,世界各地都有着引人入胜的音乐,展现着不尽相同的美丽与姿态。以下举出上海世博会音乐喷泉,武汉首义广场音乐喷泉,洛阳音乐喷泉三个例子来展现当代音乐喷泉的独特魅力。
上海世博会音乐喷泉,无愧是中国得以惊艳世界的音乐喷泉,也是国内最为著名的音乐喷泉之一。它超过亿元投资,由国际知名的法国国际水秀公司设计师多米尼克先生进行设计并建造。它将多姿多彩的音乐舞蹈喷泉同数字水幕影像相结合,音乐与水幕交相辉映,误差甚至仅有0.01秒,这样的前沿科技在国际上都是遥不可及的。喷泉炫目的光影,震撼的体量和各色引人入胜的节目让上海世博会的开幕式和闭幕式皆成为举世瞩目的焦点。有人说,只有看过世博会的音乐喷泉,才明白什么是真正的音乐喷泉[2]。
武汉首义广场音乐喷泉,是武汉市最大的音乐喷泉,坐落于辛亥革命博物馆北面的广场上,总面积2500平方米。广场有100个喷泉眼,寓意百年辛亥革命。瑰丽神奇的大型旱式喷泉,似乎正回应着中山先生振兴武汉的呐喊。喷泉设施安置在地下,水柱最高可喷出15米,炎热的夏天,游人和市民在广场休闲活动,欣赏夜色下的喷泉,孩童们围绕喷泉嬉戏,在绚丽多彩的水雾中消暑降温。
位于洛阳城市湿地公园的洛阳音乐喷泉涵括了诸多世界之最,如世界最长数控喷泉,世界最大的综合水景,世界最精准的数控系统等等,可谓现代科技与喷泉艺术的智慧结晶。数以千计各式各样的喷头,水下彩灯和喷泉专用水泵,由网络多级互联技术进行控制,构成了洛阳花会期间,市民和游客们喜闻乐见的又一独特美景。伴随着《青藏高原》等民族乐曲或古典乐曲的悠扬乐音,水幕瞬息万变,在绚丽的灯光下形成一幅又一幅极富美感的水幕画卷,令人应接不暇,惊心动魄[3]。
1.3 课题研究内容
第1章:音乐喷泉的发展状况及研究意义
第2章:总体设计方案和重要元器件选型
第3章:音乐喷泉系统的硬件电路设计
第4章:音乐喷泉系统的软件程序设计
第2章 音乐喷泉系统设计方案
2.1 研究内容和主要目标
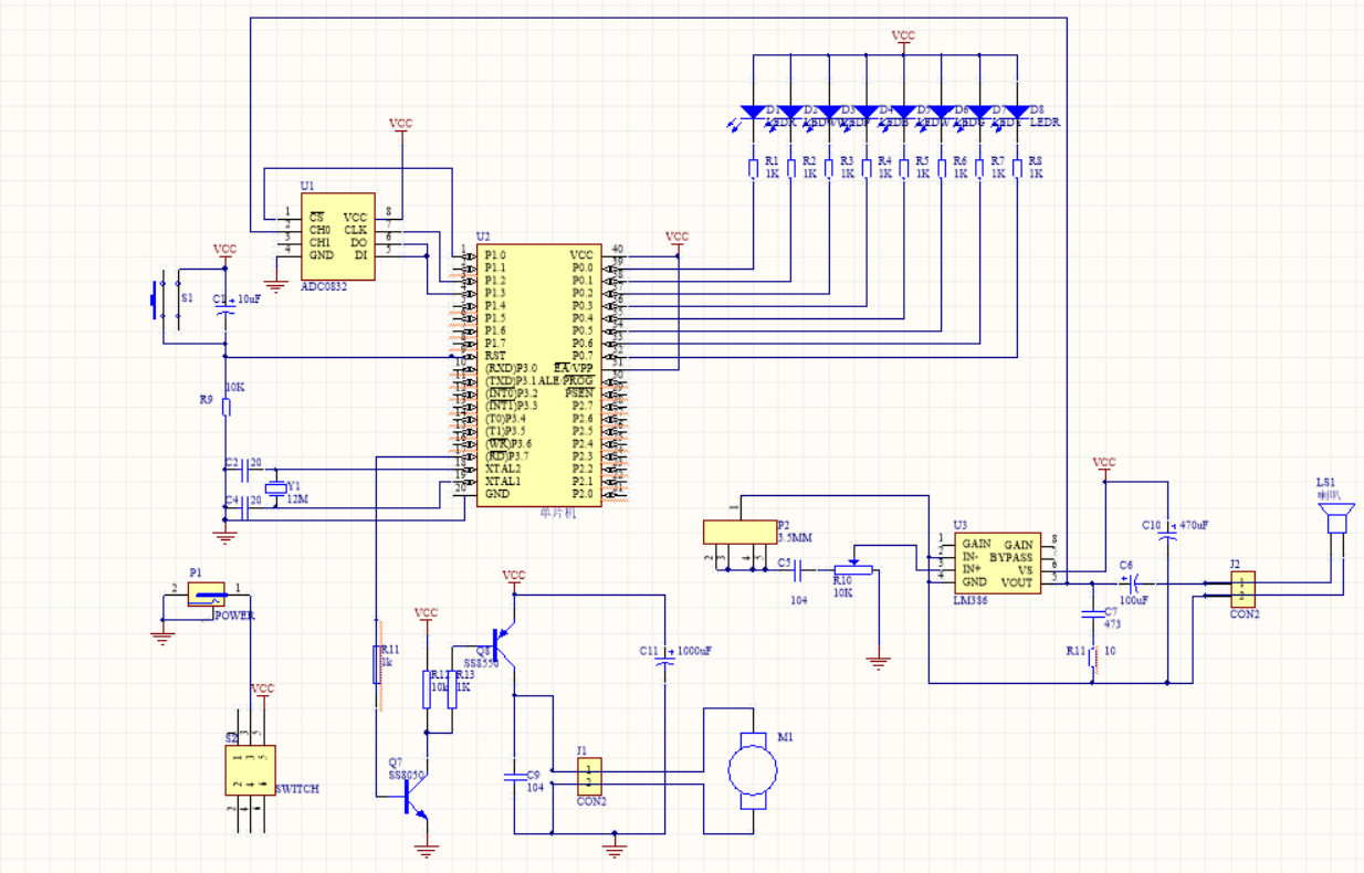
设计一个基于单片机的音乐喷泉控制系统,可以通过音频线连接播放电脑、手机、MP3里的音乐;设计8个LED频谱彩灯,随音乐变化闪烁;能够采集并转化音频信号,作为数字信号给单片机处理,并通过PWM脉冲调制信号控制水泵,实现水柱与音乐同步变化。 对整个音乐喷泉控制系统需要实现的功能进行分析,主要需进行硬件电路设计和对部分硬件模块进行软件程序控制两方面的设计。音乐喷泉控制系统最终整体功能的实现是各个软硬件模块共同完成的,需决定单片机芯片的选择,分模块进行设计,在整体原理图和电路图的基础上做出实物,最终实现功能。
2.2 音乐喷泉设计方案
设计的重点在于通过音频信号的采集,对频谱彩灯的变化闪烁和水泵的喷泉动作进行控制。通过查阅资料学习了解到以下的设计方案:
- 基于全数字集成电路的音乐喷泉控制器:可设计一个多控程的系统,包括程控声控,控制彩灯和喷泉水泵;程序控制以电位器进行速度调节,声音控制则通过声音大小调节,音量大小决定彩灯打开的组数多少。整个系统电路设计较为简单,具有一定的可行性。
- 采用一定的硬件电路对音频信号进行直接采样,并能直接反映信号的强度,利用前馈补偿的方式进行输出,控制彩灯和喷泉水泵,且前馈控制的时间完全可以由设置的前馈时间来确定。很明显,这个方案虽然较为简易直观,但是对硬件设施要求和限制很高,实施起来较为困难。
- 第三个方案即采用以单片机为核心,进行小型音乐喷泉设计的方法。我们知道,单片机具有管控功能好,体积小,价格低廉等优点,且拥有丰富的I/O端口,能够灵活方便的进行编程设计。将这些优点结合功放电路,A/D转换电路以及PWM调速模块,将喷泉动作,灯光与音乐密切地配合起来。

图2.1 硬件电路设计框图
2.3 重要元器件选型
2.3.1 单片机选型
AT89C51单片机简介:采集的数字音乐信号输入到单片机,并根据输入的信号经过一系列变换来调节I/O口的输出电平,最终控制水泵和彩灯。本次设计选用AT89C51单片机是一个51内核的CMOS8位单片机,具有低功耗,高效能的有点,片内含有4K大小的可重复擦写1000次的Flash只读存储器,具有128字节的RAM,32个I/O口,还包括振荡电路,定时器,计数器,等,可以满足我们的设计要求[4]。综合考虑以上三个方案,以基于单片机控制的音乐喷泉系统方案最为合理,且经济适用。通过对AT89C51和AT89C52单片机进行如下比较:
表2.1 51和52单片机对照表
![ZRU`Q8(J`A8XXVTEL3[]W5U](http://www.biyelunwen.org/wp-content/uploads/2020/02/lw5595_202021723159615.png)
结合本次设计的功能需求,选择51系列单片机,即AT89C51单片机即可实现设计预期功能。
2.3.2 模数转换芯片选型
音频信号通过放大电路是音乐喷泉动作的决策器。单片机应根据音频信号控制喷泉。然而,单片机不能识别和使用模拟信号。因此,增加A/D转换电路的功能是将放大后的模拟信号转换成数字信号,并将其输入单片机控制喷泉动作和闪灯。根据设计要求选择的A/D转换电路的主芯片采用ADC0832。芯片的转换时间为32μs。与其它同类产品相比,该芯片具有转换效率高、数据出错率低、有较强稳定性等优点。ADC0832是一种8位分辨率的A/D转换芯片,按照二进制信号转换规律,其最高分辨率可达256级,也就是将量程内的不同大小的输入信号分别转换为对应的量级,能满足模数转换的一般要求。在编写读取ADC0832芯片的AD转换值程序时,给单片机输入的头三个时钟脉冲起始位一定送高电位,第二第三脉冲的电平按照通道选择表来送,否则程序很难正常运行。
2.3.3 功放模块芯片选型
音频放大电路这个模块是必不可少的,因为如果要以给定的音频信号输入的变化对喷泉效果进行精确控制,就必须放大原来的音频信号以避免微弱信号的漏采。之后再将信号输入A/D转换电路。根据设计要求,选择LM386芯片设计功放电路模块。LM386芯片的性能特点是静态功耗低,约为4mA,可用于电池供电;工作电压范围宽,为4-12V或5-18V;可接少量外围元件;电压增益可调,20-200;有较低失真度[5]。
2.3.4 微型潜水泵选型
本次的设计中选用的水泵型号较小,其内的电动机是直流电动机。所以只要对直流电动机的转速调节就可以了。根据设计要求选用PWM调速系统。PWM调速系统的开关频率较高,可获得平稳的直流电流,低速特性好,稳速精度高,调速范围宽;通过PWM脉宽调制信号实现潜水泵的控制,以及水柱的高低变换。
2.4 本章小结
本章按照选题要求确定了音乐喷泉系统的设计方案,即以基于AT89C51单片机及最小系统电路,LM386功放电路,ADC0832模数转换电路,彩灯控制电路和水泵驱动电路的整体硬件电路,结合写入单片机的控制程序来实现。在确定整体设计方案的基础上,进行具体各硬件电路模块和软件程序的设计。
第3章 音乐喷泉系统硬件电路设计
3.1 Altium Designer软件介绍
Altium Designer是原Protel软件开发商Altium公司推出的,主要运行在Windows操作系统的一体化电子产品开发系统。该软件提供了设计原理图、电路仿真、PCB绘图和编辑、拓扑逻辑的自动布线、信号完整性分析和设计输出的完美结合,使设计者易于设计新的解决方案。同时,熟练使用该软件可以大大提高电路设计的质量和效率。越来越多的设计者将使用快速高效的CAD设计软件来设计辅助电路原理图和印刷电路板[6]。
3.2 单片机电路
AT89C51是一种带4K字节闪烁可编程擦除只读存储器(FPEROM—Flash Programmable and Erasable Read Only Memory)的低电压,高性能CMOS8位微处理器。它具有4K字节可编程FLASH存储器,寿命为1000次擦写循环,数据可在芯片中保留10年。AT89C51的全静态工作频率0Hz-24MHz,具有三级程序存储器锁定,128×8位内部RAM,32可编程I/O线,两个16位定时器/计数器,5个中断源以及一个全双工串行通信口。它同时还拥有低功耗的闲置和掉电模式,可编程串行通道,片内振荡器和时钟电路[7]。·

图3.1 AT89C51芯片引脚图
3.3 单片机最小系统电路
单片机最小系统包括单片机,复位电路和晶振电路三个部分,三者可以组成一个真正可用的单片机配置系统。

图3.2 单片机最小系统电路
单片机作为核心部件,需要外接电源提供能量,使得芯片内各个场效应管和晶体管工作在适宜的状态。单片机的工作电压范围是4V到5.5V,在实际电路中给单片机外接一个5V电源,40脚VCC端接5V电源正极,20脚VSS端接地端。
复位电路:复位电路的作用是在单片机开机时给单片机的复位端口(RST)一个高电平信号使单片机复位,使得CPU及其他部件都处于初始状态,程序即可得以从头运行。此外,外接按键的手动复位电路可以在单片机受外部干扰等影响使得程序跑飞时从头运行。(开机时单片机的RST脚电平被复位电容拉高,随即被复位电阻消耗掉,RST脚的电压随机降低,复位就完成了)。在单片机正常工作时按下复位按键,将单片机的RST脚和高电平VCC相接,松开复位按键,复位完成。
晶振电路:单片机是一个时序电路,需要晶体振荡器电路提供时钟信号。它就像一台单片机的节拍器,对单片机的运行速度和程序的节奏进行控制。时钟电路本质是振荡电路,它向单片机供给一个参考正弦波信号,根据晶体振荡器的快慢执行语句和指令。晶体振荡器电路包括12 MHz晶体振荡器和30PF的两个电容器(接地使晶体振荡器开始更稳定)。
3.4 基于LM386的音频功放电路
音频放大电路模块是必不可少的,因为如果要以给定的音频信号输入的变化对喷泉效果进行精确控制,就必须放大原来的音频信号以避免微弱信号的漏采。之后再将信号输入A/D转换电路。根据设计要求,选用LM386芯片作为功放电路模块的核心。
LM386芯片一款音频功率放大器,由美国国家半导体公司研发生产。半导体集成音频功率放大器的内部电路通常为OTL或OCL电路。内部电路通常包括前置放大级、功率输出级、偏置级、驱动级等。一些具有特殊功能,如消噪和短路保护。LM3 86集成功率放大器的内部电路如下图所示,它是一个三级放大电路。第一阶段是差分输入级,输入级的单端输出信号被传输到第二级共发射极中间级,第三级是类A和B互补对称功率放大器电路[8]。LM386芯片引脚图如下图所示。引脚2为反相输入端,3为同相输入端;引脚5为输出端;引脚6和4分别为电源和地;引脚1和8为电压增益设定端。

以上是毕业论文大纲或资料介绍,该课题完整毕业论文、开题报告、任务书、程序设计、图纸设计等资料请添加微信获取,微信号:bysjorg。
相关图片展示:

![M`54M96XTSJYR72ZHK]]225](http://www.biyelunwen.org/wp-content/uploads/2020/02/lw5595_202021723159716.png)

![MN0JCFGY$UE9]YOW(VRO5H3](http://www.biyelunwen.org/wp-content/uploads/2020/02/lw5595_202021723159755.png)





