基于单片机的人体脉搏监测系统的设计与实现毕业论文
2020-02-17 23:23:23
摘 要
IAbstract II
1绪论 1
1.1目的及意义 1
1.2国内外研究现状 1
1.3研究内容及预期目标 1
2 脉搏简介 2
3系统硬件设计 3
3.1模拟传感器 3
3.1.1 Pulse Sensor工作原理 4
3.1.2 Pulse Sensor的使用 5
3.2 Arduino单片机 6
3.3 Processing显示软件介绍 7
4系统软件设计 8
4.1脉搏测量 8
4.2心率变异性 9
4.3单片机程序设计 10
4.4单片机具体代码解释 10
5测试结果 16
6结论 18
参考文献 19
附录 20
致谢 21
摘要
脉搏信号是一种常见的生物医学信号,是人体中重要的动力学信号之一,因此脉搏信号的处理和分析受到了极大的关注。随着电子科学技术的快速发展,人体的脉搏信号可通过传感器转化为模拟信号,处理和分析此模拟信号可以实现智能化脉搏检测,有利于生物医学的研究。
本论文的人体脉搏监测系统研究了一款基于光电反射式的模拟传感器对脉搏、心率进行测量,再使用单片机将模拟脉搏信号转换为数字信号,通过编程进行滤波消噪处理,植入算法进行计算后得到脉搏波形数据和心率数据,最后将脉搏波形和心率的数据通过USB上传到上位机进行实时的显示。
研究结果表明在整个系统中通过传感器对指尖等部位脉搏数据的采集,经过单片机处理后,可以将数据传入电脑后进行直观的观察,对人体健康能进行大致的判断。
关键词:脉搏信号;模拟传感器;单片机;编程
Abstract
Pulse signal is a kind of common biomedical signal, and it is one of the important dynamic signals in human body, so the processing and analysis of pulse signal has received great attention. With the rapid development of electronic science and technology, the pulse signal of human body can be converted into analog signal by sensor. Processing and analyzing this analog signal can realize intelligent pulse detection, which is beneficial to biomedical research.
In this paper, a kind of analog sensor based on photoelectric reflection is studied to measure pulse and heart rate, and then the analog pulse signal is converted into digital signal by single chip microcomputer, and the filtering and denoising processing is carried out by programming. After the implantation algorithm is calculated, the pulse waveform data and heart rate data are obtained. Finally, the pulse waveform and heart rate data are uploaded to the host computer through USB for real-time display.
The results show that the pulse data of fingertips and other parts can be collected by sensors in the whole system. After being processed by single chip microcomputer, the data can be transferred to the computer for intuitive observation, and the health of human body can be roughly judged.
Key Words:pulse signal;analog sensor;single chip microcomputer;programming
1绪论
1.1目的及意义
随着电子、计算机技术的飞速发展,经济水平的不断提高,各种电子智能脉搏监测系统[1]在医疗中心、个体家庭以及户外运动中扮演着越来越重要的角色,其不仅仅是身体健康信息表现的一种重要载体,而且早就成为现代医疗中实施监测健康信息化、数字化和简易化的标志。首先,脉搏监测系统不会受到人身因素的影响,测量数据精度很高,监测数据可以实时显示,直观易读。其次,脉搏监测系统可以使用传感器、可控制芯片和显示屏简单搭建出来,具有成本低、拓展性好、耗电量低、易于操作、实用性很强等优点。最后,脉搏监测系统对所需的空间大小要求不大,可以随身携带,阶段性监测或一直监测,是实现远程、智能医疗实时监测的基础。近年来脉搏监测仪的市场飞速发展,已经广泛的应用在如医院、家庭、健身场所、保健中心、学校、体育场等。脉搏监测系统也可以融合血压、血浓度等其他生命体征信息与无线和现代通信技术扩展为远程医疗监测系统[2],在医学领域将是巨大的突破,有着巨大的社会效益。
1.2国内外研究现状
国外学者侧重于研究模型而国内学者则更倾向于信号的监测与分析。由于中医的诊脉原理,自20世纪70年代以,许多的中国科学研究人员将脉搏信号的各种特征信息与诊疗各种疾病建立起一些联系,其中许多是将脉搏信号的波速与心血管生理状况相结合去研究,但是脉搏信号包含大量的信息,包括时域方面的信息和频域方面信息,单一的波速并不能反映人体各方面的生理问题,于是就又有很多学者转向对脉搏信号的波形进行分析,首先分析其频域方面,然后对其做傅里叶变换,画出其频谱图,从而得知有关人体生理的信息,这样就初步取得了有意义的结果。
1.3研究内容及预期目标
此监测系统利用Pulse Sensor,采集人的手指尖因心跳变化而引起手指透光率变化的信息,此信息经过加工处理后变成脉搏电信号,此模拟信号也就是控制芯片的输入信号,对控制芯片编程可以得知心率数据和脉搏波形,最后呈现出来的结果是在电脑显示屏上会实时呈现测量对象的脉搏波形以及心率数值,直观的给出脉搏的信息,用以大概判断身体的健康状况。
2 脉搏简介
脉搏就是在人体表面可被接触到的动脉的搏动。人体循环系统由血液、血管、心脏构成,人体内有氧气、二氧化碳、养分及废物等成分,这些成分都是由人体的循环系统所负责运送。心脏的跳动就是心室的收缩和舒张,血液从心脏的左心室收缩后被压进主动脉,然后从主动脉会传递到全身的动脉中。动脉就是一条一条的管道,这条管道含有丰富的结缔组织与肌肉,所以伸缩性和弹性都很好。当大量的血液进入动脉后,动脉压力会变大,管道直径扩张,在体表较浅处的动脉比如手腕处就可以感受到此扩张,这就是所谓的脉搏。
生理健康的人脉搏和心跳不可能是不一致的。心跳频率为60到100次/分的是正常的成年人,一般大多数人为70-80次/分。一般来讲老年人的心跳都表现比较慢,大概为55到60次/分。性别和年龄对脉搏的频率有很大的影响,胎儿、婴儿、幼儿和学龄期儿童每分钟心跳次数分别表现为110-160次,120-140次,90-100次,80-90次。
脉搏即动脉搏动,脉搏频率即脉率。一般来说正常人的脉率是比较规则的,脉搏间隔时间一般都是一样长。正常人的脉搏强弱表现得很稳定,不会出现起伏不定的现象。还有,经过我的观察和测量,运动、吃饭后还有情绪激动时的心跳会变快,而安静的休息、睡眠会使心跳慢慢缓下来。假如成年人的脉搏频率超过每分钟100次的话,则会心动过速;但每分钟低于60次的情况,就称为心动过缓。
目前有许多疾病,例如心脏病可使脉搏发生变化。当前对病人来讲,测量脉搏是一个不可缺少的检查项目,中医就诊时更将把脉作为诊治疾病的主要方法。当病情严重时,特别是临终前脉搏和脉搏频率都会发生明显的变化。
中医医生可通过把脉来了解病人脉搏的频率、强弱等, 从而也就知道了病人的某些生理系统的功能好坏。在人体体表的多处可进行脉搏测量,如手指、耳垂等,所采集的脉搏信号会因脉搏压力的不同而呈现出一定的波形(脉象),这就是脉搏波。标准的脉搏波形如图1所示, 其中A和G点是一次心跳波形的开始和结束,被成为主动脉开放点。A点到G点的距离就是脉搏周期,B点是主波,D点是潮波,F点是重搏波,AB段可看作是脉搏的升支,BG段则是降支,这些特征都与身体的生理信息密切相关,如果能准确的找到这些特征点,那么可以对许多病人的病症的判断提供很有价值的信息,有着很高的医学价值[4]。
图1 标准脉搏信号
3系统硬件设计
人体脉搏测量系统可以由很多种方式搭建完成,目前来看,基于Pulse Sensor这个模拟信号传感器搭建的系统主要以下有两种方式:
有线传输方式,如图2:
图2 有线传输方式
无线传输方式,如图3:
图3 无线传输方式
因为有线传输方式传输数据可靠、所用硬件少且容易实现所需功能,本论文所研究的人体脉搏监测系统则采用有线传输的方式。
3.1模拟传感器
Pulse Sensor是一款用于测量心率、脉搏波形和HRV分析的光电反射式模拟传感器[5]。手指、耳垂等身体部位接触到Pulse Sensor后,可以将采集到的模拟信号传输给Arduino、 STM32 和 STC89C51 等具有模拟采集功能的单片机,利用单片机的数模转换功能把采集到的模拟电信号转换为数字信号,然后进行编程和植入算法,这会将数字信号转化为心率数值和脉搏波形的数据,最后将这些数据利用USB串口上传到上位机进行显示[6]。Pulse Sensor是一款开源的硬件,其用于对脉搏方面的研究很有帮助,并且其本身自带滤波电路和放大电路,对后期处理采集的脉搏信号很是方便,可以减少很多不必要的麻烦,同时也很方便进行二次开发。
本次使用的传感器实物如图4所示:
图4 Pulse Sensor
注:传感器反面裸露着诸多电子元器件,最好将其反面粘贴黑色胶带,正面粘贴透明膜来保护传感器,以防手指上的静电或者汗液对其背面的电子元器件造成损坏。 
3.1.1 Pulse Sensor工作原理
目前脉搏测量的方法有心电信号提取法、血压测量法和光电容积法。心电信号提取法和血压测量法两种方法提取信号不方便,会大大的限制病人的自由,但是光电容积法却不会,光电容积法测试脉搏时仪器佩戴方便,测量方式很简单,测量出的结果可靠性高,而心电信号提取法和血压测量法的长时间使用会增加病人的不舒适感,不利于病人的诊治。
拿手指指尖举例,其透光率会因人体组织在血管搏动时发生变化,而光电容积法则是利用了这个特性来进行脉搏测量的。光源、光感受器、滤波电路和放大电路四部分组成了光电容积法使用的传感器,使用绑带或夹子将其固定在病人的手指或耳垂上。Pulse Sensor的光源采用了一定波长的绿光LED,这个绿光LED可以选择出动脉血中氧和血红蛋白。因为动脉搏动充血导致血浓度和血量发生变化,所以当绿光透过手指指尖时会使得这束光的透光率发生改变,而这个透光率的变化正是光感受器需要接收的信息,然后将其转变为电信号,经滤波电路的滤波和放大电路的放大后输出给单片机。
Pulse Sensor的工作过程如图5所示:
图5 Pulse Sensor工作过程图
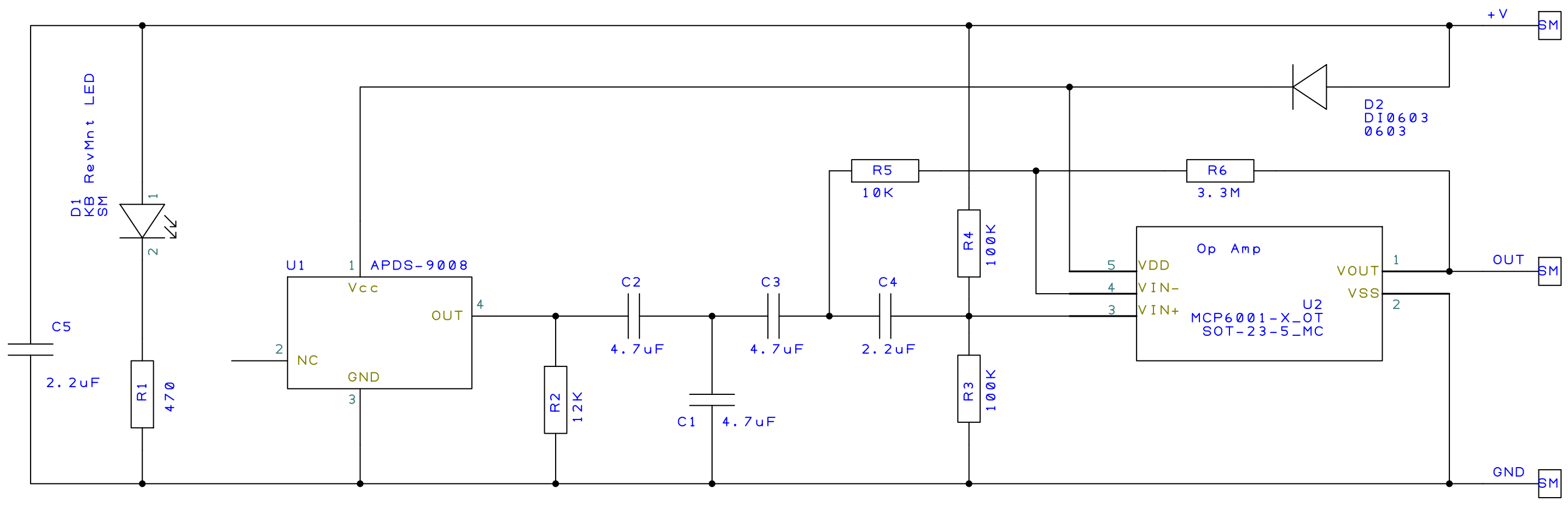
实验结果表明,使用波长在560nm左右的波通过硬件和软件的配合可以反映皮肤表层的微动脉信息,那么就可以利用这一点来提取相应的脉搏信息。Pulse Sensor的电路图如图6所示,其使用了峰值波长为515nm 的绿光LED[7],型号为AM2520,而光感受器采用了一款环境光感受器,其型号为APDS-9008,正常工作时感受峰值波长为565nm,由于光感受器的感受峰值波长和光源的峰值波长相近,所以传感器的灵敏度较高。此外,因为脉搏信号的频带一般在0.05~200Hz之间,而信号幅度又都很小,一般在毫伏级水平,所以很容易受到各种信号的干扰。此传感器中分别使用了低通滤波器进行滤波和运算放大器(MCP6001)放大信号,就是为了解决被杂乱信号干扰的问题,这两个部分将信号放大了330倍,然后采用分压电阻的方式使得直流偏置电压为电源电压的1/2,从而使放大后的信号可以比较好的被单片机的模拟信号输入口采集到。
图6 Pulse Sensor电路图
3.1.2 Pulse Sensor的使用
测量时要获得准确的心率值和完好无失真的脉搏波形就要多多注意传感器和手指的接触 [8],要想获得良好的测量数据和波形,测量前注意请以下事项:
1)指尖与传感器接触时确保正常接触,并且指尖不能有汗水和污迹;
2)在和传感器接触时不能用力过猛, 因为用力过大会导致局部血液循环不畅从而导致测量结果有失准确性;
3)测量时要静下心来,心平气和地测量, 身体最好不要有过多的动作,否则测量数据会失去了真实性;
4)手指冰凉时最好不要进行测试,因为血液流通不畅会让测量结果不准确。
如图7中红框内所示,图中有3个接口。其中焊点旁有S标记的为模拟信号输出线,有 标记的为电源输入线,有-标记的为地线。
图7 传感器背面
3.2 Arduino单片机
Arduino[9]是一款使用简单、容易上手的开源电子原型平台,其包含硬件和软件两部分。硬件部分Arduino电路板,可以用来做电路连接,连接上位机和各种外置设备,比如光源感受器,温度感受器等;而另外一部分则是计算机中的程序开发环境—Arduino IDE。
Arduino能连接许多传感器来感知环境,通过对Arduino单片机编程来控制灯光、马达和其他的设备来反映出环境变量。Arduino单片机的微控制器可以通过编程语言来编写程序,然后把程序转化成二进制文件烧录进微控制器。Arduino的编程由Arduino编程语言和Arduino IDE来共同实现。对于Arduino的项目来说,可以只包含Arduino,也可以包含Arduino和其他一些在PC上运行的软件来进行通信。
8051 等系列的单片机的优点被AVR 单片机完美的继承下来,而且它还在内部的结构上还作了极大程度的改良,下面是AVR 单片机相对于8051等系列单片机的优点:
1)采用了FlashROM作为其程序存储器,不仅价格便宜、可反复擦写1万次以上,而且指令长度单元也是16位的。
2)采用RISC架构和CMOS技术,实现了高速的运算和较低的功耗,并且具有休眠的功能。AVR的一条指令执行速度可达50ns之短,并且耗电只在1uA~2.5mA之间。由于Harvard结构的加入以及预取指令功能的集成,所以当单片机执行某一条指令时,下一条将要被执行的指令会预先从程序存储器中被取出来,这样的话在一个时钟周期内可以执行完毕所有的指令。
3)超功能精简指令。AVR 单片机具有32个通用工作寄存器,解决了单一累加器数据处理会造成的瓶颈现象。AVR 单片机里集成有SRAM,这个器件存储空间有128-4K字节,如此大的存储空间对于指令的运算可随意使用,特别适合C语言的编程,并且有容易学习、容易编程和容易移植等特点。
4)单片机内集成有模拟比较器,可以组成简单的的A/D转换器。
5)2.7V~6.0V是 AVR 单片机的正常工作电压范围,由于AVR单片机具有电源低电压检测功能,所以其电源抗干扰性很强。
3.3 Processing显示软件介绍
Processing是一个为开发面向图形的应用而生的编程语言和编程环境,其简单易用,是 Java 语言的拓展,而且具有许多现有的 Java 语言架构,但是相比起来Processing在语法上比Java简易许多,并具有许多人性化的设计。Processing的开发者将它看作是一个代码素描本,因为它尤其擅长算法动画和即时交互反馈,所以近年来在交互动画、复杂数据可视化、视觉设计、原型开发和制作方向越发流行,开发人员都很喜欢这个简洁实用的编程工具。
网络的兴起激起了许多人学习程序语言的动机,其中包括设计师和艺术家,因为学会了计算机的程序语言,你才能跟它进行沟通,这样不仅仅是静态的图像和文字,连动态的图像都可以成为设计师和艺术家精心设计下的完美作品。杰出的设计师和艺术家大多具有强势的控制欲,这是无庸置疑的,所以才会有些设计师和艺术家干脆连软件都自己写,而且写程序也是一门艺术。如何写得简洁,还要清楚明白,这之中的学问很大。那么谁会去学或是去用Processing呢?大致上是对科学与艺术之间的融合表现出有极大兴趣的人。一般的艺术家或设计师会以现有的软件(例如PhotoShop、Illustrator、Flash或Director等)来从事创作,但是在不知不觉中,往往会被大企业所主导的程序化生产工具限制了创意及丰富的表现形式的可能性,但是如果拥有撰写计算机程序语言的能力,大可为了实现脑海里的杰作专门来打造一个能实现它的程序,如此一来,不但作品的内容是艺术,其工具及创作过程本身亦是一桩艺术。
4系统软件设计
4.1脉搏测量
本次设计使用的Pulse Sensor基本上是一个光电容积描记器[5],这是一种常见的医疗设备,用于非侵入性心率监测。光电容积描记器有时会被用来测量人体的血氧水平,但有时血氧水平不需要被测量。光电容积描记器测得的脉搏信号是模拟电压信号的波动,由于正常人的脉搏具有一定的稳定性,所以其波形是可预测的。如图8所示,描述的脉搏波的图形被称为光电容积描记图或PPG。Pulse Sensor放大器放大了原始信号,并将脉冲波标准化为V / 2(电压中点)。Pulse Sensor响应光强度的相对变化,当入射到传感器上的光量保持不变时,信号值将保持在512,如果有更多的光线,则信号值将会持续上升,相反就会减少信号值。在每个脉冲期间,来自绿色LED又反射回传感器的光会发生变化。
图8 光电容积描记图
以上是毕业论文大纲或资料介绍,该课题完整毕业论文、开题报告、任务书、程序设计、图纸设计等资料请添加微信获取,微信号:bysjorg。
相关图片展示:








        
            
