无线温度湿度采集系统设计毕业论文
2020-02-17 23:21:59
摘 要
温湿度自古以来就是人类最关心的自然环境因素之一,其对工农业的生产有着巨大的影响。在现代科学中,一些物品的储存环境和工具使用环境都有严格的要求,温湿度的细微差别也会影响工具的灵敏度和安全状况等。在温湿度采集的传统模式中,人工手持传感器进行各个区域的检查是最经常使用的。这种人工巡查的方式不仅不能实时监测环境的温湿度情况,而且耗时长,效率低,对于一些人不能进入的场所无法进行检测。本次设计使用智能传感器和单片机配合的方式解决了以上问题。此次无线温湿度采集系统的主要目的是节省采集成本且能实时监测温湿度变化并及时预警。系统设计中包含主机和两个从机,芯片采用STC89C52单片机,环境数据采用国产数字传感器DHT11来进行实时监测,两路从机负责数据采集,主从机间用NRF24L01无线模块通过查询方式进行通信,最后主机接收相关数据并显示,并通过芯片内部程序编程判断温湿度上下限是否达到报警值从而决定相应的报警指示灯亮灭和蜂鸣器的开关。通过设计相关电路和实物焊接调试后,电路能实时测量和告警,满足了设计要求,达到了低成本高效率的要求。
关键词:温湿度监测,单片机,无线收发, 预警
Abstract
Temperature and humidity have been one of the most important natural environmental factors for human beings since ancient times, and they have a huge impact on the production of industry and agriculture. With the rapid development of modern science, the nuances of temperature and humidity will also affect the sensitivity and safety of the tool. In the traditional mode of temperature and humidity acquisition, manual hand-held sensors for inspection of various areas are the most frequently used. This type of manual inspection not only fails to monitor the temperature and humidity of the environment in real time, but also takes a long time and is inefficient, and cannot be detected in places that some people cannot enter. This design uses a smart sensor and a single-chip microcomputer to solve the appeal problem. The main purpose of the wireless temperature and humidity acquisition system is to save the collection cost and monitor the temperature and humidity changes in real time and timely warning. The system design includes the host and two slaves, the chip adopts SCM single chip, the temperature and humidity sensor selects the domestic chip DHT11, the wireless transceiver module selects NRF24L01, the two slaves send the collected temperature and humidity to the host display, and pass the chip internal program. Program to determine whether the upper and lower limits of temperature and humidity have reached the alarm value to determine the corresponding alarm indicator light off and the buzzer switch. After designing the relevant circuit for physical welding and debugging, the circuit can measure and alarm in real time, The design indicators have basically reached the original purpose, solving the problem of high cost and complexity in the field.
Key words: temperature and humidity monitoring; single chip;wireless transceiver; early warning
目录
摘要 I
Abstract II
第1章 绪论 1
1.1 研究目的及意义 1
1.2 国内外研究现状 1
1.3课题主要工作及预期目标 2
第2章 无线温度湿度采集系统方案选择 3
2.1 总体方案设计 3
2.2 控制处理模块方案的选择 3
2.3 温湿度传感器模块的选择 4
2.4 显示模块方案的选择 4
2.5 无线收发模块的选择 5
2.6 报警控制模块设计 5
2.7 本章小结 5
第3章 无线温度湿度采集系统硬件电路设计 7
3.1 单片机的选择 7
3.2 通信方式设计 8
3.3 显示模块设计 11
3.4 数据通信的实现 12
3.5无线温度湿度采集系统的实现 14
3.6本章小结 18
第4章 无线温度湿度采集系统软件设计 19
4.1主机软件设计 19
4.2从机软件设计 21
4.3本章小结 22
第5章 系统调试 23
5.1硬件安装及调试 23
5.2本章小结 24
第6章 结论 25
参考文献 26
附录 部分程序代码 27
致谢 36
第1章 绪论
1.1 研究目的及意义
环境测量是一项重要的人类活动。它指的是使用特定的方法和技术,包括生化和物理方法。测量数据可以反映环境的变化趋势,数据可用于对环境质量进行合理,科学的评估。环境测量目的有很多种,但其本质都是为了人们及时有效的感知环境当前状态。这是保护人类健康和相关利益,保护环境的重要活动。气候具有多变性,环境的各项数据也在实时变化,概率论与数理统计中我们知道取样的越多,数据就越准确,同样,环境监测也是如此。在一些现代货物保存和科学仪器环境中,通常对环境有很高的要求,并且需要对环境进行实时监控。在过去的经验中,通常进行人工监控或者布线监控,人工进行温湿度监测费力且难以及时和准确的反映环境变化趋势。布线监控这一点也存在许多缺点,线材往往会因为环境因素和生物因素而容易出现损坏,对环境指标的把控不够及时,容易造成财产的流失,而且其耗资也不低。例如“国人对粮食的巨大需求对环境提出高标准与新要求,因此需结合现代传感器技术、通信技术, 对存储环境进行远程监控与管理[1]”。因此,需要设计一款能够远程无线测量的环境数据采集系统。
1.2 国内外研究现状
上世纪七八十年代,微控制器发明问世,微控制器即现在常说的单片机。“单片机是一种集成电路芯片,将中央处理器、随机存储器、中断系统、定时器和计数器等功能集成到一块硅片上形成一个小的微型计算机系统[2]”。正如摩尔定律所预测的那样,电子元器件按一定周期高速发展,单片机在各个领域发挥了巨大的作用。在我们日常使用的电器诸如电饭煲、微波炉中都包含一个或数个单片机,在汽车中甚至有数十个单片机,可见其在我们生活中应用是何其广泛。在硬件电路的生产和设计中,元器件也由原来的单一逻辑器件功能向多功能智能化发展。在现今许多环境测量系统中,都可以看到单片机的身影。近几年以来,传感器的发展相当迅速,国外环境监测技术相当成熟,数字传感器广泛应用于环境监测系统。温度湿度现在可以通过温湿度传感器来检测,把温度和湿度的值经过一定变换转化为相应的电信号或者其他信号是温湿度传感器的主要原理,这样处理过的信号便于传输。传输的信号经过相关处理从而转换成温度湿度在显示设备上显示出来。温度湿度传感器设备主要有温度传感器、湿度传感器和相应的信号处理电路组成。由于数字传感器直接传输数字量,因此解决了传输过程中干扰引起的精度问题。国内计算机电子产业也在高速发展。环境监测技术相对成熟。如今各种元器件都在朝智能化靠拢,采用智能检测技术来代替人工工作已经成为未来趋势。
1.3课题主要工作及预期目标
任务要求为制作一个无线温度湿度采集系统。系统芯片作为数据采集点的处理器,同时用另一芯片作为核心控制器,两个模块各有明确分工,模块间可以通过无线芯片进行双机通信。系统包括: 温湿度测量部分、从机处理部分、数据发送部分、主机处理部分、显示数据共五部分。为了更加准确的反应环境的温湿度,本设计中要求温湿度采集由多个采集模块组成,多路环境数据上传到上位机处理数据并显示,通过上位机能够设定温湿度报警限值,超过或低于限值时发出报警信号。依据题目要求,将系统分成具体的几个模块,对其进行整合。
根据任务的要求,此次主要的任务是选择无线模块和数据处理模块。首先是无线模块,无线模块中无线协议有很多种,其中2.4G频段在应用上较为广泛,因为其具有诸多优点,例如有效传输半径较大,稳定性好,能满足绝大部分需求,因此我们可以选择该频段来作为无线传输的手段,这样可以在不影响系统整体功能的前提下,保证数据的准确性。而且在此次任务书中,要求的是多路无线传输,选用无线传输模块的时候应该考虑到该芯片不需要像手机射频收发一样支持很复杂的操作,而是支持很简单的双向传输即可,这就要求该芯片在多点传输方面构筑通信网络相对简单,这就涉及到通信协议的选择。支持该功能的协议主要是ANT协议,ANT协议构建局域网可以让数据得到有效传输,其还具有许多特点,包括成本低和能耗低等。 NRF24L01是基于上述协议的一款无线射频芯片,该芯片采用频移键控方式调制,有抗干扰能力强的特点,信息传输实现起来比较简单,可以支持点对点或者点对多点间的信息传输。若要构建微控制器与射频芯片的通信,单片机将5个公共引脚和1个中断引脚与上述无线芯片相关引脚相连即可。任务分析初步使用NRF24L01作为无线模块,因为其在MCU系统中构建无线通信功能非常简单。在这次任务中,涉及到数据的传输和处理,基于此次测量需要,我们可以选择选用单片机来处理数据。
本次毕业设计的预期目标是采用单片机作为数据控制核心,传感器监测环境指标数据,采集和控制模块间通过无线模块通信,完成硬件电路设计和实物制作,并通过软件编程进行实现各部分功能的实现,完成无线温度湿度采集系统的硬件实现。本次论文的框架结构如下:
(1)对研究课题的目的、意义、国内外现状作及目标作简要分析;
(2)完成无线温度湿度采集系统器件方案的基本选型;
(3)完成系统硬件设计和软件设计;
(4)系统调试及总结。
第2章 无线温度湿度采集系统方案选择
2.1 总体方案设计
分析选题任务可知,无线温湿度采集系统主要组成为从机和主机两部分。其中从机可以分为两单元,分别是检测部分和控制发送传输部分。检测部分主要是由温度湿度传感器组成,控制发送传输部分主要有单片机和无线收发模块组成。而主机则功能较多,由四个部分组成,分别是无线收发模块、控制处理模块、显示模块、告警模块组成。主机从机采用相同的供电方式,均为5v直流稳压电源。总体方案设计流程图见图2.1所示。

图2.1总体方案设计
2.2 控制处理模块方案的选择
根据要求,控制处理模块的核心是其中的数据处理芯片,该芯片能够控制无线模块的收发,能够对传感器传送的信号进行相应的转换,并且可以实现对数据的对比分析从而实现驱动相关模块进行声光报警。因此要求其具有可编程能力和一定的数据处理能力。经初步筛选,有两种方案可以选择。
方案一:采用可编程逻辑器件作为控制器。CPLD是一种大规模集成电路。使用该器件,用户可以自由选择逻辑结构和功能。在软件开发应用上广泛使用。虽然其功能强大优点很多,但由于CPLD相对其他备选芯片来说成本确实很高,而且其引脚数量多,在设计硬件电路方面有不小的难度,布线困难,现有阶段使用该器件对于系统没有较大价值。
方案二:数据处理芯片采用52系列单片机。52系列单片机是使用最广泛的微控制器之一,而且其可编程能力强,通过赋予各引脚定义可以实现对各种逻辑器件的控制。可用存储空间虽然比较小,但对于本次设计来说已经足够,性价比相对来说比较适合。而且本次设计由于要求对数据进行精确的传输,则需要用多片单片机分别进行检测和控制,能够提高系统的稳定性和工作效率。
两种方案的比较中,结合本次设计要求,可以确定C52单片机优点比较突出,而且在本科课程《单片机原理》中,我们学习了51系列微机原理和相关的编程模式,对于其应用有比较详细的理解,运用起来也比较熟练,因此确定使用52系列单片机实现系统控制处理。
2.3 温湿度传感器模块的选择
传感器模块主要用来检测当前环境的温度和湿度,目前市面上相关的温度和湿度传感器非常多,它们的基本区别主要是测量范围和精度的不同,基于此成本也会大相径庭。我们可以根据以下两种方案来选择最具性价比的传感器。
方案一:两个数据分隔采集,温度和湿度单独进行测量。其中温度模块使用DS系列,“数字温度传感器DS18B20是DALLAS公司产的智能温度传感器, 集成温度感测、信号转换、A/D转换和加热功能于一个芯片上,其操作方便, 成本低廉。[3]”“湿度模块采用无芯片RFID,附加湿度感应功能的RFID标签在食品、医药、农业、航空航天等行业有广泛的应用。[4]”DS18B20耐磨耐碰,稳定性高,RFID具有误差小、精度高、测量范围大的优点,两者稳定性都比较高。
方案二:温湿度一起测量,两种数据采集集成到同一模块,使用DHT11传感器可同时测量温度湿度。其稳定性高,操作简单,成本很低,性价比很高。
比较两个方案可知,方案一对于某些高要求场所比较适合,但由于本次设计对于精度没有特定的要求,因此倾向于采用简单低成本的传感器。所以采用DHT11作为传感器模块是优先选项。
2.4 显示模块方案的选择
显示模块主要用于显示从机发送过来的温湿度数据以及控制温湿度上下限显示功能,能让人直观的观测到数据实时变化和控制告警功能。显示模块有以下两种可供选择。
方案一:显示模块使用数码管。数码管有很多优点,诸如亮度刷新率等。同时其数码管功耗低,使用次数多不易损坏。环境变化对其基本没有影响,成本也特别低。缺点是显示位数较多时需要占用很大的体积,不利于系统的连线焊接。
方案二:采用液晶作为显示模块。LCD显示具有薄、亮、清晰的优点。而且功耗也比较低。在显示数据方面更直观全面,稳定性也比较好。液晶显示有专门的字符库,不用像数码管一样需要单独进行编码,增加编程复杂度,所以使用起来更简便。
在此次设计中,为了能在一块屏幕中显示两路数据,让人更直观方便地观测数据,以及为了简化电路连接,选择LCD作为显示模块更为符合要求,因此决定采用方案二。
2.5 无线收发模块的选择
无线收发模块是本系统的两大核心之一,直接影响系统的无线传输,是系统是否成功的关键之一。考虑到需求我们有两种模块可供选择。
方案一:使用PRT系列芯片传输。该模块传输数据快,抗干扰能力强,消耗功率低,优点突出但成本也比较高。
方案二:采用无线射频收发芯片NRF24L01。该芯片采用高斯频移键控,能够自动应答和重新发射,可选择1或2Mbps的传输速率,晶振要求比较低。其成本较为低廉,采用SPI总线通信方式,应用也相对简单。
对比两方案,NRF24L01虽然性能比较差,但对于此次的要求来说已经足够使用,而且其成本低也是一重要因素。因此无线收发模块芯片采用NRF24L01。
2.6 报警控制模块设计
系统中要求具有报警功能。利用单片机我们可以设计相关电路。本次方案中设置三个独立按键,单片机编程使其具有相关功能,分别是数据加按键、数据减按键和设置按键,温湿度两种环境指标的上下限值可以由此按键实现。模块电路中还有告警模块,由一个蜂鸣器和八个LED灯组成,其中四个LED灯为一组从机的告警,分别为温度上限、温度下限、湿度上限、湿度下限,当某一值超过或低于设定告警值时相应的指示灯亮,且蜂鸣器开始工作。通过该模块,我们可以迅速定位问题所在。
2.7 本章小结
本章对系统的硬件进行了基本选型,各基本模块已经基本确定,以下是无线温度湿度采集系统的硬件选择总结:硬件处理器使用STC公司的C52系列单片机,温度湿度环境指标采用数字信号输出温湿度复合传感器DHT11采集,无线通信器件则选用单片无线收发芯片NRF24L01,环境指标的显示与设置信息显示采用液晶显示LCD1602。系统主要工作流程如下:设计报警控制模块电路后,通过三个按键可以自由选择环境指标报警值,DHT11负责采集周围环境指标数据,采用C52单片机用于对检测到的环境指标数据进行处理,并将数据通过NRF24L01无线收发模块发送给一定距离以外的上位机,上位机接收多路信号后处理并通过液晶显示。同时单片机判断比较数据与设定值差异,当温湿度上下限超过或低于限值时,相应指示灯亮,蜂鸣器发出报警。至此,完成硬件电路器件的初步选型。
第3章 无线温度湿度采集系统硬件电路设计
3.1 单片机的选择
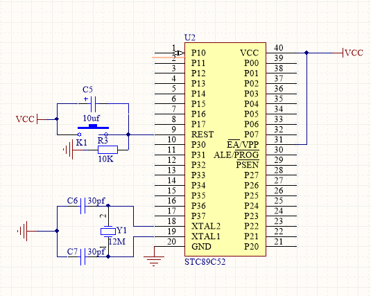
52系列单片机是STC公司生产的一款8位微处理器,因为功耗特别低和性能优良得到了大众的认可,因而应用广泛。单片机是一种典型的嵌入式系统,有以下几种结构组成:
8位运算器和控制器;
以上是毕业论文大纲或资料介绍,该课题完整毕业论文、开题报告、任务书、程序设计、图纸设计等资料请添加微信获取,微信号:bysjorg。
相关图片展示:
![P3Y@2B7N59SNFR]U_C3P5}R](http://www.biyelunwen.org/wp-content/uploads/2020/02/lw9006_2020217232156923.png)

![PS6C[O(ULUYSIM9W@@])~Z1](http://www.biyelunwen.org/wp-content/uploads/2020/02/lw9006_20202172321570.png)



![}1DQ~V9`]%)P6Z)$~GMWY_N](http://www.biyelunwen.org/wp-content/uploads/2020/02/lw9006_2020217232157107.png)

        
            
