基于单片机的超声波油位测量仪的设计和实现毕业论文
2020-04-12 16:15:36
摘 要
针对如何进行精确油位实时检测问题,本文将会开发一种基于单片机的超声波油位测量器。测量仪以单片机系统为核心,利用超声波作为数据收集检测手段,以实现储油罐中的油位检测。并利用单片机计算机技术和超声波检测技术实现超声波油位测量仪的设计和制做。
超声波油位测量仪是根据超声回波测距原理设计的。超声波发射单元发射超声波,并且声波被障碍物反射,然后由超声波接收单元接收,然后就可以测量出传输时间。由于超声波在同一种介质中传播速度是不变的,所以根据时间和声速,就可以算出测量距离。本文采用单片机为主控芯片,油位经过超声波传感器的检测,经由超声波内部模块进行信号处理,然后进行A/D转换,传递给单片机芯片,由单片机处理后计算储油罐中的油位,最后在LCD上显示油位高度。
关键词:超声波;单片机;油位测量;LCD显示
Abstract
To solve the problem of accurate real-time oil level detection, an ultrasonic oil level measuring instrument based on single-chip microcomputer will be developed in this paper. The measuring instrument takes the single-chip microcomputer system as the core and USES ultrasonic wave as the data collection and detection method to realize oil level detection in the storage tank. The design and manufacture of ultrasonic oil level measuring instrument are realized by using single chip computer technology and ultrasonic testing technology.
Ultrasonic oil level measuring instrument is designed according to the principle of ultrasonic echo ranging. Ultrasonic waves are emitted from the transmitting unit of ultrasonic waves, which bounce off obstacles and receive echoes from the receiving unit of ultrasonic waves. The transmission time is measured. Since the transmission speed of ultrasonic waves in the same medium is constant, the measured distance can be calculated according to the time and sound speed. This article USES the single chip microcomputer as main control chip, the oil level through ultrasonic sensor detection, through the internal ultrasonic signal processing module, and A/D conversion, passed to the single chip microcomputer chip, oil level in oil tank is calculated after processing by single-chip microcomputer, finally displayed on LCD and the height of oil level.
Key Words:Ultrasonic;Microcomputer;Oil level detection;LCD display
目 录
第1章 绪论 1
1.1课题研究的背景 1
1.2国内外研究现状 1
1.3本文的主要工作 2
1.4预期实现的功能 2
第2章 油位测量系统的总体设计方案 4
2.1系统功能分析 4
2.2超声波测距原理 4
2.3系统总体设计方案的分析 5
2.3.1超声波模块分析 5
2.3.2单片机模块分析 6
2.3.3 LCD显示模块分析 8
2.3.4温度传感模块分析 9
2.4总体方案确定 11
第3章 系统的硬件设计 12
3.1复位与晶振电路 12
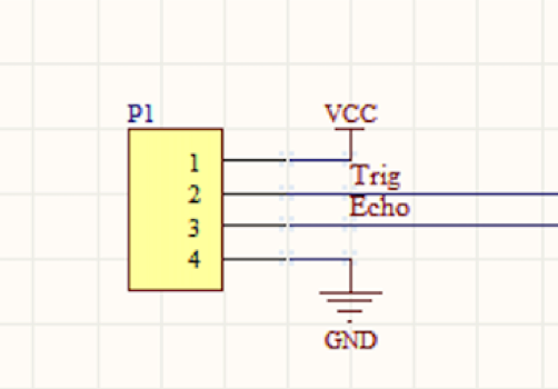
3.2超声波测量电路 13
3.3温度传感电路 13
3.4蜂鸣报警电路 14
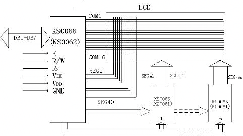
3.5 LCD显示电路 15
第4章 系统的软件设计 17
4.1单片机开发系统——Keil Vision4的使用 17
4.1.1Keil的基本情况与简介 17
4.1.2Keil的操作方法 17
4.2主程序设计 18
4.3超声波模块软件设计 19
4.4 LCD模块软件设计 19
第5章 系统调试与分析 21
5.1焊接调试 21
5.2系统调试 21
第6章 结束语 22
参考文献 23
附录1 油位测量系统电路设计图 24
附录2 油位测量系统硬件实物图 25
附录3 油位测量系统程序代码 26
致谢 43
第1章 绪论
1.1课题研究的背景
现代工业生产正处于一个由传统劳动力向智慧劳动力转变的过程。 液位控制问题是工业过程中常见的问题,例如需要适当控制饮料生产和加工过程中的液位,溶液过滤和化学生产。在实际生产中,系统识别方法通常用于建模复杂系统,以建立一个简化的数学模型。然而对于对测量准度有更高要求的场合,则需要更加精密的仪器。而超声波液位测量仪具有精度高、显示方式多、集成度高、稳定性好 、设定简单、能方便的组成网络等特点[1],使得它在工业现代化发展中发挥重要的作用。
大部分原始液位控制都是手动检测,造成人力浪费,既不安全也不高效。由于这种现象,原有的液位控制系统无法解决这些问题,因此大大降低了工业生产效率,严重制约了行业的现代化和改革。 基于单片微机的超声波测量系统可以解决这个问题,并有助于工业生产现代化。
本文所讨论的超声波油位测量仪,传感器安装在油箱外壳上,不会直接接触待测原油。首先安装成本很低,在每个储油罐上安装超声波测量装置时,由于每套超声波设备都不昂贵,因此投资低油田非常具有吸引力。其次是安全可靠,因为可燃性油有很强的挥发性,会有一定的安全风险。第三测量精度高,由于储油罐横截面大,稍不注意就会引起很大的测量误差,利用超声波测量油位就会使精度增加。最后安装方便,可随时安装和拆卸。
1.2国内外研究现状
对于当今越来越发达的社会生活,超声波油位测量技术正蓬勃发展,以满足社会和技术进步。在这个阶段,超声波油位测量技术还没有达到完善,还有很大的发展空间。智能化是未来超声波油位测量技术的主要目标。 超声波技术不断完善和成熟,但在精度等方面仍然很落后。高速度和高效率都基于高品质,是现代工业的标志,尤其是精度作为高质量的重要指标,必须努力满足大多数公司的要求。 另外,国内许多工厂使用的大部分高精度超声波油位测量仪器都是从国外进口,极大地限制了自主创新。公司生产线的投资成本有所增加。 因此,为了使中国的工业化生产和装配不再依赖国外进口,对超声波油位测量系统相关问题的研究具有很高的现实意义
国内有代表性的产品是电应普公司的油位测量系统,超声波油量探测器(DS1309B)。本产品采用超声波测量技术测量油箱油位高度,经电路处理后输出标准电信号。超声波传感器安装在油箱底部,不必直接与油液接触,实时检测油位。
这款产品特点有:(1)静电防护设计,探头外壳和I / O引脚ESD保护装置,符合IEC61000-4-2标准。(2)宽温限工作能力,-20℃到 50℃。(3)测量分辨精确度达到±1.5mm。(4)安装简单,只需根据罐底(外箱)上的说明安装传感器即可。(5)较高的检测精度,可以在±1.5%范围的常温常压下工作。(6)报警输出时,产品可配备外接蜂鸣扬声器,实现油位报警上下限功能。
适用范围有:(1)各种车辆的油量测量(当前油量、加油、耗油、防盗油等情景)[2]。(2)工业储罐液位测量,如液化气、水、油等场合[3]。(3)其他需要使用非接触式测量液体物理表面的场合。
1.3本文的主要工作
针对如何进行精确油位实时检测问题,本文将会开发一种基于单片机的超声波油位测量器。该测量仪器基于单片机系统,采用超声波作为数据采集和检测手段,实现对储油罐油位的检测。并利用单片机计算机技术和超声波检测技术实现超声波油位测量仪的设计和制做。
超声波油位测量仪是根据超声回波测距原理设计的。超声波发射单元发射超声波,并且声波被障碍物反射,然后由超声波接收单元接收,然后就可以测量出传输时间。由于超声波在同一种介质中传播速度是不变的,所以根据时间和声速,就可以算出测量距离。本文采用单片机为主控芯片,油位经过超声波传感器的检测,经由超声波内部模块进行信号处理,然后进行A/D转换,传递给单片机芯片,由单片机处理后计算储油罐中的油位,最后在LCD上显示油位高度。
本文将主要研究并介绍针对采油厂的油位测量仪器。超声波油位测量装置以单片机系统为载体,采用超声波作为数据检测方法。 为了实现油位的准确实时检测,测量数据作为油位的高度显示在LCD上。使用超声波油位计进行直接测量可减少测量过程中的人工干预,并便于操作员实时监测油位。 超声波油位计由两部分组成: 硬件电路和软件程序。硬件电路包括超声波电路,温度感测电路,电源电路和处理器外围电路。软件程序包括超声波驱动程序,温度采集程序,软件过滤算法程序等[4]。 该软件采用模块化设计理念,便于编写程序和进行后期调试与分析。
1.4预期实现的功能
根据实际需求及其实际状况,本设计最小开发系统按照以下设计思想和目标进行。
(1)LED显示模块显示正常,可根据设计要求设计出任意显示效果。
以上是毕业论文大纲或资料介绍,该课题完整毕业论文、开题报告、任务书、程序设计、图纸设计等资料请添加微信获取,微信号:bysjorg。
相关图片展示:








        
            
