简易LED图文显示系统的设计与实现毕业论文
2020-02-18 11:54:08
摘 要
Abstract 1
第1章 绪论 1
1.1国内外研究现状 1
1.2方案论证 1
1.3系统的设计目标 2
1.4总体规划设计 2
第2章 硬件部分设计 3
2.1系统工作原理 3
2.2元件选取 4
2.2.1电机的选择 4
2.2.2传感器的选择 4
2.3供电方案选择 5
2.4所选元件介绍 6
2.4.1 STC89C52RC单片机 6
2.4.2 XD-3402直流电机 7
2.4.3直射式光电对管 7
2.4.4导电滑环 8
2.5硬件电路设计 9
2.5.1单片机最小系统 9
2.5.2显示电路 10
2.5.3中断控制电路 10
2.6重心调节 11
第3章 软件部分设计 12
3.1编程语言选择 12
3.2 keil介绍 12
3.3 STC-ISP介绍 12
3.4 PCtoLCD2002介绍 13
3.5 Proteus介绍 14
3.6图案文字取模代码 14
3.7总体程序设计 14
第4章 系统调试 17
4.1系统硬件调试 17
4.2软件测试 18
4.3系统总体调试 18
第5章 总结与展望 20
5.1设计总结 20
5.2未来展望 20
致 谢 21
参考文献 22
附 录 24
摘 要
在当代社会,广告显示无处不在,平面LED显示屏的使用非常广泛,但是由于其造型单一并且没有新意,所以很难获得很好的广告效果。同时因为这种显示屏耗电量大,需要外接电源,所以很多场合并不适用。在很多情况下,由于其显示范围的限制,很多时候并不能很好地显示相应的内容,而且由于传统显示屏为平面显示,所以无法360°显示所需内容。
而本设计中所提出的旋转LED显示屏设计,由于其造型独特,安装简单且适用范围广,在很多方面都有广阔的应用前景。该设计基于STC89C52RC单片机,通过电机带动相应的显示部分旋转,利用人眼的视觉暂留原理,只需要通过一列发光的LED阵列规律显示,便可以完成相应的显示工作。这种显示方式只需要用很少的LED灯便可以得到很好的显示效果,相比于传统的显示屏,这种设计在很大程度上节约了资源,弥补了传统显示屏的种种不足,实际应用过程中也有着广阔的前景。
本文主要是关于该系统的总体设计搭建以及调试内容,设计能够较好的完成相应的文字图像的显示工作。设计使用STC89C52RC单片机作为主控芯片,用于控制显示电路的显示工作。使用红外对管检测相应显示像元的起始位置,开始相应的显示内容。最终设计完成的内容基本符合相应的要求,有一定的实际应用价值。
关键词:图文显示;程序设计;单片机;视觉暂留;电机驱动
Abstract
In the contemporary society, advertising display is everywhere. The flat LED display is widely used. However, due to its single shape and lack of innovation, it is difficult to obtain good advertising effect. At the same time, because of the large power consumption of the display, it needs an external power source, so it is not suitable for many occasions. At the same time, in many cases, due to the limitation of its display range, the corresponding content cannot be displayed well in many cases. Moreover, the traditional display screen is flat display, so the required content cannot be displayed at 360°.
The rotary LED display screen design proposed in this design has broad application prospects in many aspects due to its unique shape, simple installation and wide application range. The design is based on the STC89C52RC single chip microcomputer. The motor drives the corresponding display part to rotate. By using the principle of temporary visual reservation of human eyes, it only needs to display through a series of luminous LED array rules to complete the corresponding display work. Compared with the traditional display screen, this design saves resources to a large extent and makes up for the shortcomings of the traditional display screen. In the practical application process, it also has a broad prospect.
This paper is mainly about the overall design and construction of the system and debugging content, design can better complete the corresponding text and image display work. STC89C52RC microcontroller is used as the main control chip to control the display circuit. Infrared pair tube is used to detect the starting position of corresponding display pixel and start corresponding display content. The content of the final design basically meets the corresponding requirements and has certain practical application value.
Key Words: Graphic display;program design;SCM;vision temporary;motor drive
第1章 绪论
1.1国内外研究现状
随着社会的不断发展,电子信息技术也有了很大的进步,越来越多的新兴技术也不断地涌现出来,相应的有很多的地方也可以对新兴的技术加以应用。本文所介绍的LED显示系统就是一种创新的显示系统,相比于传统显示系统,它有很多显著的优点,并且可以在很多方面替代传统显示屏。
LED旋转显示屏是一种较为新颖的显示方式,相较于传统显示屏,旋转显示屏能更好的引起人们的注意,同时相应的成本也比较低。同时传统显示屏一般为平面显示,而旋转显示屏可以更加方便的实现球体或者柱面的显示功能,所以新型的LED旋转显示屏还是有广阔的应用前景的。
在实际生活中,我们常见的显示屏还是传统的平面显示屏,这并不表明传统显示屏有更大的优势。而相反的是,由于其电路的复杂并且屏幕由大量独立LED组成,所以其安装以及后期维护过程非常的耗时耗力。由于旋转显示屏的起步较晚,所以在大多数场合都没有得到全面的应用。但是同时,因为旋转显示屏拥有更加独特的显示效果,所以将其使用在广告宣传等方面可以获得更大的收益。
国外的平面LED显示屏应用非常的广泛,但是由于其使用LED数量庞大,特别是巨幅广告的彩色显示屏,维护起来十分的繁杂,安装以及后期的维护过程操作也十分的繁琐。但是由于点阵显示屏的发展较早,而旋转显示屏的起步较晚,所以现在大多数场合仍然应用的是常用的点阵式显示屏,故旋转显示屏有较大的发展应用前景。
国内的发展情况也基本是相同的,大多数常见LED显示屏均是采用的固定点阵式显示屏,而很少有地方采用旋转式LED显示屏。但是由于使用较少,而其显示效果相较于传统显示屏来说更加的有特点,所以如果将其应用于广告设计的话,应当会有较为广阔的发展前景。在实际的操作过程中,也有很多的地方需要360°的无死角环形显示,这种情况下,如果使用传统显示屏,不仅占地面积大,而且显示效果也比较差,所以使用旋转LED显示屏能够解决相应的问题。
1.2方案论证
为了验证设计的可行性,需要对主体功能进行基本的规划论证。LED旋转显示系统主要是利用视觉暂留现象,通过相应的方法,达到显示的目的。
由于人眼观察景物时,光信号经由神经传入大脑等过程中,需要经过短暂的一段时间,而光信号结束作用以后,视觉形象并不会立刻消失,而是会在大脑中暂留一段时间,这种残留的视觉被称为“后像”。这一现象被称为“视觉暂留”。由于人眼感光时是靠细胞中的感光色素,而其形成需要一定的时间。相应地,感光色素也会暂留一段时间(对于中等强度光的刺激,约为0.1-0.4s)。
根据时间计算,只需要相应的显示刷新帧数,就可以利用视觉暂留现象,显示出所需要的内容,使用电机控制相应的显示电路转动,需要电机转速最低达到600r/min,这种转速较为容易达到。并且传感器检测精度也可以符合相应的要求。根据如上的判断,该设计在原理上可以实现,显示设计难度适中,可以进行相应的设计制作。
视觉暂留显示已经被人广泛利用,例如胶片电影、走马灯等。所以在理论上,可以利用视觉暂留现象,完成相应的显示功能。
本文所设计的LED旋转显示屏是基于STC89C52RC芯片,能够完成平面的图形文字显示功能。同时设计也比较紧密,能够在较大程度上利用该单片机的资源。文章主要介绍了该系统设计的总体设计以及完成过程,系统能够较好的完成相应的设计要求,达到了最终的设计目的。
1.3系统的设计目标
简易LED图文显示系统的设计主要是为了实现图形以及文字的显示工作,以一列LED像元,运用电动机带动LED像元旋转,设计一个驱动控制装置(包含带MCU的控制电路),使线阵LED按照一定的速度运动起来,从而使线阵能显示各种图形与文字,并且图文的显示方式可控。
1.4总体规划设计
如图2.1是系统设计的总体规划:
图2.1 设计总体框架图
该系统硬件部分主要由控制单元、电机单元、显示单元、电源单元组成。软件部分主要包含中断程序、延时程序、控制主程序以及显示内容部分字段。
通过软件和硬件电路的结合,理论上可以完成预期的设计内容,同时在实际显示的过程中,相应的设计可以完成的显示内容丰富多样,电机旋转转速平稳,显示内容清晰,能够达到相应的显示效果。
第2章 硬件部分设计
2.1系统工作原理
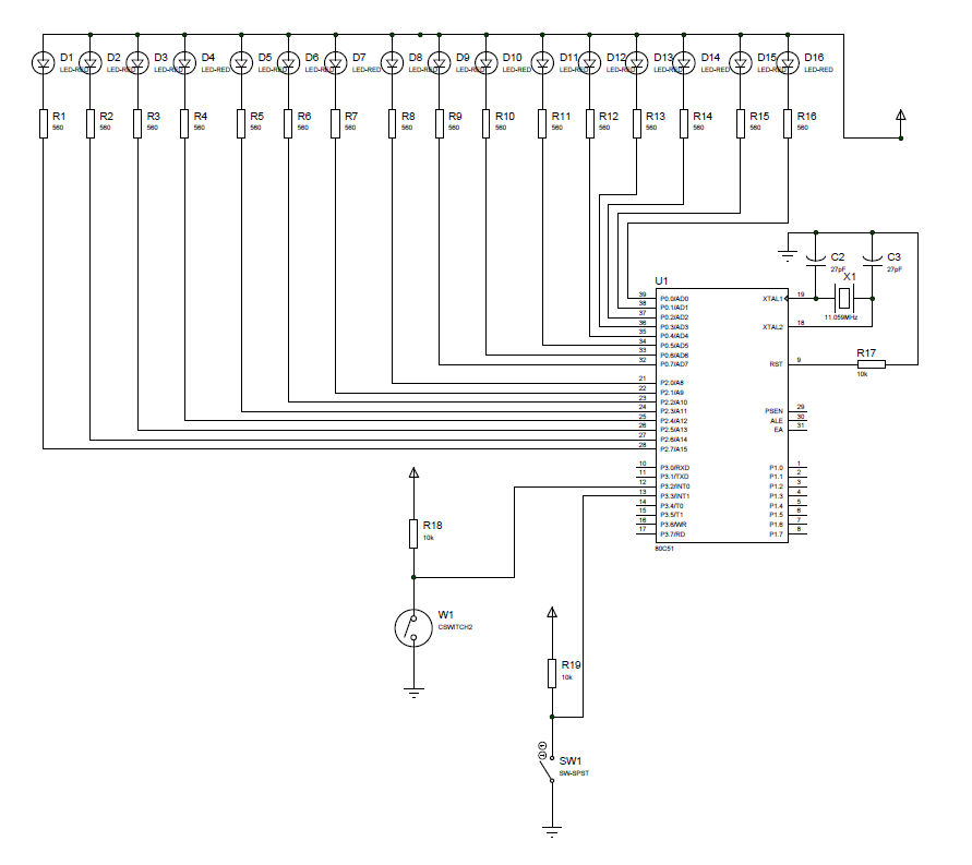
设计采用STC89C52RC芯片作为主控芯片,通过直流电机带动显示单元的旋转。显示单元为一组由16个独立LED像元组成的阵列,旋转后可以得到一个由16组紧密连接的同心圆组成的平面圆形显示区域。
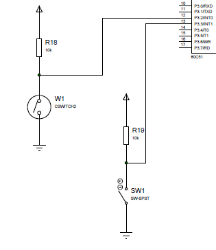
如图3.1所示就是系统的整体示意图,电机带动整个控制电路以及LED矩阵旋转,同时控制转速平稳,得到较好的显示效果。每当旋转部分转动一周到达固定位置的时候,相应的标志杆上的红外发射管发射的信号就会被红外接收管接收,单片机控制电路得到旋转一周完成的信号后,便开始下一周旋转显示内容的传输。电机不停转动,同时单片机控制电路不停更新显示内容,最终得到相应的显示内容。外接按键部分对单片机的显示切换功能提供信号,每次按键后,控制电路都会从头开始下一个内容的显示,这样就可以通过按键切换显示的内容,当全部显示结束后,又会重新开始下一轮的显示。
图3.1 系统整体示意图
当电机带动旋转部分旋转后,LED阵列旋转后可以收到如图3.2所示的显示效果,每一个同心圆所拥有的亮点个数相同,但是由于圆的半径不同,所以最终汉字的显示可能有一定的形变,但是还是能够分辨相应汉字的内容。同样地显示图案的时候,也会显示一个圆形的图案,最终可以达到相应的显示目的。
图3.2
点阵显示效果示意图
2.2元件选取
2.2.1电机的选择
在电机的选择方面主要由两个方案可供选择。
方案一:使用步进电机。
步进电机是一种将电脉冲转换为角位移或者线位移的元件。正常运转的情况下,电机的转动取决于脉冲信号的频率,而受负载的影响较小。由于其转动过程是由脉冲信号控制,所以可以精确的控制其转动的角位移量,相应的实现精准定位的目的。
但是步进电机很难获得较大的转矩,超负荷时容易破坏同步。其最高转速较低,高速运转时容易产生抖动,难以达到设计的相应需求。
方案二:使用直流电机。
直流电机是一种利用电流的磁效应,将电能转化为机械能的元件,他的过载能力较强,同时拥有较大的最高转速,调速性能好。同时其工作时可以独立运行无需通过单片机进行相应的控制,不需要占用单片机的资源。
所以综合以上情况考虑,最终决定选择直流电机用于系统设计。
2.2.2传感器的选择
为了实现显示单元的正常显示,设计中需要选取相应的传感器确定LED阵列所处位置,传感器的选择有如下的两个个方案。
方案一:使用超声波传感器
超声波传感器可以将声音信号转换为电信号,可以通过声波的反射,确定障碍物的位置,利用这种方法,当万用板旋转到相应的位置时可以将位置信号转换为相应的电信号,从而确定LED阵列的位置。
但是由于在近距离反射的时候,超声波自身干扰较大,有时候不能正常的工作,从而使设计动作出现问题,不能完成相应的工作。
方案二:使用光电传感器
光电传感器可以将光信号转换为电信号,在检测到红外线发射管发出的红外线以后,红外接收管可以产生相应的电信号,这样可以较为方便的确定显示单元的位置,同时由于红外对管的安装方便,功能简单,价格便宜,所以在很多方面都有相应的应用。并且由于光信号衰减较小,并且几乎没有延时,所以可以方便设计任务目标的实现。
经过对两种传感器的性能比对以及结合设计要求的综合考虑,设计最终选择了红外传感器用于位置的检测。
2.3供电方案选择
由于显示单元以及相应的控制单元处于高速旋转的状态,所以需要采用相应供电方式为其供电。结合实际可以使用如下的四种供电方式。
方案一:电刷供电
设计中可以用两个独立电刷对控制电路供电,同时作为显示电路的电源,这种方案简单易行。但是由于电刷供电在实际应用中并不可靠,会相应的增加通路中的电阻。同时在电机运转的过程中,电刷的作用会导致电机负载的增加。所以在实际应用上还存在缺陷
方案二:无线供电
无线供电方式利用了电磁感应原理,这种方案避免了上下层电路的直接接触,可以很好的解决相应的供电问题。这种方法并不需要用实体导线对上层供电,所以不会对旋转部分转动有影响。但是由于供电的消耗较大,设计较为复杂,实际使用可能会产生一些不必要的麻烦。
方案三:固定电池直接供电
这种方案将电机电路和旋转部分电路分隔开,使两部分分别由不同的电源供电,这种方案也非常的简单,易于实现。但是在旋转部分加装供电电源会极大的增加相应的负载,对电机有更高的要求,同时由于电源重量较重,旋转后不易于保持平衡,所以这种方案也存在着相应的问题。
方案四:滑环供电
使用导电滑环进行供电可以让旋转部分供电变得十分简单,同时导电滑环对旋转的阻碍作用微乎其微,可以忽略不计,在实际的应用中也十分的方便,并且在为控制电路提供供电的同时,可以附加其他的信号控制线,更加方便系统的升级改良。
所以对以上的四种方案进行细致的分析后,决定采用滑环供电这一方式。
2.4所选元件介绍
2.4.1 STC89C52RC单片机
51单片机是一种对Intel 8031指令系统兼容的单片机的统称,这种系列的单片机是一种基础入门的单片机,同时它的应用也非常的广泛,这种单片机的代表型号就是ATMEL的AT89系列单片机。这种系列的单片机学习的过程中可以使用很多的辅助工具进行开发,并且有相应的开发板供我们使用,所以非常适合相应的设计,设计中也可以较为方便的进行相应的修改。
这次的设计,使用的芯片是STC公司生产的一种单片机,型号为STC89C52RC。该芯片是一种功耗低、性能高的CMOS电路的8位芯片,它具有8K字节的系统可编程Flash存储器。虽然使用的是经典的MCS-52内核,但是区别于传统的51单片机,它在很多方面都有相应的改进,这使得STC89C52单片机具有高效灵活的特点。同时由于这种芯片有不同大小的封装方式,所以在后续的设计过程中可以更加方便地根据相应的电路对其进行使用。
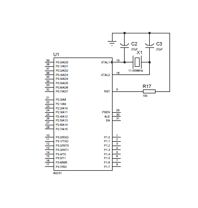
如图3.3所示是该单片机的引脚示意图。在实际设计中使用P0口和P2口作为相应的LED显示部分输出控制部分信号,这两组一共有16个IO口,刚好可以给16个LED像元提供控制信号。3.2和3.3口可以接收外部中断信号,所以这两个口用于接收由光电对管提供的显示起点信号以及由开关电路提供的相应的显示切换信号。在接收到由3.2和3.3口提供的信号以后,单片机内的程序可以控制相应的LED的亮灭,完成最终内容的显示。
图3.3 单片机引脚示意图
以上是毕业论文大纲或资料介绍,该课题完整毕业论文、开题报告、任务书、程序设计、图纸设计等资料请添加微信获取,微信号:bysjorg。
相关图片展示:









