环保监测无人机系统设计毕业论文
2020-04-15 22:02:31
摘 要
随着社会的发展,大气污染愈发加重,这对祖国各行业的发展都产生了一定的阻挠。在这种情况下,为了更好的反映环境污染变化趋势,以便为环境的管理与相关环保决策的制定提供实时准确的环境质量信息。因此,我们在目前已有的空气质量监测站的基础上,正着手研发一套非固定地点的污染气体检测系统。该系统对现有监测系统的数据进行有益补充,是研究空气污染传播与扩散特征模型的有力工具,对防治空气污染具有重要作用。
这套污染气体监控系统拟采用无人机作为采样设备的载体,因此可以再监测地点上空任意位置悬停,并且采集当处空气质量参数。之后将监测数据传输给PC端进行处理,以此得到该处环境指数。将无人机与上位机相结合并且将其用到空气污染研究这一课题中,建立适合研究空气环境污染的方法,这对改善环境,保护环境具有及其重要的意义。
关键词:四旋翼 空气质量监测 姿态角
Design system of Environmental Protection Monitoring UAV
Abstract
With the development of society, air pollution is becoming more and more serious, which hinders the development of various industries in the motherland. In this case, in order to better reflect the changing trend of environmental pollution, in order to provide real-time and accurate environmental quality information for environmental management and related environmental decision-making. Therefore, on the basis of the existing air quality monitoring stations, we are working on a set of pollution gas detection system at non-fixed locations. The system complements the data of the existing monitoring system, and is a powerful tool to study the characteristic model of air pollution propagation and diffusion, and plays an important role in the prevention and control of air pollution.
The pollution gas monitoring system intends to use UAV as the carrier of sampling equipment, so it can re-monitor any position hovering over the place and collect the air quality parameters of the place. Then the monitoring data is transmitted to the PC for processing, so as to obtain the environmental index. Combining UAV with upper computer and applying it to the research of air pollution, it is of great significance to establish a method suitable for the study of air pollution, which is of great significance to improve the environment and protect the environment.
Key words: Four-rotor UAV;air quality monitoring; Attitude angle
目 录
摘 要 I
ABSTRACT II
第一章 绪 言 1
1.1 课题背景 1
1.2 国内外研究现状 2
1.2.1 国内现状 2
1.2.2 国外现状 2
1.3 本课题研究的意义 3
1.4 课题的要求 3
1.5 本次设计的结构安排 3
第二章 环保监测无人机设计系统方案的设计 5
2.1 环保监测无人机设计系统的总体设计 5
2.2 四轴飞行器设计 5
2.3 上位机监控软件的设计 6
2.4通信模块设计 7
第三章 环保监测无人机设计系统硬件设计 8
3.1 主控芯片STM32F103及其电路 8
3.2惯导测量电路 9
3.3 电机驱动电路 10
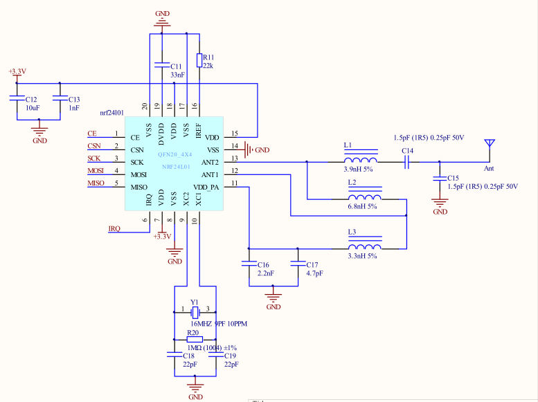
3.4 无线通信模块 10
3.5 电源模块 12
3.6 小结 13
第四章 环保监测无人机设计系统软件设计 14
4.1 STM32开发环境 14
4.2环保监测无人机监测系统软件设计 14
4.3 姿态角解算 15
4.4状态参数控制律 17
4.5 监控界面设计 20
4.6 小结 20
第五章 调试结果分析 22
5.1 硬件校准 22
5.2实物调试时出现的问题及解决 25
5.3 四旋翼无人机试飞实验 26
5.4 小结 26
第六章 中介与展望 27
6.1 总结 27
6.2展望 27
6.3 评语 27
参考文献 28
致 谢 30
第一章 绪 言
1.1 课题背景
随着社会的发展,大气污染愈发加重,我国空气污染也先后经历了二氧化碳、烟尘污染,二氧化硫污染、金属污染和光化学污染三个时期。尤其是近几年,人们生活水平的提高,私家车越来越多,工业发展也越来越快,汽车尾气和工业废气就成为了近年来环境污染的主要原因。环境污染造成的后果,在过去的几十年早已经领略过。因此要吸取过去的教训,不能走先污染后治理的老路,习总书记说过“绿水青山就是金山银山”,当前社会环保工作的进行刻不容缓。要扼制环境持续恶化的趋势,保护祖国的大好河山。要达到这一目的需要加强环境监测,努力保护环境。为此,我国要建立完善的环保监测应急系统。以达到实时监测环境的变化这一目的,从而对可能出现的环境问题采取有效的预防和治理措施。
所谓环保监测,就是在各个地区对当地环境质量状况进行实时监控,通过分析被监测地各项空气污染指数,预测当地可能出现的环境污染状况并且找到环境污染的源头,从根源治理该地环境污染问题。环保监测对环境保护具有十分重要的意义,因此在当前我国乃至全世界范围来说,都是一种十分常用的环保手段。在环保监测过程中,会有专门的机器带着各类传感器进入待监测区域进行数据采集,之后数据打包并且发送到PC端,通过工作人员的一系列分析,便可以得知该地造成污染的主要原因是什么,而且还可以探测污染区域的面积有多大,这些数据便是环保工作进行的数据基础,但是由于有些区域环境污染情况十分复杂,可能有多种污染物,因此我们在实际监测过程中通常会使用动态监测的方法,多点监测并且一个地方有多台监测仪器,这样才能确保我们获取的数据是准确的,并且还能确保数据的实时性。
以上是毕业论文大纲或资料介绍,该课题完整毕业论文、开题报告、任务书、程序设计、图纸设计等资料请添加微信获取,微信号:bysjorg。
相关图片展示:









