篮球赛计时计分器设计毕业论文
2020-04-11 17:52:53
摘 要
篮球赛计时计分器设计是一个典型的单片机开发设计实例。本文通过对AT89C51单片机的开发设计,利用proteus仿真进行硬件电路的搭建,利用keil软件实现软件编程,并通过keil和proteus的联调实现篮球赛计时计分器设计的仿真,满足篮球赛计时计分器对记录比赛时间的记录、修改和暂停,保证比分的及时刷新、交换和当比赛结束时,能够发出报警表示比赛结束等实际功能的实现。
基于AT89C51的篮球赛计时计分器设计,是通过以8051系统的最小应用系统为设计的基本构架,单片机的外部接口电路扩展,软件编程控制LED七段数码管显示比赛分数和时间,AT89C51的中断等研究实现基本功能的满足。通过此次设计,加深了对串行口接口扩展的认识与理解,更对单片机的开发设计有了更深刻的认识。
关键字:AT89C51;串行口;七段数码管;中断
Abstract
The design of the basketball timing scorer is a typical example of microcontroller development and design. This article through the development and design of the AT89C51 microcontroller, the use of proteus simulation for the hardware circuit to build, using keil software to achieve software programming, and through the joint adjustment of keil and proteus to achieve the basketball game timing scoring design simulation, to meet the basketball game timing scoring The device records, modifies, and pauses the recording of the game time, guarantees timely refreshment and exchange of the score, and when the game ends, it can issue an alarm to indicate that the actual function such as the end of the game has been achieved.
Based on the AT89C51 basketball timing scoring device design is to use the 8051 system's minimum application system for the design of the basic framework, microcontroller external interface circuit expansion, software programming control LED seven-segment digital display game score and time, AT89C51 interrupt And so on to achieve the satisfaction of basic functions. Through this design, we have deepened the understanding and understanding of the serial port interface expansion, and we have a more profound understanding of the development and design of the microcontroller.
Key Words:AT89C51;Serial port;LED;Break
目 录
第1章 绪论 1
1.1背景 1
1.2 研究目的意义 1
1.3 AT89C51国内外现状 2
1.4设计要求与研究内容 2
1.4.1设计要求 2
1.4.2研究内容 2
1.5系统方案设计 3
1.5.1 方案设计及其框图 3
1.5.2器件选择 3
第2章 系统硬件电路的设计 4
2.1 AT89C51 4
2.1.1 AT89C51的基本结构 4
2.1.2 AT89C51的引脚及功能 4
2.1.4 AT89C51的中断 9
2.1.5 AT89C51最小系统 10
2.1.5.2复位电路 11
2.2计时电路 11
2.2.1显示器及其接口 12
2.2.2报警电路 16
2.2.3计时电路工作原理 16
2.3 计分电路 17
2.3.1 比分的显示 17
2.3.2比分的刷新控制 18
2.3.3比分的交换 19
2.3.4计分电路的工作原理 19
第3章 系统软件设计 21
3.1 系统程序流程图 21
3.2 部分软件设计 21
3.2.1清零 21
3.2.2 设置比赛时间 22
第4章 仿真结果 24
结 论 26
致谢 27
参考文献 28
附录A 29
附录B 30
第1章 绪论
1.1背景
篮球运动在今天的中国可谓是家喻户晓。然而起初,篮球传入中国时,只是少部分人的游戏。建国后,因为有了正确的领导和明确的发展方向,篮球运动开始发展。1998创建CBA联赛是中国篮球史上有一个重要的转折点。在2002年,篮球在中国有了划时代的重大突破,这一年第一次有一个中国运动员——姚明加入了世界上最高水平的篮球联赛全美篮球协会(National Basketball Association),自此这项充满魅力的运动在国内妇孺皆知。
在任何一场篮球比赛中,我们都可以清楚地发现计时计分器的重要作用。比赛时间通过计时计分器显示,比分通过计时计分器显示。所以,从某种程度上来说,篮球赛计时计分器是我们常见却被忽视的工具。篮球的漫长光辉历史从某一程度上也是计时计分器的不断变革历史。最初的篮球赛如何计时计分,无外乎掐表和记数。而根据自动化的相关知识,最初的篮球赛计时计分器应该是通过各种模拟电子器件或数字电子器件进行相互的逻辑搭建构成电路满足简单的计时计分需求。这种各种器件搭建的电路稳定性和准确度必然存在很大问题。后随着单片机的产生,这个可以快速实现数字化和智能化的核心部件必然掀起了产品更新的狂潮。篮球赛计时计分器也不例外。
1.2 研究目的意义
随之人们的腰包鼓起来,生活中不再局限于吃的饱、穿的暖,人们开始追求吃的好,穿的漂亮。正如默罕默德所说“假如你有两块面包,你得用一块去换一朵水仙花”。当物质追求达到一定程度,人们就向往着精神追求。如此给篮球等各种赛事提供了很大的市场。大家也越来越喜欢看各类篮球比赛,由于对观感的要求导致对于计时计分器设计系统设备的要求也越来越高。为提高比赛现场的观感,篮球赛计时计分器不仅要计时计分,更要可以实现与现场大屏幕、电视转播或视频网站转播等设备的完美契合。从中可以发现为了迎合市场需求,满足实现比赛现场的观感和比赛的精准控制,篮球赛计时计分器设计具有重大的现实意义。而本次对于篮球赛计时计分器设计,虽然是一个简单的设计,但是涉及了各类篮球赛计时计分器的关键点:单片机与外围接口。此外,虽然设计简单,但是却包含了单片机的重要知识点:8051最小应用系统、外围接口等。
1.3 AT89C51国内外现状
目前,在国内外市面上常见的有基于51单片机或者新型微型集成处理芯片设计的计时计分器、无线或者有线控制的计时计分器、电池供电或者外接电源供电的计时计分器等。这些设计的根本核心是单片机。家用电器、仪器仪表、航空航天、计算机网络和通信领域、医用设备等控制领域和智能化领域,单片机被广泛应用。单片机的应用,是一场控制技术史上的革命,也是世界各大芯片制造公司的盈利来源。随着各大芯片制造公司相继推出自己的单片机,使得单片机处在了百家争鸣时期。主流的单片机为8051系列。占据主要制造地位的厂商是INTEL、MICROCHIP、ATMEL,而中国台湾的HOLTEK公司以性价比较高的优势占据了一份市场份额。而单片机随着不断地产品更新,一直刷新着各种技术,带领着各个领域向着智能化发展。
这些年,国内单片机一直在努力发展中。目前市面上有的国产单片机厂家有深圳芯海、深圳深联华、上海海尔、北京兆易创新等小众企业,没有什么非常知名的产品或厂家。事实上,因为整个中国的芯片制造业都比国外起步晚,一切尚在发展中。随着今年的中兴制裁事件出现,可以发现芯片的现状不是很乐观,但是随着国家的不断投入和重视,各个行业投入精力,芯片事业会有一个好的发展,芯芯之火,终将燎原。
1.4设计要求与研究内容
1.4.1设计要求
设计并制作一个简易的计时计分器用于篮球比赛赛场。计时计分器能够满足对记录比赛时间的记录、修改和暂停。并且能够保证比分的及时刷新、交换。当比赛结束时,能够发出报警表示比赛结束。
1.4.2研究内容
本设计为基于AT89C51单片机设计一个用于赛场的篮球赛计时计分器,该设计以单片机为基础,需要完成的任务主要内容为:
1.比赛时间设置、启停
赛程时间采用倒计时,需要提前对赛程时间进行设置,并在特殊情况下(加时赛等)对比赛时间进行修改。并能够实现在赛程中断时,停止计时。
2.刷新比分,交换比分。
在整个赛程中,实现分数的增加。和上半场结束后,进行比分交换的实现。
3.在比赛结束时,发出报警指令。
在比赛结束时也就是显示计时时间为“0000”时,通过蜂鸣器发出的声音表示本场比赛结束。
1.5系统方案设计
1.5.1 方案设计及其框图
如图1.1,本系统采用AT89C51作为设计的核心元件。根据篮球赛赛事的实际比赛时间和比分可知,一般一场比赛时间为40分钟或48分钟,而比分一般在三位数或者两位数。所以为满足计数需求,6个七段数码管LED显示器用于显示两队比分。为满足计时需求,利用4个七段数码管显示比赛时间,分别用于显示分钟和秒钟。根据实际需要,计时采用倒计时。整个过程就是,设定好比赛时间(例如一场NBA的某节比赛时间12分钟),然后通过启动比赛(事实上是启动倒计时),当比赛时间显示为0时,比赛结束。
为满足赛程时间的设置、启停和比分的刷新、交换,本设计中增添了按键电路。通过按键开关刷新比分和完成赛程时间的实际需求。
此外,根据实际需求,设计了报警系统。在比赛结束时,就像实际比赛中在比赛结束时裁判吹哨等来表示比赛结束,本设计通过一个非常简单的蜂鸣器,通过蜂鸣器发声用来表示本场比赛结束。

图1.1 篮球赛计时计分器系统框图
1.5.2器件选择
- 单片机 AT89C51
- BCD译码器:CD4511
- 并行/串行转换芯片:CD4094
- 四输入与门:74LS2S1
- 显示器:七段数码管
第2章 系统硬件电路的设计
根据设计要求和系统方案可知,硬件电路由AT89C51、计时电路、计分电路、报警电路和按键开关组成。其中最主要的是计时电路和计分电路。
2.1 AT89C51
AT89C51是本科教学常用单片机,是一种8位CMOS微型计算机系统集成芯片。主要特点是电压低和性能高。它是由单
片机主流制造厂商美国Atmel公司研发制造生产,可以兼容MCS-51系统。芯片上的闪存允许程序内存被重新编程,或由传统的非语言内存编程器编程。功能强大的AT89C51单片机将一个多用途的8位 CPU与闪存芯片结合在一起, 芯片上的闪存允许程序内存被重新编程,或由传统的非语言内存编程器编程。 AT89 C51是一种功能强大的微型计算机,它将一个多用途的8位 CPU与闪存芯片结合在一起,更好地解决了很多嵌入式控制应用,被广大电子开发初学者喜欢。
2.1.1 AT89C51的基本结构
“AT89C51提供了以下标准特性::4KB的Flash闪速存储器、128B内部RAM、32个I/0接口线、两个16位的定时器/计数器、一个5向量的两级中断架构、一个全双工串行通信口、片内振荡器和时钟电路。另外,AT89C5可降至0Hz的静态逻辑操作,并支持两种软件可选择的节电工作模式。空闲方式停止CPU同时允许RAM、定时器/计数器、串行通信口及中断系统继续工作。掉电方式保存RAM中的内容,但振荡器停止工作并禁止其他所有部件工作直到下一个硬件复位.”[1]
2.1.2 AT89C51的引脚及功能
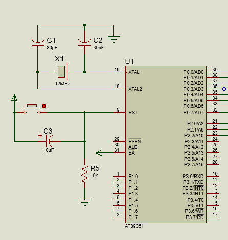
如图2.1为AT89C51的引脚排列图。


图2.1AT89C51的引脚图
(1)电源引脚
- 40脚VCC接 5V
- 20脚GND接地
(2)输入/输出口
- P0口是一个8位(即第39脚 P0.0口AD0、 第38脚P0.1口AD1、 第37脚P0.2口AD2、 第36脚P0.3口AD3、 第35脚P0.4口AD4、 第36脚P0.5口AD5、 第37脚P0.6口AD6、 第38脚P0.7口AD7)漏极开路双向 I/ O口。 每个端口都能够带动8个LS型(其中“L”代表功耗低,“S”代表Schottky一种恢复很快的二极管肖特基)TTL(指的是Transistor-Transistor Logic即逻辑门电路的简称)负载。同时根据P1口的内部结构可知,它没有上拉电阻,所以当输出信号时,要外部连接上拉电阻才能够满足输出作用。同样,作为输入作用时,端口连接的外部输入端的输入信号必须是一个高电平,这样才能够实现输入功能。P0口除作为输入输出时,还可以用于多路低阶地址/数据总线当单片机在访问外部的程序或者数据内存时。
- P1口是一个8位(即第1脚 P1.0口、 第2脚P1.1口、 第3脚P1.2口、 第4脚P1.3口、 第5脚P1.4口、 第6脚P1.5口、 第7脚P1.6口、 第8脚P1.7口)类似漏极开路输入输出端口。每个端口都能够带动4个LS型(其中“L”代表功耗低,“S”代表Schottky一种恢复很快的二极管肖特基)TTL(指的是Transistor-Transistor Logic即逻辑门电路的简称)负载。跟P0口不同,因为P1口内部结构中具有上拉电阻,所以在执行输出功能,不用外接上拉电阻。但是作为输入时,P1口和P0口是一致的,端口连接的外部输入端的输入信号必须是一个高电平,这样才能够实现输入功能。P1口可以接收低8位地址,当进行FLASH编程和程序校验时。
- P2口是一个8位(即第21脚P2.0口AD8、第22脚P2.1口AD9、第23脚P2.2口AD10、第24脚P2.3口AD11、第25脚P2.4口AD12、第26脚P2.5口AD13、第27脚P2.6口AD14、第28脚P2.7口AD15)类似漏极开路输入输出输出端口。与P1口一致,每个端口都能够带动4个LS型(其中“L”代表功耗低,“S”代表Schottky一种恢复很快的二极管肖特基)TTL(指的是Transistor-Transistor Logic即逻辑门电路的简称)负载。同样因为有内部上拉电阻,所以在执行输出功能,不用外接上拉电阻。在作为输入时端口连接的外部输入端的输入信号必须是一个高电平,这样才能够实现输入功能。
- P3口是一个8位(即第10脚P3.0口RXD、第11脚P3.1口TXD、第12脚P3.2口INT0、第13脚P3.3口INT1、 第14脚P3.4口T0、第15脚P3.5口T1、第16脚P3.6口WR、第17脚P3.7口RD)类似漏极开路输入输出端口。与P1与P2一样,每个端口都能够带动4个LS型(其中“L”代表功耗低,“S”代表Schottky一种恢复很快的二极管肖特基)TTL(指的是Transistor-Transistor Logic即逻辑门电路的简称)负载。同样在执行输出功能,不用外接上拉电阻;在作为输入时,端口连接的外部输入端的输入信号必须是一个高电平,这样才能够实现输入功能。此外,P3口的第二功能更为重要(如表2.1所示)。
表2.1 AT89C51的P3口的第二功能
端口引脚 | 第二功能 |
P3.0 | RXD(串行输入口) |
P3.1 | TXD(串行输出口) |
P3.2 | INT0(外中断0) |
P3.3 | INT1(外中断1) |
P3.4 | T0(定时/计数器0) |
P3.5 | T1(定时/计数器1) |
P3.6 | WR(外部数据存储器写选器) |
P3.7 | RD(外部数据存储器读写器) |
(3)复位引脚
复位引脚为第9脚RST,为了使单片机进行复位操作,则需要RST脚至少要保证两个机器周期(大约2ms)接高电平即RST=1。
以上是毕业论文大纲或资料介绍,该课题完整毕业论文、开题报告、任务书、程序设计、图纸设计等资料请添加微信获取,微信号:bysjorg。
相关图片展示:









