视频监控云台控制解码器设计毕业论文
2020-04-08 12:46:51
摘 要
现在的监控十分方便,我们可以做到足不出户便知天下的地步,在重要的路口,房间放置数字监控摄像机,就可以将这些位置信息毫无保留的展现在我们的面前,并且还可以将拍摄到的场景和事情录制和保存下来,为事件发生后的调查提供第一手资料。这种数字化的监控系统方便了我们的生活,现代公司都使用这种监控器,可以监控公司的边边角角,做到时刻安保作用。
本文主要论述了视频监控系统中解码器的设计。此系统中的解码器主要为云台视频监控控制,还有镜头变化的控制。该解码器可以控制云台的正转,朝上、朝右;反转,朝下、朝左;还有光圈的亮度强与弱,图片清晰的焦距的变化,图片的放大和缩小控制。当镜头下有东西出现时,我们便可以通过单片机进行以上变化。
整个过程分为1解码器硬件设计(包括51单片机核心电路(51单片机最小工作系统电路),看门狗电路,串口转485通信电路,云台镜头控制电路和聚焦,变焦,光圈控制电路。2解码器软件设计(通信协议的设计,串口通信的软件设计贺系统软件的调试。3抗干扰处理
关键字:云台控制,解码器,51RB2单片机,硬件设计,485串口通信
Abstact
The current monitoring is very convenient. We can know that we can know the world without leaving the room. We can place digital surveillance cameras at important intersections and rooms. We can show these location information in front of us without reservation, and we can Record and save the scenes and events that have been captured, and provide first-hand information for investigations after the incident. This digital monitoring system facilitates our lives. Modern companies use this monitor to monitor the corners of the company and ensure security at all times.
This article mainly discusses the design of decoder in video surveillance system. The decoders in this system are mainly PTZ video surveillance controls and lens change control. The decoder can control the pan/tilt rotation, up, and right; reverse, down, and left; there is also a strong and weak brightness of the iris, a clear focus change of the picture, and zooming in and out of the picture. When something appears under the lens, we can make the above changes through the MCU.
The whole process is divided into 1 decoder hardware design (including 51 SCM core circuits (51 SCM minimum working system circuit), watchdog circuit, serial port to 485 communication circuit, PTZ camera control circuit and focusing, zoom, aperture control circuit. 2 Decoder software design (communication protocol design, serial communication software design He system software debugging. 3 anti-jamming processing
Keywords: PTZ control, decoder, 51RB2 microcontroller, hardware design, 485 serial communication
目 录
摘要 III
第1章 绪论 1
1.1 意义 1
1.1.1 国内外目前发展现状 1
1.2 本章小结 2
第2章 系统的硬件设计 3
2.1 AT89C51RB单片机核心电路 3
2.2 看门狗电路 6
2.2.1 单元电路图 6
2.2.2 原理分析 7
2.3 电源电路的设计 7
2.3.1 AT89C51单片机最小系统电源电路的设计 7
2.3.2 内部时钟方式 8
2.4 复位电路方式 8
2.5 本章小结 10
第3章 声光报警电路的设计 11
3.1 声光报警电路 11
3.2 声光报警电路开关控制软件程序(C语言) 12
3.3 本章小结 13
第4章 云台控制电路的设计 14
4.1 云台控制电路 14
4.2 云台视频控制电路软件(C语言) 16
4.3 本章小结 17
第5章 光圈,变焦,聚焦和串行通信的控制设计 18
5.1 光圈,聚焦变焦的控制 18
5.2 两组电机的聚焦,光圈的控制代码(C语言) 20
5.3 串行通信电路的设计 21
5.3.1 RS-485串行通信电路的设计 21
5.3.2 串口通信原理实例 24
5.4 本章小结 25
总结与展望 26
参考文献 28
致谢 29
附录 30
第1章 绪论
1.1 意义
我设计的这种视频云监控解码器可以通过控制单片机来进行镜头的旋转,向上,向下运动,还可以聚焦,变焦和光圈的调整。它的解码器主要是云台视频控制,解码器与PC机相连,485串行通信,通过PC机发出指令控制云台监控镜头,让它旋转,变焦,从而达到我们需要的效果,这就是我设计监控解码器的主要意义所在。
1安防系统,就是我们最基本的,最简单的,也是最高效的一种系统,他就是我们经常见到的防御系统,世界500强的安防360公司和海康威视公司,都是以安防系统著名,从原来的粗糙控制,到后面的半导体的发展,使得安防系统的作用越来越大,也越来也方便,用电脑云端即可控制。
2模拟监视系统:最早的时候,科技没有现在这么发达,所以彩色摄像技术还不能普及,所以大家都使用黑白画面的摄像,电视功能,不能像现在这般,可以将人物的衣服,表情,色彩表现的淋漓尽致。这就是传统的模拟监控系统。
3数字监控系统:2000年左右,由于摄像技术的发展,原先的传统模拟监视系统也改革。那时的黑白画面让人看起来比较费劲,不流畅,还会有雪花效果,但是经过一系列的改革,数字监控系统出来了,这代表了人类摄像技术的一大进步,彩色画面让人感觉看起来很舒服,画面清晰,能见度高,这也是PC机能连入这样的系统,通过电脑控制的原因。
1.1.1 国内外目前发展现状
现在的摄像技术已经很完美,从2000年以来的彩色数字模拟系统的加入,摄像技术已经占据了主要安防市场。市场每年都在进一步的扩大,消费者也在逐年增加。从早期的几百万的消费量,现在的摄像技术消费已然远远超越几百万,达到几亿,甚至是几十亿的投资。数字化的发展:数字化前面也解释到,它自从2000年彩色摄像开始发展后,逐渐开始摄像核心化,因为原始的控制太过繁琐,图像还不清晰,所以就产生了这种数字化PC技术。因为有了数字化,我们的生活也变得多姿多彩,它不仅在摄像技术成熟,而且在各行各业都有所应用;例如,现在的网络发展,也是数字化的,学校教学的实验等。数字化的云台监控解码器是一个全新的设计,传统的观念在这一刻被冲击,被淘汰,在这一时间,它对比传统的监控系统的优点展现了出来。通过485串行通信与PC机相连,完美的诠释了监控系统的进化,仅仅一个PC机就能传输命令,控制摄像头的运转。
网络化的发展:视频监控解码器由传统的手动到自动,再从自动到PC机网络自动控制,这是多么大的进步。刚开始的这种散乱的零部件集成太过繁琐,并不能达到快速的摄像,现图并且保存,因此网络控制必然会发展,为了社会的进步,人类的进步与发展,这是一个历史的必然。新型的这种网络连接,控制方便,快捷,耗能少,省时,不费力,这都是它的优点。监控系统进行网络操作大大降低了人工成本,无论在硬件方面还是软件方面都是如此。系统将整个软硬件组成一起控制,由以前的大盒子部分变成现在的小模块,这是一种飞跃的发展。
现在的社会已经进入了高效率,高功能,智能的时代,对于视频解码器的技术已经应用很广了,现在每个公司,每个企业,学校,或者任何公共场合都会用到这种数字的,智能的监控系统,因为它的的确确很方便,没有任何的麻烦,还能保存,反复查看,这对于公司的运营是有很大的帮助。我们应该学习这种技术,所以我在这次毕设中选择设计了这种解码器。
1.2 本章小结
第一章主要讲述了视频监控的来历,过程,分类和发展。以及近期国内外的发展情况。还有摄像技术的进步,控制过程。通过这些介绍,了解它的发展式,对之后的电路和毕业的进一步设计有了很大的突破。
第2章 系统的硬件设计
2.1 AT89C51RB单片机核心电路
图2.1 AT89C51RB2芯片
单片机,按照通俗的说法,是用于嵌入式应用的处理器可分为4种:微控制器或单片机(MicroCrotroller Unit,MCU),嵌入式的微型处理器(Embedded Microprocessor Unit,EMPU),高度集成的片上系统(System on Chip,SoCC)和信号处理的领域的DSP处理器。
单片机就是单片微信计算机的简称,它是一台计算机(它把一个大部件集成到51个芯片微芯片)中,其中有各种存储器和I/O接口电路等主要计算机的部件。
各种系列的单片机的内部结构,功能都有所不同,单元组成和它的指令系统也各不相同,因此形成了各具特点的各种系列的产品。
单片机体积微小,并且通用性强,它还有很强的抗干扰能力,这也是它迅速发展的原因之一。由于它本身就是一个微妙的系统,所以只需要根据具体的实施对象来作出相应的改变目前大多数的单片机采用哈弗结构体系。其特点是体积小,功耗低,这对于计算速度和存储容量是不好的。今天我们使用的是AT89C51系列单片机。89C51还有一些特别功能的寄存器。它的作用是读入,之后再分析每一条经过它的指令,最后根据每一条指令的功能来控制单片机的各个功能器件执行指定的操作。CPU的具体部分如下所示:
89C51控制器具有程序计数器和指令寄存器和数据指针寄存器DPTR。程序计数器的PC用来存储下一个CPU中要执行的下一个指令地址。程序中的每条指令存放在rom区域的某一单元,并都有自己的存放地址。CPU要执行某条指令时,就把该条指令所在单元的地址送上地址总线。
我所使用的AT89C51RB2芯片是在AT89C51芯片的基础上多了一个看门狗定时器电路,比AT89C51更加方便,使用的时候也比较简便。其它的功能,软件设计方面都是和C51一样的。
它的一些特点如下所示:

图2.2 C51管脚功能
2.2 看门狗电路
2.2.1 单元电路图

图2.3 看门狗电路
VCC:电源级
GND:接地
PFI和PFD:分别是输入和输出端,监测电源用的
MR:复位端
WDI:看门狗输入,频率1.6s
WDO:看门狗输出,高变低
2.2.2 原理分析
当系统由于某些不明原因而陷入死循环时,813芯片的WDI端不会在1.6S内从CPU的P1.7管脚得到喂狗信号,此时WDO输出端将产生一个低电平输出信号,从而MR端为低平信号,则RST端将向CPU发出复位信号使CPU复位。这样就有效地保证了系统的正常运行。
2.3 电源电路的设计
2.3.1 AT89C51单片机最小系统电源电路的设计

图2.4 最小工作系统电路
单片机的最小系统:其实就是能实际运行最小的满足工作电压的一种单片机应用系统。
单片机最小系统主要的构成部分有,VCC和GND,复位部分,内部震荡电路以及时钟电路部分,其中VCC和GND这种电源模块,无论什么电路,什么控制,我们都需要给它电力,来持续它的工作。没有电力系统,什么都是白说。51单片机的发展历史很久,它的出生很早,在大学硬件,软件实验中应用颇广,但是在实际生活应用中,一个非常重要的问题就是比其他的单片机稳定性更差,它的稳定性没有其他的单片机稳定性好,经常容易跑飞,因此我在系统中设计了看门狗电路来解决这一类问题,如果要更好的解决这种事情,就需要每个模块都很稳定,而且需要一个特别优良的电源模块。
是一个可以实际运行的最小的满足工作电压的单片机应用系统,包括最少的硬件配置和软件。对于单片机的内部资源已能够满足应用系统要求的,可直接采用最小系统来设计应用系统。
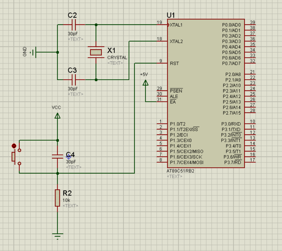
2.3.2 内部时钟方式
图为内部时钟方式,中间的X1是个晶振,按照图示的连接,与单片机的XT的两口连接,这样的模式就是内部时钟。

图2.5 内部时钟电路图
电路中,左边两个电容的值是由固定选取的,所以我选取30pf。电容的大小会影响晶振的频率,还有晶振振荡器的稳定性以及单片机的速度。晶振的频率不能低于1.Mhz,也不能高于12Mhz,它的频率会影响单片机的运行。晶振频率越高,单片机速度就越快。
2.4 复位电路方式
AT89C51RB2单片机复位时,需要先进行初始化操作,把PC变成0000H,程序刚开始会从0000H开始运行。如果程序不这样进行运行,那么程序就会出错(如程序跑飞)或者操作错误导致系统进入到一种死循环状态,需要按键复位键RST进行复位操作,当按下RST时,RST管脚变成高电平,这样单片机就能进行复位,不会再有错误产生。
寄存器 | 复位状态 | 寄存器 | 复位状态 |
SP | 07H | TH1 | 00H |
DPTR | 0000H | TL1 | 00H |
DP0H | 00H | AUXR | XXXX 0XX0B |
DP0L | 00H | AUXR1 | XXXX XXX0B |
DP1H | 00H | WDTRST | XXXXXXXXB |
DP1L | 00H |
图2.6 复位时片内各寄存器的状态
由图可知,进行复位操作时,SP的值是zero seven H。

图2.7 上电按钮复位电路
复位引脚RST是通过电容充电复位。当电源接通时,如果没有按下按钮,则RST引脚为高电平(VCC)。电源被充电到电容器。慢慢地,电容器中的电流越来越多,RST引脚逐渐减少,最后降低到低电平。只要保证充电时间大于两个周期就可。如果在电源接通时按下按钮,电容将通过电阻放电,使得RST引脚电位变高,直到按键被放置,从而可以重置按钮。
2.5 本章小结
这一章主要是硬件电路的设计,包括看门狗,复位和最小工作系统,这一章是基础,是电源电路,是为下一阶段的设计提供电力,是非常重要的一章。
第3章 声光报警电路的设计
3.1 声光报警电路
是一种为预防一些危险事件发生而设计的电路,它以声音,光亮来提醒或者来警示我们应当做一些准备或者措施。声光报警电路的功能还能应用与工业,建筑等行业。它能第一时间告诉我们,哪里发生了危险,哪里发生了事情,或者哪个器件短路,都能立马开光,喇叭发声,这样就能体现出声光报警的作用了。
在单片机中,我们经常会用到LED,它有各种颜色,红色,绿色等,当有适当电流通过时,我们可以通过观察灯泡的变亮来看电路是否正常,也可以在灯泡的前后标上电流或者电压探针,这样就可以具体看出来哪段出了问题。
而在本次系统中,我们采用的是LED灯,报警电路使用灯将会更明显,因此不用LED数码显示器了。在51单片机中,常常需要给用户提示报警,本次系统采用声光报警电路,使用一个LED灯,开关和一个蜂鸣器组成的一种声光报警电路,当开关接通时,LED点亮,蜂鸣器接通警报。这次的系统使用到了电路如图所示:
以上是毕业论文大纲或资料介绍,该课题完整毕业论文、开题报告、任务书、程序设计、图纸设计等资料请添加微信获取,微信号:bysjorg。
相关图片展示:









