化镀线控制系统设计毕业论文
2020-08-13 20:45:31
摘 要
据初步统计截至2016年底我国汽车保有量已接近1.9亿辆,伴随着汽车行业的高速发展,钢帘线胎圈钢丝的需求量呈逐年上升,整个市场环境欣欣向荣。为了满足钢帘线胎圈钢丝的市场需求,提高企业生产能力和减少企业的用于生产和管理等其他方面的成本,需要设计关于钢帘线胎圈钢丝化镀线控制系统,将生产过程中工艺严格控制来减少对生产的影响,提高企业的生产效益。
PID控制是比例积分微分控制,这是一种历史最久远,同时也是应用范围和适应性能力都十分突出的控制方式。同时PID控制的原理也是非常简单、使用起来易于上手,因此在工业生产中,PID控制扮演者十分重要的角色。
电镀工艺在制造业、轻工业、仪器仪表等现代工业中被广泛应用。主要包括三大类即防护性应用、装饰性应用以及功能性应用,而防护性镀层的重要作用在汽车上得到了直接的体现,在汽车轮胎的钢帘线胎圈钢丝防护性镀层都可以看到防护性镀层的身影。
本文主要对电镀的工艺及行业做了简要的分析,并对工艺流程进行了详细介绍,分析了控制的难点。同时针对课题提出的要求中对于温度和PH的控制要求,在了解工艺流程后,提出了方案来研究实现本课题所提出的问题与要求。根据课题要求,本文以西门子S7-300PLC为核心设计了钢帘线胎圈钢丝的化镀线控制系统。以温度和酸的PH值为控制重点。通过PLC的PID的调节,使系统满足钢帘线胎圈钢丝生产工艺要求。系统采用S7-300PLC为核心,应用智能设备来实时检查生产中的温度、PH值等值是否在正常水平,通过合理分配I/O点使得系统在最佳状态下工作。
关键词:化学镀;PID控制;PLC;自动控制
Abstract
According to preliminary statistics as of the end of 2016, China's car ownership has been close to 190 million, along with the rapid development of the automotive industry, steel cord bead wire demand is increasing year by year, the whole market environment thriving. In order to meet the market demand of steel cord bead wire, improve the production efficiency and reduce the production and management cost of the enterprise, it is necessary to design the steel wire ribbon control system for the steel cord, and strictly control the process to reduce the production process. Production impact, improve the production efficiency of enterprises.
PID control is proportional integral differential control, which is a longest history, but also the scope of application and adaptability are very prominent control. At the same time PID control principle is simple, easy to use, so in industrial production, PID control plays a very important role.
Electroplating process in the manufacturing industry, light industry, instrumentation and other modern industries are widely used. Mainly includes three major categories of protective applications, decorative applications and functional applications, and protective coating of the important role in the car has been a direct expression of the car tire steel cord bead wire protective coating can be seen to the protective coating of the figure.
In this paper, the electroplating process and industry to do a brief analysis, and the process of a detailed description of the control of the difficulties. At the same time, the requirements of temperature and PH for the requirements of the project, after understanding the process, put forward a program to study the realization of the subject of the problems and requirements. According to the requirements of the subject, this paper to Siemens S7-300PLC as the core design of the steel cord bead wire coating control system. Temperature and acid PH value as the control focus. Through the PLC's PID adjustment, the system to meet the steel cord bead wire production process requirements. The system uses S7-300PLC as the core, the application of intelligent equipment to monitor the production process temperature, PH value and other important parameters, through the rational allocation of I / O points make the system in the best condition to work.
Key words: electroless plating; PID control; PLC; automatic control
目录
目录 5
第1章 绪论 1
1.1 课题研究的背景及意义 1
1.1.1 课题研究的背景 1
1.1.2 课题研究的意义 3
1.2 化镀锡青铜技术国内外研究现状 4
1.2.1 化镀锡青铜技术国内研究现状 4
1.2.2 化镀锡青铜技术国外研究现状 5
第2章 化镀锡青铜的工艺 6
2.1 电镀原理 6
2.2 工艺流程 6
2.3 工艺流程图 7
2.4 化学镀的难点 7
第3章 控制方案的确定 9
3.1 控制方案的分析和介绍 9
3.2 方案的确定 9
第4章 硬件的选型 11
4.1 PLC的选型 11
4.1.1 PLC的结构 11
4.1.2 PLC的工作过程 11
4.1.3 S7-300PLC 12
4.2 温度传感器及变送器 13
4.3 PH传感器及变送器 15
第5章 软件的设计 18
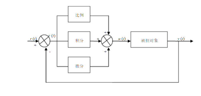
5.1 PID控制 18
5.1.1 PID控制原理 18
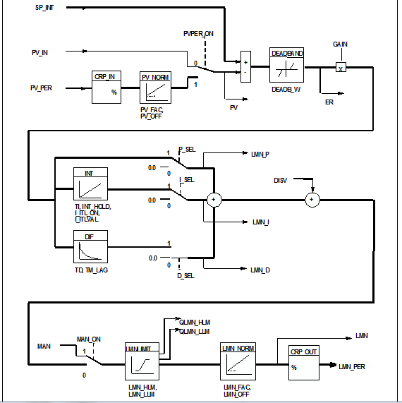
5.1.2 连续PID控制器FB41 20
5.2 PLC中温度的PID控制 22
5.2.1 温度的PID控制 23
5.2.2 离线仿真测试 24
5.3 上位机界面 26
第6章 总结与展望 30
6.1 研究的课题总结 30
6.2 对课题未来的展望 30
参考文献 32
致谢 33
绪论
课题研究的背景及意义
课题研究的背景
随着中国经济的腾飞,中国已经逐渐成为世界制造业的中心。为了加快制造大国的脚步,国家制订了《中国制造2025》的战略,并且在十八届五中全会上明确提出,这是国家构建产业新体系,大力发展经济的志向。同时为了搭上目前炙手可热的互联网的顺风车把信息产业与工业生产结合起来,提出了智能制造、绿色制造的口号,这样还可以借助品牌途径和大国效应向世界重新展现一个不一样的“中国智造”新形象。《中国制造2025》战略的实施,标志着我国制造业由大变强序幕的拉开。高质量是制造业强大的重要标志之一,而一直以来一些关键生产材料、精密的零部件和重要的核心系统上,我国目前的产品质量可靠性确实并不高,所以当前我们国家迫切希望能够改变这种长期依赖进口,低生产价值的制造业现状,所以我们必须从提高产品的质量入手。而电镀行业一直以来就算是制造业的基础工业,一定会对制造强国的梦想实现与否,起到基础性的作用。
中国是一个电镀大国,电镀工业是我国重要的加工行业。虽然近两年来我国工业受全球金融危机的影响,电镀行业仍然处于高速发展阶段。但是电镀行业高速发展的背后却带来一系列的问题,如排放物污染严重、资源消耗量大、生产安全隐患突出等,这些问题不仅成为电镀行业发展的瓶颈,也在一定程度上制约着我国经济社会的可持续发展。因此,电镀行业必须引入科学管理体系,从根本上解决电镀行业高污染、高能耗的弊端。目前电镀行业主要存在这些问题:
相关图片展示:









