汽车轮胎温度和压力监测系统设计毕业论文
2020-02-19 07:54:10
摘 要
交通事故的成因有很多,其中爆胎是其中一个非常的重要原因,行车过程中出现爆胎又主要是因为轮胎压力不足。轮胎压力过高或过低都会影响轮胎跟路面的正常接触。胎压过低会导致轮胎壁跟路面进接触面积加大,在进行了充分的接触摩擦后,轮胎发热破裂导致轮胎爆胎;胎压过高则会减小接触面,增大压力加速接触面磨损导致摩擦不足容易出现事故。因此,使轮胎的保压力和温度是保持在一个标准的状态防止爆胎的关键。
本次设计采用直接式TPMS,整个系统分为两大模块,即传感发射模块和接收显示模块。设计的核心器件是SP37传感器,可以将其嵌在汽车轮胎的气嘴上,实时采集汽车轮胎的温度、压力等信息。采集的信息通过无线信息传输功能传输到驾驶室,经过接收器TDA5240和MCU的接收处理后将轮胎信息在液晶显示屏幕上显示出来,同时一旦轮胎温度或者压力超过安全值时,系统便启动声光报警,提醒驾驶者注意行车安全。
关键词:汽车轮胎安全;胎压;温度;TPMS
Abstract
There are many causes of traffic accidents, among which puncture is one of the most important reasons. The occurrence of punctures during driving is mainly due to insufficient tire pressure. Excessive or too low tire pressure can affect the normal contact of the tire with the road surface. If the tire pressure is too low, the contact area between the tire wall and the road surface will increase. After sufficient contact friction, the tire will burst and the tire will burst. If the tire pressure is too high, the contact surface will be reduced and the pressure will be accelerated. Wear and tear lead to insufficient friction and accidents. Therefore, the pressure and temperature of the tire are kept in a standard state to prevent the puncture.
This design uses direct TPMS, the whole system is divided into two major modules, namely the sensing transmitter module and the receiving display module. The core component of the design is the SP37 sensor, which can be embedded in the nozzle of the car tire to collect the temperature and pressure of the car tire in real time. The collected information is transmitted to the cab through the wireless information transmission function. After receiving the processing by the receiver TDA5240 and the MCU, the tire information is displayed on the liquid crystal display screen, and when the tire temperature or pressure exceeds the safe value, the system starts the sound and light. The alarm reminds the driver to pay attention to driving safety.
Key Words: Car tire safety; tire pressure; temperature; TPMS
目录
摘 要 I
Abstract II
第1章 绪论 1
1.1 设计背景及意义 1
1.2 国内外发展现状 2
1.3论文主要工作 3
第2章 总体方案设计与实现 4
2.1总体方案设计 4
2.1.1 系统需求分析 4
2.1.2 系统方案选择 4
2.1.3 系统总体结构设计 5
2.2 主要元器件选型 6
2.2.1 传感器SP37 6
2.2.2 供电电池选型 7
2.2.3 接收芯片选型 8
2.2.4 MCU选型 8
2.2.5 天线的选择 9
2.2.6液晶显示屏选型 9
第3章 系统硬件的设计 10
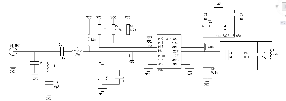
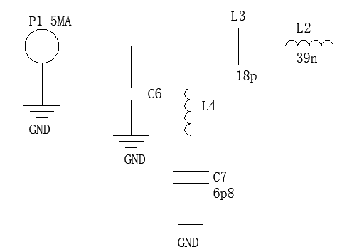
3.1 传感发射模块硬件设计 10
3.2 接收显示模块硬件设计 12
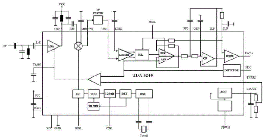
3.2.1 接收芯片外围电路 13
3.2.2 MCU 外围电路 16
3.2.3 液晶显示屏外围电路 17
第4章 系统软件的设计 18
4.1 检测发射模块软件设计 18
4.1.1 流程图设计 18
4.1.2 软件编写设计 19
4.2 接收显示模块软件设计 20
4.2.1 流程图设计 20
4.2.2软件编写设计 21
第5章 总结与展望 22
5.1 全文总结 22
5.2 工作展望 22
参考文献 24
致谢 25
附录一 SP37应用电路图 26
附录二 TDA5240外围电路图 27
第1章 绪论
1.1 设计背景及意义
在今天,汽车已经成为了一种普及的私人交通工具,进入了寻常百姓家。据车讯网报道,到2018年六月底为止,我国的机动车保有量已经达到了3.19亿辆,仅仅在2018年上半年,就有1636万辆新注册登记的机动车。其中汽车保有量超过总量的三分之二,达到2.29亿辆。依照当前的消费趋势来看,驾驶人数仍具有高速增长的趋势,中国机动车消费水平仍将居高不下。汽车作为现代交通工具,正以前所未有的分量影响着我们的生活,并且影响力还在不断扩大。在这种情况下,汽车行车安全也变得尤为重要。
汽车行驶过程出现的安全问题当中,由汽车轮胎爆胎引发的占了很大一部分。据交通部门统计,据交通部门统计的最新结果显示: 汽车轮胎爆胎引发交通事故的概率仅次于酒后驾驶,排在第二名,而且造成的伤亡人数排在所有交通事故中的第一位[1]。资料显示,引发爆胎产生交通意外80%的原因来自于轮胎压力不足。轮胎压力过低会导致轮胎膨胀比变小,达不到应有的饱满度,导致与路面接触的面积过大,因为轮胎壁很薄,在跟路面进行全面充分的接触摩擦后产生大量的热,进而会发生轮胎壁破裂导致轮胎爆胎。此外,轮胎压力过高会引起轮胎的过度膨胀,与路面的接触面积相应的也会减小,在汽车本身重量变化不大的情况下,轮胎的磨损会增大,轮胎壁被磨平,与路面摩擦减小,同样容易引发事故。当轮胎温度过高时,轮胎的橡胶性能会变差,造成磨损程度的不均[2]。因此,使轮胎压力和温度保持在是防止正常范围是防爆胎的关键所在[3]。
汽车轮胎压力监视系统(Tire Pressure Monitoring System,简称 TPMS)在预防爆胎,提高行车安全性可以起到很好的效果[4]。
当前,全球汽车行业正在面临巨大变革,电动化、智能化和共享化是今后发展的三个方向。在这一前提下,TPMS 也必将全面普及,成为汽车安全的必要保障。而其应用场景的多元化,功能的多样化以及解决问题的智能化将会成为进一步发展的方向。本文将以 SP37 为核心,设计一个能显示、报警,且具有初步误报排除功能的基础 TPMS。
本次设计的目的是通过监测汽车轮胎的压力和温度状况减少行车过程中因为爆胎而引起的交通事故。将SP37传感器其嵌在汽车轮胎的气嘴上,实时采集汽车轮胎的温度、压力等信息。采集的信息通过无线信息传输功能传输到驾驶室,经过接收器 TDA5240 和 MCU 的接收处理后将轮胎信息在液晶显示屏幕上显示出来。一旦轮胎温度或者压力超过安全值时,系统便启动声光报警,提醒驾驶者注意行车安全。
TPMS 的设计与发展将对汽车行驶过程中的安全给予一定程度上的保障。一个精确的、及时的汽车轮胎温度和压力监测系统将极大的提高行车安全性。在汽车在我们生活中占比如此大的当下,该研究对保障驾驶者及乘客的人身安全、财产安全起到的非常大的作用。而本次设计所用到的传感器 SP37 相比于前几代传感器,具有低功耗、抗干扰、定位快而准、集成度高的优点。新一代的传感器将 TPMS 系统由传感器、RF、天线、微处理器、电池五合一的时代推进到了传感器、天线、电池三合一的时代[5],进一步缩小了汽车轮胎温度和压力监测系统的体积改善了系统传感发射模块体积大、不便于安装、使用期短、容易出现故障的问题[6]。同时也提高了其准确性,使其使用起来的效果更佳,体验更好。
1.2 国内外发展现状
TPMS 作为汽车行车过程当中的重要的保卫系统,最早在20世纪70年代被提出。到了80年代,英国和德国首先研制出了最早的 TPMS 系统。到了1997年,间接式 TPMS 进入市场开始应用。直接式 TPMS 从2002年出现至今一直在不断发展,其更高的精确性和更好的适用性渐渐替代间接式成为了汽车市场的主流[7]。截至目前,国外有很多车型基于安全考虑已经安装了 TPMS 。但在国内,虽然早在2003年11月24日颁布的中华人民共和国国家标准——《机动车运行安全技术条件》中,就对安装轮胎压力监测装置做出了说明:“车长大于6米的长途客车和旅游客车、最大设计总质量大于1.2吨的载货汽车和载货牵引车应安装轮胎气压报警装置” ,“有关部分机动车应安装轮胎气压报警装置的要求,自本标准发布之日起第25个月开始对新注册车实施”。但目前由于技术欠发达、国内驾驶者安全意识的不到位以及大多数驾驶者不愿意承担这一部分的额外花费,TPMS 在我国国内的普及率仍然不高。同时我国国内厂商当对前生产的 TPMS 系统基本没有自主知识产权,开发平台和生产线都靠国外引进。所以开发我们中国自己的 TPMS 将是一个非常有前景有意义的项目[8]。
近年来我国的部分高校如浙江大学[9]、上海交通大学[10] 、重庆大学[11]的学者已经关注到了这块研究领域,对于我国 TPMS 系统的发展起到了很好的推进作用。相信随着技术的进步,人们对安全问题越来越关注,TPMS 系统一定会普及开来,迎来更好的发展与更大的市场。
1.3论文主要工作
本次设计的主要工作是设计一个以英飞凌公司的传感器芯片 SP37 为核心的汽车轮胎压力和温度监测系统。该系统能够监测汽车轮胎的压力和温度、避免轮胎工作在压力过高或过低以及温度过高的危险状态,从而保障驾驶者的人身安全和财产安全。
本次设计的目标是设计一个完整的、集检测显示和报警为一体的安全监测系统,包括硬件的设计和软件的设计。本次设计主要完成以下部分:
- 介绍背景及意义:介绍了 TPMS 系统由于汽车市场飞速发展和壮大而出现的契机和背景,介绍了系统的发展状态和前景。
- 设计总体方案、完成主要元器件选型:在对系统进行分析设计的基础上提出了本次设计的目标与构想,并且对需要用到的重要元件进行了选择和介绍,包括传感器芯片和接收芯片、 MCU、天线和液晶显示屏。
- 硬件设计:完成传感发射模块和接收显示模块的硬件设计。
- 软件设计:完成传感发射模块和接收显示模块的软件流程图的设计实现了信号的采集发射与接收处理,并且能够完成信息的显示和危险状态的报警。
第2章 总体方案设计与元器件选型
2.1总体方案设计
2.1.1 系统需求分析
在控制汽车行车过程中的安全问题上,使轮胎压力和温度维持在正常范围是防止爆胎的关键。查阅资料可得,不同车型的汽车由于车身重量、底盘高度不同,通常轮胎标准气压(简称标准胎压)一般也不同,同一汽车上,前后轮胎的胎压一般也不一样。但是对于常见的乘用车而言,其原厂胎压标准在2.3-2.5bar之间,最高不要超过3.0bar,最低不要低于2.1bar,高一点影响不大,但是低压非常危险。汽车正常运行时的轮胎温度一般在80~110℃之间,过高会加快磨损、影响汽车轮胎的寿命,甚至引起爆胎。
在能满足胎压和温度监测的条件下,进一步减小装置体积,使系统安装使用更加便利;采用更灵敏的传感装置,使监测系统的准确度更高;采用行车时系统采用唤醒的工作模式,使监测系统的功耗更小;我国幅员辽阔,不同地区、不同时期的气候也相去甚远,因此还要求系统能够适应极端天气,一般低温达到-40℃,高温达到50℃。
那么一个完整的汽车轮胎压力和温度监测系统要求达到:
- 测量功能:能够准确测量汽车轮胎在行车过程中的压力和温度;
- 报警功能:在胎压和温度异常时能够发出警报,提醒驾驶者采取措施,尽快排除轮胎故障;
- 显示功能:在驾驶过程中液晶屏幕是能够实时显示轮胎的压力和温度数据;
- 防误报功能:具备初步自我检测功能,能够在报警前检测报警是否正确,减少错误报警。
- 低压唤醒功能:在汽车行驶时启动监测系统,减小功耗。
2.1.2 系统方案选择
本次设计采用直接式 TPMS ,以英飞凌公司研发的 SP37 传感器为基础。该传感器集传感器、微处理器、 RF 发射器于一体,集成度、测量精度高都很高。使用者只需要配置简单的外围电路和程序就可以实现信号的采集和发送[12]。
我们需要注意的是,相比于发射模块对低功耗的要求很高,由于接收端作为胎压控制器的一部分,处于车身的部位,由车载电源直接供电而不需要考虑独立电源供电需要担心电池电量的问题,接收芯片的功耗要求相对来说较低。但由于接收模块安装在车身内部,虽然方便了供电问题,但却出现了新的问题,即由于汽车的车身大多由金属构成,对无线信号会产生一定的屏蔽作用,在一定程度上会减弱传输过来的信号,所以提高接收模块、即射频接收芯片的灵敏度是在设计系统是应该考虑到的一个问题[13]。 SP37 允许幅度键控(ASK)和 频率键控(FSK)两种信号调制方式。通常,由于相对来说比较容易实现,且抗噪声性能好,能在电子干扰很多的汽车环境中正常工作,所以本次设计将采用FSK调制,接收芯片要求匹配能够接收FSK数据信号 [14]。
信号接收芯片能够满足要求的有 MAX1473 和 TDA5235,两者均作为无线接收器,功耗都很低而且集成度都很高,完全适应汽车行业电子产品的需求,差别在于, MAX1473 接收 ASK 数据信号的效果非常好,而 TDA5235 针对 ASK 数据信号和 FSK 数据信号都非常理想。发射芯片 SP37 具有 ASK 和 FSK 两种调制方式,在两者均达到系统的低功耗和电路简单的要求、且能够跟发射芯片适配的情况下,我们需要更多的考虑到系统的稳定性和功耗。由于 TDA5240 具有双变频结构,使用者可以根据不同的需要确定变频次数和滤波器数目,以便于在不同环境下都有较好的抗干扰性。芯片的断电功能也使其功耗更低。所以本次设计选择的是 TDA5240 芯片作为接收芯片。
2.1.3 系统总体结构设计
本次汽车轮胎压力和温度监测系统主要包含2大模块:包含信号传感器和信号发射装所示。
传感发射模块 接收显示模块
如图2.1 系统总体框图
如图2.1,监测轮胎压力和温度的信号采集发射模块直接安装在汽车四个轮胎的轮毂上,传感模块 SP37 实时测量汽车轮胎的压力、温度、加速度等数据,采集到的信号在经过高频调制之后以无线电波的形式发送出去。接收端位于驾驶室内,接收芯片TDA5240将接收到的信号解码并交由处理器处理,采集的温度和压力等数据将实时显示在液晶显示屏上供驾驶者参考,如果温度或压力值不在正常值范围内,系统则发出警报,提醒驾驶者有安全隐患,应及时处理以减少事故。一个汽车轮胎压力和温度监测系统当中有四个采集发射模块和一个接收显示模块 [15]。
2.2 主要元器件选型
2.2.1 传感器SP37
本次设计发射模块的核心器件采用的是英飞凌半导体智能胎压传感器 SP37。相比于英飞凌公司早期推出的传感器如SP12、SP30,该系列芯片的集成度更高。 SP37 芯片集传感器、微处理器和RF发射器于一体。在传感器方面,SP37 芯片集压力传感器、加速度传感器、温度传感器、电池电压传感器等多个传感器于一体。因此只需要一个芯片,就可以从多个维度反应汽车轮胎的工作情况,并且能够监测配套电池电量的使用状态;同时SP37 集成了以C51单片机为核心的微处理器部分,使得整个系统只需要利用C语言可以开发,开发环境为Keil 的 u Vision,安装 Infineon SP3xSID 2.0驱动程序即可使用;另外,该芯片还集成了 RF 发射模组,能够实现信号的无线传输。这样使信号采集发射模块从原来的传感器、 RF 、微处理器、电池、天线五部分的情况改进到传感器、电池、天线三合一的时代。SP37相比于前几代芯片有了更高的集成度和测量精度,因此要完成信号的采集和发送只需要配备简单的外围电路和程序。 此外,SP37还具有 ASK和FSK 两种调制发射方式,发射频点有315MHz和 433.92MHz两种发射频率可选,以及发射功率5dbm/8dbm软件可调等功能,可以满足不同系统的工作要求。关于工作条件,该芯片的工作温度在-40~125℃,休眠时的电流为0.6μA,且采用了低频唤醒模式,工作电压在1.9V~3.6V,完全可以满足发射系统对温度范围大、功耗低、电压宽的要求。由于本此设计考虑到提高接收的灵敏度和可靠性,采用的是ASK调制发射、 8dbm发射功率、433.92 MHz发射频率。
SP37 是系统传感发射模块的核心部件,完成了温度和压力的测量和信息的发射功能。首先,信息采集部分的原理主要是传感与检测的部分。首先是温度,其中传感器SP37 中测量温度的核心部件主要是热敏电阻,热敏电阻是一种对温度很敏感的半导体元件,热敏电阻的阻值会随着外界温度的变化而发生变化,利用这一特性,我们可以将热敏电阻的组织与温度对应起来,实现温度量化测量的效果;对于压力,其核心部件是压敏电阻,类似于热敏电阻,压敏电阻作为一种敏感的半导体器件,能够很好的将自身电阻与外界压力对应起来,实现压力量化测量的效果。发射部分的主要是 RF 发射器, RF 即Radio Frequency ,是射频的缩写。射频发射器的作用相当于一个小型的电台。 RF 发射器的主
要装置是一个加载器,用于产生电磁波传递信息的。
以上是毕业论文大纲或资料介绍,该课题完整毕业论文、开题报告、任务书、程序设计、图纸设计等资料请添加微信获取,微信号:bysjorg。
相关图片展示:









