基于智能小车的远程监控系统设计毕业论文
2020-02-19 07:54:04
摘 要
随机无人技术在生活生产的地位日渐提高,智能小车的运用的也逐渐丰富起来,通过执行固定程序来完成特定任务的智能小车和机器人,在协助人类工作上起到了重要的作用。另外,配有专用遥控器的智能小车,与工作人员一组在各种场所工作,可以极大提升工作效率。但以上两类主流的小车,基本都只能在指定的场合做局限性的工作,兼容性、泛用性较低,且控制设备便携性不佳。而智能手机是目前人类使用最广泛的便携设备,其上可以搭载功能众多的程序,拥有良好的用户操作界面和强大的互联网功能,现已有许多的带有远程控制功能的APP面世,但它们多数停留在对固定设备的控制和检测上,而没有与移动监控设备联系起来。
本文主要完成了智能小车终端网络接口模块设计、移动终端网络接口模块设计、移动终端应用程序开发。小车通过串口与WIFI模块相连,WIFI模块连接局域网并通过映射到公网实现系统的外网访问,小车通过串口与WIFI模块交换信息,实现小车联网控制。移动终端选择安卓手机,安卓手机自带很强的网络功能,只需在编程时调用相关嵌套字即可实现按IP地址和端口号连接网络中的设备。
关键词:智能小车,智能手机,WIFI,远程监控
Abstract
Random unmanned vehicle technology is playing an increasingly important role in life and production, and the application of intelligent vehicles is also gradually enriched. Intelligent vehicles and robots that perform specific tasks by executing fixed programs play an important role in assisting human work.In addition, equipped with a special remote control of the intelligent car, and a group of staff in a variety of places to work, can greatly improve work efficiency.However, the above two mainstream cars can only do limited work in designated occasions, with low compatibility and generality, and poor portability of control equipment.And smart phone is the most widely used portable devices, can carry on the function of procedure, have good user interface and powerful function of the Internet, with the function of remote control APP, now there are many, but most stay in control of the capital equipment and testing, and not with mobile monitoring equipment.
This paper mainly completed the intelligent car terminal network interface module design, mobile terminal network interface module design, mobile terminal application development.The car is connected to the WIFI module through the serial port. The WIFI module connects to the local area network and realizes the access to the external network of the system through mapping to the public network. The car exchanges information with the WIFI module through the serial port and realizes the control of the car's Internet connection.Mobile terminals choose android phones. Android phones come with strong network functions. You only need to call relevant nested words during programming to connect devices in the network according to IP address and port number.
Key Words: Intelligent car;Smart phone;WIFI; Remote monitoring
目录
第1章 绪论 1
1.1引言 1
1.2国内外研究现状 2
1.2.1国外研究现状 2
1.2.2国内研究现状 3
1.3选题意义 4
1.4完成的主要工作 4
第2章 总体方案设计和选择 6
2.1功能需求 6
2.2 总体方案设计 8
2.3 方案分析、比较、选择 10
2.3.1主控模块选择 10
2.3.2移动端设备选择 10
第3章 硬件介绍 12
3.1主控模块介绍 12
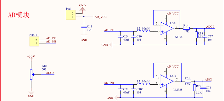
3.2 视频采集模块介绍 14
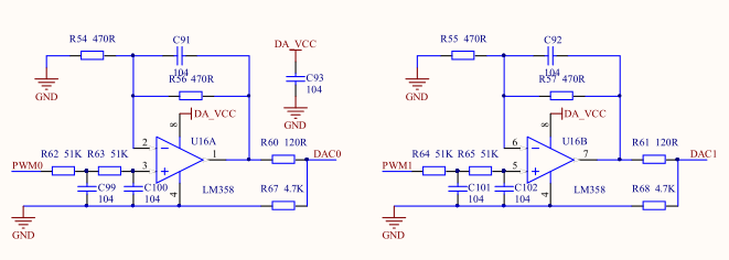
3.3 电机驱动模块介绍 16
3.4 WIFI模块介绍 17
第4章 软件介绍 19
4.1安卓应用程序 19
4.1.1 程序布局 19
4.1.2连接与设置部分 20
4.1.3 监控部分 23
4.2智能小车端软件 26
4.2.1 服务器程序 26
4.2.2 视频采集模块程序 26
4.2.3 电机驱动模块程序 27
4.2.4 STM32与WIFI模块通信程序 28
第5章 总结与展望 29
参考文献 30
致谢 32
第1章 绪论
1.1引言
智能小车是最新电子技术与现代汽车工业相结合的产物。新一代智能车由单片机控制小车前进与转向。智能车可以按照事先规定的轨迹与目的自行完成任务,也可以加入通信系统来操作,接受人类调度指挥。当今社会,智能车还主要用于辅助人类完成任务,如简单重复的工作和危险性较高的工作,目前已在很多民用领域如制造业和运输业大量投入使用。在航空航天领域也起到了相当大的作用,在解放了人力物力的同时,也帮助人类在很多工作上取得了技术突破。[1]随着互联网技术和控制理论的不断发展,通过网络技术控制智能车已成为该领域的热门研究方向。
远程视频监控系统,是可以远程监控的程序,可以通过各种方式来连接监控。它的目的就是通过本地计算机利用网络系统、遥感摄像机及其他辅助设备(云台、镜头等)来监控远端情况,并把受监控场内的全部或部分图像和声音记录下来,为日后处理事件方便提供方便条件和重要的依据。[3]视频监控技术在早期都是单独使用,而不与计算机系统协同,而图像处理技术的发展成果为视频监控技术提供了互联支持,使其可以嵌入更多的计算机控制系统中。近年来,通过与手机APP的结合,视频监控技术在智能家居领域有了广泛应用,用移动设备相结合,也成为了视频监控系统功能扩展的新方向。将来,在智能楼宇,自动化工厂,无人仓库领域中,视频监控系统都会成为其中眼睛一样的存在。[4]
Android是一个基于Linux的开源和免费操作系统。主要使用于平板电脑和智能手机等移动设备,现也逐渐应用于智能电视和智能家居操作面板,由谷歌和开放手机联盟领导及开发。Android操作系统为支持智能手机而开发,由Andy Rubi主导。开放性是安卓平台最为显著的优点,几乎任何移动硬件厂商都可以加入到联盟中进行发展推广。因为开放性,安卓平台的优秀应用层出不穷,吸引了大批的用户来使用。同时,众多的用户也带来了更多的需求,推动了更多功能丰富,应用简洁的应用的开发,同时也使得更多硬件厂商开发与之适应的硬件,二者相辅相成,安卓的应用程序与其设备,正在随着人们的生活所需飞速发展着。与IOS不同,安卓的开发环境非常宽松且自由,少有条条框框的限制,因此新颖别致的软件如雨后春笋一般面世,也是得安卓受到越来越多人的青睐。并且Android还提供了一套非常成熟、完善的开发工具,即使是变成基础较为薄弱的初学者,在经过一段不长时间的学习和训练后,也可以快速投入到Android开发中。
1.2国内外研究现状
1.2.1国外研究现状
与智能小车相关自动化技术一直受到众多发达国家的高度重视,本世纪世界各国将更多已经成熟的技术运用在智能小车上,取得了许多重大突破。日本和美国很早就将无人小车投入到制造业工厂和库房中,通过三十余年的改进与创新,在这个领域积累了宝贵的经验和实验成果,并一直作为此领域的领头者不断需求新的技术突破。 [2]
自从进入21世纪,各国就开始争相将无人器械,智能小车等设备投入到航空航天事业中。美国是这个领域中走在最前列的国家,美国国家航空航天局(NASA)开发与研制了许多尖端的太空探索设备。早期的探测车,如“勇气号”和“机遇号”,它们于2003年6月发射升空,并在2004年11月在火星表面成功着陆,开始探索任务。[3]2011年,NASA又成功研发出一台以核能提供动力的火星探测车“好奇号”,并于11月发射升空。“好奇号”的主控电脑可耐高温高辐射,用以承受火星的恶劣环境,同时IBM还为其制造了一台备用的电脑,充分保证了稳定性。为了出色的完成火星探测的各种任务,“好奇号”搭载了很多附属设备,如桅杆相机、阿尔法粒子X射线分光计、化学与摄像机仪器等,这些设备平时都在按照预定的程序运行,只有必要时才进行通信操作,因为从地球到火星的通信需要耗时太多,频繁地操作极为不便。这些设备使得“好奇号”不仅可以向地球传输火星的图像信息,还可以自行分解、分析火星大气成分和火星上的土壤、岩石等,并在自动计算完成后,将结果返回地球。不过,只有当探测器从漫游车上空飞过时,才能进行8分钟通信,这8分钟大约能传输250Mbit的数据,而20多分钟之后,我们才能从地球收到这250Mbit数据。
2011年3月,日本受9级特大地震影响,福岛第一核电站的放射性物质发生泄露。核电站中大量核废料需要处理,辐射较弱的区域由穿着防化服的人员进入探测,而辐射强的区域,均由带有摄像头的智能小车遥控进入探测。这一应用很好的体现了带有远程监控的智能小车在危险情况下,代替人类工作的巨大作用。
在不久前发生的巴黎圣母院大火中,遥控智能车也大放异彩,深入火势最大区域的,正是一批搭载了消防水龙头的遥控智能车,消防员通过智能手机操作这些小车在最危险的地方精准灭火,既保证了人员的安全,又防止了高压水枪对古代建筑的二次伤害,充分体现了智能车除了辅助人类之外,还有提高整体处理水平的能力,是远程监控智能小车的一次非常成功的应用。
美国作为科技创新的标杆,已经全面将智能小车投入到各个领域中,如航空领域中的星球表面探测车,工业领域中的无人仓库。在军事中,智能车也发挥着重要的作用,比如反恐行动中,可以派出遥控小车到房间中侦查,防止遭到埋伏出现人员伤亡。进行导弹引导时,无人机也可以取代曾经的人员激光引导,将信号源安装在小车上引导导弹。未来,更多的无人远程操纵设备,也将成为战场侦查的主导。

图1.2.1.1“好奇号”火星探测车
1.2.2国内研究现状
虽然我国在机器人,无人机,智能小车等方面起步较晚,但我国的科研机构和企业也投入了大量的经历和资金进行此方向的研究,正以紧凑的步伐追赶国际水平。
我国大型民营电商企业京东,在近几年政府施行物联网 的计划的环境下,凭借其优秀的企业素养,正以非常快的速度发展着。其他京东无人仓库已经全国闻名。京东无人仓库中有着非常多已经投入生产的成熟自动化产品,如自动分拣流水线,自动分运小车,全自动叉车等。通过不断改进这些无人设备的性能,京东正逐步制造出具有国际竞争力的工业机器人。此技术加快了京东物流的效率,极大的方便了我们的生活。据京东技术部透露,他们正在研制一款可以在全国范围内自动送货的机器人,这些通过与无人机配合,将能精准高效地将货物送至每家每户,一旦调试完成,京东就会将这些机器人投入各大城市开始试运行,其结果值得期待。

图1.2.2.1 “中华牌”月球车
在航空航天领域,中国也处于发展的最前沿,如2013年登月的“中华牌”月球车,是中国机器人最水平的产品。其研制任务由航天科技集团第五研究院完成,可完成导航、数据传输、路线选择等功能。
1.3选题意义
以往对于智能小车、智能机器人的运动控制都是通过特定的遥控器或者上位机软件来完成,便携性较差,随着科学技术的发展,移动设备的功能日益强大,Android手机已不再是单纯的通信设备,由于其丰富的软件资源和自由的开发环境,可实现的控制和管理功能越来越多,人们普遍开始接受用智能手机来协助自己管理各种事务。用Android程序来控制智能小车,不仅提高了设备的便携性,而且还可以拓展到智能机器人,无人机等其他智能设备。[6]
将摄像头装在远程可控的智能小车上,突破了固定摄像头对监控区域的限制,加上网络技术的协同,使得使用者可以在任何有网络连接的地方控制小车,达成了便携性与灵活性的统一,在家居、工业、服务业等领域都会起到很大作用。
1.4完成的主要工作
完成的主要工作为:
- 移动端应用程序的开发。应用程序基于安卓系统开发,程序中采用套接字Socket编写服务器端主程序,以实现通过服务器的IP地址和端口号与小车进行连接。
- WIFI模块服务器建立。利用ServerSocket类编写服务器端程序并进行烧录。
- STM32串口程序编写。通过编写串口程序与连接在串口上的WIFI模块进行通信。接受移动端发来的控制信号,并将存储在内存中的视频信号发送给WIFI模块。
- 视频数据的处理。通过对STM32编程,将拍摄到的视频数据转变为字节信号存在在内存中。
- 电机驱动模块的使用。STM32根据从串口得到的控制信号,通过电机驱动模块控制小车运动。
第2章 总体方案设计和选择
2.1功能需求
要实现整个系统的远程监控,首先就要解决网络连接的问题。此系统的网络连接范围不再拘束于局域网,而是要对小车所在的局域网进行外网访问,实现智能手机在任何有网络的地方都可以连接小车并进行控制与视频监测。而小车通过WIFI模块与路由器连接,从而成为路由器局域网设备,而路由器局域网中的设备会被分配一个私有IP,外网用户是无法通过IP来访问局域网中的特定设备的。[9]所以需要用到远程连接技术,现有的远程连接技术主要有,自建服务器,租用服务器和虚拟服务器映射到公网中(如花生壳映射)。[14]自建服务器稳定可控,但成本和维护费用都较高,适合在大型公司和大规模项目中使用。映射技术对于网络环境的要求较为苛刻(公网中有一些IP和端口被网络运营商封锁),泛用性和移植性不佳,且后期修改工作繁多,故通常只在实验调试阶段使用。因此本系统的外网访问功能可采用租用服务器来实现,只需将小车上WIFI模块的IP地址和端口号注册在服务器中,再将安卓手机与该服务器绑定,即可用TCP/IP协议进行外网连接。[10]服务器工作原理如图2.1.1。

图2.1.1服务器实现远程连接
其次,要能通过手机连接和控制小车,需要应用程序中有多种功能的控件。首先是可以输入目标IP地址和端口号,点击连接按钮后,通过Toast向用户反馈是否联网成功,联网成功后,自动检测对方网络环境。然后是小车各运动状态控制码的输入,使此控制程序的泛用性更高,只需按照不同小车的控制程序中的运动控制码输入,就可以用于控制不同的小车。IP,端口号,以及各运动状态控制码的输入均采用EditText控件来实现,并使用getText方法读取用户输入的信息,并转换为字符串数据存在对象中。在用户输入错误的信息格式时,进行提醒并引导用户按正确的格式输入。连接成功后点击控制按钮,程序会将输入的控制码赋值到相应的按键中,并转跳到副活动,进行视频监控和运动控制。[11]应用程序的大致功能见图2.1.2。

2.1.2应用程序功能概述
在实现了手机连接WIFI模块后,还是要保证WIFI能与STM32微处理器正常通信,最终实现对小车的控制和视频数据传输上网。WIFI模块与单片机通常通过串口相连,所以要实现的功能为编写STM32相应串口程序,串口输入WIFI模块传达的控制信号做出决策,并向电机驱动模块发出指令,控制小车运动状态。串口输出存在内存中的视频数据,WIFI模块按照网络协议打包后发送至移动端。
同时,还要为WIFI模块烧写Scoket服务器端程序,一方面用于接受来自移动客户端的信息,并依照预设的规则给予客户端反馈,使用户可以判断服务器端所处的网络环境和命令执行情况。[5]一方面规定数据的串口收发,将收到的输入流解包从串口输出,并将串口输入的视频数据写入输出流。[12]此部分大致功能如图2.1.3所示。[7]

2.1.3智能小车总体功能概述
以上是毕业论文大纲或资料介绍,该课题完整毕业论文、开题报告、任务书、程序设计、图纸设计等资料请添加微信获取,微信号:bysjorg。
相关图片展示:









