某Plug-in混合动力汽车动力系统匹配及整车性能仿真毕业论文
2020-02-14 14:53:20
摘 要
在全球能源短缺、环境恶化的背景下,人们的日常生活对清洁的新能源车辆的依赖性日益增强。插电式混合动力汽车(Plug-in Hybrid Electric vehicle, PHEV)相比传统内燃机汽车在燃油消耗以及尾气排放方面均有较大改善,且现阶段技术较纯电动汽车更为成熟,因此大力发展PHEV成为了缓解能源与环境问题的重要途径。PHEV动力系统的参数匹配是整车设计中不可或缺的环节,对整车的性能有着决定性的影响。本论文主要针对PHEV研究开发过程中的动力总成系统和传动系统进行了研究,基于约束匹配法对PHEV动力系统的主要部件发动机、动力电池、驱动电机进行了参数匹配以及选型;基于Advisor2002仿真平台搭建了整车模型。最后基于所搭建的模型进行了工况仿真,仿真结果表明,整车的经济性和动力性的各项指标均达到预期的设计指标要求,从而验证了参数匹配设计的合理性。
关键词:插电式混合动力汽车;动力系统;参数匹配;性能仿真
Abstract
In the context of global energy shortages and environmental degradation, clean and new energy vehicles have received more and more personsrsquo; attentions. Compared with traditional vehicles with internal combustion engine, plug-in hybrid electric vehicle (PHEV) has more advantages in fuel consumption and exhaust emissions. Moreover, the technology of PHEV is more mature than pure electric vehicles. Therefore, vigorous development of PHEV has become an important way to alleviate energy and environmental problems. The parameter matching of PHEV powertrain system is an indispensable part of the whole vehicle design, which has a decisive influence on the vehicle performance. This thesis mainly studies parameter matching of powertrain system of the PHEV. Based on constraint matching method, the types and parameters of main components for the PHEV are determined and calculated, such as engine, power battery, drive motor and so on. The vehicle model is built based on ADVISOR2002 simulation platform. Finally, the operation condition simulation is carried out based on vehicle model. The simulation results show that the economic index and dynamic index of the vehicle have reached the expected design specifications, which verifies the validity of the parameter matching design.
Key Words:Plug-in hybrid electric vehicle, Powertrain, Parameter matching, Performance simulation
目录
摘 要 I
Abstract II
第1章 绪论 1
1.1研究目的及意义 1
1.2国内外研究现状 1
1.3本文的研究内容 3
第2章 插电式混合动力汽车动力系统匹配设计 5
2.1整车基本参数及性能指标 5
2.2动力系统结构 6
2.3整车动力系统主要部件匹配设计 8
2.3.1发动机参数匹配设计 8
2.3.2驱动电机参数匹配设计 9
2.3.3动力电池参数匹配设计 10
2.3.4传动系速比匹配设计 12
2.4本章小结 13
第3章 插电式混合动力汽车整车建模 14
3.1车辆模型构建 14
3.1.1整车参数和动力系统参数 14
3.1.2发动机模型 15
3.1.2驱动电机模型 16
3.1.3动力电池模型 16
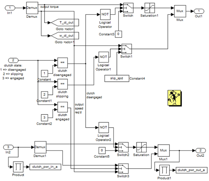
3.1.4离合器模型 17
3.1.5变速器模型 18
3.1.6转矩耦合器模型 19
3.1.7主减速器模型 20
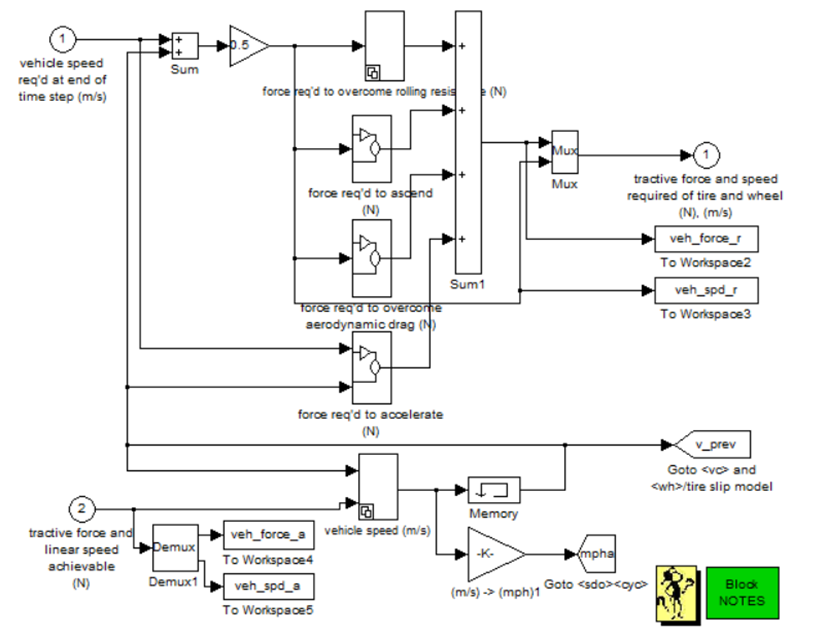
3.1.8车辆动力学模型 21
3.2整车控制策略建模 22
3.3本章小结 23
第4章 插电式混合动力汽车整车性能仿真 24
4.1仿真设置 24
4.2动力性能仿真分析 25
4.3经济性能仿真分析 25
4.4本章小结 26
第5章 结论 27
5.1全文总结 27
5.2展望 27
参考文献 28
致谢 30
第1章 绪论
1.1研究目的及意义
在全球能源短缺、环境恶化的背景下,人们的日常生活对车辆的依赖性日益增强,越来越多的汽车造成了环境污染、能源枯竭等多方面的压力。为了缓解当前严峻的形势,新能源汽车的研发迫在眉睫。就目前而言,纯电动汽车尚未解决在电池容量和能量密度等方面存在的问题,燃料电池汽车在燃料的运输以及储存等方面技术尚未成熟,导致使用成本较高,因此现阶段技术更加完善的混合动力汽车(Hybrid electric vehicle,简称HEV)已然成为了各国汽车行业研究开发的方向。
插电式混合动力汽车(Plug-in hybrid electric vehicle,简称PHEV)可以利用外部电源对动力电池进行充电,它的性能不逊色于纯电动汽车和传统内燃机汽车。一方面插电式混合动力汽车动力电池容量较大,具备一定的纯电动行驶能力,可以像纯电动汽车一样满足短距离出行的需求,同时,相比于混合动力汽车,可以使用外网进行充电的特点使其不受充电桩的约束;另一方面它可以像传统内燃机汽车一样具有较长的续驶里程,满足驾驶人的需求。PHEV高效的发动机运行模式和纯电动模式,有效的提高了汽车节油率。在纯电动模式下行驶,整车具有较好的经济性,同时实现了零排放[1]。PHEV在燃油消耗以及尾气排放方面相比传统内燃机汽车均有较大改善,PHEV的研究开发也因此成为许多国家实现低碳环保、节能减排的重要技术途径。
PHEV动力系统的参数匹配是整车设计中至关重要的环节,对整车的性能有着举足轻重的影响,对PHEV动力系统的参数匹配进行研究,有利于改善车辆动力性和经济性以及排放性能[2]。本次毕业设计将理论基础和实际应用相结合对某插电式混合动力汽车动力系统主要参数进行匹配,并结合仿真软件进行分析,对研究和改善插电式混合动力汽车的性能有着一定的参考价值。
1.2国内外研究现状
在欧美等国家,从上世纪90年代就开始了关于插电式混合动力汽车的研究,我国虽然起步比较晚,但随着国家政策的开展,越来越多的企业开展了插电式混合动力汽车的研究开发[3]。插电式混合动力汽车的参数匹配是指通过合理地确定发电机、发动机、动力电池、电动机等动力系统元件及传动系统参数,从而在满足整车动力性需求的前提下,获得较好地经济性能和排放性能,达到控制整车成本、节能减排的目标[4]。目前混合动力汽车动力系统参数匹配的方法主要有两种:基于理论计算的参数匹配方法(约束匹配法)和基于优化算法的参数匹配方法(优化匹配法)[5]。
约束匹配法一般将动力性能指标作为基准,对插电式混合动力汽车传动系统主要参数进行理论计算和初步选取,接着通过仿真软件搭建模型对整车性能进行仿真分析,验证参数匹配的合理性。若初选的数据不符合要求,则重新选择设计参数,直到设计满足整车性能需求。约束匹配法有理论匹配法和工况匹配法两种。张磊[6]基于理论匹配法,综合考虑了插电式混合动力汽车各种运行模式下对动力系统的需求,从而确定了动力系统各基本参数。张志强[7]等在理论匹配法的基础上,采用工况匹配法,综合考虑车辆不同行驶工况下对动力系统的需求,对插电式混合动力汽车动力系统各部件进行了初步的选型和参数匹配。
优化匹配法首先建立插电式混合动力汽车的仿真模型,然后基于整车动力性能需求通过计算获得各项参数区间,通过优化算法将目标函数作为目标进行求解以获得目标函数最优的最佳参数组合[8]。毛冲冲[9]等基于优化匹配法对插电式四轮驱动混合动力汽车的动力系统部件参数进行仿真优化,显著改善了该车的经济性和动力性。曾育平[10]等采用多目标遗传算法同时优化PHEV动力系统的控制参数和部件参数,获得该优化问题的Pareto最优解集,整车的燃油经济性和排放性能都得到了明显提高。张佩佩[11]以整车经济消耗成本为目标函数,在传统遗传算法的举出上提出了更加优秀量子遗传算法,并将优化结果与传统遗传算法进行对比,证明了优化过程的可行性与优越性。
混合动力系统的参数优化是在整车动力学模型的基础上进行的,因此整车能量管理策略的优劣也会影响参数优化的结果。Zhao Yong Qiang[12]等提出了一种低压电源能量管理系统对插电式混合动力汽车低压电源的能量进行优化;在国外,Alexandre Ravey [13]等对现有的驾驶预测技术(DPTS)进行了全面的分析,为每
种预测算法提供了合适的应用方案,总结了处理预测误差的潜在方法,为预测能量管理策略的研究提供了参考;Laura Tribioli[14]等提出了一种启发式控制器的设计方法,实现了放电策略优化的在线使用;Ahmad Mozaffari[15]等基于Pareto算法对插电式混合动力汽车动力系统设计参数进行了优化,提高车辆的行驶性能的同时降低了油耗和总能耗。
表1.1 两种参数匹配方法的特点
| 
				 分类  | 
			
				 约束匹配法  | 
			
				 优化匹配法  | 
		
| 
				 特 点  | 
			
				 简单可行,但很难保证动力系统的性能最优,通常用于整车参数设计的初始阶段  | 
			
				 可以在短时间内迭代出最优的设计方案,节省大量时间  | 
		
1.3本文的研究内容
本论文以目前国内市面上某SUV为基础,针对插电式混合动力汽车研究开发过程中的关键技术,研究了将一款SUV改装成为PHEV过程中的动力系统参数匹配设计问题。本文技术路线图如图1.1所示。
	
图1.1技术路线图
本文具体内容如下:
(1)第一章,绪论。介绍PHEV目前的发展现状,调研现阶段国内外学者关于插电式混合动力汽车参数匹配方法的研究,为之后进行参数匹配设计提供理论基础。
(2)第二章,插电式混合动力汽车动力系统匹配设计。详细介绍PHEV现有的结构形式,对这几种结构形式的结构特点及优缺点进行比较分析,进而确定PHEV整车构型。然后以此PHEV整车动力性能指标为设计基准,对整车动力总成系统关键部件(如发动机、动力电池、驱动电机以及传动系统等)进行选型和参数匹配设计。
(3)第三章,插电式混合动力汽车整车建模。在ADVISOR2002仿真平台上对整车部件和控制策略进行建模,构建PHEV整车仿真模型。
(4)第四章,插电式混合动力汽车整车性能仿真。进行整车动力性和经济性仿真,分析仿真结果是否达到预期的设计指标要求。
(5)第五章,结论。总结全文,分析毕业设计中所存在的缺陷、需要改进的地方。
第2章 插电式混合动力汽车动力系统匹配设计
PHEV动力系统匹配设计主要包括:①确定动力系统的结构形式;②对动力系统主要部件的选型和参数匹配。本章首先对PHEV目前主要的动力系统构型进行了详细的介绍和比较分析,从而确定了整车动力系统的结构形式,接着根据所设定的整车动力性能指标对动力系统主要部件进行了选型和参数匹配。
2.1整车基本参数及性能指标
本文研究对象为国内市面上某SUV,其基本参数如表2.1所示。
表2.1整车基本参数
| 
				 基本参数名称  | 
			
				 参数值  | 
		
| 
				 外形尺寸(长times;宽times;高)(mm)  | 
			
				 4555times;1854times;1721  | 
		
| 
				 风阻系数CD  | 
			
				 0.38  | 
		
| 
				 迎风面积(m2)  | 
			
				 3.19  | 
		
| 
				 轴距(mm)  | 
			
				 2755  | 
		
| 
				 滚动阻力系数f  | 
			
				 0.013  | 
		
| 
				 半载质量(kg)  | 
			
				 1900  | 
		
| 
				 满载质量(kg)  | 
			
				 2100  | 
		
| 
				 油箱容积(L)  | 
			
				 37  | 
		
| 
				 轮胎规格  | 
			
				 235/50 R18  | 
		
| 
				 车轮滚动半径r(mm)  | 
			
				 346.1  | 
		
汽车的动力性主要通过以下三个方面的指标来评价:①汽车的百公里加速时间;②汽车的最高车速;③最大爬坡度。综合考虑了所设计的PHEV的用途,同时参考了目前市面上其它类似车型的性能指标,确定了整车的动力性能相关设计指标,如表2.2所示。
表2.2整车性能设计指标
| 
				 动力性能指标类别  | 
			
				 参数值  | 
		
| 
				 纯电动模式续航里程(km)  | 
			
				 ge;50  | 
		
| 
				 0~100km/h加速时间(s)  | 
			
				 le;12  | 
		
| 
				 最大爬坡度(%)  | 
			
				 ge;30  | 
		
| 
				 纯电动模式最高车速(km/h)  | 
			
				 ge;80  | 
		
| 
				 最高车速(km/h)  | 
			
				 ge;170km/h  | 
		
| 
				 NEDC循环工况油耗(L/100km)  | 
			
				 8.6  | 
		
2.2动力系统结构
在进行动力系统主要部件的参数匹配设计之前,首先要确定插电式混合动力轿车的结构形式。如图2.1所示,按照电机所处位置的不同,单电机混动方案可以分为P0、P1、P2、P3、P4五大类。
	
图2.1整车构型分类
P0:电机安装在发动机前端,普通汽车上逆变器的位置,通过皮带与发动机柔性连接。
P1:电机安装在发动机的曲轴上,传统车型上启动电机的位置。
P2:电机安装在变速箱的输入端,位于发动机与变速箱之间,和发动机之间安装有离合器。
P3:电机安装在变速箱的输出端。
P4:电机安装在另一轴上,与发动机的输出轴分离。
在P0和P1结构中,都是通过使用一个电机实现了逆变器(发电)和启动电机(启动发动机)的双重功能,从而简化了结构。然而,不管是P0还是P1,电机旋转会带动发动机曲轴的旋转,这样不仅电机无法单独驱动车轮,而且在滑行和制动能量回收模式下,会因为必须带动曲轴空转产生振动和噪音、损失动能。因此这两种布置都不适合具有更大的电机和电池的强混系统。
P2结构的布置相对更加灵活,可以将电机直接安装在变速箱的输入轴上,或者通过皮带和变速箱输入轴连接。与P1相比,具有以下优点:①电机和发动机之间安装有离合器,和发动机之间的连接在动能回收时可以断开,电机也可以单独驱动车轮;②电机和轴之间可以有传动比,因此不需要太大的扭矩,可以选用较小体积的电机。
P3结构相比于之前的三种布局,其主要优势在于动能回收和纯电驱动的效率。但其具有以下缺点:①电机无法用于启动发动机(必须与车轴相连),因此还需采用启动电机;②电机需要占用额外的体积(无法与发动机或变速箱整合)③对变速箱损耗较大。因而P3结构尚未有实际应用。
P4结构电动机和发动机分别安装在不同的轴上,因此为了满足车辆操纵的舒适性不能随意在纯发动机驱动和纯电动之间切换。
P2构型布置灵活,可与现有的变速箱和发动机组成的动力系统相匹配达成混动系统,且变速箱和发动机无需大的改变就能实现混动效果,性价比高,综合考虑选择P2结构作为整车的结构形式。如图2.2所示。
	
图2.2 P2构型示意图
2.3整车动力系统主要部件匹配设计
2.3.1发动机参数匹配设计
PHEV的发动机选型是参数匹配设计过程非常重要的环节,若发动机功率太小,就需要采用大功率的电池和电机,以满足后备功率的需求,这样不仅会对整车动力性造成影响,还会导致整车布置难度加大,质量和成本增加;若发动机的最大功率太大,会导致整车的排放性能和燃油经济性变差,不利于PHEV的节能减排。
	(1)我国现有的交通法规允许的最高车速为120km/h,因此本文设计发动机单独驱动模式下整车最高车速
=120km/h。
	根据发动机单独驱动时最高车速
的需求所确定的最大功率为:
	
 (2.1)根据公式(2.1)通过计算确定发动机所需最大功率为
=42.87kW。
(2)爬坡性能的需求需要综合考虑两种运行方式,第一种为整车低速运行(30km/h)时,坡度为最大爬坡度指标30%;第二种为整车高速运行(100km/h)时,满足坡度为7%的爬坡度目标。计算公式如下:
	
 (2.2)
	通过计算,根据发动机单独驱动时的爬坡度的需求所确定的最大功率
=61.06kW,
=74.42kW。
	上式中,
为重力加速度,取
=9.81m/s2;
为整车的传动系效率,取
=0.85;m为整车的满载质量;
为整车的迎风面积;
为风阻系数;
为滚动摩擦系数。
因此发动机所需最大功率:
以上是毕业论文大纲或资料介绍,该课题完整毕业论文、开题报告、任务书、程序设计、图纸设计等资料请添加微信获取,微信号:bysjorg。
相关图片展示:
	
	
	
	
	
	

        
            
