基于理论模型的热光伏发电系统的优化设计毕业论文
2020-04-05 10:57:51
摘 要
由于光电池转换效率较低等诸多客观因素,直到上世纪90年代,太阳能聚焦相关技术的突破以及新型元素电池发明,证实了热光伏系统的优越性,科研学者也开始深入的研究与探索。
热光伏系统(TPV)由四部分组成:热源、微火焰管燃烧器(发射器),过滤器和低带隙光伏阵列。燃料在微型燃烧器里燃烧。当发射器加热到足够高的温度时,它就会发射光子。当光子的能量大于光伏电池的带隙时,就会产生自由电子和电能输出。
本文从热值数据上分析热光伏电池的效率,借助计算软件MATLAB从整体上对热光伏电池系统做了一定的简化并建立了求解其效率的数学模型,主要详细的分析高效的热光伏电池系统,首先选取甲烷作燃料的硅(Si)与锑化镓(GaSb)电池,得出效率与发射器面积的关系,再使用丙烷甲醇等不同的燃料,选取效率最高的燃料与发射器面积作为优化方案
得到的结论对于优化热光伏电池系统的效率,诸如发射源的材料的选择以及发射器面积和燃料的种类,具有一定的指导意义
关键词:热光伏电池;MATLAB;微功率发电;优化设计;数学模型
Abstract
Due to the low conversion efficiency of photovoltaic cells, the thermal photovoltaic system has not received enough attention and research in the past. Until the 90s of last century, the breakthrough of solar focusing technology and the invention of new element battery confirmed the superiority of the thermal photovoltaic system, and the scientific research scholars began to study and explore.
The thermal photovoltaic system (TPV) consists of four parts: heat source, micro flame tube burner (transmitter), filter and low bandgap photovoltaic array. Fuel is burned in a micro burner. When the transmitter is heated to a sufficiently high temperature, it emits photons. When the energy of photon is larger than that of PV cell, free electrons and electric energy will be generated.
In this paper, the efficiency of hot photovoltaic cells is analyzed from the calorific value data. With the help of the calculation software MATLAB, the mathematical model of the thermal voltaic cell system is abstracted from the whole, and a mathematical model is established to solve its efficiency. The main detailed analysis of the efficient hot photovoltaic cell system is to select the Si and GaSb cells of methane as fuel, and the efficiency and emission are obtained. The polygon map of the area of the unit, and then using propane methanol and other fuels, select the most efficient fuel and transmitter area as the optimization scheme.
The results are of great significance for the optimization of the efficiency of the thermal photovoltaic cell system, such as the selection of the material of the source, the area of the emitter and the type of fuel.
Key Words:TPV cell; MATLAB; micro power generation; optimization design; mathematical model
目 录
第1章 绪论 6
1.1课题研究的目的和意义 7
1.2国内外研究现状 8
1.3论文主要研究内容 9
第2章 热光伏发电系统的介绍 9
2.1热光伏系统的原理 10
2.2热光伏发电系统的结构 12
2.3热光伏发电系统的优点 12
2.4热光伏电池的种类 13
第3章 热光伏发电系统的优化
3.1 更换光伏电池材料 17
3.2 更换发射器材料 18
3.3 提高微燃烧室长度 18
3.4 提高微燃烧室其他物理尺寸 20
3.5 采用催化燃烧 20
3.6 用钴/镍掺杂氧化镁发射体替代 21
第4章 热光伏发电系统的数学模型 22
第5章 结果分析
5.1 光伏电池的选用 26
5.2 不同清洁燃料的选取 26
第6章 总结与展望 29
参考文献 30
致谢 31
第1章 绪论
1.1 课题研究的目的意义
在过去的十年中,热光电(TPV)发电机作为分布式发电领域的热电联供系统受到了越来越多的关注。然而,这些系统还没有得到充分的开发和研究,有几个方面需要进一步研究和完全理解。
人们对替代发电系统在军事和民间的应用很感兴趣。微功率发电技术的突破将使下一代的各种微电子、微机械和机电工程设备得到迅速发展。最近无线微系统的发展,为下一代传感系统打下基础,但由于缺少一个微小但强大的能源而发展受到阻碍。世界上有许多工业利用微型电力系统的技术使其在特定领域得以发展。微功率器件的使用也拓宽了在偏远或难以进入的地方使用自给设备的可能性。便携式电子和电子设备的泛用性也增加了对高效率的自主便携式微型电源的需求。一些有潜力的应用包括:
- 便携式电子产品。手机、笔记本电脑,
- 掌上电脑、掌上电脑、各种手持设备,等。
- 无线设备、传感器和通信系统。
- 远程控制。
- .微型航空航天飞行器。
- 军事与安全。士兵用便携式电池(信号组),无线电,等等),微型侦察车,遥控报警器等。
- 微气候控制。
- 其他微器件。微泵、微电机、微型机器人,
- 微型涡轮、微型推进器、汽车等。
国际上目前对于小型高密度能源需求越来越多,微功率器件的发展势在必行。由于传统电池的能量密度相对较低,后勤任务的进行被严重限制。机械和机电工程设备小型化的趋势,也使质量和体积成为重要的选择标准。目前非常需要一个尺寸很小但是功能强大的电源,而微尺度电力系统则是一种可行的解决方案。但由于微功率的概念还是比较新颖的,成功研发的微功率器件很少。目前正在研制的微功率发电机的效率相对较低,因此,提高效率将大大促进微功率器件的发展这也是本文的主要研究目的。
1.2 国内外研究现状
热光伏(TPV)系统的概念首次在美国麻省理工学院的1956彼埃尔的文章中提出[1]。在同一年,其他学者构建了基于碳化硅材料的散热器和在实验室使用硅光伏电池作为转换元件的热光伏系统,并计算了系统的输出功率。从此,热光伏系统开始进入广大研究者的视野。
在1959年,R. P. Feynman[2]在她的两次著名的讲座中承认迷上了小型发动机,想出了很多很有趣的想法,但也很遗憾的表示他不知道这样的“微小机器”会有什么应用领域。同时,由于微机械加工技术的限制,微型机器的发展很少有突出绩效。
而首次提出微动力系统这个概念是在1996年的国际固态传感器与执行器大会上, 斯坦因[3]等人首先提出了微热电机的概念。在这之后、微热光伏系统等一系列的微观电力输出设备被陆续提出与研究。在热光伏电池技术的基础上,目前国内外己经在对微热光伏系统展开了研究。微热光伏电池技术相比原本的热光伏电池系统的最大的优点是设备的微型化,而主要研究方向即燃烧室的微型化研究。通过实验研究了不同碳化硅材料的燃烧器壁厚对热光伏电池系统输出功率和效率的影响。结果表明,燃烧器和散热器的壁厚越薄,燃烧器和辐射引射器的壁厚越好,但由于加工工艺等客观原因,选择了燃烧器的壁厚。0.4mm最优。2000年杨文明等人研制出了第一个完整的微型热光伏系统。
目前世界各国著名的光伏研究机构和大学学府都在积极开展相关工作来研究热光伏技术的应用,目的在于提高热光伏系统的效率,同时开发商业化的产品,将热光伏发电技术推向商业民用。比如近日美国麻省理工大学开发了一种新型太阳能热光伏发电系统,该系统安装了一个由碳纳米管和光子晶体等材料组成的双层吸收释放装置,有效吸收太阳光并将其转换为热能,加热光子晶体并发射与太阳电池带隙相同的光,确保大部分能量转换为电能,大大提高了效率。
而我国对热光伏系统的研究还处在起步阶段,我国在这方面起步比较迟,目前还未有许多热光伏系统的研究报告,主要问题在于从事该研究的人员不多,材料和设备也主要依靠进口导致发展缓慢。大连理工大学的姜东月和其他人设计了一种圆柱形燃烧器外的带有圆柱形燃烧器的圆柱形燃烧器的热光系统,该系统有效地提高了系统的效率约25%(参考),同时将微燃烧器模块化以提升效率。另外通过控制变量法对燃料的种类、燃烧室的形状、空气占比等因素进行了研究,初步确立了影响微燃烧效率的主要因素,提出了各种优化方案。
1.3 论文主要研究内容
本次的研究工作主要包括: 通过广泛阅读国内外有关热光伏系统的研究文献,对热光伏系统相关研究进行深入理解与学习。在此基础上针对热光伏系统的每个部件(燃料供应系统、燃烧器-辐射器、光学滤波器、光伏电池以及散热系统等) 提出多种方案; 对比并筛选出更优方案,设计并制造相关部件,运用MATLAB软件,找出TPV系统的优化方案使得TPV 系统的效率得到进一步的提升并计算整体的效率。意在实践大学期间所学习的专业知识,增进对TPV发电系统的发展方向的认识,对TPV的优化设计具有重大参考意义。
本文会在第二章对热光伏发电系统的每个部件做详细介绍,第三章针对每个部件做出优化设计,第四章使用MATLAB分析四种燃料的优劣性选出最佳的燃料,第五章做出总结。
第2章 热光伏发电系统的介绍
2.1 热光伏系统的原理

图1 热光伏系统的概念图
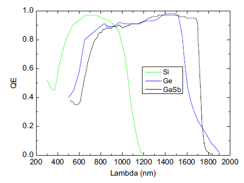
热光伏的基本原则(TPV)是直接将热能转化为电能而不涉及任何运动部件。TPV系统基本上由四个基本部件组成,它们是热源、选择性发射极、滤波系统和低带隙光伏转换器。tpv系统的概念示意图中,其中可以作为热源的东西包括被集中的太阳能,各种燃料的燃烧和核衰变。当热源从燃烧、太阳能或核能中产生热能时,这种热能将被选择性发射体吸收。当发射器加热到足够高的温度时,它就会发射光子。因此,选择性发射装置用于将热量从热转换为辐射。发射。发射器可选择宽带材料如碳化硅(SiC),或选择发光材料如Er3Al5O12,钴/镍掺杂MgO(氧化镁)或经过表面微结构的微加工手段的材料。宽带发射器的光谱通常在1000 - 1600 K左右工作,当发射的光子冲击光伏阵列时,它们会激发自由电子并产生电能输出。因此,光电转换功能,将热辐射转化为电能。但是,只有那些光子辐射发射的能量大于带隙(如GaSb电池,它是0.72 eV,对应的波长1.7m)的光伏电池才可以被转换成电能。换句话说,撞击在光伏电池的这些光子的波长长于1.7m的话就不能产生自由电子并产生电力。如果这些光子没有停下,它们就会被光伏电池吸收,从而导致系统组件遭受破坏性热负荷,从而降低系统的转换效率。因此,为了改进系统,这些光子应该被送回发射器。因此,过滤器通常被采用在传统的热光伏系统的设计。它可以回收和反射低能量的子带隙光子,并将所有可转换的光子转换为光伏阵列。
2.1.1 热光伏电池的效率
一个传统的热光伏(TPV)系统整体效率由一个光伏电池效率,一个可选的过滤器,和辐射源,包括燃烧器和发射器决定的,如下:
ηTPV=ηRS×ηF×ηPV
在子系统效率的定义如下:ηRS是净辐射功率的发射器/化学能输入,ηF光伏电池吸收的辐射功率/由发射器发出净辐射,ηPV是电机输出功率/光伏电池吸收的辐射功率。净辐射功率定义为总辐射(全谱)减去返回的辐射(例如来自反射滤光片)和被吸收到发射器中的辐射。光伏效率不仅取决于电池本身的质量,还取决于吸收的光谱的形状和功率密度。
2.2 热光伏发电系统的结构
2.2.1 微燃烧室
作为微TPV系统最重要的组成部分,必须优先研发微燃烧器。相比传统的燃烧室,一个微型燃烧器对完全燃烧的时间和燃烧室的传热率要求更加严格。在微TPV的应用中,在微型TPV的应用中,输出温度的期望值与微燃烧器的期望值相同。提高表面积体积比也能提高单位体积功率密度。然而,输出热量上升会影响微燃烧器稳定燃烧,所以微燃烧室设计中的主要问题是维持燃烧和最大化热输出之间的最佳平衡。
2.2.2 SiC发射极
发射器是设计中组成微TPV动力装置的一个关键部分。发射器是微燃烧器的墙
壁,它的功能是将燃烧热能转换为发射光子辐射的热能。基本上有两种不同类型的发射器,即宽带发射器和选择性发射器。黑体是一种典型的宽带辐射材料,其发射行为可以近似看作石墨或煤烟覆盖的表面。然而,具有重要应用价值的材料是发射率εSiC≈0.9的碳化硅(SiC)。虽然选择性发射极在光伏电池的光谱范围内呈现出高的发射率,但在其他地方发射率低。在过去的十年,已经研究出了几种方法来制备选择性发射极。常见的一个方法是使用稀土材料如氧化铒和Yb2O3 (氧化镱)。另一种方法是将发射器的表面做成微结构。最近,华盛顿大学开发了一种新的热激发钴(镍/钴)掺杂氧化镁(氧化镁)的匹配发射极。这种发射器具有更好的光谱效率。
新加坡国立大学的Chou[2]和同事开发的原型微TPV发电机用碳化硅(SiC)作为发光材料。碳化硅具有良好的发射率和耐高温性。此外,与其他的选择性发射极相比,如钨和微加工的稀土氧化物,碳化硅更容易制成圆柱形。SiC发射极是典型的宽带发射极,宽带发射光谱一般在1000~1600 K处工作。
2.2.3 介质滤波器
另一个组成微TPV动力装置的关键部分是一个简单的九层介质滤波器。SiC发射极是一个典型的宽带发射。宽带发射器在1000–1600k范围的操作温度的光谱包含很大比例的能量不足以在光伏电池产生电荷载体的光子。只有那些光子辐射发射的能量大于光伏电池的间隙(如GaSb电池,它是0.72 eV,对应的波长1.7m)才可以被转换成电能。换句话说,这些波长长于1.7 m的光子撞击在光伏电池时不能产生自由电子并产生电力。这些光子称为子带隙光子。
如果这部分能量被光伏电池吸收,就会对发电机部件造成破坏性的热负荷,从而降低系统的转换效率。回收这些光子对于提高微型TPV系统的整体效率很重要。因此,微型TPV系统需要一个过滤器(滤出的光子波长超过1.7 m)
2.2.4 光伏电池阵列
下一个微TPV动力装置的关键组成部分是光伏(PV)电池阵列。相比于太阳能光伏转换,在1000–1600k范围从热光源发射的光子有着更低的能量和更长的波长。这就需要使用低带隙半导体作为TPV能量转换的二极管,同时最大限度地提高效率和功率密度。
虽然热光电能量转换的概念最初是在上世纪60年代提出的,只是在最近几年,在低带隙光伏电池和高温材料领域的技术进步才引起了人们对热光伏发电新的兴趣。最近开发的一些典型的用于热光伏发电的低带隙光伏电池有锑化镓(GaSb)电池,GaInAs(镓铟锑)电池和InGaAsSb(铟镓砷锑)电池。
新加坡国立大学Chou和同事开发的原型微TPV发电机采用GaSb光伏电池阵列来给微型TPV系统发电,同时带有相应的介质滤波器。GaSb电池阵列能够反射掉波长小于1.8 m的光子。
用于形成pn结的技术是基于氮掺杂的GaSb介质中Zn蒸气扩散的过程。。因此,成功地抑制了昂贵的薄半导体层的外延生长。锌蒸气扩散过程是在所谓的“伪封闭”框中进行的。扩散源是锌和锑的混合物。
2.3 热光伏发电系统的优点
热光伏(TPV)系统会是一个没有移动部件又具有高功率密度的非常纯净的电源,它可以使用各种各样的能源。不像很多缩小版的大尺度热力发动机,这些优点将很好的继承下来甚至成为微尺度级别上的突出特征。该系统很简单(它不涉及许多部件和部件),但效果不打折扣。在制造和装配方面,它也相对容易。因此,它可以更广泛地应用于商业电子和微型设备领域,其方便使用而且造价不高,操作可靠和维护成本低,这些都是成功的关键。作为传统电池的替代品,它具有很大的潜力。
这种能量系统的主要优点可以体现在:
(1)燃料利用率高(由于大部分热损失的恢复,接近统一,使得TPV可用作热电联供系统)
(ii)不存在运动部件,
(iii)易于维护(类似于普通的家用锅炉),并且具有极高的燃料灵活性。
事实上,在这方面,可以观察到,热量TPV系统的来源可以通过化石燃料(天然气,石油,焦炭等),城市固体废物,核燃料等各种燃料类型来提供;集中太阳辐射也可以用作TPV热源。
TPV发生器的主要用途可以是分布式组合发热和发电,还可以应用于汽车行业的混合动力车,玻璃或其他工业中的高温。 TPV已被提出用于便携式发电机,热电联产系统,联合循环发电厂,太阳能发电厂,电网连接或独立设备等。其他研究表明,TPV发电机与热电系统或有机兰金循环。进一步的研究在军事和空间部门得到发展。
2.4 热光伏电池的种类
以上是毕业论文大纲或资料介绍,该课题完整毕业论文、开题报告、任务书、程序设计、图纸设计等资料请添加微信获取,微信号:bysjorg。
相关图片展示:








