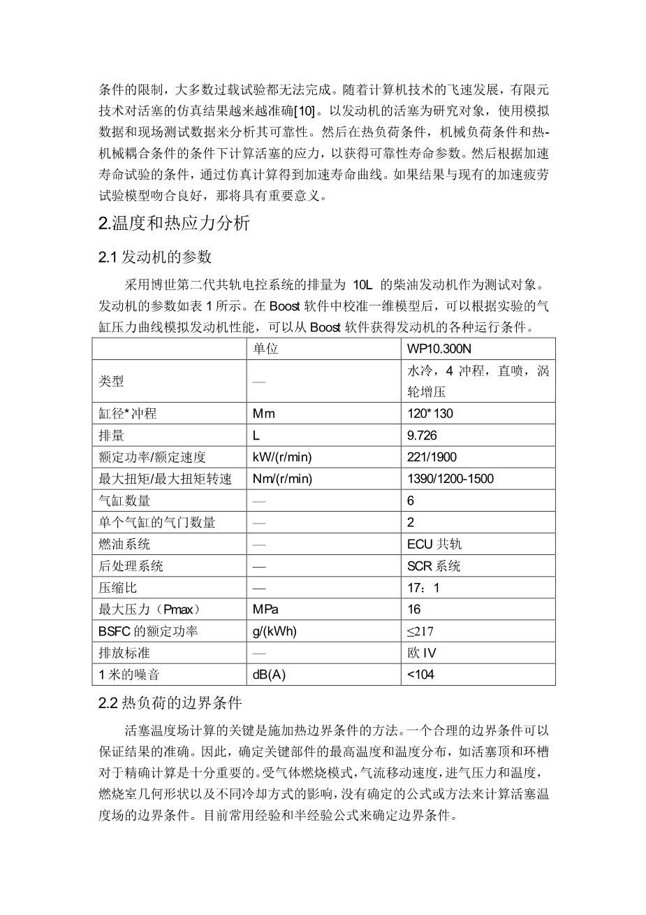
有限元分析在发动机活塞动力学研究中的应用外文翻译资料 2021-12-16 23:22:07 英语原文共 7 页 英语原文共 13 页资料编号:[4763] 您需要先支付 20元 才能查看全部内容!立即支付 ﰊ PREVIOUS NEXT ﰋ 您可能感兴趣的文章 通过水下声发射监测海洋可再生能源设备的状况:在英国法尔茅斯湾布设转换器进行波浪能研究的案例外文翻译资料 小型船舶的混合推进系统:环境与挑战外文翻译资料 逐渐扩大钙钛矿太阳能电池和模块†外文翻译资料 太阳能汽车的应用外文翻译资料 锂离子电池的电热建模与实验验证外文翻译资料 锂离子电池等效电路模型的比较研究外文翻译资料 锂离子电池在温度影响下的在线参数和状态估计外文翻译资料 对不同拓扑结构纯电动汽车动力总成的经济和环境效益研究外文翻译资料 火花点火发动机稳定和不稳定的工况点的循环变动的大涡模拟和实验研究外文翻译资料 汽车空气滤清器声学性能优化设计外文翻译资料