固体氧化物燃料电池发电系统的仿真分析毕业论文
2020-02-19 09:12:15
摘 要
燃料电池通过电化学反应能够将燃料中的化学能转换为电能用来发电,它的优点有很多,转换效率高,污染小。本文对固体氧化物燃料电池发电系统做出的研究如下:
(1)根据相关文献SOFC系统的示范模型,确定了SOFC系统的结构示意图,建立SOFC系统的动态数学模型
(2)完成SOFC的Simulink编程。采用模块化建模的方法,先逐个建立系统的各部件模型。最后按照系统的结构示意图,整合建立的各个子模块来完成SOFC系统的建模。
(3)研究SOFC系统的额定工况和变工况分析。在建立的模型基础上,首先进行系统的参数设计,运行系统得到在额定条件下的稳态结果,改变系统输入条件,得到变工况下的结果。结果显示:随着工况的降低,SOFC系统的工作温度、排气温度、输出电压和输出功率都降低。
本文的内容为研究固体氧化物燃料电池发电系统提供了参考。
关键词:固体氧化物燃料电池;发电系统;动态建模;仿真
Abstract
Fuel cell can convert the chemical energy of fuel into electricity through electrochemical reaction, which has many advantages, such as high conversion efficiency and small pollution. In this paper, the research on the solid oxide fuel cell power generation system is as follows:
(1) According to the demonstration model of SOFC system in relevant literature, the structure diagram of SOFC system is determined, and the dynamic mathematical model of SOFC system is established.
(2) Complete SOFC Simulink programming. Using the method of modular modeling, the component models of the system are modeled one by one. Finally, according to the structure diagram of the system, the modeling of SOFC system is completed by integrating the established submodules.
(3) Study the rated working condition and variable working condition analysis of SOFC system. On the basis of the established model, the parameters design of the system are carried out first. The steady-state results under rated conditions are obtained by running the system, and the results under variable working conditions are obtained by changing the input conditions of the system. The results show that the operating temperature, exhaust temperature, output voltage and output power of SOFC system decrease with the decrease of operating conditions.
The content of this paper provides reference for studying the solid oxide fuel cell power generation system.
Key Words: SOFC; power generation system; dynamic modeling; simulation
目 录
第1章 绪论 1
1.1 研究背景 1
1.2 固体氧化物燃料电池(SOFC) 2
1.2.1 固体氧化物燃料电池的研究现状 2
1.2.2 SOFC结构及工作原理 3
1.2.3 SOFC的特点 4
1.3 仿真软件 4
1.4 本文的主要研究内容 5
第2章 平板式SOFC系统的动态建模以及Simulink编程 8
2.1 引言 8
2.2 SOFC系统结构 5
2.3 SOFC系统的建模及Simulink编程 8
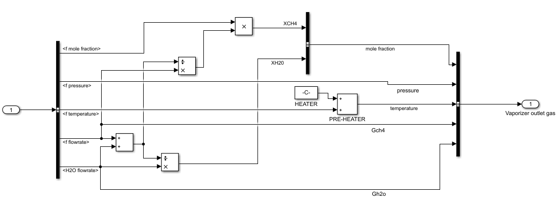
2.3.1 汽化器模型 8
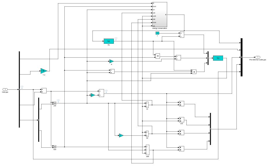
2.3.2 预重整器模型 10
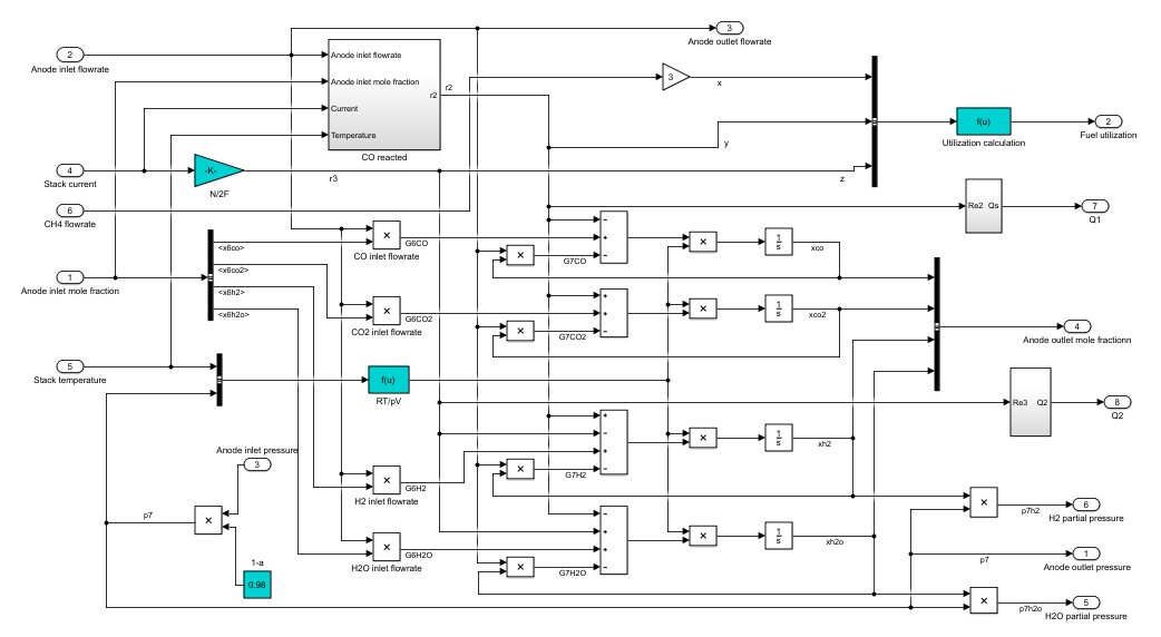
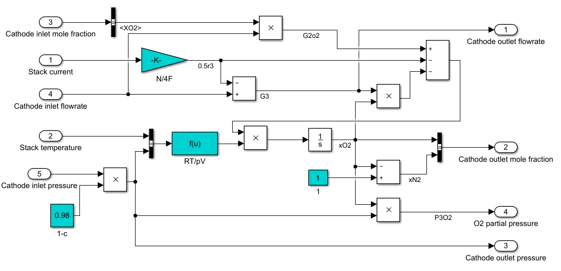
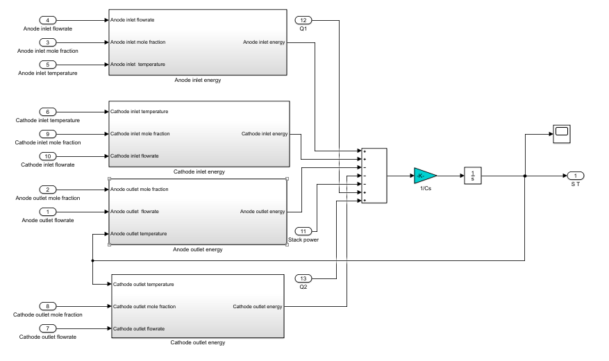
2.3.3 SOFC电堆模型 12
2.3.4 催化燃烧室模型 19
2.3.5 换热器模型 20
2.3.6 SOFC系统的模型 21
2.4 本章小结 22
第3章 SOFC系统的仿真分析 23
3.1 引言 23
3.2 SOFC系统的参数设计 23
3.3 系统稳态性能分析 25
3.3.1 额定工况下的稳态性能分析 25
3.3.2 变工况下的稳态性能分析 25
3.4 本章小结 28
第4章 总结和展望 30
4.1 工作总结 30
4.2 展望 30
参考文献 31
致谢 33
第1章 绪论
1.1 研究背景
随着社会的快速发展,全球对化石能源的需求不断增长。但是化石能源燃烧会产生各种有害物质,这些有害物质会对人类生存的环境造成严重的污染。而且化石能源是有限的,不能无节制地使用。因此,绿色可持续发展是全球共同的目标,为了人类能与自然和谐相处,各国的科学家都在寻找一种新的环境友好型能源。燃料电池技术是一种新型能源转换方式,燃料电池系统具有以下特点:
(1)能量的转换效率高。燃料电池技术在进行能量转换时,直接把化学能转换为电能,减少了多种能量形式的转换,从而效率高于卡诺循环热效率。
(2)对环境造成的污染低。燃料电池中电化学反应的产物为水,基本上对环境是零污染。
(3)运行的可靠性更高。燃料电池的部件大多数都是固定件,因此零件发生损坏的几率下降,更加安全可靠。同时,运动件很少,造成的噪声污染就比较低。
燃料电池的应用是在军事领域,像太空、航天和核潜艇等地方,同时也应用在民用领域,如燃料电池电动汽车、仪器的电源、大型电站等。但是由于燃料电池的制造成本高、工作时间短等一系列问题,导致它的应用范围很小[1]。对于民用领域,由于燃料电池对能源的利用率高,因此它常用与微型燃气轮机联合作为发电装置进行发电,还可以用作设备电源和动力设备[2]。
近年来,世界各国在燃料电池技术的研究上取得了突出的成果,燃料电池技术也因此发展迅速,但是要从理论应用到实际的生活中,还有一系列困难需要克服。燃料电池的实际反应过程很复杂,如果进行燃料电池实验,不仅花费时间长,而且需要大量的资金购买仪器设备。因此,利用仿真分析软件模拟燃料电池工作过程进而对其进行研究分析,这是燃料电池研究的一个重要方法[3]。所谓数值仿真就是利用计算机来模拟燃料电池的工作情况,可以在运行范围和不同工况条件下对燃料电池的性能进行仿真分析,发现存在的问题和不足,从而做出改进,使得模型更加贴近于实际工作过程。例如:通过Fluent软件对额定工况和变工况进行仿真,研究设计参数对电池性能影响[4]。将管式固体氧化物燃料电池系统在Fortran中建立模型,运行模型得到结果,就可以分析输入参数对燃料电池性能的影响[5]。根据准确性很高的PID反馈系统建立混合系统的仿真模型,对系统的动态性能进行仿真研究[6]。
目前,全世界的学者深入研究了如何建立燃料电池的数学模型,以不同的方式,利用各种仿真分析软件建立了燃料电池的模型,对研究和发展燃料电池起到了很重要的作用。和实验研究相比,利用仿真软件进行建模、仿真分析,需要的成本少,对不同工况的研究也更加方便、全面,有助于完善燃料电池技术和推进商业化应用的进程。
1.2 固体氧化物燃料电池(SOFC)
1.2.1 固体氧化物燃料电池的研究现状
1839年,英国科学家G.R. Grove首先发现了一种装置,并将其命名为燃料电池。1958年,英国科学家Bacon经过长期有效的研究之后,开发出了以氢氧化物作为介质的燃料电池,他的研究成果为以后燃料电池的应用起到了积极的作用。1937年,美国率先研发了第一个SOFC,这对燃料电池的发展起到了促进作用。随着美国航天事业的迅速发展,美国借鉴前人的研究成果和经验,成功研发了一款燃料电池,用作太空船上仪器的电源,这项成果使得其他各国开始燃料电池技术的研究。20世纪60年代后期开始从事燃料电池研究的机构不断增加,西门子-西屋公司成功开发了200kW的SOFC电站,理论的发电效率约55%。日本三菱重工与中部电力株式会社共同开发的MOLB结构SOFC,在1996年完成2kW的测试,1998年又完成5kW的测试。在90年代,西门子、于利希等开始研究板式的固体氧化物燃料电池,经过不懈的努力,板式SOFC的输出功率已经达到了10kW。
在国内,相对于西方国家,我国对燃料电池的研究开始的比较晚,在多所高校的不懈努力下,我国对SOFC的研究也开始快速发展。但是我国与西方国家研究的速度相比还有很大差距,从全球发展现状和进程来看,中国SOFC的研究还需要加快进程,通过参考世界各国的SOFC发展经验,减小我们与发达国家的差距,提升我国在燃料电池方面的技术[7]。因此,我们需要更加努力,我们只有对SOFC的研发投入更多的时间和经费,才能使我国的SOFC技术赶超西方国家。
固体氧化物燃料电池(Solid Oxide Fuel Cell,简称SOFC)是燃料电池的一种,在常见的燃料电池中,SOFC的工作温度最高,一般工作温度大约在800~1000℃,它的电解质是固体氧化物,最常用的电解质是氧化钇,缩写为YSZ。SOFC与燃气轮机联合是目前商业应用中最常见的一种形式[8]。作为发电装置,SOFC常与燃气轮机联系在一起,通过对该系统进行大量的研究和性能分析,得到这样的发电装置具有多个优点,包括燃料的利用率高、发电效率高、对环境造成的污染低等。相较于其他种类的燃料电池,SOFC的优点很多,而且它具有商业化的条件,因此固体氧化物燃料电池越来越发展迅速。但是,由于SOFC工作条件很苛刻,因此它主要应用于分布式供电,功率大约在100-200kW。其中,有一种固体氧化物燃料电池发电系统是由生物质下吸式气化炉BG-SOFC组成的,混合电站的设计不仅是为了优化发电,而且是为了优化火电生产,以促进分散式热电联产电站[9]。SOFC技术不能全面商用化的最主要原因是系统成本太高、寿命短。因此,未来SOFC技术的研究,更重要的是关于材料和经济可行的制造技术,而不是设计复杂和极为昂贵的混合SOFC系统。事实上,只有在廉价可靠的情况下,SOFC技术的广泛商业化才能实现,这也是未来SOFC研究的主要挑战[10]。
1.2.2 SOFC结构及工作原理
固体氧化物燃料电池常用的结构形式一般有两种,分别为平板式和管式,如图1.1所示[11]。

图1.1 平板式SOFC与管式SOFC的结构示意图
管状SOFC电池由管制成,空气从管子中间进入,管壁发生电化学反应。平板式SOFC种类繁多,包括双极型、波纹型和其他类型。固体氧化物燃料电池的主要问题是在高温条件下进行完全封闭很难做到,对电极抗热能力要求高。如果解决这些问题,就必须降低电池的工作温度,因此中温固体氧化物燃料电池就可以有效地避免这些问题,由于工作温度较低,有更多的材料可以作为电池材料,也可以提升电池各种性能。
固体氧化物燃料电池的工作过程如图1.2所示。由图1.2可知,首先在电池阴极,氧气从底部进入,氧气中的氧原子得到电子之后变成氧离子。固体电解质在高温环境下能够成为氧离子的载体,电解质中的氧离子浓度大于阳极内的氧离子浓度,由于浓度差的存在,使得氧离子扩散至电池阳极。在电池阳极通入氢气,氢被电极催化为氢离子和电子,氢离子与氧离子反应生成水,电子通过外电路到达阴极,这就产生了电流。如果氢气和氧气持续供给,燃料电池就会一直产生电流。

图1.2 SOFC电池的运行原理
阳极:
(1.1)
阴极:
(1.2)
总反应:
(1.3)
1.2.3 SOFC的特点
SOFC是一种高温全固体燃料电池,与常用的电池不同,它的优点众多,:
(1)可用于固体氧化物燃料电池的燃料种类非常多,不仅可以使用气态燃料,而且可以使用液态燃料,可用燃料范围非常广。
(2)电池是全固体组成,工作比较稳定,解决了电解质出现泄露的问题,同时,适合组合连接。
(3)由于大多数部件是静止的,工作时不产生噪音,没有排放污染物,不会对环境造成污染。
(4)寿命长,如果维修保养做的好,它的寿命可达数万小时以上。
1.3 仿真软件
本文要使用的软件由MathworkTM公司出品的软件Matlab,Simulink是最重要的一个组件,它以模块为单位,每个模块之间用信号线连接,调整模块的属性参数,运行就可以得到仿真结果,并且有些结果以图形方式出现。这种方式更加形象,运算方式可以转换为不同的模块,使得复杂的公式更加容易理解。使用Simulink来进行建模的步骤是:
(1)将需建模的系统根据功能划分为各个子系统,然后选用相应模块建立每个子系统。
(2)将建模所需的每个模块添加到操作窗口中,按照公式连接各模块,双击模块可以调整它的相关参数。
(3)根据要求设置各模块的参数和仿真有关的各种参数。
(4)模型建立好之后进行运行,如果能够运行准确,进行仿真。
(5)调试并修改模型,直到结果符合要求为止。
例如在Simulink中编写一个简单的程序,
,建好的模型如图1.3所示

图1.3 建模界面
1.4 本文的主要研究内容
本文的主要研究内容如下:
(1)首先建立了SOFC系统的结构示意图,将建好的结构示意图拆分为几个组件,采用模块化建模的思想,根据得到的一系列公式进行子模块的建模,然后在仿真软件中对子模块进行Simulink编程,将各个模块联系起来完成SOFC系统的建模。
(2)在进行仿真分析之前,完成对SOFC系统的参数选择和设计,将初始运行条件输入系统,运行得到的额定工况下的稳态性能数据和实验结果对比,说明模型的准确性。然后改变工况,使其余变量保持不变,得到系统变工况下的稳态性能。
第2章 平板式SOFC系统的动态建模以及Simulink编程
2.1 引言
固体氧化物燃料电池的真实反应过程极其复杂,进行实验测量很难实现,不仅耗时耗力,而且成本很高,结果准确性又不确定。因此,使用电脑仿真分析软件进行数学建模和仿真分析相对来说更方便操作,同时,仿真软件可以灵活地更改参数,以便于研究系统的变工况性能。
结合现有的发电系统和实际操作经验,设置了一个汽化器结构,简化了实际的发电过程,建立了固体氧化物燃料电池(SOFC)系统的结构示意图。建立的SOFC系统由很多子部件组成,采用灵活建模的方式,将每个组件分别建模,运用MATLAB/Simulink组件将各部分模型在其中搭建起来,最后按照系统的结构图,整合建立的各个子模块来完成SOFC系统的建模。
2.2 SOFC系统结构
SOFC 结构示意图如图2.1所示,包含汽化器(Vaporizer)、预重整器(Pre—reformer)、SOFC电池堆、燃烧室(Burner)和换热器(Heat Exchanger)。燃料(状态点4)和蒸馏水(状态点8)进入汽化器,在汽化器内,蒸馏水被加热汽化变成水蒸气,然后与通入的燃料进行混合。混合后的气体(状态点5)进入预重整器,发生重整反应和水气置换反应,反应后的混合气体离开预重整器后进入SOFC阳极(状态点6)。通入的空气(状态点1)在换热器内被加热,以此来提高空气温度(状态点2)。在电堆中,氢气与氧气发生电化学反应,产生电能。SOFC阳极的出口气体(状态点7)与阴极的出口空气(状态点3)在燃烧室中燃烧,燃烧排出高温气体(状态点10)。在换热器内,高温气体的热量交换给冷空气,随后离开换热器(状态点11)。
实际的SOFC系统比较复杂,因此在进行建模时将一些影响系数小的参数进行简化处理,而且不考虑系统每个部件之间的动态变化。为了方便建模,需要对系统做出以下假设:
(1)把气体看作为理想气体。
(2)采用集总参数法,为了方便系统性能分析,使每个组件内部的热力学参数维持一致。
(3)燃料是成分为100%的甲烷(CH4)。
以上是毕业论文大纲或资料介绍,该课题完整毕业论文、开题报告、任务书、程序设计、图纸设计等资料请添加微信获取,微信号:bysjorg。
相关图片展示:









