电动汽车DCDC变换器控制电路设计毕业论文
2020-02-18 11:03:43
摘 要
环境问题和资源问题日益严峻,电动汽车的需求越来越高。DC/DC变换器是电动汽车不可或缺的重要部件,电动汽车的性能会被DC/DC变换器大程度地影响。随着时代的发展数字控制器比模拟控制器的优势越来越明显,数字控制器逐渐成为主流。本文在需要为电动汽车DC/DC变换器设计控制电路的背景下,以TI公司的TMS320F28335(DSP)为CPU,设计DSP最小系统、PWM电路、I/O接口、SCI通信接口、CAN通信接口。为了达到设计目标,还需用到的芯片有TPS758xx系列、TPS3828、M57962L、TXB0108、MAX3232、SN65HVD230。通过查阅芯片的数据手册,分析以上芯片各引脚功能,设计以上目标的电路原理图,最后绘制出PCB图。本文的成果或许可以对有相关需要的电路设计起一定的参考作用。
关键词:TMS320F28335;DSP最小系统;接口电路
Abstract
Environmental and resource issues are becoming more and more serious, and the demand for electric vehicles is getting higher and higher. DC/DC converters are an indispensable part of electric vehicles, and the performance of electric vehicles will be greatly affected by DC/DC converters. With the development of the times, the advantages of digital controllers over analog controllers are becoming more and more obvious, and digital controllers are gradually becoming main stream. In the context of designing control circuits for electric vehicle DC/DC converters, TMS320F28335 (DSP) of TI is used as the CPU to design DSP minimum system, PWM circuit, I/O interface, SCI communication interface and CAN communication interface. To complete the mission, some chips will be used also, such as TPS758xx, TPS3828, M57962L, TXB0108, MAX3232, SN65HVD230. By consulting the chip's data sheet, analyzing the function of each pin of the above chip, designing the circuit schematic of the above target and draw a PCB diagram. The results of this paper may serve as a reference for circuit design with related needs.
Key Words:TMS320F28335;DSP minimum system;interface circuit
目 录
第1章 绪论 1
1.1 本文的研究背景及意义 1
1.2 DC/DC变换器国内外发展现状 2
1.3 本文的主要研究内容 3
第2章 DSP最小系统设计 4
2.1 关于TMS320F28335与最小系统 4
2.2 时钟电路设计 4
2.3 电源电路设计 6
2.4 复位电路设计 8
2.5 JTAG接口电路设计 9
第3章 PWM电路设计 12
3.1 集成驱动模块的选择 12
3.2 M57962L工作原理 12
第4章 接口电路设计与PCB的绘制 15
4.1 I/O接口电路设计 15
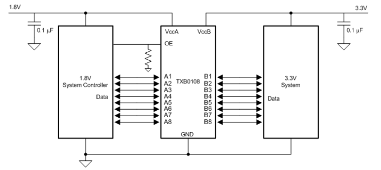
4.1.1 电平转换芯片选型和芯片介绍 15
4.1.2 设计电路原理图 17
4.2 SCI通信接口设计 18
4.2.1 MAX3232芯片介绍 18
4.2.2 SCI通信接口电路原理图设计 19
4.3 CAN通信接口设计 21
4.3.1 SN65HVD230介绍 21
4.3.2 CAN接口电路设计 22
4.4 PCB的设计 23
参考文献 25
致谢 26
第1章 绪论
1.1 本文的研究背景及意义
近年来,环境污染已剧烈威胁我国生态环境完整性。空气污染指数持续上涨,广大人民群众的生命和健康受到极大的影响。随着中国城市化率上涨,汽车变得每个家庭必不可少的工具,人民群众对汽车的需求不断增加,加剧了城市地区汽车尾气污染排放[1]。中国人民对生活质量的追求越来越高,也变得更加注重环境问题。我国政府心系人民并认真考虑该问题,于是2012年8月发布了《节能减排“十二五”规划》,这正正体现了对环境的重视。根据规划,我国打算与国际同轨,帮助新能源汽车兴起,要求乘用车平均油耗在未来三年要降至每一百公里6.9升,在未来8年则每一百公里降低到5.0升[2]。
2012年世界银行发布的《中国新能源汽车的挑战与机遇》报告指出,过去十年出现有四个互补的大发展趋势正引导着汽车动力电动化的发展。第一个趋势是建议大幅减少汽车二氧化碳排放,以缓解全球变暖的进程;第二个趋势是由石油引起的经济和安全问题的日益受群众关注;第三大趋势是大量汽车造成的城市交通拥堵问题越发严重以及尾气排放带来的严重空气质量问题;第四大趋势是科学技术的快速发展,主要表现为电池技术的发展可以使电动汽车大规模市场化。随着科学技术的发展,人们开始思考如何解决汽车带来的污染问题。显然,把汽车动力电动化即可解决能源与环境问题,因此,该方向越来越多地受人重视。新能源电动汽车(Electric Vehicle,EV)是用电能代替汽油,不仅节能环保而且能量利用率高,可以很好的解决传统燃油汽车所面临的问题,为社会发展谋得福利。其中DC/DC变换器是电动汽车必不可少的重要部件,而其控制电路又是组成变换器的关键部分。所以研究DC/DC变换器和其控制电路可以促进电动汽车的发展[3]。
在DC/DC变换器的控制电路里,控制器控制电路的根本。在以往传统大功率电力电子系统中,模拟元件被制造为控制器的主要结构。但近年微控制器的发展日新月异,在电力电子控制系统中,模拟控制逐渐消除,数字控制开始取代传统模拟控制的主导地位。
数字控制器与模拟控制器相比,前者拥有无可比拟的抗干扰能力,其正常工作范围也比模拟控制器大。通过日常生活可能你就知道,对模拟控制器来说,一旦周围的环境和温度变化过大,它的性能就会大打折扣,而数字控制器受到的影响会相对较小。相比之下,更加稳定可靠与抗干扰能力更强的数字控制器当然更受欢迎。
电力变换器在蓬勃发展的同时,安全保护、数据通讯、智能控制这些给人带来便利或与人交互之类的智能功能。数字控制器恰好可以帮助我们实现这些目标,我们可以管理不同的转换器以实现不同的控制策略并修改驱动程序以实现控制策略调整而无需改变硬件电路。软件程序决定了功率转换器的性能,使转换器成本降低和体积减小,提高了复杂控制算法的实现能力和系统的AI。总之,模拟控制向数字控制的转变是历史和人民的选择[4]。
本课题的研究意义在于电动汽车可以解决环境污染和能源短缺的问题,又因为直流/直流变换器是电动汽车不可或缺的重要组成部分,变换器有好的光明未来无疑与电动汽车的发展息息相关。同时经过这次研究,我个人的专业表达能力以及学习能力,分析问题和解决问题的能力可以得到提升,对我自身的发展有很大帮助。
1.2 DC/DC变换器国内外发展现状
在二十世纪末,澳大利亚的Felix A.Himmdlstoss提出并发布了四种独立的双向变换器拓扑结构[5]。
二十世纪初,美国Virginia Polytechnic Institute and State University(弗吉尼亚理工大学)李泽元教授基于双全桥拓扑DC/DC双向变换器,制作了适用于燃料电池相关设备,功率只有1.68kW的样机[6]。
2008年美国U.S. Future Energy Electronics Center(未来能源电子中心)的余文松等人取得较大的突破,专门应用准方波零电压软开关技,研发在满载(100kW)时效率高达98%的双向DC/DC变换器。
比利时Universite libre de Bruxelles的Latarie. P研究了一个30kW仿真系统,正实验一款用于混合动力的交错并联双向DC/DC变换器[7]。
国内方面,目前香港大学(University of Hong Kong)、浙江大学、南京航空航天大学和华中科技大学的科研人员在研究双向DC/DC变换器,其中香港大学(University of Hong Kong)的陈清泉教授与浙江大学的徐德鸿教授分别研究电动车用DC/DC变换器与加移相控制的软开关双向变换器的研究;南京航空航天大学的Dr. Zhang Fanghua醉心于研究级联式、推挽正激移相式、正反激组合式双向直流变换器;另一方面,华中科技大学的Dr. Ma Xuejun研究了移相控制隔离型对称半桥双向DC/DC变换器,根据理论研制了一台效率不小于0.8,双向传输功率1kW样机。
1.3 本文的主要研究内容
研究内容是以TI公司的数字信号处理器(DSP)为核心,设计电动汽车DC/DC变换器控制电路,包括DSP最小系统设计、PWM电路设计、I/O接口设计、SCI通信接口电路设计、CAN通信接口电路设计。拟采用TI公司的TMS320F28335芯片作为主要的数字控制器来完成本次设计。
第2章 DSP最小系统设计
2.1 关于TMS320F28335与最小系统
本文的主角TMS320F28335作为Delfino(意大利语:海豚)系列的一员,他是从C2000 DSP开发发展而来的。这首先表明了其强大的数字信号处理(DSP)功能,其次,它结合了大量外围设备与控制和微控制器(MCU)的功能。此外,因为开发过程与微控制器开发过程相似,有过微控制器开发经验的人可以轻易上手,该DSP处理能力强的同时还拥有丰富的外设,能够简单扩展自己需要的功能。主要特性有:(1)高性能静态CMOS技术,主频最高达150MHz,CPU内核电压1.9V/1.8V,输出输入电压3.3V ;(2)采用Harvard Pipeline Structure(哈佛流水线结构)的32位CPU赋予了它能够C/C 语言处理复杂算法的能力,除了快速执行中断响应外,还能统一内存管理;(3)具有的DMA处理器主要用于ADC、McBSP、ePWM、XINTF和SARAM发出或接收的信号,同时含有各种类型闪存的TMS320F28335可以一次性编程ROM;(4)控制时钟系统可以通过软件设置相应寄存器的值改变CPU的输入时钟频率,并且其内部具有看门狗模块,片上振荡器,支持动态PLL调节,内部可编程锁相环;(5)PIE(外设中断扩展控制器)可以控制58个外设的中断;(6)可以通过16个12位的A/D转换通道实现数模转换,还带有2个性能优异转换速度仅为80 ns采样保持器,实现支持单一或同步转换;(7)芯片上88个GPIO引脚具有滤波可单独编程功能;(12)拥有多种模式即能延长降低功耗又不影响性能[8]。
回到本文需要设计的最小系统,简单点说就是设计TMS320F28335的时钟、复位、电源和JTAG接口电路,只要完成上述电路便能组合成最小系统。下面将逐一介绍最小系统各部分的设计。
2.2 时钟电路设计
要想TMS320F28335达到它的最高工作频率150MHz,必须由振荡器配合PLL模块共同实现。至于振荡器部分有2种设计方法:用内置振荡器或使用外部振荡器[9]。
如果使用DSP的内置振荡器,在X1与X2引脚之间简单地外接一个30MHz外部无源晶振再配合PLL模块便能实现时钟功能,如图2.1所示,电容典型取值
=
=24pF。
图2.1 使用内部振荡器
当不使用内置振荡器时,因为TMS320F28335需要用到2种电压,外部振荡器也就有两种接法:(1)倘若使用3.3V的外部时钟,逻辑高电平就要注意别高过
,时钟直接接至XCLKIN引脚,X1引脚接地,X2引脚悬空。如图2.2所示。(2)如果使用1.9V的外部晶振时钟,与3.3V的外部时钟区别是它可以直接连到X1引脚,X2引脚同样悬空,这样XCLKIN引脚应该接地。这种情况下的逻辑高电平要注意不能超过
,如图2.3所示。
图2.2 使用3.3V的外部振荡器
想要实现最大频率高达150MHz,外部振荡时钟的脉冲频率必须要达到30MHz,满足这个必备条件后,时钟脉冲经过PLL才满足需求。
在本次设计中,我使用了TMS320F28335内部振荡器和外接了一个石英晶振来构成时钟电路,电路原理图如图2.4所示。

图2.3 使用1.9V的外部振荡器
图2.4 时钟电路原理图
2.3 电源电路设计
TMS320F28335正常工作需要用到2种电压,分别是1.9V的内核电压和3.3V的I/O电压,所以为了满足需要,要用到双电源供电。
不论你是初学者还是富有经验,设计电源系统都需要了解各元件的电气规范,根据其规范来选择合适的器件。同时对于双电源系统来说,上电顺序会影响到系统的安全性和稳定性。不管内核还是I/O内核先上电,都要确保
引脚在
引脚达到0.7V之前先达到0.7V,那么
引脚上电早于或同时于
引脚上电即可解决该问题。
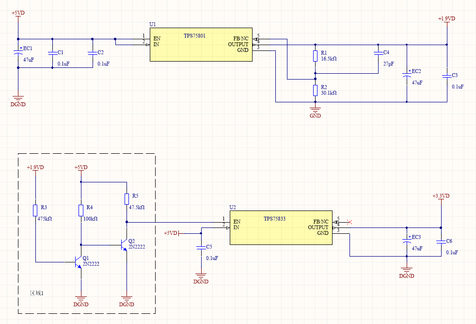
两个线性稳压器(Linear voltage regulator)分别产生1.9V和3.3V电压即可组成简单的双电源供电系统。设计硬件电路,往往性能与成本不可兼得。设计供电系统若想要性能好,使用PWM控制的开关电源效率高压降小,但成本高。若要成本低,采用线性稳压器件的硬件电路简单,电压谐波小,但同时性能低下,转换效率低。考虑到配套使用TI公司的芯片会有比较好的兼容效果,我查询了该公司针对DSP供电系统设计的多种电源稳压芯片,TPS758xx系列有一定的代表意义。
该系列输出的可调电压为1.22~5V,其中3.3V和1.9是本文双电源系统所需要的。经查看数据手册,TPS75801和TPS75833具有使能输入端,通过接入合适的外部逻辑电路可以实现上电顺序控制。TPS75833使用简单,无须外接反馈电阻,可直接产生稳定的3.3V输出电压。TPS75801则需通过反馈电阻调节输出电压的大小,其典型应用电路可以帮助我们理解和设计电源系统。如图2.5所示。
图2.5 TPS75801典型应用电路
其输出电压计算公式如下:

其中,
为芯片内部参考电压1.224V。通常
参考电阻的取值为30.1
,要想得到1.9V的输出电压,
取值为16.6
。
综合以上所述,设计出的电源电路原理图如图2.6所示。
在图2.6中,区域1内为上电顺序控制逻辑电路。其工作原理为:当TPS75801输出的1.9V电源电压还未上升到足以开通三极管,三极管
截止,A点电位为高,三极管
导通,B点电位为低,因为B点连接到TPS75833芯片的使能端EN,使能端低电位,TPS75833无法输出3.3V电压。当TPS75801输出的电源电压达到
的开通电压时,三极管
开通,A点电位为低,此时三极管
截至,B点电位为高,使能端高电位将使能TPS75833开始工作,输出3.3V电压。
图2.6 电源电路原理图
2.4 复位电路设计
设计好的复位电路需要满足以下要求方算合格:上电期间,
引脚必须在输入时钟稳定之后的
时间内保持低电平,从而保证整个器件从一个已知的状态启动;断电期间,为了提高闪存的可靠性,
引脚必须至少在
下降到1.5V之前的8
s内被拉至低电平。
以上是毕业论文大纲或资料介绍,该课题完整毕业论文、开题报告、任务书、程序设计、图纸设计等资料请添加微信获取,微信号:bysjorg。
相关图片展示:







您可能感兴趣的文章
- 一种确定磁探针集总电路参数的标定方法外文翻译资料
- 一种人体可接触的大气压低温等离子体射流装置研究(适合电气B方向)毕业论文
- 氩氧中大气压DBD放电特性研究(适合电气B方向)毕业论文
- 大气压氩等离子体射流放电影响因素的仿真研究(适合浦电气B方向)毕业论文
- 含氧高活性均匀DBD改性聚合物薄膜研究(适合浦电气B方向)毕业论文
- 反应器结构对气液两相DBD放电特性的比较(适合浦电气B方向)毕业论文
- 南京某公司研发楼电气设计毕业论文
- 金帆北苑地块经济适用住房——02栋商住楼电气设计(适用于浦电气1004~06A方向学生)毕业论文
- 扬州人武部大楼电气设计毕业论文
- 金帆北苑地块经济适用住房——04栋商住楼电气设计(适用于浦电气1004~06A方向学生)毕业论文


