基于直流输电线路下合成场强测量仪的设计与研究毕业论文
2020-02-18 11:02:34
摘 要
我国由于面积广博,但电力资源供、求在地理上极不平衡,因此往往需要跨区位,大规模输电以满足经济和工业发展所带来的电力消耗。在现阶段我国电网所应用的输电方式主要包括两类:交流输电和直流输电。两相对比,如果输电距离会超过等价距离,那么采用直流输电比使用交流输电将减少输电时的成本。
本文的研究对象是直流输电线路合成场强测量仪,目的是设计出可以方便快捷并精确测量直流输电线路周围的合成电场的测量系统。通过场磨式测量仪来生成测量信号,接着,通过信号处理电路针对测量探头所产生的信号的缺点,对信号进行电流/电压变换、放大滤波及相敏整流等。最后,通过上位机分析、存储并计算信号,并加以显示。完成了基于旋转测量仪原理的直流输电线路合成电场测量仪的研究,通过该测量仪,可以较为准确,便捷的测量直流输电线路周围的地面合成电场电场强度,以此,对输电线路周围的电磁环境进行初步评价。为了实现以上功能,本文主要包括以下工作:
- 大概介绍本文的研究背景与意义,主要描绘了直流输电线路合成电场测量系统在国内与国外的发展现状。
- 对本设计中合成电场测量系统的几个部分做了大概的介绍,重点说明了测量探头的工作原理。
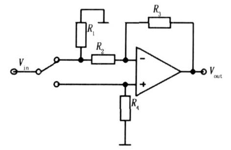
- 由于测量探头所产生的测量信号具有其缺点,针对其缺点,设计了信号处理电路,包括电流/电压变换电路、放大电路、滤波电路、反相电路与相敏整流电路等。
- 细致描述了合成电场测量仪中上位机的工作状态,阐释了nRF905芯片与MSP430F149单片机的工作原理和电路搭建原理,并展示了实际操作时的系统显示界面。
本文在阅读了相关文献的基础上,对国内外直流输电线路合成电场测量技术的发展现状、研究意义作了阐述,并针对探测信号的缺陷,对其通过信号处理电路,进行电流/电压变换、放大滤波、相敏整流等处理,通过上位机对信号分析、存储、计算并加以显示,建立了一套较为完整的直流输电线路合成电场测量系统。
关键词:直流输电;合成电场;
Abstract
Due to the vast area of China, the supply and demand of power resources are extremely geographically unbalanced. Therefore, it is often necessary to cross-sectoral and large-scale transmission to meet the power consumption brought about by economic and industrial development. At this stage, the transmission methods used in China's power grid mainly include two types: AC transmission and DC transmission. In contrast, if the transmission distance exceeds the equivalent distance, then using DC transmission will reduce the cost of transmission when using AC transmission.
The research object of this paper is the combined field strength measuring instrument of DC transmission line. The purpose is to design a measuring system that can conveniently and accurately measure the synthetic electric field around the DC transmission line. The measurement signal is generated by the field grinder, and then the signal processing circuit performs current/voltage conversion, amplification filtering, and phase sensitive rectification on the shortcomings of the signal generated by the measurement probe. Finally, the signal is analyzed, stored and calculated by the host computer and displayed. The research on the synthetic electric field measuring instrument of the direct current transmission line based on the principle of the rotating measuring instrument is completed. Through the measuring instrument, the electric field intensity of the ground synthetic electric field around the direct current transmission line can be measured more accurately and conveniently, so that the electromagnetic field around the transmission line is The environment is initially evaluated. In order to achieve the above functions, this paper mainly includes the following work:
1) Probably introduce the research background and significance of this paper, mainly depicting the development status of the synthetic electric field measurement system of HVDC transmission lines at home and abroad.
2) A brief introduction to several parts of the synthetic electric field measurement system in this design is given, focusing on the working principle of the measuring probe.
3) Because the measurement signal generated by the measuring probe has its shortcomings, the signal processing circuit is designed for its shortcomings, including current/voltage conversion circuit, amplification circuit, filter circuit, inverter circuit and phase sensitive rectifier circuit.
4) Describe the working state of the upper computer in the synthetic electric field measuring instrument, explain the working principle and circuit construction principle of nRF905 chip and MSP430F149 single chip microcomputer, and show the system display interface in actual operation.
Based on the relevant literatures, this paper expounds the development status and research significance of the synthetic electric field measurement technology of DC transmission lines at home and abroad, and conducts current/voltage conversion on the signal processing circuit for the defects of the detection signal. Amplification filtering, phase-sensitive rectification and other processing, through the host computer to analyze, store, calculate and display the signal, established a relatively complete DC transmission line synthetic electric field measurement system.
Keywords:DC transmission; total electric field
目录
第1章 绪论 1
1.1研究目的及意义 1
1.2直流地面合成场强测量国内外研究现状 2
1.2.1国外研究现状 2
1.2.2国内研究现状 2
1.3论文主要研究内容 3
1.4小结 3
第2章 测量仪测量原理与探头设计 5
2.1产品概况 5
2.1.1产品基本信息 5
2.1.2产品技术参数 6
2.2探头设计 8
2.2.1探头工作原理 8
2.3本章小结 10
第三章 信号处理电路 11
3.1信号处理电路 11
3.2电流/电压变换电路 11
3.3放大滤波电路 14
3.3.1放大电路 14
3.3.2滤波电路 15
3.4相敏整流电路 17
3.5单片机 20
3.5.1单片机工作主要指标 20
3.5.2单片机MSP430F149 21
3.6本章小结 21
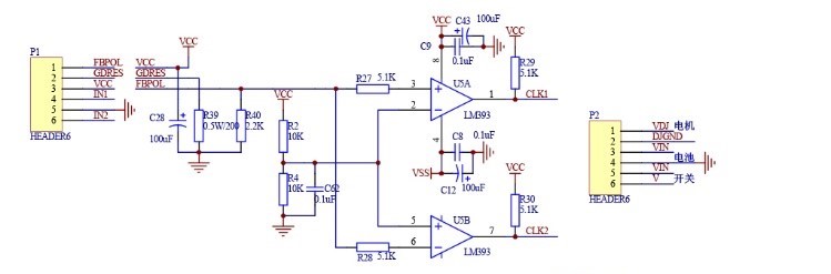
第四章 上位机设计 22
4.1 nRF905芯片 22
4.2单片机MSP430F149 24
4.4将PC机的显示功能由上位机实现 30
4.5本章小结 33
第五章 结论与展望 34
5.1结论 34
5.2展望 34
参考文献 36
致谢 38
第1章 绪论
1.1研究目的及意义
我国幅员辽阔,但是能源资源和经济发展地理分布却十分不匹配,例如国内易于开发利用的水力资源绝大多数都处于西南地区,包括川、滇、藏三省,并且大部分煤炭资源又大多处于在晋、陕、蒙三省等地区;尽管全国大约起程用电负荷约来自于在东部沿海和京广铁路沿线以东这些经济较为发达的地区,但是这些地区的的电力资源却严重缺乏。可利用资源与重点消耗地区在地理位置上分布不相匹配,大规模用电需求和跨区位输电是我国不可避免的问题。因此为了解决我国目前的电力供应问题,不但要在水电和火电开发上加强研究,也要大力发展全国能源传输通道的建造,比如跨区位大规模的“西电东送和北电南送”等工程,以便于实现全国性的能源网络,从而更充分利用电网的水电、火电互补及各区域电力消耗峰值相错开等作用[1]。在现阶段我国电网所应用的输电方式主要包括两类:交流输电和直流输电。两相对比,如果输电距离会超过等价距离,那么采用直流输电比使用交流输电将减少输电时的成本。
在大规模电力跨区位输送时,直流输电与交流输电相对比,主要有如下一些优点:
1)直流输电线路的建造更低,输电时损耗更小,也可以减少线路走廊。由于直流输电架空线路只有正负两根极导线,因此相比交流输电线路,输送同样功率的电力时可以减少约 30% 的钢芯铝线需求,1/3~1/2 的钢材。在造价上,建造直流输电线路的总造价大概仅为交流输电线路的 60%,但在条件相同时,直流输电线路的线路损耗约为交流输电的 60%。此外,在所需的线路走廊方面,比起交流输电线路,直流输电线路的线路走廊也更窄,窄了大约30%。。
2)直流输电线路可以在简单高效地连接两个大型交流电网的同时,保持两个被联电网自己的电能质量,使它们独自运行,而并不会受到联网的影响。
3)直流输电线路中不会产生同步运行的稳定问题,因为其电力输送量和距离不会被同步运行稳定性所影响,所以更有利于跨区间大规模输电[2]。
综上所述,在跨区间的的、大功率的、电力传输中,直流输电线路比交流输电线路更具优势。直流输电线路更广泛地运用与建设,可以改善我国资源分配不均的现状有,保证经济发展、工业建设时的电力需求。但是直流输电线路在电力运输过程中电流很高、电压极大,因此在电力输送线路会对周边的环境造成一系列影响,包括磁场干扰、无线电干扰等。因此,在发展直流输电技术的同时,也应考虑到直流输电线路对周边地区的干扰,避免在建设直流输电线路的时候对环境造成过大破坏[3]。
在直流输电中,周围的空间电场是包括两个构成部分:标称电场与空间电场。标称电场的产生缘于输电线路中导线自身所带的电荷所引发的静电场。此外。这种静电场不但正比于导线自身电压,而且又会被导线排列和分配方式所影响;空间电场则顾名思义,指的是输电线路周围空间中游离的电荷所产生的电场。合成电场,就是这两种电厂叠加之后所形成的电场[4]。由于合成电场的电场强度值主要由输电导线电晕放电所决定,因此合成电场的最大电场强度有可能会远高于标称电场电场强度,甚至前者会是后者的3.5倍。在评价直流输电线路对周边环境的干扰时,地面合成电场强度与空间电子流密度是重要指标,为了对这些指标进行测量或计算,学者们研究出了许多方法。计算方法包括通量线、上流有限元法以及解析法等等。当然,在研究合成电场时,实验的方法也必不可少,不但可以测量计算时所需要的参数,也可以与计算结果相比较,提高准确度[5]。
1.2直流地面合成场强测量国内外研究现状
1.2.1国外研究现状
直流输电线路合成电场的测量仪方面,国外起步较早,因此在这方面,国外的技术更为优秀一些。早在 1969 年P. Sarma Maruvada就已经提出了计算合成电场的通量线法(Flux tracing methord),阐释了直流输电线路合成电场的一种测量方法,他的测量方法基于Deutsch假设,把二维空间问题进行简化,认为空间标称电场与合成电场方向一致,把问题转化为一维问题,进行求解。再后来还依据其理论制作出了测量仪器——场磨[6]。但是,P. Sarma Maruvada的测量方法有一定的误差,且无法避免风速的干扰。此外,别的研究者也提出了网格类方法的计算方法,其中包括Takuma等人所研究的上流有限元法的计算方法。之后,该方法也不断地被改进,优化了计算时的迭代稳定性与收敛性。在2002 年的IEEE会议上, Harold Kirkham 在其文章lt;On the Measurement of Stationary Electric Fields in Airgt;中系统地总结了直流输电线路地面合成电场的测量方法以及对应的测量仪器,同时,也提出了自己的理论,把微电子技术与合成电场测量仪相结合,优化了场磨式传感器的合成电场测量仪,即微电子震动板场磨[7]。
1.2.2国内研究现状
与国外的相比,国内的合成电场测量方面的研究起步相对较晚,直到1980年,中国电力科学研究院在借鉴了国外的研究经验后,设计了±500kV 直流输电线路合成电场的模型,计算时将计算过程化为正向、反向两个问题,正向定解问题通过加权余量法解出,反向定解问题则使用了上流有限元法,这是国内对直流输电线路合成电场研究的开端。自2000 年以来,随着直流输电线路在输电网络中扮演的角色越来越重要,国内对于直流输电线路合成电场的测量方面的研究也越来越多。比如,在直流输电线路中,导线分裂的作用的研究上,林秀丽与其团队在Sarma 的合成场强的计算模型的基础上加以改进,并重点分析了线路中电缆布置参数对合成电场的影响[8]。除此之外,在合成电场的计算方法上面,也有团队对其加以优化,例如上流有限元法,比起之前的计算方法在合成电场测量系统中算精度大为提高,上述提升对模拟过程中输电线路合成场强满足起晕约束条件具备实际指导意义。与此同时改良了节点电荷的更新策略,便于算法的快速实现[1]。目前,国内外直流输电线路合成电场测量仪研究中测量探头大多都选则使用光学传感器。利用铌酸锂 Li NbO3(ln)、钽酸锂(Li TaO3)等晶体的光学特性,即Pockels 效应,可以更精确、便捷的测量直流输电线路合成电场,而且体积也更小[9][10]。但光学传感器作为探头成本较高,因此在我国大多还是选择使用旋转测量仪,尽管稍逊于光学传感器,但是它也能较为准确地测量合成电场。由于感应片上的感应电荷随电力线数量周期性的变化。同过测量这些周期变化的感应电荷即可得到待测电场场强。这就是旋转测量仪的原理。
1.3论文主要研究内容
本文的研究对象是直流输电线路合成场强测量仪,目的是设计出可以方便快捷并精确测量直流输电线路周围的合成电场的测量系统。通过场磨式测量仪来生成测量信号,接着,通过信号处理电路针对测量探头所产生的信号的缺点,对信号进行电流/电压变换、放大滤波及相敏整流等。最后,通过上位机分析、存储并计算信号,并加以显示。完成了基于旋转测量仪原理的直流输电线路合成电场测量仪的研究,通过该测量仪,可以较为准确,便捷的测量直流输电线路周围的地面合成电场电场强度,以此,对输电线路周围的电磁环境进行初步评价。为了实现以上功能,本文主要包括以下工作:
第1章:大概介绍本文的研究背景与意义,主要描绘了直流输电线路合成电场测量系统在国内与国外的发展现状。
以上是毕业论文大纲或资料介绍,该课题完整毕业论文、开题报告、任务书、程序设计、图纸设计等资料请添加微信获取,微信号:bysjorg。
相关图片展示:







您可能感兴趣的文章
- 一种确定磁探针集总电路参数的标定方法外文翻译资料
- 一种人体可接触的大气压低温等离子体射流装置研究(适合电气B方向)毕业论文
- 氩氧中大气压DBD放电特性研究(适合电气B方向)毕业论文
- 大气压氩等离子体射流放电影响因素的仿真研究(适合浦电气B方向)毕业论文
- 含氧高活性均匀DBD改性聚合物薄膜研究(适合浦电气B方向)毕业论文
- 反应器结构对气液两相DBD放电特性的比较(适合浦电气B方向)毕业论文
- 南京某公司研发楼电气设计毕业论文
- 金帆北苑地块经济适用住房——02栋商住楼电气设计(适用于浦电气1004~06A方向学生)毕业论文
- 扬州人武部大楼电气设计毕业论文
- 金帆北苑地块经济适用住房——04栋商住楼电气设计(适用于浦电气1004~06A方向学生)毕业论文


