基于人工智能的居民用电行为采集系统的研究与实现毕业论文
2020-02-18 11:01:46
摘 要
居民的电能消耗构成对用户和对电力企业都是不可知的,企业和用户都是利用电表每月进行电费结算。为了能让居民清楚地了解电费的构成,进而能进行针对性的节电措施,居民用电行为分析就显得尤为重要。能够将各电器耗电量提供给居民,将大大激发用户的节约用电潜能,对我国建设资源节约型社会,缓解我国资源危机有着重要意义。目前来说,非侵入式居民用电行为分析发挥着越来越重要的作用,本文也将对此进行研究。为了构建居民用电行为采集系统,本文将从硬件设计、上位机采集系统实现和用电构成分析三方面入手,主要内容如下:
首先,结合电能表,搭建一个居民用电信息采集系统。主要完成对具体用电器稳态电流和稳态功率的测量,基于485通信实现数据采集,并能利用采集到的数据绘制成家用电器的电流负荷曲线。由于每个电器设备稳态电流之间存在明显差异,所以理论上对可以对居民用电进行解析。然后,利用智能算法——灰色关联分析算法,对入户端的总稳态电流进行分析,求得最优解析结果。
关键词:非侵入式居民用电行为分析;RS485;Modbus通信协议;智能电表;灰色关联
Abstract
Residents' power consumption constitutes agnostic to users and to power companies. Users can only make monthly settlements with power companies through electricity meters. In order to enable residents to clearly understand the composition of electricity bills, and then to carry out targeted power-saving measures, the analysis of residential electricity use behavior is particularly important. Being able to supply the electricity consumption of each electrical appliance to the residents will greatly stimulate the user's potential for saving electricity, which is of great significance for building a resource-saving society in China and alleviating the resource crisis in China. At present, non-invasive residents' electricity behavior analysis plays an increasingly important role, and this paper will also study this. For the construction of residential electricity behavior analysis system, this paper will start from three aspects: hardware design, upper computer acquisition system implementation and electricity composition analysis. The main contents are as follows:
First of all, combined with the electric energy meter, build a residential electricity information collection system. It mainly completes the measurement of steady-state current and steady-state power of specific electrical appliances, realizes data acquisition based on 485 communication, and can draw the current load curve of household appliances by using the collected data. Since there is a significant difference between the steady-state currents of each electrical device, it is theoretically possible to analyze the residential electricity. Then, using the intelligent algorithm-grey correlation analysis algorithm, the total steady-state current at the household end is analyzed to obtain the optimal analytical result.
Keywords: non-intrusive residential electricity behavior analysis; RS485; Modbus communication protocol; smart meter; gray correlation
目录
第1章 绪论 1
1.2研究现状 2
1.3研究的意义 2
1.4本文主要内容 3
第2章 居民用电行为采集终端的系统设计方案 5
2.1概述 5
2.2电路框图 6
2.3主要功能模块介绍 7
2.3.1测量模块 7
2.3.2电源模块 9
2.3.3光耦隔离模块 9
2.3.4 通信电路模块 10
2.4本章小结 11
第3章 居民用电行为上位机软件的设计与实现 13
3.1概述 13
3.2通信协议 14
3.2.1 RS485通信原理 14
3.2.2 Modbus-RUT协议 14
3.2.3基于RTU通信协议的通信实现 15
3.3上位机程序设计 17
3.3.1串口通信参数设置 18
3.3.2定时器设置 18
3.3.3接受数据以及数据处理 19
3.4本章小结 20
第4章 基于灰色关联分析的居民用电行为分析 21
4.1概述 21
4.2居民用电行为解析的原理 22
4.3电流负荷曲线 23
4.4解析模型的建立 23
4.5灰色关联分析法 24
4.6基于灰色关联分析法的算例分析 27
4.7小结 30
第5章 总结与展望 31
致谢 32
参考文献 33
附录Ⅰ 36
附录Ⅱ 44
附录Ⅲ 49
第1章 绪论
中国的化石能源资源丰富,是能源的主要生产国和消费国。2014年,我国已探明的剩余可采煤炭储量约接近世界总储量的13%,位居世界前三位。然而,中国人均能源份额却较低。煤炭资源和水资源的人均份额只有不足世界平均水平的二分之一。人均石油和天然气资源还远远达不到世界平均水平。同时能源资源也很不均衡,并且难以开发。现在已经探测到的石油、天然气等优质能源的储量远低于需求量。并且,技术落后导致的能源利用率低下、经济地迅猛发展导致的能源消耗速度加快等因素,也将使我国更早面临能源枯竭的威胁。所以,在能源短缺的压力下,我们更应该去寻找摆脱能源危机的新方式。。
电能是在其他形式的能源下转化来的一种重要能源。调查数据显示,美国的用电量最多,中国紧随其后。但是每年的用电量中,因为节能和节电意识弱而浪费了很大部分的电力资源。节约用电和节约能源是保障国民经济能够可持续发展的重要条件,对国家和社会来说,都是至关重要的。节约用电不仅有利于减少环境的污染,还可以进一步提升资源利用率。除了能有效地减轻我国电网负荷压力、还缓解了能源短缺的问题,此外,在提高经济质量等方面取得了较好的社会效果,这遵循了可持续发展原则倡导的理念。
相关研究表明,如果能够准确地将特定家电的用电详情反馈给用户,居民将会有很大的节电潜力。但长久以来,居民的功耗构成对于住宅用户和电力企业而言都不透明。居民用户每个月只能是通过电表与电力企业结算,然而他们对这一个月以来所用各种用电器耗电具体情况却不了解,这就导致在管理居民生活用电量的过程中缺乏合理的科学依据。电力企业不清楚住宅内各用电器使用的情况,在估测一定范围内电力负荷时会出现偏差,不利于研究和定价的精细化。目前,通过挖取大量详细的用电数据才能进一步研究分析住户用电行为。本论文提出了非侵入式负荷监测技术(NILM)对用户的用电行为进行分析,采用了一种基于电气装置负荷曲线的用电构成解析方法,对以上问题能够做到初步解决。
1.2研究现状
为了能够实现电气层面的负荷监测,麻省理工的教授Hart首次提出了非侵入式负荷监测(NILM)这一概念。这种方式只需在入户端添加负荷监控设备,就可以获得用户内各种类型设备的准确功耗信息。不管在国内还是在国外,对NILM的研究都很热门,这是由于它能高效便捷地获取详细的家庭用电量 ,可以完成电力企业与居民之间的交流,使得家庭和企业都能对电能消耗进行合理安排。自提出这一概念以来已有30多年的历史,学者们提出的研究方法也涉及机器学习,信号分析,模式识别等领域。其中,负荷识别是一个重要内容,也是住宅电力行为分析的难点和核心。每个家用电器都有其独特的电气特性,这就是为什么可以实现负载识别的原因。当前,负荷识别的主要方法,现有文献中有以下几种方式:1、运用 Fisher 对负荷进行监控并进行识别,完成了对用电器运行模式判断并分类。2、依据负载特性可以进行叠加这一特点,选取特征值利用遗传算法进行解析。3、利用稀疏化欠定求解进行负荷的解析。4、设计出一种基于滑动窗口的事件探测算法,利用负荷电流的奇次谐波的大小不同建立相应的样本库,创新的利用Adaboost的BP神经网络设计算法进行分析。对于上述几种方法都有其不足之处,而且国内外利用NILM这一技术分析用电行为不多,所以,采用NILM来分析居民的电力消耗行为是可以进行进一步研究。
本文主要提出一种利用市面上常见的电能表搭建一个用电行为采集系统。通过利用搭建的采集系统测量典型用电器的电压、电流、有功功率等信息,并对收集到的信息进行收集分析,构建典型家电设备的电流负荷曲线,搭建基于电流负荷曲线的用电构成解析模型,完成非侵入居民用电行为的分析。
1.3研究的意义
居民用电行为识别具有的意义:(1)对于住宅用户而言,住宅用户的电力消费构成的分析结果可以及时反馈给每个用户每个或每类家用电器的工作模式(如制冷、抽湿模式下的空调)和电力消耗的具体情况。如果居民用户具有家用电器用电的具体信息,他们可以找出通常生活中并不注意的浪费电能的行为,从而达到节约用电的目的。另外,根据反馈的信息,居民用户可以区分某家电设备是否出现故障。例如,一般而言,住宅家庭中的冰箱处于间歇工作状态。如果冰箱的功耗保持不变,则可以确定存在故障。
(2)相对于企业而言,住宅用户的电力消费构成分析能够为其提供重要数据。分析住宅用户的电力消费构成有利于智能电网的建设,这是组成高级测量系统十分重要的一部分。智能电网增强了电力企业和用户间的互动,实现了电力消费信息的可视化。智能电网建成后,电力企业就可以向居民反馈信息以及促进自身改革创新。同时,经过分析得到的住宅用户的详细功耗信息,可以帮助企业更好地完成负荷建模,这样就能很好地完成对电力的调整和分配。再者,电器制造商也可以根据具体电器的用电信息进行用电器的改良。
(3)对于社会整体而言,通过对各用电器功耗的分析有利于研究其产生电磁场对身体的影响。另外,Gammon M D等人对由空气污染等外部因素引起的疾病的研究也使用了电力成分的分析数据。
1.4本文主要内容
居民用电构成解析方法还存在对有限多状态电气设备以及连续变状态电气设备解析结果不是很理想的问题,本篇论文将提出一种以电气设备负荷曲线为基础的用电构成分析方法。主要内容分为以下几部分:
(1)居民用电行为采集终端的系统设计方案研究
主要研究设计5Kw内居民用电行为采集终端的系统设计方案,结合市面上常见的智能电表,理解其构图思路,构建一个用电信息的采集系统,主要实现对电气设备的稳态电流和稳态功率进行数据采集。
(2)居民用电行为采集上位机软件的设计与实现
充分了解485通信,并基于RS485和Modbus-RUT协议进行通信,实现居民用电行为采集系统上位机软件的设计。
(3)非侵入式居民用电行为分析
记录采集到的电气设备的稳态电流,构建稳态电流负荷曲线,建立居民用户实际总电流负荷曲线和各个电气设备合成的模拟电流负荷曲线之间的数学模型,并利用灰色关联解析出实际电流曲线中存在哪些具体用电器。
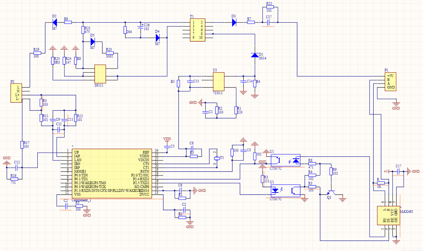
第2章 居民用电行为采集终端的系统设计方案
2.1概述
一切事物都有自己独特的标签,居民的家用电器也是如此。由于家用电器的功能不同,其内部元件也不相同,因此各种家用电器在工作过程中的电气特性也不同,即负载特性不同。负载特性描述了家用电器在工作过程中的特定电气特性,可分为稳态特性和暂态特性。稳态特性是指家用电器处于稳定工作状态时的电气特性;暂态特性是指家用电器在转型时的电气特性。稳态特性是家用电器的主要负载特性。
家庭用户约57%的工作能耗是由家用电器引起的。因此,研究家用电器的负载特性是家庭用户电力消费构成分析的重要组成部分。根据家用电器的负载特性,可以实现分析家用电器的耗电成分,将总耗电量信息分解为各家电的具体信息,实现家庭用电的细化,引导家庭用户制定更科学的用电策略。因此,研究家用电器的负载特性是实现家庭用户电力消费构成分析过程中不可或缺的一部分。获取住宅用户的电力信息和提取家用电器的负载特性是分析住宅用户电力构成的先决条件。
本章针对以上问题,参照市面上常见的电能表,搭建了一个可以实现用电信息采集的终端,用以获得具体用电器的稳态电流特征曲线,以构建家用电器稳态电流负荷特征库。
2.2电路框图
本设计需解决的关键问题有:可准确测试5kW以内各用电器稳态电压、稳态电流、有功功率的采集系统的设计。
采集系统设计基本思路图:
图2.1采集系统框图
居民用电行为采集终端作为数据监测和采集的基础,需要保证它运行的稳定性以及测量的准确性和可靠性。本部分主要是设计出对各电器设备用电信息采集系统的构建,分为五个部分:测量信号、交流电源、测量模块、光耦隔离以及RS485接口(使用485转USB来实现与PC机的连接)。
2.3主要功能模块介绍
2.3.1测量模块
本次电路采用的是电能计量V9881D芯片,V98XX系列是一类性能高、功耗低的单相电能计量的SoC芯片,它集成了模拟前端、增强型8052内核、电能计量模块、WDT、RTC 、SRAM、 Flash和LCD驱动等功能模块,提供了一种单芯片实现多功能电表的思路。
V98XX芯片主要特点:
- 3.3V或者5V电源供电,电压输入的范围为: 2.5V~5.5V
- 低功耗:
正常工作过程中,芯片典型的工作电流为 5.5mA
休眠状态下,芯片典型的工作电流为10μA
- 基准电压: 1.185V ( 10ppm/°C)
- 支持LQFP-100/64、TQFP-48和SSOP-24封装
- 工作温度限制: -40°C -85°C
- 储存温度限制: -40 °C -125°C
- 计量特点包括:
1.4路独立的过采样:2路电流、1路电压以及1路多功能测量通道
2.电流输入:普通的CT及锰铜分流器
3.提供各种数据:电压/电流信号、瞬时/秒平均有功/无功功率和秒平均视在功率、瞬时/秒平均电压/电流有效值、正反向有功/无功电能、线电压频率
4. 支持单向电流同时测量有功和无功电能,或支持双向电流同时测量有功电能。
5.支持软件校表
本章在搭建居民用电行为采集终端中使用了V9881D电能计量芯片,现在对主要是用到的引脚进行说明如下:
表2.1 V9881D部分引脚功能
引脚 | 名称 | 类型 | 功能说明 |
1 | UP | I | 电压信号P端输入 |
2 | IAP | I | 电流通道A电流信号P端输入 |
3 | IAN | I | 电流通道A电流信号N端输入 |
12 | VSS | 数字地 | |
13 | DVCC | P | 数字电源电压输出,接4.7 0.1电容 |
14 | LDO33 | P | 模拟3.3V电压输出。引脚应该连接由一个≥4.7的和一个0.1去耦电容的并联电路,然后接模拟地。 在3.3V系统下,建议将该引脚直接连接到VDD5引脚。 |









