车用燃料电池系统控制器设计毕业论文
2020-04-12 15:55:01
摘 要
21世纪,能源危机和环境问题俨然成为了一个非常重要的问题,制约了人类社会的经济发展。发展新能源成为当今世纪发展经常讨论的话题。而燃料电池就是其中之一。燃料电池作为一种新型的动力装置,不仅高效率而且低排放低噪音。符合当今世纪发展主题。应用在汽车上的动力系统十分合适。
燃料电池控制系统系统需要将系统的运行参数有效的控制在要求的范围以保障系统的正常运行。本次论文以车用燃料电池动力装置,用运算速度快,集成化更高的DSP来控制。
本次论文题目是车用燃料电池系统控制器,以DSP为CPU,设计一个车用燃料电池系统控制器硬件,完成了DSP最小系统设计,GPIO扩展设备电路,AD转换电路,CAN通信电路以及SCI通信接口电路,并绘出了原理图及PCB。
关键词:燃料电池 DSP 最小系统
Abstract
In twenty-first Century, the energy crisis and environmental problems have become a very important problem, which has restricted the economic development of human society. The development of new energy has become a topic frequently discussed in the development of the century. And fuel cells are one of them. As a new type of power plant, fuel cell is not only efficient but also low emission and low noise. It is in line with the theme of the development of the century. The power system applied to the car is very suitable.
The fuel cell control system needs to effectively control the operation parameters of the system in the required range to ensure the normal operation of the system. In this paper, a vehicle fuel cell power plant is controlled by fast operation and integrated DSP.
The subject of this thesis is vehicle fuel cell system controller. With DSP as CPU, a vehicle fuel cell system controller hardware is designed. The design of DSP minimum system is completed. The GPIO circuit, the AD converter circuit ,the CAN communication circuit and the SCI communication interface circuit are designed. The schematic diagram and PCB are also given.
Key words: fuel cell DSP the minimum system
目录
第1章 绪论 1
1.1燃料电池汽车的研究背景现状与意义 1
1.1.1背景 1
1.1.2国内外的研究现状 1
1.1.3意义 3
1.2本文的主要研究内容 3
第2章 总体方案设计 4
2.1需求分析 4
2.2系统总体方案介绍 5
2.2.1 DSP选型 5
2.2.2 DSP最小系统结构 6
2.2.3控制系统设计具体问题 7
第3章 最小系统具体电路设计 9
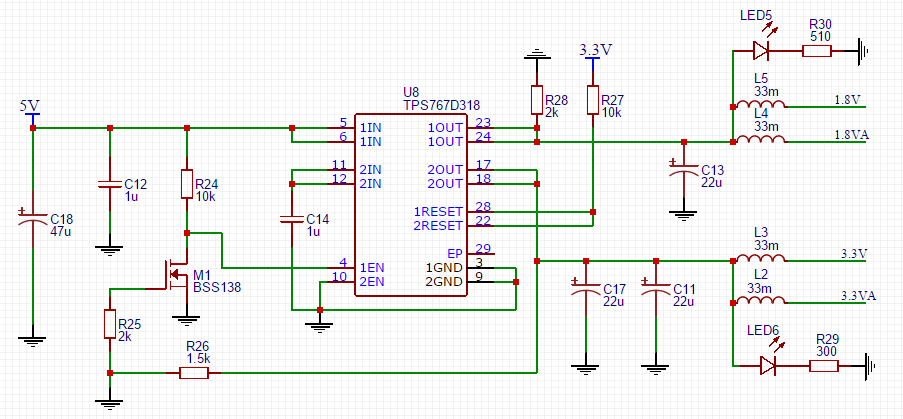
3.1电源电路设计 9
3.2时钟电路设计 9
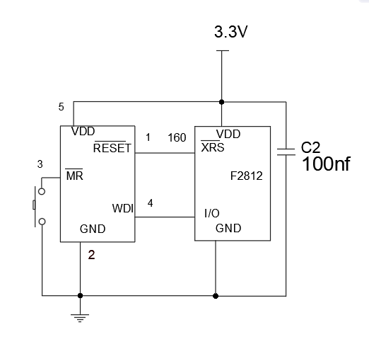
3.3复位电路设计 10
3.4外扩SRAM设计 11
3.5 JTAG接口电路设计 12
第4章 其他电路设计 13
4.1AD接口设计 13
4.2按键 13
4.3信号LED灯 14
4.4蜂鸣器 15
4.5外部中断设计 16
4.6模拟信号输入调理电路 16
4.7通信接口设计 18
4.7.1 SCI通信接口设计 18
4.7.2 CAN通信接口设计 19
4.7.3 SPI接口通信 19
第5章 展望与总结 21
5.1全文总结 21
5.2展望 21
参考文献 22
致谢 23
附录 24
第1章 绪论
1.1课题的研究背景与现状
1.1.1 背景
当今世纪,汽车及其发展是现代工业最伟大的成就之一。它在满足人们的出行方面做出了巨大的贡献。由于流动性需求得到了满足,汽车工业使得人类社会高速发展。它理所当然地成为了世界经济的一大支柱,并在各国占有了异常庞大的劳动群体。[1]
然而,也正是随着世界上越来越多的汽车的投入与使用,环境资源问题愈来愈严重。地球石油资源的递减,大气中有毒气体增多,全球变暖成为了各国政府,广大媒体群众关注的热门活题。若是放任不管,必将引发更加严峻的环境问题,关乎到人类社会以后的存亡。能源危机和环境问题俨然成为了一个非常重要的问题,制约了人类社会的经济发展。
世界上许多国家实施了更严格的规定来约束人们降低汽车的油耗。
近十年来,人们致力于发展环保效率且安全的交通工具以代替内燃机车。电动车、燃料电池电动汽车以及油电混合车就是其中的典型代表。
纯电动汽车在行驶的过程中理论上可以做到零污染。电动汽车具有低噪声、低热辐射、易操纵和易维护等优点。[2]因此电动汽车成为了解决问题最有效的途径之一。而相比于蓄电池电动车,燃料电池行程更长,充电时间更短,相比于传统内燃机车,燃料电池汽车效率高,排放低,这是因为燃料电池汽车燃料的化学能没有燃烧过程直接转化成了电能。[3]燃料电池汽车作为一种优秀的环保车辆,更是成为了世界许多发达国家及一些发展中国家重点看好的对象,它在未来的社会一定会取代当今的燃油汽车。
    再看我国当前国情,目前我国的传统汽车工业技术水平远落后于当代世界先进水平,同时我国的石油资源居世界第十位,但石油使用量巨大,由此资源十分匮乏。为了节省资源,保护环境,发展经济,电动汽车,特别是燃料电池汽车是当之无愧成为我国汽车工业跨越式发展的战略选择。
1.1.2国内外的研究现状
早在1839年,燃料电池之父Will Grove就已经发现通过将水的电解过程反向就能够产生电。一直到1889年Charles和Ludwig Mond创造了“燃料电池”这一术语,并致力于以空气和煤气为原料制作第一个实用的燃料电池。[4]到了20世纪初期,人们意图进一步地发展燃料电池来达到将燃料里面的化学能转为电能时,内燃机的到来以及广泛使用暂时阻挡了该技术的发展。
此后,该技术得到发展,不同种类的燃料电池问世。领域并由军用逐渐推广至民用。20世纪后期,各大汽车公司纷纷开展了对燃料电池汽车的研究,以日本最为领先,并取得了不同程度的进展。截止到目前,有多种型号的概念车已经推出。并有些已经成功运行。燃料汽车已初步进入了商业化应用阶段。下面具体介绍国内外的实际情况。
    在北美,开发项目有两个最为引人关注:一个是由美国能源部组织的国家燃料电池汽车研究计划;第二个是以巴拉德动力系统公司的技术为指导,由福特汽车公司和戴姆勒克莱斯勒公司等跨国公司合作联手的燃料电池汽车项目。2009年,欧盟批准燃料电池和氢能技术项目行动计划,计划从欧盟第七框架计划中拿出4.7亿欧元用来持续资助燃料电池汽车及基础设施技术研发[5]。到2011年1月,奔驰公司成功研发出了3辆燃料电池的原型车。此外在德国,奔驰公司还有36辆氢燃料电池大巴,这些大巴已经行驶了300万千米。而如今的氢燃料大巴技术又有了更进一步的发展。燃料利用率提高了近60%,不仅性能更加强大,行驶里程也更远。据美国汽车媒体近日报道,日本将大力发展燃料电池汽车,计划在2030年之前燃料电池汽车保有量达到80万辆。丰田FCV及MIRAI 的总设计师田中义和证实了这一观点,他表示,丰田将大力发展氢燃料电池汽车。
    我国尤其重视新能源技术,在“十五”、“863”计划,“十一五”节能计划与新能源汽车重大项目支持下,我国燃料电池汽车技术研发取得重要进展。我国到现在已经基本掌握了燃料电池汽车动力系统与关键零部件的核心技术。
 “九五”期间,燃料电池关键技术研究成为了国家攻关计划之一。在国家科技部、中科院、北京市和上海市政府的大力支持下,中科院大连化学物理研究所、北京世纪富源燃料电池公司、北京飞驰绿能电源技术有限责任公司、上海神力科技有限公司相继研制出了5kW~30kW的质子交换膜燃料电池。由上海汽车集团、同济大学等10多家单位联合开发的“超越一号”问世。该轿车首次使用燃料电池与锂电池混合作为动力。之后“超越二号”、“超越三号”相继问世,同济大学也推出了的“春晖三号”四轮驱动微型概念车[6]。
    燃料电池汽车研究国家重点研究项目之一。其中,质子膜的关键技术成为首号科研项目。辽宁新源动力股份有限公司先后推出了多种功耗的燃料电源产品[7]。 
然而我们必需认识到燃料电池汽车尚未能够达到大规模推广。这是燃料汽车全球发展的共性问题。燃料电池汽车技术涉及多个领域(包括化学、材料、机械、电子等多个领域),很多技术要求达不到。由于汽车运行中系统状态变动频繁,燃料电池的电堆系统的控制也变得很难。再就是成本问题,燃料电池系统许多部件成本较高,尤其是大量应用贵金属Pt的催化层,代表性车辆如丰田Mi rai售价6.9万美元(约合45万元人民币),本田 Clarity售价6万美元(约合39万元人民币),远高于其他动力形式的同级别车辆[8]。
1.1.3 选题意义
以上是毕业论文大纲或资料介绍,该课题完整毕业论文、开题报告、任务书、程序设计、图纸设计等资料请添加微信获取,微信号:bysjorg。
相关图片展示:







您可能感兴趣的文章
- 一种确定磁探针集总电路参数的标定方法外文翻译资料
 - 一种人体可接触的大气压低温等离子体射流装置研究(适合电气B方向)毕业论文
 - 氩氧中大气压DBD放电特性研究(适合电气B方向)毕业论文
 - 大气压氩等离子体射流放电影响因素的仿真研究(适合浦电气B方向)毕业论文
 - 含氧高活性均匀DBD改性聚合物薄膜研究(适合浦电气B方向)毕业论文
 - 反应器结构对气液两相DBD放电特性的比较(适合浦电气B方向)毕业论文
 - 南京某公司研发楼电气设计毕业论文
 - 金帆北苑地块经济适用住房——02栋商住楼电气设计(适用于浦电气1004~06A方向学生)毕业论文
 - 扬州人武部大楼电气设计毕业论文
 - 金帆北苑地块经济适用住房——04栋商住楼电气设计(适用于浦电气1004~06A方向学生)毕业论文
 

        
            
